1 Glance User Guide #
1.1 Image Identifiers #
Images are uniquely identified by way of a URI that matches the following signature:
<Glance Server Location>/v1/images/<ID>
where <Glance Server Location> is the resource location of the Glance service
that knows about an image, and <ID> is the image’s identifier. Image
identifiers in Glance are uuids, making them globally unique.
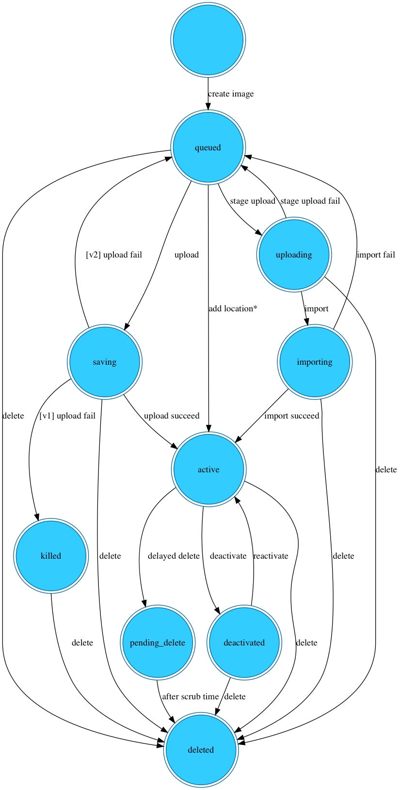
1.2 Image Statuses #
Images in Glance can be in one the following statuses:
queuedThe image identifier has been reserved for an image in the Glance registry. No image data has been uploaded to Glance and the image size was not explicitly set to zero on creation.
savingDenotes that an image’s raw data is currently being uploaded to Glance. When an image is registered with a call to
POST /imagesand there is anx-image-meta-locationheader present, that image will never be in thesavingstatus (as the image data is already available in some other location).activeDenotes an image that is fully available in Glance. This occurs when the image data is uploaded, or the image size is explicitly set to zero on creation.
deactivatedDenotes that access to image data is not allowed to any non-admin user. Prohibiting downloads of an image also prohibits operations like image export and image cloning that may require image data.
killedDenotes that an error occurred during the uploading of an image’s data, and that the image is not readable.
deletedGlance has retained the information about the image, but it is no longer available to use. An image in this state will be removed automatically at a later date.
pending_deleteThis is similar to
deleted, however, Glance has not yet removed the image data. An image in this state is not recoverable.
1.3 Task Statuses #
Tasks in Glance can be in one the following statuses:
pendingThe task identifier has been reserved for a task in the Glance. No processing has begun on it yet.
processingThe task has been picked up by the underlying executor and is being run using the backend Glance execution logic for that task type.
successDenotes that the task has had a successful run within Glance. The
resultfield of the task shows more details about the outcome.failureDenotes that an error occurred during the execution of the task and it cannot continue processing. The
messagefield of the task shows what the error was.
1.4 Image Statuses #
Images in Glance can be in one the following statuses:
queuedThe image identifier has been reserved for an image in the Glance registry. No image data has been uploaded to Glance and the image size was not explicitly set to zero on creation.
savingDenotes that an image’s raw data is currently being uploaded to Glance. When an image is registered with a call to
POST /imagesand there is anx-image-meta-locationheader present, that image will never be in thesavingstatus (as the image data is already available in some other location).activeDenotes an image that is fully available in Glance. This occurs when the image data is uploaded, or the image size is explicitly set to zero on creation.
deactivatedDenotes that access to image data is not allowed to any non-admin user. Prohibiting downloads of an image also prohibits operations like image export and image cloning that may require image data.
killedDenotes that an error occurred during the uploading of an image’s data, and that the image is not readable.
deletedGlance has retained the information about the image, but it is no longer available to use. An image in this state will be removed automatically at a later date.
pending_deleteThis is similar to
deleted, however, Glance has not yet removed the image data. An image in this state is not recoverable.
1.5 Task Statuses #
Tasks in Glance can be in one the following statuses:
pendingThe task identifier has been reserved for a task in the Glance. No processing has begun on it yet.
processingThe task has been picked up by the underlying executor and is being run using the backend Glance execution logic for that task type.
successDenotes that the task has had a successful run within Glance. The
resultfield of the task shows more details about the outcome.failureDenotes that an error occurred during the execution of the task and it cannot continue processing. The
messagefield of the task shows what the error was.
1.6 Disk and Container Formats #
When adding an image to Glance, you must specify what the virtual machine image’s disk format and container format are. Disk and container formats are configurable on a per-deployment basis. This document intends to establish a global convention for what specific values of disk_format and container_format mean.
1.6.1 Disk Format #
The disk format of a virtual machine image is the format of the underlying disk image. Virtual appliance vendors have different formats for laying out the information contained in a virtual machine disk image.
You can set your image’s disk format to one of the following:
raw
This is an unstructured disk image format
vhd
This is the VHD disk format, a common disk format used by virtual machine monitors from VMware, Xen, Microsoft, VirtualBox, and others.
vhdx
This is the VHDX disk format, an enhanced version of the VHD format which supports larger disk sizes among other features.
vmdk
Another common disk format supported by many common virtual machine monitors.
vdi
A disk format supported by VirtualBox virtual machine monitor and the QEMU emulator.
iso
An archive format for the data contents of an optical disc (For example, CDROM).
ploop
A disk format supported and used by Virtuozzo to run OS Containers.
qcow2
A disk format supported by the QEMU emulator that can expand dynamically and supports Copy on Write.
aki
This indicates what is stored in Glance is an Amazon kernel image.
ari
This indicates what is stored in Glance is an Amazon ramdisk image.
ami
This indicates what is stored in Glance is an Amazon machine image.
1.6.2 Container Format #
The container format refers to whether the virtual machine image is in a file format that also contains metadata about the actual virtual machine.
The container format string is not currently used by Glance or other OpenStack components, so it is safe to simply specify bare as the container format if you are unsure.
You can set your image’s container format to one of the following:
bare
This indicates there is no container or metadata envelope for the image.
ovf
This is the OVF container format.
aki
This indicates what is stored in Glance is an Amazon kernel image.
ari
This indicates what is stored in Glance is an Amazon ramdisk image.
ami
This indicates what is stored in Glance is an Amazon machine image
ova
This indicates what is stored in Glance is an OVA tar archive file.
docker
This indicates what is stored in Glance is a Docker tar archive of the container filesystem.
1.7 Common Image Properties #
When adding an image to Glance, you may specify some common image properties that may prove useful to consumers of your image.
This document explains the names of these properties and the expected values.
The common image properties are also described in a JSON schema, found in
/etc/glance/schema-image.json in the Glance source code.
1.7.1 architecture #
Operating system architecture as specified in https://docs.openstack.org/python-glanceclient/latest/cli/property-keys.html.
1.7.2 instance_uuid #
Metadata which can be used to record which instance this image is associated with. (Informational only, does not create an instance snapshot.)
1.7.3 kernel_id #
The ID of image stored in Glance that should be used as the kernel when booting an AMI-style image.
1.7.4 ramdisk_id #
The ID of image stored in Glance that should be used as the ramdisk when booting an AMI-style image.
1.7.5 os_distro #
The common name of the operating system distribution as specified in https://docs.openstack.org/python-glanceclient/latest/cli/property-keys.html.
1.7.6 os_version #
The operating system version as specified by the distributor.
1.8 Metadata Definition Concepts #
The metadata definition service was added to Glance in the Juno release of OpenStack.
It provides a common API for vendors, admins, services, and users to meaningfully define available key and value pair metadata that can be used on different types of resources (images, artifacts, volumes, flavors, aggregates, and other resources). A definition includes a property’s key, its description, its constraints, and the resource types to which it can be associated.
This catalog does not store the values for specific instance properties.
For example, a definition of a virtual CPU topology property for the number of
cores will include the base key to use (for example, cpu_cores), a description,
and value constraints like requiring it to be an integer. So, a user,
potentially through Horizon, would be able to search this catalog to list the
available properties they can add to a flavor or image. They will see the
virtual CPU topology property in the list and know that it must be an integer.
When the user adds the property its key and value will be stored in the
service that owns that resource (for example, Nova for flavors and in Glance
for images). The catalog also includes any additional prefix required when
the property is applied to different types of resources, such as hw_ for
images and hw: for flavors. So, on an image, the user would know to set the
property as hw_cpu_cores=1.
1.8.1 Terminology #
1.8.1.1 Background #
The term metadata can become very overloaded and confusing. This catalog is about the additional metadata that is passed as arbitrary key and value pairs or tags across various artifacts and OpenStack services.
Below are a few examples of the various terms used for metadata across OpenStack services today:
|
Nova |
Cinder |
Glance |
|---|---|---|
|
|
|
1.8.1.2 Catalog Concepts #
The below figure illustrates the concept terminology used in the metadata definitions catalog:
A namespace is associated with 0 to many resource types, making it visible to the API and UI for applying to that type of resource. RBAC Permissions are managed at a namespace level. +----------------------------------------------+ | Namespace | | | | +-----------------------------------------+ | | | Object Definition | | | | | | +--------------------+ | | +-------------------------------------+ | | +--> | Resource Type: | | | | Property Definition A (key=integer) | | | | | e.g. Nova Flavor | | | +-------------------------------------+ | | | +--------------------+ | | | | | | | +-------------------------------------+ | | | | | | Property Definition B (key=string) | | | | +--------------------+ | | +-------------------------------------+ | +--+--> | Resource Type: | | | | | | | e.g. Glance Image | | +-----------------------------------------+ | | +--------------------+ | | | | +-------------------------------------+ | | | | Property Definition C (key=boolean) | | | +--------------------+ | +-------------------------------------+ | +--> | Resource Type: | | | | e.g. Cinder Volume | +----------------------------------------------+ +--------------------+ Properties may be defined standalone or within the context of an object.
1.8.1.3 Catalog Terminology #
The following terminology is used within the metadata definition catalog.
Namespaces
Metadata definitions are contained in namespaces.
Specify the access controls (CRUD) for everything defined in it. Allows for admin only, different projects, or the entire cloud to define and use the definitions in the namespace.
Associates the contained definitions to different types of resources.
Properties
A property describes a single property and its primitive constraints. Each property can only be a primitive type:
string, integer, number, boolean, array
Each primitive type is described using simple JSON schema notation. This means no nested objects and no definition referencing.
Objects
An object describes a group of one to many properties and their primitive constraints. Each property in the group can ONLY be a primitive type:
string, integer, number, boolean, array
Each primitive type is described using simple JSON schema notation. This means no nested objects.
The object may optionally define required properties under the semantic understanding that a user who uses the object should provide all required properties.
Resource Type Association
Resource type association specifies the relationship between resource types and the namespaces that are applicable to them. This information can be used to drive UI and CLI views. For example, the same namespace of objects, properties, and tags may be used for images, snapshots, volumes, and flavors. Or a namespace may only apply to images.
Resource types should be aligned with Heat resource types whenever possible. http://docs.openstack.org/developer/heat/template_guide/openstack.html
It is important to note that the same base property key can require different prefixes depending on the target resource type. The API provides a way to retrieve the correct property based on the target resource type.
Below are a few examples:
The desired virtual CPU topology can be set on both images and flavors
via metadata. The keys have different prefixes on images than on flavors.
On flavors keys are prefixed with hw:, but on images the keys are prefixed
with hw_.
Another example is the AggregateInstanceExtraSpecsFilter and scoped properties
(For example, properties with something:something=value). For scoped or namespaced
properties, the AggregateInstanceExtraSpecsFilter requires a prefix of
aggregate_instance_extra_specs: to be used on flavors but not on the
aggregate itself. Otherwise, the filter will not evaluate the property during
scheduling.
So, on a host aggregate, you may see:
companyx:fastio=true
But then when used on the flavor, the AggregateInstanceExtraSpecsFilter needs:
aggregate_instance_extra_specs:companyx:fastio=true
In some cases, there may be multiple different filters that may use the same property with different prefixes. In this case, the correct prefix needs to be set based on which filter is enabled.
1.9 Using Glance’s Image Public APIs #
Glance is the reference implementation of the OpenStack Images API. As such, Glance fully implements versions 1 and 2 of the Images API.
The Images API v1 has been DEPRECATED in the Newton release. The migration path is to use the Images API v2 instead of version 1 of the API. The Images API v1 will ultimately be removed, following the OpenStack standard deprecation policy.
There used to be a sentence here saying, “The Images API specification is developed alongside Glance, but is not considered part of the Glance project.” That’s only partially true (or completely false, depending upon how strict you are about these things). Conceptually, the OpenStack Images API is an independent definition of a REST API. In practice, however, the only way to participate in the evolution of the Images API is to work with the Glance community to define the new functionality and provide its reference implementation. Further, Glance falls under the designated sections provision of the OpenStack DefCore Guidelines, which basically means that in order to qualify as OpenStack, a cloud exposing an OpenStack Images API must include the Glance Images API implementation code. Thus, although conceptually independent, the OpenStack Images APIs are intimately associated with Glance.
References
1.9.1 Glance and the Images APIs: Past, Present, and Future #
Here’s a quick summary of the Images APIs that have been implemented by Glance. If you’re interested in more details, you can consult the Release Notes for all the OpenStack releases (beginning with “Bexar”) to follow the evolution of features in Glance and the Images APIs.
1.9.1.1 Images v1 API #
The v1 API was originally designed as a service API for use by Nova and other OpenStack services. In the Kilo release, the v1.1 API was downgraded from CURRENT to SUPPORTED. In the Newton release, the version 1 API is officially declared DEPRECATED.
During the deprecation period, the Images v1 API is closed to further development. The Glance code implementing the v1 API accepts only serious bug fixes.
Since Folsom, it has been possible to deploy OpenStack without exposing the Images v1 API to end users. The Compute v2 API contains image-related API calls allowing users to list images, list images details, show image details for a specific image, delete images, and manipulate image metadata. Nova acts as a proxy to Glance for these image-related calls. It’s important to note that the image-related calls in the Compute v2 API are a proper subset of the calls available in the Images APIs.
In the Newton release, Nova (and other OpenStack services that consume images) have been modified to use the Images v2 API by default.
Reference
1.9.1.2 Images v2 API #
The v2 API is the CURRENT OpenStack Images API. It provides a more friendly interface to consumers than did the v1 API, as it was specifically designed to expose images-related functionality as a public-facing endpoint. It’s the version that’s currently open to development.
A common strategy is to deploy multiple Glance nodes: internal-facing nodes providing the Images APIs for internal consumers like Nova, and external-facing nodes providing the Images v2 API for public use.
1.9.1.3 The Future #
During the long and tumultuous design phase of what has since become an independent service named “Glare” (the Glance Artifacts Repository), the Glance community loosely spoke about the Artifacts API being “Glance v3”. This, however, was only a shorthand way of speaking of the Artifacts effort. The Artifacts API can’t be the Images v3 API since Artifacts are not the same as Images. Conceptually, a virtual machine image could be an Artifact, and the Glare code has been designed to be compatible with the Images v2 API. But at this time, there are no plans to implement an Images v3 API.
During the Newton development cycle, Glare became an independent OpenStack project. While it’s evident that there’s a need for an Artifact Repository in OpenStack, whether it will be as ubiquitous as the need for an Images Repository isn’t clear. On the other hand, industry trends could go in the opposite direction where everyone needs Artifacts and deployers view images as simply another type of digital artifact.
1.9.2 Authentication #
Glance depends on Keystone and the OpenStack Identity API to handle
authentication of clients. You must obtain an authentication token from
Keystone using and send it along with all API requests to Glance through
the X-Auth-Token header. Glance will communicate back to Keystone to
verify the token validity and obtain your identity credentials.
See Authentication With Keystone for more information on integrating with Keystone.
1.9.3 Using v1.X #
The Images API v1 has been DEPRECATED in the Newton release. The migration path is to use the Images API v2 instead of version 1 of the API. The Images API v1 will ultimately be removed, following the OpenStack standard deprecation policy.
For the purpose of examples, assume there is a Glance API server running
at the URL http://glance.openstack.example.org on the default port 80.
1.9.3.1 List Available Images #
We want to see a list of available images that the authenticated user has access to. This includes images owned by the user, images shared with the user and public images.
We issue a GET request to http://glance.openstack.example.org/v1/images to
retrieve this list of available images. The data is returned as a JSON-encoded
mapping in the following format:
{'images': [
{'uri': 'http://glance.openstack.example.org/v1/images/71c675ab-d94f-49cd-a114-e12490b328d9',
'name': 'SLES 15',
'disk_format': 'vhd',
'container_format': 'ovf',
'size': '5368709120'}
...]}1.9.3.2 List Available Images in More Detail #
We want to see a more detailed list of available images that the authenticated user has access to. This includes images owned by the user, images shared with the user and public images.
We issue a GET request to http://glance.openstack.example.org/v1/images/detail to
retrieve this list of available images. The data is returned as a
JSON-encoded mapping in the following format:
{'images': [
{'uri': 'http://glance.openstack.example.org/v1/images/71c675ab-d94f-49cd-a114-e12490b328d9',
'name': 'SLES 15',
'disk_format': 'vhd',
'container_format': 'ovf',
'size': '5368709120',
'checksum': 'c2e5db72bd7fd153f53ede5da5a06de3',
'created_at': '2010-02-03 09:34:01',
'updated_at': '2010-02-03 09:34:01',
'deleted_at': '',
'status': 'active',
'is_public': true,
'min_ram': 256,
'min_disk': 5,
'owner': null,
'properties': {'distro': 'SLES 15'}},
...]}All timestamps returned are in UTC.
The updated_at timestamp is the timestamp when an image’s metadata
was last updated, not its image data, as all image data is immutable
once stored in Glance.
The properties field is a mapping of free-form key and value pairs that
have been saved with the image metadata.
The checksum field is an MD5 checksum of the image file data.
The is_public field is a boolean indicating whether the image is
publicly available.
The min_ram field is an integer specifying the minimum amount of
RAM needed to run this image on an instance in megabytes.
The min_disk field is an integer specifying the minimum amount of
disk space needed to run this image on an instance in gigabytes.
The owner field is a string which may either be null or which will
indicate the owner of the image.
1.9.3.3 Filtering Images Lists #
Both the GET /v1/images and GET /v1/images/detail requests take query
parameters that serve to filter the returned list of images. The following
list details these query parameters.
name=NAMEFilters images having a
nameattribute matchingNAME.container_format=FORMATFilters images having a
container_formatattribute matchingFORMAT.For more information, see Section 1.6, “Disk and Container Formats”.
disk_format=FORMATFilters images having a
disk_formatattribute matchingFORMAT.For more information, see Section 1.6, “Disk and Container Formats”.
status=STATUSFilters images having a
statusattribute matchingSTATUS.For more information, see Section 1.2, “Image Statuses”.
size_min=BYTESFilters images having a
sizeattribute greater than or equal toBYTES.size_max=BYTESFilters images having a
sizeattribute less than or equal toBYTES.
These two resources also accept additional query parameters:
sort_key=KEYResults will be ordered by the specified image attribute
KEY. Accepted values includeid,name,status,disk_format,container_format,size,created_at(default) andupdated_at.sort_dir=DIRResults will be sorted in the direction
DIR. Accepted values areascfor ascending ordesc(default) for descending.marker=IDAn image identifier marker may be specified. When present, only images which occur after the identifier
IDwill be listed. (These are the images that have asort_keylater than that of the markerIDin thesort_dirdirection.)limit=LIMITWhen present, the maximum number of results returned will not exceed
LIMIT.
If the specified LIMIT exceeds the operator defined limit (api_limit_max)
then the number of results returned may be less than LIMIT.
is_public=PUBLICAn admin user may use the
is_publicparameter to control which results are returned.When the
is_publicparameter is absent or set toTruethe following images will be listed: Images whoseis_publicfield isTrue, owned images and shared images.When the
is_publicparameter is set toFalsethe following images will be listed: Images (owned, shared, or non-owned) whoseis_publicfield isFalse.When the
is_publicparameter is set toNoneall images will be listed irrespective of owner, shared status or theis_publicfield.
Use of the is_public parameter is restricted to admin users. For all other
users it will be ignored.
1.9.3.4 Retrieve Image Metadata #
We want to see detailed information for a specific virtual machine image that the Glance server knows about.
We have queried the Glance server for a list of images and the
data returned includes the uri field for each available image. This
uri field value contains the exact location needed to get the metadata
for a specific image.
Continuing the example from above, in order to get metadata about the
first image returned, we can issue a HEAD request to the Glance
server for the image’s URI.
We issue a HEAD request to
http://glance.openstack.example.org/v1/images/71c675ab-d94f-49cd-a114-e12490b328d9 to
retrieve complete metadata for that image. The metadata is returned as a
set of HTTP headers that begin with the prefix x-image-meta-. The
following shows an example of the HTTP headers returned from the above
HEAD request:
x-image-meta-uri http://glance.openstack.example.org/v1/images/71c675ab-d94f-49cd-a114-e12490b328d9 x-image-meta-name SLES 15 x-image-meta-disk_format vhd x-image-meta-container_format ovf x-image-meta-size 5368709120 x-image-meta-checksum c2e5db72bd7fd153f53ede5da5a06de3 x-image-meta-created_at 2010-02-03 09:34:01 x-image-meta-updated_at 2010-02-03 09:34:01 x-image-meta-deleted_at x-image-meta-status available x-image-meta-is_public true x-image-meta-min_ram 256 x-image-meta-min_disk 0 x-image-meta-owner null x-image-meta-property-distro SLES 15
All timestamps returned are in UTC.
The x-image-meta-updated_at timestamp is the timestamp when an
image’s metadata was last updated, not its image data, as all
image data is immutable once stored in Glance.
There may be multiple headers that begin with the prefix
x-image-meta-property-. These headers are free-form key and value pairs
that have been saved with the image metadata. The key is the string
after x-image-meta-property- and the value is the value of the header.
The response’s ETag header will always be equal to the
x-image-meta-checksum value.
The response’s x-image-meta-is_public value is a boolean indicating
whether the image is publicly available.
The response’s x-image-meta-owner value is a string which may either
be null or which will indicate the owner of the image.
1.9.3.5 Retrieve Raw Image Data #
We want to retrieve that actual raw data for a specific virtual machine image that the Glance server knows about.
We have queried the Glance server for a list of images and the
data returned includes the uri field for each available image. This
uri field value contains the exact location needed to get the metadata
for a specific image.
Continuing the example from above, in order to get metadata about the
first image returned, we can issue a HEAD request to the Glance
server for the image’s URI.
We issue a GET request to
http://glance.openstack.example.org/v1/images/71c675ab-d94f-49cd-a114-e12490b328d9 to
retrieve metadata for that image as well as the image itself encoded
into the response body.
The metadata is returned as a set of HTTP headers that begin with the
prefix x-image-meta-. The following shows an example of the HTTP headers
returned from the above GET request:
x-image-meta-uri http://glance.openstack.example.org/v1/images/71c675ab-d94f-49cd-a114-e12490b328d9 x-image-meta-name SLES 15 x-image-meta-disk_format vhd x-image-meta-container_format ovf x-image-meta-size 5368709120 x-image-meta-checksum c2e5db72bd7fd153f53ede5da5a06de3 x-image-meta-created_at 2010-02-03 09:34:01 x-image-meta-updated_at 2010-02-03 09:34:01 x-image-meta-deleted_at x-image-meta-status available x-image-meta-is_public true x-image-meta-min_ram 256 x-image-meta-min_disk 5 x-image-meta-owner null x-image-meta-property-distro SLES 15
All timestamps returned are in UTC.
The x-image-meta-updated_at timestamp is the timestamp when an
image’s metadata was last updated, not its image data, as all
image data is immutable once stored in Glance.
There may be multiple headers that begin with the prefix
x-image-meta-property-. These headers are free-form key and value pairs
that have been saved with the image metadata. The key is the string
after x-image-meta-property- and the value is the value of the header.
The response’s Content-Length header shall be equal to the value of
the x-image-meta-size header.
The response’s ETag header will always be equal to the
x-image-meta-checksum value.
The response’s x-image-meta-is_public value is a boolean indicating
whether the image is publicly available.
The response’s x-image-meta-owner value is a string which may either
be null or which will indicate the owner of the image.
The image data itself will be the body of the HTTP response returned
from the request, which will have content-type of
application/octet-stream.
1.9.3.6 Add a New Image #
We have created a new virtual machine image in some way (created a snapshot or backed up an existing image) and we wish to do two things:
Store the disk image data in Glance.
Store metadata about this image in Glance.
We can do the above two activities in a single call to the Glance API.
Assuming, like in the examples above, that a Glance API server is running
at http://glance.openstack.example.org, we issue a POST request to add an image to
Glance:
POST http://glance.openstack.example.org/v1/images
The metadata about the image is sent to Glance in HTTP headers. The body of the HTTP request to the Glance API will be the MIME-encoded disk image data.
1.9.3.7 Reserve a New Image #
We can also perform the activities described in Section 1.9.3.6, “Add a New Image” using two separate calls to the Image API; the first to register the image metadata, and the second to add the image disk data. This is known as reserving an image.
The first call should be a POST to http://glance.openstack.example.org/v1/images,
which will result in a new image id being registered with a status of
queued:
{'image':
{'status': 'queued',
'id': '71c675ab-d94f-49cd-a114-e12490b328d9',
...}
...}The image data can then be added using a PUT to
http://glance.openstack.example.org/v1/images/71c675ab-d94f-49cd-a114-e12490b328d9.
The image status will then be set to active by Glance.
Image Metadata in HTTP Headers
Glance will view as image metadata any HTTP header that it receives in a
POST request where the header key is prefixed with the strings
x-image-meta- and x-image-meta-property-.
The list of metadata headers that Glance accepts are listed below.
x-image-meta-nameThis header is required, unless reserving an image. Its value should be the name of the image.
NoteThe name of an image is not unique to a Glance node. It would be an unrealistic expectation of users to know all the unique names of all other user’s images.
x-image-meta-idThis header is optional.
When present, Glance will use the supplied identifier for the image. If the identifier already exists in that Glance node, then a 409 Conflict will be returned by Glance. The value of the header must be a uuid in hexadecimal string notation (that is 71c675ab-d94f-49cd-a114-e12490b328d9).
When this header is not present, Glance will generate an identifier for the image and return this identifier in the response (see below).
x-image-meta-storeThis header is optional. Valid values are one of
file,rbd,swift,cinder,sheepdogorvsphere.When present, Glance will attempt to store the disk image data in the backing store indicated by the value of the header. If the Glance node does not support the backing store, Glance will return a 400 Bad Request.
When not present, Glance will store the disk image data in the backing store that is marked as default. See the configuration option
default_storefor more information.x-image-meta-disk_formatThis header is required, unless reserving an image. Valid values are one of
aki,ari,ami,raw,iso,vhd,vhdx,vdi,qcow2,vmdkorploop.For more information, see Section 1.6, “Disk and Container Formats”.
x-image-meta-container_formatThis header is required, unless reserving an image. Valid values are one of
aki,ari,ami,bare,ova,ovf, ordocker.For more information, see Section 1.6, “Disk and Container Formats”.
x-image-meta-sizeThis header is optional.
When present, Glance assumes that the expected size of the request body will be the value of this header. If the length in bytes of the request body does not match the value of this header, Glance will return a 400 Bad Request.
When not present, Glance will calculate the image’s size based on the size of the request body.
x-image-meta-checksumThis header is optional. When present, it specifies the MD5 checksum of the image file data.
When present, Glance will verify the checksum generated from the back-end store while storing your image against this value and return a 400 Bad Request if the values do not match.
x-image-meta-is_publicThis header is optional.
When Glance finds the string
true(case-insensitive), the image is marked as a public one, meaning that any user may view its metadata and may read the disk image from Glance.When not present, the image is assumed to be not public and owned by a user.
x-image-meta-min_ramThis header is optional. When present, it specifies the minimum amount of RAM in megabytes required to run this image on a server.
When not present, the image is assumed to have a minimum RAM requirement of 0.
x-image-meta-min_diskThis header is optional. When present, it specifies the expected minimum disk space in gigabytes required to run this image on a server.
When not present, the image is assumed to have a minimum disk space requirement of 0.
x-image-meta-ownerThis header is optional and only meaningful for admins.
Glance normally sets the owner of an image to be the tenant or user (depending on the
owner_is_tenantconfiguration option) of the authenticated user issuing the request. However, if the authenticated user has the Admin role, this default may be overridden by setting this header to null or to a string identifying the owner of the image.x-image-meta-property-*When Glance receives any HTTP header whose key begins with the string prefix
x-image-meta-property-, Glance adds the key and value to a set of custom, free-form image properties stored with the image. The key is a lower-cased string following the prefixx-image-meta-property-with dashes and punctuation replaced with underscores.There is no limit on the number of free-form key and value attributes that can be attached to the image. However, keep in mind that the 8K limit on the size of all the HTTP headers sent in a request will effectively limit the number of image properties.
1.9.3.8 Update an Image #
Glance will consider any HTTP header that it receives in a PUT request
as an instance of image metadata. In this case, the header key should be
prefixed with the strings x-image-meta- and x-image-meta-property-.
If an image was previously reserved, and thus is in the queued state, then
image data can be added by including it as the request body. If the image
already has data associated with it (for example, it is not in the queued
state), then including a request body will result in a 409 Conflict
exception.
On success, the PUT request will return the image metadata encoded as HTTP
headers.
See more about image statuses here Section 1.2, “Image Statuses”.
1.9.3.9 List Image Memberships #
We want to see a list of the other system tenants (or users, if
owner_is_tenant is False) that may access a given virtual machine image that
the Glance server knows about. We take the uri field of the image data,
append /members to it, and issue a GET request on the resulting URL.
Continuing from the example above, in order to get the memberships for the
first image returned, we can issue a GET request to the Glance
server for
http://glance.openstack.example.org/v1/images/71c675ab-d94f-49cd-a114-e12490b328d9/members.
And we will get back JSON data such as the following:
{'members': [
{'member_id': 'tenant1',
'can_share': false}
...]}The member_id field identifies a tenant with which the image is shared. If
that tenant is authorized to further share the image, the can_share field is
true.
1.9.3.11 Add a Member to an Image #
We want to authorize a tenant to access a private image. We issue a PUT
request to
http://glance.openstack.example.org/v1/images/71c675ab-d94f-49cd-a114-e12490b328d9/members/tenant1.
With no body, this will add the membership to the image, leaving existing
memberships unmodified and defaulting new memberships to have can_share
set to false. We may also optionally attach a body of the following form:
{'member':
{'can_share': true}
}If such a body is provided, both existing and new memberships will have
can_share set to the provided value (either true or false). This query
will return a 204 (No Content) status code.
1.9.3.12 Remove a Member from an Image #
We want to revoke a tenant’s right to access a private image. We issue a
DELETE request to http://glance.openstack.example.org/v1/images/1/members/tenant1.
This query will return a 204 (No Content) status code.
1.9.3.13 Replace a Membership List for an Image #
The full membership list for a given image may be replaced. We issue a PUT
request to
http://glance.openstack.example.org/v1/images/71c675ab-d94f-49cd-a114-e12490b328d9/members
with a body of the following form:
{'memberships': [
{'member_id': 'tenant1',
'can_share': false}
...]}All existing memberships which are not named in the replacement body are
removed, and those which are named have their can_share settings changed as
specified. (The can_share setting may be omitted, which will cause that
setting to remain unchanged in the existing memberships.) All new memberships
will be created, with can_share defaulting to false unless it is specified
otherwise.
1.9.4 Image Membership Changes in Version 2.0 #
Version 2.0 of the Images API eliminates the can_share attribute of image
membership. In the version 2.0 model, image sharing is not transitive.
In version 2.0, image members have a status attribute that reflects
how the image should be treated with respect to that image member’s image-list.
The
statusattribute may have one of three values:pending,accepted, orrejected.By default, only those shared images with status
acceptedare included in an image member’s image-list.Only an image member may change their membership status.
Only an image owner may create members on an image. The status of a newly created image member is
pending. The image owner cannot change the status of a member.
1.9.4.1 Distinctions from Version 1.x API Calls #
The response to a request to list the members of an image has changed.
call:
GETon/v2/images/{imageId}/membersresponse: see the JSON schema at
/v2/schemas/membersThe request body in the call to create an image member has changed.
call:
POSTto/v2/images/{imageId}/membersrequest body:
{ "member": "<MEMBER_ID>" }Where the
{memberId}is the tenant ID of the image member.The member status of a newly created image member is
pending.
1.9.4.2 New API Calls #
Change the status of an image member
call:
PUTon/v2/images/{imageId}/members/{memberId}.Request body:
{ "status": "<STATUS_VALUE>" }Where <STATUS_VALUE> is
pending,accepted, orrejected. The{memberId}is the tenant ID of the image member.
1.9.5 Images v2 Tasks API #
Version 2 of the OpenStack Images API introduces a Task resource that is used to create and monitor long-running asynchronous image-related processes. See the Tasks section of the Glance documentation for more information.
The following Task calls are available:
1.9.5.1 Create a Task #
A user wants to initiate a Task. The user issues a POST request to
/v2/tasks. The request body is of Content-type application/json and
must contain the following fields:
type: A string specified by the enumeration defined in the Task schema.input: A JSON object. The content is defined by the cloud provider who has exposed the endpoint being contacted.
The response is a Task entity as defined by the Task schema. It includes an
id field that can be used in a subsequent call to poll the Task for status
changes.
A Task is created in pending status.
1.9.5.2 Show a Task #
A user wants to see detailed information about a Task the user owns. The user
issues a GET request to /v2/tasks/{taskId}.
The response is in application/json format. The exact structure is given
by the Task schema located at /v2/schemas/task.
1.9.5.3 List Tasks #
A user wants to see what Tasks have been created in their project. The
user issues a GET request to /v2/tasks.
The response is in application/json format. The exact structure is given
by the task schema located at /v2/schemas/tasks.
As indicated by the schema, the list of Tasks is provided in a sparse format. To see more information about a particular Task in the list, the user would use the show Task call described above.
1.9.5.4 Filtering and Sorting the Tasks List #
The GET /v2/tasks request takes query parameters that server to filter the
returned list of Tasks. The following list details these query parameters.
status={status}Filters the list to display only those tasks in the specified status. See the Task schema or the Section 1.3, “Task Statuses” section of this documentation for the legal values to use for
{status}.For example, a request to
GET /v2/tasks?status=pendingwould return only those Tasks whose current status ispending.type={type}Filters the list to display only those Tasks of the specified type. See the enumeration defined in the Task schema for the legal values to use for
{type}.For example, a request to
GET /v2/tasks?type=importwould return only import Tasks.sort_dir={direction}Sorts the list of tasks according to
updated_atdatetime. Legal values areasc(ascending) anddesc(descending). By default, the Task list is sorted bycreated_attime in descending chronological order.
1.9.6 API Message Localization #
Glance supports HTTP message localization. For example, an HTTP client can receive API messages in Chinese even if the locale language of the server is English.
1.9.6.1 How to use it #
To receive localized API messages, the HTTP client needs to specify the Accept-Language header to indicate the language that will translate the message. For more information about Accept-Language, refer to http://www.w3.org/Protocols/rfc2616/rfc2616-sec14.html
A typical curl API request will be like below:
curl -i -X GET -H 'Accept-Language: zh' -H 'Content-Type: application/json' http://glance.openstack.example.org/v2/images/aaa
Then the response will be like the following:
HTTP/1.1 404 Not Found Content-Length: 234 Content-Type: text/html; charset=UTF-8 X-Openstack-Request-Id: req-54d403a0-064e-4544-8faf-4aeef086f45a Date: Sat, 22 Feb 2014 06:26:26 GMT <html> <head> <title>404 Not Found</title> </head> <body> <h1>404 Not Found</h1> 找不到任何具有标识 aaa 的映像<br /><br /> </body> </html>
Make sure to have a language package under /usr/share/locale-langpack/ on
the target Glance server.
1.10 Using Glance’s Client Tools #
The command-line tool and python library for Glance are both installed through the python-glanceclient project. Explore the following resources for more information:
1.11 Using Glance’s Metadata Definitions Catalog Public APIs #
A common API hosted by the Glance service for vendors, admins, services, and users to meaningfully define available key and value pair and tag metadata. The intent is to enable better metadata collaboration across artifacts, services, and projects for OpenStack users.
This is about the definition of the available metadata that can be used on different types of resources (images, artifacts, volumes, flavors, aggregates, etc). A definition includes the properties type, its key, its description, and its constraints. This catalog will not store the values for specific instance properties.
For example, a definition of a virtual CPU topology property for number of cores will include the key to use, a description, and value constraints like requiring it to be an integer. So, a user, potentially through Horizon, would be able to search this catalog to list the available properties they can add to a flavor or image. They will see the virtual CPU topology property in the list and know that it must be an integer. In the Horizon example, when the user adds the property, its key and value will be stored in the service that owns that resource (Nova for flavors and in Glance for images).
Diagram: https://wiki.openstack.org/w/images/b/bb/Glance-Metadata-API.png
Glance Metadata Definitions Catalog implementation started with API version v2.
1.11.1 Authentication #
Glance depends on Keystone and the OpenStack Identity API to handle
authentication of clients. You must obtain an authentication token from
Keystone send it along with all API requests to Glance through the
X-Auth-Token header. Glance will communicate back to Keystone to verify
the token validity and obtain your identity credentials.
See Authentication With Keystone for more information on integrating with Keystone.
1.11.2 Using v2.X #
For the purpose of examples, assume there is a Glance API server running
at the URL http://glance.openstack.example.org on the default port 80.
1.11.2.1 List Available Namespaces #
We want to see a list of available namespaces that the authenticated user has access to. This includes namespaces owned by the user, namespaces shared with the user and public namespaces.
We issue a GET request to http://glance.openstack.example.org/v2/metadefs/namespaces
to retrieve this list of available namespaces.
The data is returned as a JSON-encoded mapping in the following format:
{
"namespaces": [
{
"namespace": "MyNamespace",
"display_name": "My User Friendly Namespace",
"description": "My description",
"visibility": "public",
"protected": true,
"owner": "The Test Owner",
"self": "/v2/metadefs/namespaces/MyNamespace",
"schema": "/v2/schemas/metadefs/namespace",
"created_at": "2014-08-28T17:13:06Z",
"updated_at": "2014-08-28T17:13:06Z",
"resource_type_associations": [
{
"name": "OS::Nova::Aggregate",
"created_at": "2014-08-28T17:13:06Z",
"updated_at": "2014-08-28T17:13:06Z"
},
{
"name": "OS::Nova::Flavor",
"prefix": "aggregate_instance_extra_specs:",
"created_at": "2014-08-28T17:13:06Z",
"updated_at": "2014-08-28T17:13:06Z"
}
]
}
],
"first": "/v2/metadefs/namespaces?sort_key=created_at&sort_dir=asc",
"schema": "/v2/schemas/metadefs/namespaces"
}Listing namespaces will only show the summary of each namespace including counts and resource type associations. Detailed responses including all its objects definitions, property definitions will only be available on each individual GET namespace request.
1.11.2.2 Filtering Namespaces Lists #
GET /v2/metadefs/namespaces requests take query parameters that serve to
filter the returned list of namespaces. The following
list details these query parameters.
resource_types=RESOURCE_TYPESFilters namespaces having a
resource_typeswithin the list of comma separatedRESOURCE_TYPES.
GET resource also accepts additional query parameters:
sort_key=KEYResults will be ordered by the specified sort attribute
KEY. Accepted values includenamespace,created_at(default) andupdated_at.sort_dir=DIRResults will be sorted in the direction
DIR. Accepted values areascfor ascending ordesc(default) for descending.marker=NAMESPACEA namespace identifier marker may be specified. When present only namespaces which occur after the identifier
NAMESPACEwill be listed, for example the namespaces which have asort_keylater than that of the markerNAMESPACEin thesort_dirdirection.limit=LIMITWhen present the maximum number of results returned will not exceed
LIMIT.
If the specified LIMIT exceeds the operator defined limit (api_limit_max)
then the number of results returned may be less than LIMIT.
visibility=PUBLICAn admin user may use the
visibilityparameter to control which results are returned (PRIVATEorPUBLIC).
1.11.2.3 Retrieve Namespace #
We want to see a more detailed information about a namespace that the authenticated user has access to. The detail includes the properties, objects, and resource type associations.
We issue a GET request to http://glance.openstack.example.org/v2/metadefs/namespaces/{namespace}
to retrieve the namespace details.
The data is returned as a JSON-encoded mapping in the following format:
{
"namespace": "MyNamespace",
"display_name": "My User Friendly Namespace",
"description": "My description",
"visibility": "public",
"protected": true,
"owner": "The Test Owner",
"schema": "/v2/schemas/metadefs/namespace",
"resource_type_associations": [
{
"name": "OS::Glance::Image",
"prefix": "hw_",
"created_at": "2014-08-28T17:13:06Z",
"updated_at": "2014-08-28T17:13:06Z"
},
{
"name": "OS::Cinder::Volume",
"prefix": "hw_",
"properties_target": "image",
"created_at": "2014-08-28T17:13:06Z",
"updated_at": "2014-08-28T17:13:06Z"
},
{
"name": "OS::Nova::Flavor",
"prefix": "filter1:",
"created_at": "2014-08-28T17:13:06Z",
"updated_at": "2014-08-28T17:13:06Z"
}
],
"properties": {
"nsprop1": {
"title": "My namespace property1",
"description": "More info here",
"type": "boolean",
"default": true
},
"nsprop2": {
"title": "My namespace property2",
"description": "More info here",
"type": "string",
"default": "value1"
}
},
"objects": [
{
"name": "object1",
"description": "my-description",
"self": "/v2/metadefs/namespaces/MyNamespace/objects/object1",
"schema": "/v2/schemas/metadefs/object",
"created_at": "2014-08-28T17:13:06Z",
"updated_at": "2014-08-28T17:13:06Z",
"required": [],
"properties": {
"prop1": {
"title": "My object1 property1",
"description": "More info here",
"type": "array",
"items": {
"type": "string"
}
}
}
},
{
"name": "object2",
"description": "my-description",
"self": "/v2/metadefs/namespaces/MyNamespace/objects/object2",
"schema": "/v2/schemas/metadefs/object",
"created_at": "2014-08-28T17:13:06Z",
"updated_at": "2014-08-28T17:13:06Z",
"properties": {
"prop1": {
"title": "My object2 property1",
"description": "More info here",
"type": "integer",
"default": 20
}
}
}
]
}1.11.2.4 Retrieve available Resource Types #
We want to see the list of all resource types that are available in Glance.
We issue a GET request to http://glance.openstack.example.org/v2/metadefs/resource_types
to retrieve all resource types.
The data is returned as a JSON-encoded mapping in the following format:
{
"resource_types": [
{
"created_at": "2014-08-28T17:13:04Z",
"name": "OS::Glance::Image",
"updated_at": "2014-08-28T17:13:04Z"
},
{
"created_at": "2014-08-28T17:13:04Z",
"name": "OS::Cinder::Volume",
"updated_at": "2014-08-28T17:13:04Z"
},
{
"created_at": "2014-08-28T17:13:04Z",
"name": "OS::Nova::Flavor",
"updated_at": "2014-08-28T17:13:04Z"
},
{
"created_at": "2014-08-28T17:13:04Z",
"name": "OS::Nova::Aggregate",
"updated_at": "2014-08-28T17:13:04Z"
},
{
"created_at": "2014-08-28T17:13:04Z",
"name": "OS::Nova::Server",
"updated_at": "2014-08-28T17:13:04Z"
}
]
}1.11.2.5 Retrieve Resource Types associated with a Namespace #
We want to see the list of resource types that are associated for a specific namespace.
We issue a GET request to http://glance.openstack.example.org/v2/metadefs/namespaces/{namespace}/resource_types
to retrieve resource types.
The data is returned as a JSON-encoded mapping in the following format:
{
"resource_type_associations" : [
{
"name" : "OS::Glance::Image",
"prefix" : "hw_",
"created_at": "2014-08-28T17:13:04Z",
"updated_at": "2014-08-28T17:13:04Z"
},
{
"name" :"OS::Cinder::Volume",
"prefix" : "hw_",
"properties_target" : "image",
"created_at": "2014-08-28T17:13:04Z",
"updated_at": "2014-08-28T17:13:04Z"
},
{
"name" : "OS::Nova::Flavor",
"prefix" : "hw:",
"created_at": "2014-08-28T17:13:04Z",
"updated_at": "2014-08-28T17:13:04Z"
}
]
}1.11.2.6 Add Namespace #
We want to create a new namespace that can contain the properties, objects, etc.
We issue a POST request to add an namespace to Glance:
POST http://glance.openstack.example.org/v2/metadefs/namespaces/
The input data is an JSON-encoded mapping in the following format:
{
"namespace": "MyNamespace",
"display_name": "My User Friendly Namespace",
"description": "My description",
"visibility": "public",
"protected": true
}Optionally properties, objects and resource type associations could be added in the same input. See GET Namespace output above (input will be similar).
1.11.2.7 Update Namespace #
We want to update an existing namespace.
We issue a PUT request to update an namespace to Glance:
PUT http://glance.openstack.example.org/v2/metadefs/namespaces/{namespace}The input data is similar to Add Namespace.
1.11.2.8 Delete Namespace #
We want to delete an existing namespace including all its objects, properties etc.
We issue a DELETE request to delete an namespace to Glance:
DELETE http://glance.openstack.example.org/v2/metadefs/namespaces/{namespace}1.11.2.9 Associate Resource Type with Namespace #
We want to associate a resource type with an existing namespace.
We issue a POST request to associate resource type to Glance:
POST http://glance.openstack.example.org/v2/metadefs/namespaces/{namespace}/resource_typesThe input data is an JSON-encoded mapping in the following format:
{
"name" :"OS::Cinder::Volume",
"prefix" : "hw_",
"properties_target" : "image",
"created_at": "2014-08-28T17:13:04Z",
"updated_at": "2014-08-28T17:13:04Z"
}1.11.2.10 Remove Resource Type associated with a Namespace #
We want to de-associate namespace from a resource type.
We issue a DELETE request to de-associate namespace resource type to
Glance:
DELETE http://glance.openstack.example.org/v2//metadefs/namespaces/{namespace}/resource_types/{resource_type}1.11.2.11 List Objects in Namespace #
We want to see the list of meta definition objects in a specific namespace.
We issue a GET request to http://glance.openstack.example.org/v2/metadefs/namespaces/{namespace}/objects
to retrieve objects.
The data is returned as a JSON-encoded mapping in the following format:
{
"objects": [
{
"name": "object1",
"description": "my-description",
"self": "/v2/metadefs/namespaces/MyNamespace/objects/object1",
"schema": "/v2/schemas/metadefs/object",
"created_at": "2014-08-28T17:13:06Z",
"updated_at": "2014-08-28T17:13:06Z",
"required": [],
"properties": {
"prop1": {
"title": "My object1 property1",
"description": "More info here",
"type": "array",
"items": {
"type": "string"
}
}
}
},
{
"name": "object2",
"description": "my-description",
"self": "/v2/metadefs/namespaces/MyNamespace/objects/object2",
"schema": "/v2/schemas/metadefs/object",
"created_at": "2014-08-28T17:13:06Z",
"updated_at": "2014-08-28T17:13:06Z",
"properties": {
"prop1": {
"title": "My object2 property1",
"description": "More info here",
"type": "integer",
"default": 20
}
}
}
],
"schema": "/v2/schemas/metadefs/objects"
}1.11.2.12 Add object in a specific namespace #
We want to create a new object which can group the properties.
We issue a POST request to add object to a namespace in Glance:
POST http://glance.openstack.example.org/v2/metadefs/namespaces/{namespace}/objectsThe input data is an JSON-encoded mapping in the following format:
{
"name": "StorageQOS",
"description": "Our available storage QOS.",
"required": [
"minIOPS"
],
"properties": {
"minIOPS": {
"type": "integer",
"description": "The minimum IOPs required",
"default": 100,
"minimum": 100,
"maximum": 30000369
},
"burstIOPS": {
"type": "integer",
"description": "The expected burst IOPs",
"default": 1000,
"minimum": 100,
"maximum": 30000377
}
}
}1.11.2.13 Update Object in a specific namespace #
We want to update an existing object.
We issue a PUT request to update an object to Glance:
PUT http://glance.openstack.example.org/v2/metadefs/namespaces/{namespace}/objects/{object_name}The input data is similar to Add Object.
1.11.2.14 Delete Object in a specific namespace #
We want to delete an existing object.
We issue a DELETE request to delete object in a namespace to Glance:
DELETE http://glance.openstack.example.org/v2/metadefs/namespaces/{namespace}/objects/{object_name}1.11.2.15 Add property definition in a specific namespace #
We want to create a new property definition in a namespace.
We issue a POST request to add property definition to a namespace in
Glance:
POST http://glance.openstack.example.org/v2/metadefs/namespaces/{namespace}/propertiesThe input data is an JSON-encoded mapping in the following format:
{
"name": "hypervisor_type",
"title" : "Hypervisor",
"type": "array",
"description": "The type of hypervisor required",
"items": {
"type": "string",
"enum": [
"hyperv",
"qemu",
"kvm"
]
}
}1.11.2.16 Update property definition in a specific namespace #
We want to update an existing object.
We issue a PUT request to update an property definition in a namespace to
Glance:
PUT http://glance.openstack.example.org/v2/metadefs/namespaces/{namespace}/properties/{property_name}The input data is similar to Add property definition.
1.11.2.17 Delete property definition in a specific namespace #
We want to delete an existing object.
We issue a DELETE request to delete property definition in a namespace to
Glance:
DELETE http://glance.openstack.example.org/v2/metadefs/namespaces/{namespace}/properties/{property_name}1.11.3 API Message Localization #
Glance supports HTTP message localization. For example, an HTTP client can receive API messages in Chinese even if the locale language of the server is English.
1.11.3.1 How to use it #
To receive localized API messages, the HTTP client needs to specify the Accept-Language header to indicate the language to use to translate the message. For more info about Accept-Language, refer http://www.w3.org/Protocols/rfc2616/rfc2616-sec14.html
A typical curl API request will be like below:
curl -i -X GET -H 'Accept-Language: zh' -H 'Content-Type: application/json'
http://glance.openstack.example.org/v2/metadefs/namespaces/{namespace}Then the response will be like the following:
HTTP/1.1 404 Not Found Content-Length: 234 Content-Type: text/html; charset=UTF-8 X-Openstack-Request-Id: req-54d403a0-064e-4544-8faf-4aeef086f45a Date: Sat, 22 Feb 2014 06:26:26 GMT <html> <head> <title>404 Not Found</title> </head> <body> <h1>404 Not Found</h1> 找不到任何具有标识 aaa 的映像<br /><br /> </body> </html>
Ensure there is the language package under /usr/share/locale-langpack/ on
the target Glance server.
1.12 Image Signature Verification #
Glance has the ability to perform image validation using a digital signature and asymmetric cryptography. To trigger this, you must define specific image properties (described below), and have stored a certificate signed with your private key in a local Barbican installation.
When the image properties exist on an image, Glance will validate the uploaded image data against these properties before storing it. If validation is unsuccessful, the upload will fail and the image will be deleted.
Additionally, the image properties may be used by other services (for example, Nova) to perform data verification when the image is downloaded from Glance.
1.12.1 Requirements #
Barbican key manager - See http://docs.openstack.org/developer/barbican/setup/devstack.html.
1.12.2 Configuration #
The etc/glance-api.conf can be modified to change keystone endpoint of
barbican. By default barbican will try to connect to keystone at
http://localhost:5000/v3 but if keystone is on another host then this
should be changed.
In glance-api.conf find the following lines:
[barbican] auth_endpoint = http://localhost:5000/v3
Then replace http://localhost:5000/v3 with the URL of keystone, also adding /v3
to the end of it. For example, ‘https://192.168.245.9:5000/v3’.
Another option in etc/glance-api.conf which can be configured is which key manager
to use. By default Glance will use the default key manager defined by the Castellan
key manager interface, which is currently the Barbican key manager.
In glance-api.conf find the following lines:
[key_manager] api_class = castellan.key_manager.barbican_key_manager.BarbicanKeyManager
Then replace the value with the desired key manager class.
If those lines do not exist then simply add them to the end of the file.
1.12.3 Using the Signature Verification #
An image will need a few properties for signature verification to be enabled, these are:
img_signature img_signature_hash_method img_signature_key_type img_signature_certificate_uuid
1.12.3.1 Property img_signature #
This is the signature of your image.
The max character limit is 255.
1.12.3.2 Property img_signature_hash_method #
Hash methods is the method you hash with.
Current ones you can use are:
SHA-224
SHA-256
SHA-384
SHA-512
1.12.3.3 Property img_signature_key_type #
This is the key_types you can use for your image.
Current ones you can use are:
RSA-PSS
DSA
ECC-CURVES
SECT571K1
SECT409K1
SECT571R1
SECT409R1
SECP521R1
SECP384R1
ECC curves - Only keysizes above 384 are included. Not all ECC curves may be supported by the back end.
1.12.3.4 Property img_signature_certificate_uuid #
This is the UUID of the certificate that you upload to Barbican.
Therefore the type passed to glance is:
UUID
The supported certificate types are:
X_509
1.12.4 Example Usage #
Follow these instructions to create your keys:
$ openssl genrsa -out private_key.pem 1024 Generating RSA private key, 1024 bit long modulus ...............................................++++++ ..++++++ e is 65537 (0x10001) $ openssl rsa -pubout -in private_key.pem -out public_key.pem writing RSA key $ openssl req -new -key private_key.pem -out cert_request.csr You are about to be asked to enter information that will be incorporated into your certificate request. $ openssl x509 -req -days 14 -in cert_request.csr -signkey private_key.pem -out new_cert.crt Signature ok subject=/C=AU/ST=Some-State/O=Internet Widgits Pty Ltd Getting Private key
Upload your certificate. This only has to be done once as you can use
the same Secret href for many images until it expires:
$ openstack secret store --name test --algorithm RSA --expiration 2016-06-29 --secret-type certificate --payload-content-type "application/octet-stream" --payload-content-encoding base64 --payload "$(base64 new_cert.crt)" +---------------+-----------------------------------------------------------------------+ | Field | Value | +---------------+-----------------------------------------------------------------------+ | Secret href | http://127.0.0.1:9311/v1/secrets/cd7cc675-e573-419c-8fff-33a72734a243 | $ cert_uuid=cd7cc675-e573-419c-8fff-33a72734a243
Get an image and create the signature:
$ echo This is a dodgy image > myimage $ openssl dgst -sha256 -sign private_key.pem -sigopt rsa_padding_mode:pss -out myimage.signature myimage $ base64 -w 0 myimage.signature > myimage.signature.b64 $ image_signature=$(cat myimage.signature.b64)
Using Glance v1 requires -w 0 due to not supporting multiline image properties.
Glance v2 does support multiline image properties and does not require -w 0 but may still be used.
Create the image:
$ glance image-create --name mySignedImage --container-format bare --disk-format qcow2 --property img_signature="$image_signature" --property img_signature_certificate_uuid="$cert_uuid" --property img_signature_hash_method='SHA-256' --property img_signature_key_type='RSA-PSS' < myimage
Creating the image can fail if validation does not succeed. This will cause the image to be deleted.
