This is a draft document that was built and uploaded automatically. It may document beta software and be incomplete or even incorrect. Use this document at your own risk.

Jump to contentJump to page navigation: previous page [access key p]/next page [access key n]
AutoYaST Guide / Appendixes / Handling rules
Applies to SUSE Linux Enterprise Server 15 SP4

A Handling rules

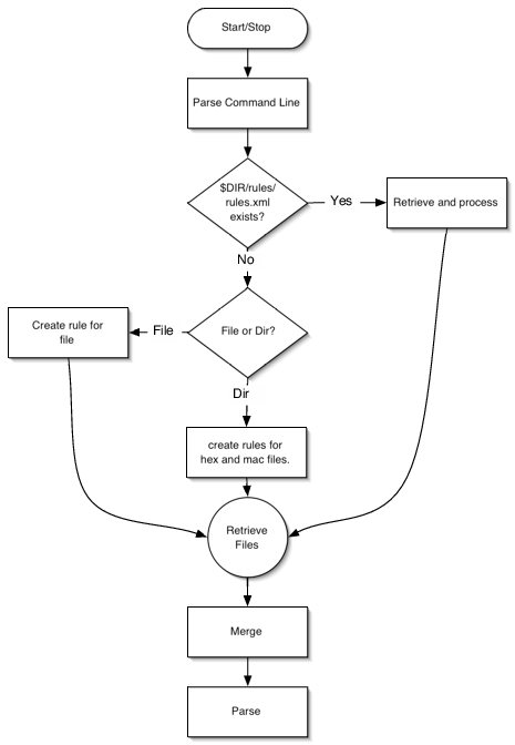
The following figure illustrates how rules are handled and the processes of retrieval and merge.

Rules retrieval process
Figure A1: Rules retrieval process