1 Introduction to AutoYaST #
1.1 Motivation #
Standard installations of SUSE Linux Enterprise Server are based on a wizard workflow. This is user-friendly and efficient when installing on few machines. However, it becomes repetitive and time-consuming when installing on many machines.
To avoid this, you could do mass deployments by copying the hard disk of the first successful installation. Unfortunately, that leads to the issue that even minute configuration changes between each machine need to later be dealt with individually. For example, when using static IP addresses, these IP addresses would need to be reset for each machine.
A regular installation of SUSE Linux Enterprise Server is semi-automated by default. The user is prompted to select the necessary information at the beginning of the installation (usually language only). YaST then generates a proposal for the underlying system depending on different factors and system parameters. Usually—and especially for new systems—such a proposal can be used to install the system and provides a usable installation. The steps following the proposal are fully automated.
AutoYaST can be used where no user intervention is required or where customization is required. Using an AutoYaST control file, YaST prepares the system for a custom installation and does not interact with the user, unless specified in the file controlling the installation.
AutoYaST is not an automated GUI system. This means that usually many screens will be skipped—you will never see the language selection interface, for example. AutoYaST will simply pass the language parameter to the sub-system without displaying any language related interface.
1.2 Overview and Concept #
Using AutoYaST, multiple systems can easily be installed in parallel and
quickly. They need to share the same environment and similar, but not
necessarily identical, hardware. The installation is defined by an XML
configuration file (usually named autoinst.xml)
called the “AutoYaST control file”. It can initially be
created using existing configuration resources easily be tailored for
any specific environment.
AutoYaST is fully integrated and provides various options for installing and configuring a system. The main advantage over other auto-installation systems is the possibility to configure a computer by using existing modules and avoiding using custom scripts which are normally executed at the end of the installation.
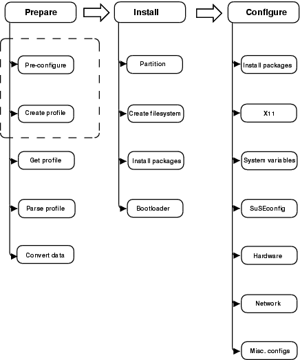
This document will guide you through the three steps of auto-installation:
Preparation: All relevant information about the target system is collected and turned into the appropriate directives of the control file. The control file is transferred onto the target system where its directives will be parsed and fed into YaST.
Installation: YaST performs the installation of the basic system using the data from the AutoYaST control file.
Configuration: After the installation of the basic system, the system configuration is performed in the second stage of the installation. User-defined post-installation scripts from the AutoYaST control file will also be executed at this stage.
A regular installation of SUSE Linux Enterprise Server 15 SP2 is performed in a single stage. The auto-installation process, however, is divided into two stages. After the installation of the basic system the system boots into the second stage where the system configuration is done.
The packages autoyast2 and
autoyast2-installation need to be installed to run
the second stage in the installed system correctly. Otherwise an error
will be shown before booting into the installed system.
The second stage can be turned off with the
second_stage parameter:
<general>
<mode>
<confirm config:type="boolean">false</confirm>
<second_stage config:type="boolean">false</second_stage>
</mode>
</general>The complete and detailed process is illustrated in the following figure:
