OpenStack Administrator Guide #
OpenStack offers open source software for OpenStack administrators to manage and troubleshoot an OpenStack cloud.
This guide documents OpenStack Newton and Mitaka releases.
- 1 Documentation Conventions
- 2 Get started with OpenStack
- 3 Identity management
- 3.1 Identity concepts
- 3.2 Certificates for PKI
- 3.3 Domain-specific configuration
- 3.4 External authentication with Identity
- 3.5 Integrate Identity with LDAP
- 3.6 Keystone tokens
- 3.7 Configure Identity service for token binding
- 3.8 Fernet - Frequently Asked Questions
- 3.9 Use trusts
- 3.10 Caching layer
- 3.11 Security compliance and PCI-DSS
- 3.12 Example usage and Identity features
- 3.13 Authentication middleware with user name and password
- 3.14 Identity API protection with role-based access control (RBAC)
- 3.15 Troubleshoot the Identity service
- 4 Dashboard
- 4.1 Customize and configure the Dashboard
- 4.2 Set up session storage for the Dashboard
- 4.3 Create and manage images
- 4.4 Create and manage roles
- 4.5 Manage instances
- 4.6 Manage flavors
- 4.7 Manage volumes and volume types
- 4.8 Manage shares and share types
- 4.9 View and manage quotas
- 4.10 View cloud resources
- 4.11 Create and manage host aggregates
- 4.12 Launch and manage stacks using the Dashboard
- 5 Compute
- 6 Object Storage
- 6.1 Introduction to Object Storage
- 6.2 Features and benefits
- 6.3 Object Storage characteristics
- 6.4 Components
- 6.5 Ring-builder
- 6.6 Cluster architecture
- 6.7 Replication
- 6.8 Large object support
- 6.9 Object Auditor
- 6.10 Erasure coding
- 6.11 Account reaper
- 6.12 Configure project-specific image locations with Object Storage
- 6.13 Object Storage monitoring
- 6.14 System administration for Object Storage
- 6.15 Troubleshoot Object Storage
- 7 Block Storage
- 8 Shared File Systems
- 9 Networking
- 9.1 Introduction to Networking
- 9.2 Networking architecture
- 9.3 Plug-in configurations
- 9.4 Configure neutron agents
- 9.5 Configure Identity service for Networking
- 9.6 Advanced configuration options
- 9.7 Scalable and highly available DHCP agents
- 9.8 Use Networking
- 9.9 Advanced features through API extensions
- 9.10 Advanced operational features
- 9.11 Authentication and authorization
- 10 Telemetry
- 11 Database
- 12 Bare Metal
- 13 Orchestration
- 14 OpenStack command-line clients
- 14.1 Command-line client overview
- 14.2 Install the OpenStack command-line clients
- 14.3 Discover the version number for a client
- 14.4 Set environment variables using the OpenStack RC file
- 14.5 Manage projects, users, and roles
- 14.6 Manage project security
- 14.7 Manage services
- 14.8 Manage images
- 14.9 Manage volumes
- 14.10 Manage shares
- 14.11 Manage flavors
- 14.12 Manage the OpenStack environment
- 14.13 Manage quotas
- 14.14 Analyze log files
- 14.15 Manage Block Storage scheduling
- 15 Cross-project features
- 16 Appendix
- Glossary
- 2.1 OpenStack Services
- 2.2 Storage types
- 5.1 Description of IPv6 configuration options
- 5.2 Description of metadata configuration options
- 5.3 openstack volume commands
- 5.4 rootwrap.conf configuration options
- 5.5 Filters configuration options
- 5.6 openstack compute service list
- 5.7 Description of SPICE configuration options
- 5.8 Description of VNC configuration options
- 5.9 Description of trusted computing configuration options
- 6.1 Description of configuration options for [drive-audit] in drive-audit.conf
- 9.1 nova.conf API and credential settings prior to Mitaka
- 9.2 nova.conf API and credential settings in Newton
- 9.3 Provider network attributes
- 9.4 Basic L3 Operations
- 9.5 Basic security group operations
- 9.6 Basic VMware NSX QoS operations
- 9.7 Configuration options for tuning operational status synchronization in the NSX plug-in
- 9.8 Big Switch Router rule attributes
- 9.9 Basic L3 operations
- 12.1 local_link_connection fields
- 14.1 OpenStack services and clients
- 14.2 OpenStack command-line clients prerequisites
- 14.3 Disk and CD-ROM bus model values
- 14.4 VIF model values
Except where otherwise noted, this document is licensed under Creative Commons Attribution 3.0 License : http://creativecommons.org/licenses/by/3.0/legalcode
1 Documentation Conventions #
The following notices and typographical conventions are used in this documentation:
Vital information you must be aware of before proceeding. Warns you about security issues, potential loss of data, damage to hardware, or physical hazards.
Important information you should be aware of before proceeding.
Additional information, for example about differences in software versions.
Helpful information, like a guideline or a piece of practical advice.
tux >command
Commands than can be run by any user, including the root user.
root #command
Commands that must be run with root privileges. In often you
can also prefix these commands with the sudo command to
run them.
2 Get started with OpenStack #
The OpenStack project is an open source cloud computing platform for all types of clouds, which aims to be simple to implement, massively scalable, and feature rich. Developers and cloud computing technologists from around the world create the OpenStack project.
OpenStack provides an Infrastructure-as-a-Service (IaaS) solution through a set of interrelated services. Each service offers an Application Programming Interface (API) that facilitates this integration. Depending on your needs, you can install some or all services.
The following table describes the OpenStack services that make up the OpenStack architecture:
|
Service |
Project name |
Description |
|---|---|---|
|
Provides a web-based self-service portal to interact with underlying OpenStack services, such as launching an instance, assigning IP addresses and configuring access controls. | ||
|
Manages the lifecycle of compute instances in an OpenStack environment. Responsibilities include spawning, scheduling and decommissioning of virtual machines on demand. | ||
|
Enables Network-Connectivity-as-a-Service for other OpenStack services, such as OpenStack Compute. Provides an API for users to define networks and the attachments into them. Has a pluggable architecture that supports many popular networking vendors and technologies. | ||
|
Stores and retrieves arbitrary unstructured data objects via a RESTful, HTTP based API. It is highly fault tolerant with its data replication and scale-out architecture. Its implementation is not like a file server with mountable directories. In this case, it writes objects and files to multiple drives, ensuring the data is replicated across a server cluster. | ||
|
Provides persistent block storage to running instances. Its pluggable driver architecture facilitates the creation and management of block storage devices. | ||
|
Provides an authentication and authorization service for other OpenStack services. Provides a catalog of endpoints for all OpenStack services. | ||
|
Stores and retrieves virtual machine disk images. OpenStack Compute makes use of this during instance provisioning. | ||
|
Monitors and meters the OpenStack cloud for billing, benchmarking, scalability, and statistical purposes. | ||
|
Orchestrates multiple composite cloud applications by using either the native HOT template format or the AWS CloudFormation template format, through both an OpenStack-native REST API and a CloudFormation-compatible Query API. | ||
|
Provides scalable and reliable Cloud Database-as-a-Service functionality for both relational and non-relational database engines. | ||
|
Provides capabilities to provision and scale Hadoop clusters in OpenStack by specifying parameters like Hadoop version, cluster topology and nodes hardware details. |
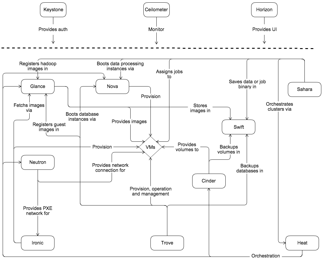
2.1 Conceptual architecture #
The following diagram shows the relationships among the OpenStack services:
2.2 Logical architecture #
To design, deploy, and configure OpenStack, administrators must understand the logical architecture.
As shown in Section 2.1, “Conceptual architecture”, OpenStack consists of several independent parts, named the OpenStack services. All services authenticate through a common Identity service. Individual services interact with each other through public APIs, except where privileged administrator commands are necessary.
Internally, OpenStack services are composed of several processes. All services have at least one API process, which listens for API requests, preprocesses them and passes them on to other parts of the service. With the exception of the Identity service, the actual work is done by distinct processes.
For communication between the processes of one service, an AMQP message broker is used. The service's state is stored in a database. When deploying and configuring your OpenStack cloud, you can choose among several message broker and database solutions, such as RabbitMQ, MySQL, MariaDB, and SQLite.
Users can access OpenStack via the web-based user interface implemented
by Section 2.3.7, “Dashboard overview”, via command-line
clients and by
issuing API requests through tools like browser plug-ins or curl.
For applications, several SDKs
are available. Ultimately, all these access methods issue REST API calls
to the various OpenStack services.
The following diagram shows the most common, but not the only possible, architecture for an OpenStack cloud:
2.3 OpenStack services #
This section describes OpenStack services in detail.
2.3.1 Compute service overview #
Use OpenStack Compute to host and manage cloud computing systems. OpenStack Compute is a major part of an Infrastructure-as-a-Service (IaaS) system. The main modules are implemented in Python.
OpenStack Compute interacts with OpenStack Identity for authentication; OpenStack Image service for disk and server images; and OpenStack Dashboard for the user and administrative interface. Image access is limited by projects, and by users; quotas are limited per project (the number of instances, for example). OpenStack Compute can scale horizontally on standard hardware, and download images to launch instances.
OpenStack Compute consists of the following areas and their components:
nova-apiserviceAccepts and responds to end user compute API calls. The service supports the OpenStack Compute API, the Amazon EC2 API, and a special Admin API for privileged users to perform administrative actions. It enforces some policies and initiates most orchestration activities, such as running an instance.
nova-api-metadataserviceAccepts metadata requests from instances. The
nova-api-metadataservice is generally used when you run in multi-host mode withnova-networkinstallations. For details, see Metadata service in the OpenStack Administrator Guide.nova-computeserviceA worker daemon that creates and terminates virtual machine instances through hypervisor APIs. For example:
XenAPI for XenServer/XCP
libvirt for KVM or QEMU
VMwareAPI for VMware
Processing is fairly complex. Basically, the daemon accepts actions from the queue and performs a series of system commands such as launching a KVM instance and updating its state in the database.
nova-schedulerserviceTakes a virtual machine instance request from the queue and determines on which compute server host it runs.
nova-conductormoduleMediates interactions between the
nova-computeservice and the database. It eliminates direct accesses to the cloud database made by thenova-computeservice. Thenova-conductormodule scales horizontally. However, do not deploy it on nodes where thenova-computeservice runs. For more information, see Configuration Reference Guide.nova-certmoduleA server daemon that serves the Nova Cert service for X509 certificates. Used to generate certificates for
euca-bundle-image. Only needed for the EC2 API.nova-consoleauthdaemonAuthorizes tokens for users that console proxies provide. See
nova-novncproxy. This service must be running for console proxies to work. You can run proxies of either type against a single nova-consoleauth service in a cluster configuration. For information, see About nova-consoleauth.nova-novncproxydaemonProvides a proxy for accessing running instances through a VNC connection. Supports browser-based novnc clients.
nova-spicehtml5proxydaemonProvides a proxy for accessing running instances through a SPICE connection. Supports browser-based HTML5 client.
- The queue
A central hub for passing messages between daemons. Usually implemented with RabbitMQ, also can be implemented with another AMQP message queue, such as ZeroMQ.
- SQL database
Stores most build-time and run-time states for a cloud infrastructure, including:
Available instance types
Instances in use
Available networks
Projects
Theoretically, OpenStack Compute can support any database that SQLAlchemy supports. Common databases are SQLite3 for test and development work, MySQL, MariaDB, and PostgreSQL.
2.3.2 Storage concepts #
The OpenStack stack uses the following storage types:
|
On-instance / ephemeral |
Block storage (cinder) |
Object Storage (swift) |
File Storage (manila) |
|---|---|---|---|
|
Runs operating systems and provides scratch space |
Used for adding additional persistent storage to a virtual machine (VM) |
Used for storing virtual machine images and data |
Used for providing file shares to a virtual machine |
|
Persists until VM is terminated |
Persists until deleted |
Persists until deleted |
Persists until deleted |
|
Access associated with a VM |
Access associated with a VM |
Available from anywhere |
Access can be provided to a VM |
|
Implemented as a filesystem underlying OpenStack Compute |
Mounted via OpenStack Block Storage controlled protocol (for example, iSCSI) |
REST API |
Provides Shared File System service via nfs, cifs, glusterfs, or hdfs protocol |
|
Encryption is available |
Encryption is available |
Work in progress - expected for the Mitaka release |
Encryption is not available yet |
|
Administrator configures size setting, based on flavors |
Sizings based on need |
Easily scalable for future growth |
Sizing based on need |
|
Example: 10 GB first disk, 30 GB/core second disk |
Example: 1 TB "extra hard drive" |
Example: 10s of TBs of data set storage |
Example: 1 TB of file share |
You cannot use OpenStack Object Storage like a traditional hard drive. The Object Storage relaxes some of the constraints of a POSIX-style file system to get other gains. You can access the objects through an API which uses HTTP. Subsequently you don't have to provide atomic operations (that is, relying on eventual consistency), you can scale a storage system easily and avoid a central point of failure.
The OpenStack Image service is used to manage the virtual machine images in an OpenStack cluster, not store them. It provides an abstraction to different methods for storage - a bridge to the storage, not the storage itself.
The OpenStack Object Storage can function on its own. The Object Storage (swift) product can be used independently of the Compute (nova) product.
2.3.3 Object Storage service overview #
The OpenStack Object Storage is a multi-tenant object storage system. It is highly scalable and can manage large amounts of unstructured data at low cost through a RESTful HTTP API.
It includes the following components:
- Proxy servers (swift-proxy-server)
Accepts OpenStack Object Storage API and raw HTTP requests to upload files, modify metadata, and create containers. It also serves file or container listings to web browsers. To improve performance, the proxy server can use an optional cache that is usually deployed with memcache.
- Account servers (swift-account-server)
Manages accounts defined with Object Storage.
- Container servers (swift-container-server)
Manages the mapping of containers or folders, within Object Storage.
- Object servers (swift-object-server)
Manages actual objects, such as files, on the storage nodes.
- Various periodic processes
Performs housekeeping tasks on the large data store. The replication services ensure consistency and availability through the cluster. Other periodic processes include auditors, updaters, and reapers.
- WSGI middleware
Handles authentication and is usually OpenStack Identity.
- swift client
Enables users to submit commands to the REST API through a command-line client authorized as either a admin user, reseller user, or swift user.
- swift-init
Script that initializes the building of the ring file, takes daemon names as parameter and offers commands. Documented in Managing Services.
- swift-recon
A cli tool used to retrieve various metrics and telemetry information about a cluster that has been collected by the swift-recon middleware.
- swift-ring-builder
Storage ring build and rebalance utility. Documented in Managing the Rings.
2.3.4 Block Storage service overview #
The OpenStack Block Storage service (cinder) adds persistent storage to a virtual machine. Block Storage provides an infrastructure for managing volumes, and interacts with OpenStack Compute to provide volumes for instances. The service also enables management of volume snapshots, and volume types.
The Block Storage service consists of the following components:
- cinder-api
Accepts API requests, and routes them to the
cinder-volumefor action.- cinder-volume
Interacts directly with the Block Storage service, and processes such as the
cinder-scheduler. It also interacts with these processes through a message queue. Thecinder-volumeservice responds to read and write requests sent to the Block Storage service to maintain state. It can interact with a variety of storage providers through a driver architecture.- cinder-scheduler daemon
Selects the optimal storage provider node on which to create the volume. A similar component to the
nova-scheduler.- cinder-backup daemon
The
cinder-backupservice provides backing up volumes of any type to a backup storage provider. Like thecinder-volumeservice, it can interact with a variety of storage providers through a driver architecture.- Messaging queue
Routes information between the Block Storage processes.
2.3.5 Shared File Systems service overview #
The OpenStack Shared File Systems service (manila) provides file storage to a virtual machine. The Shared File Systems service provides an infrastructure for managing and provisioning of file shares. The service also enables management of share types as well as share snapshots if a driver supports them.
The Shared File Systems service consists of the following components:
- manila-api
A WSGI app that authenticates and routes requests throughout the Shared File Systems service. It supports the OpenStack APIs.
- manila-data
A standalone service whose purpose is to receive requests, process data operations such as copying, share migration or backup, and send back a response after an operation has been completed.
- manila-scheduler
Schedules and routes requests to the appropriate share service. The scheduler uses configurable filters and weighers to route requests. The Filter Scheduler is the default and enables filters on things like Capacity, Availability Zone, Share Types, and Capabilities as well as custom filters.
- manila-share
Manages back-end devices that provide shared file systems. A manila-share process can run in one of two modes, with or without handling of share servers. Share servers export file shares via share networks. When share servers are not used, the networking requirements are handled outside of Manila.
- Messaging queue
Routes information between the Shared File Systems processes.
For more information, see OpenStack Configuration Reference.
2.3.6 Networking service overview #
OpenStack Networking (neutron) allows you to create and attach interface devices managed by other OpenStack services to networks. Plug-ins can be implemented to accommodate different networking equipment and software, providing flexibility to OpenStack architecture and deployment.
It includes the following components:
- neutron-server
Accepts and routes API requests to the appropriate OpenStack Networking plug-in for action.
- OpenStack Networking plug-ins and agents
Plug and unplug ports, create networks or subnets, and provide IP addressing. These plug-ins and agents differ depending on the vendor and technologies used in the particular cloud. OpenStack Networking ships with plug-ins and agents for Cisco virtual and physical switches, NEC OpenFlow products, Open vSwitch, Linux bridging, and the VMware NSX product.
The common agents are L3 (layer 3), DHCP (dynamic host IP addressing), and a plug-in agent.
- Messaging queue
Used by most OpenStack Networking installations to route information between the neutron-server and various agents. Also acts as a database to store networking state for particular plug-ins.
OpenStack Networking mainly interacts with OpenStack Compute to provide networks and connectivity for its instances.
2.3.7 Dashboard overview #
The OpenStack Dashboard is a modular Django web application that provides a graphical interface to OpenStack services.
The dashboard is usually deployed through mod_wsgi in Apache. You can modify the dashboard code to make it suitable for different sites.
From a network architecture point of view, this service must be accessible to customers and the public API for each OpenStack service. To use the administrator functionality for other services, it must also connect to Admin API endpoints, which should not be accessible by customers.
2.3.8 Identity service overview #
The OpenStack Identity service (keystone) provides a single point of integration for managing authentication, authorization, and a catalog of services.
The Identity service is typically the first service a user interacts with. Once authenticated, an end user can use their identity to access other OpenStack services. Likewise, other OpenStack services leverage the Identity service to ensure users are who they say they are and discover where other services are within the deployment. The Identity service can also integrate with some external user management systems (such as LDAP).
Users and services can locate other services by using the service
catalog, which is managed by the Identity service. As the name implies,
a service catalog is a collection of available services in an OpenStack
deployment. Each service can have one or many endpoints and each
endpoint can be one of three types: admin, internal, or public. In a
production environment, different endpoint types might reside on
separate networks exposed to different types of users for security
reasons. For instance, the public API network might be visible from the
Internet so customers can manage their clouds. The admin API network
might be restricted to operators within the organization that manages
cloud infrastructure. The internal API network might be restricted to
the hosts that contain OpenStack services. OpenStack supports multiple
regions for scalability. However Cloud 8 does not support multiple
regions, so this guide uses the default RegionOne
region. In addition, for simplicity this guide uses the management
network for all endpoint types. Together, regions, services, and
endpoints created within the Identity service comprise the service
catalog for a deployment. Each OpenStack service in your deployment
needs a service entry with corresponding endpoints stored in the
Identity service. This can all be done after the Identity service has
been installed and configured.
The Identity service contains these components:
- Server
A centralized server provides authentication and authorization services using a RESTful interface.
- Drivers
Drivers or a service back end are integrated to the centralized server. They are used for accessing identity information in repositories external to OpenStack, and may already exist in the infrastructure where OpenStack is deployed (for example, SQL databases or LDAP servers).
- Modules
Middleware modules run in the address space of the OpenStack component that is using the Identity service. These modules intercept service requests, extract user credentials, and send them to the centralized server for authorization. The integration between the middleware modules and OpenStack components uses the Python Web Server Gateway Interface.
2.3.9 Image service overview #
The OpenStack Image service is central to Infrastructure-as-a-Service (IaaS) as shown in Section 2.1, “Conceptual architecture”. It accepts API requests for disk or server images, and metadata definitions from end users or OpenStack Compute components. It also supports the storage of disk or server images on various repository types, including OpenStack Object Storage.
A number of periodic processes run on the OpenStack Image service to support caching. Replication services ensure consistency and availability through the cluster. Other periodic processes include auditors, updaters, and reapers.
The OpenStack Image service includes the following components:
- glance-api
Accepts Image API calls for image discovery, retrieval, and storage.
- glance-registry
Stores, processes, and retrieves metadata about images. Metadata includes items such as size and type.
WarningThe registry is a private internal service meant for use by OpenStack Image service. Do not expose this service to users.
- Database
Stores image metadata and you can choose your database depending on your preference. Most deployments use MySQL or SQLite.
- Storage repository for image files
Various repository types are supported including normal file systems (or any filesystem mounted on the glance-api controller node), Object Storage, RADOS block devices, VMware datastore, and HTTP. Note that some repositories will only support read-only usage.
- Metadata definition service
A common API for vendors, admins, services, and users to meaningfully define their own custom metadata. This metadata can be used on different types of resources like images, artifacts, volumes, flavors, and aggregates. A definition includes the new property's key, description, constraints, and the resource types which it can be associated with.
2.3.10 Telemetry service overview #
2.3.10.1 Telemetry Data Collection service #
The Telemetry Data Collection services provide the following functions:
Efficiently polls metering data related to OpenStack services.
Collects event and metering data by monitoring notifications sent from services.
Publishes collected data to various targets including data stores and message queues.
The Telemetry service consists of the following components:
- A compute agent (
ceilometer-agent-compute) Runs on each compute node and polls for resource utilization statistics. There may be other types of agents in the future, but for now our focus is creating the compute agent.
- A central agent (
ceilometer-agent-central) Runs on a central management server to poll for resource utilization statistics for resources not tied to instances or compute nodes. Multiple agents can be started to scale service horizontally.
- A notification agent (
ceilometer-agent-notification) Runs on a central management server(s) and consumes messages from the message queue(s) to build event and metering data.
- A collector (
ceilometer-collector) Runs on central management server(s) and dispatches collected telemetry data to a data store or external consumer without modification.
- An API server (
ceilometer-api) Runs on one or more central management servers to provide data access from the data store.
2.3.10.2 Telemetry Alarming service #
The Telemetry Alarming services trigger alarms when the collected metering or event data break the defined rules.
The Telemetry Alarming service consists of the following components:
- An API server (
aodh-api) Runs on one or more central management servers to provide access to the alarm information stored in the data store.
- An alarm evaluator (
aodh-evaluator) Runs on one or more central management servers to determine when alarms fire due to the associated statistic trend crossing a threshold over a sliding time window.
- A notification listener (
aodh-listener) Runs on a central management server and determines when to fire alarms. The alarms are generated based on defined rules against events, which are captured by the Telemetry Data Collection service's notification agents.
- An alarm notifier (
aodh-notifier) Runs on one or more central management servers to allow alarms to be set based on the threshold evaluation for a collection of samples.
These services communicate by using the OpenStack messaging bus. Only the collector and API server have access to the data store.
2.3.11 Orchestration service overview #
The Orchestration service provides a template-based orchestration for describing a cloud application by running OpenStack API calls to generate running cloud applications. The software integrates other core components of OpenStack into a one-file template system. The templates allow you to create most OpenStack resource types such as instances, floating IPs, volumes, security groups, and users. It also provides advanced functionality such as instance high availability, instance auto-scaling, and nested stacks. This enables OpenStack core projects to receive a larger user base.
The service enables deployers to integrate with the Orchestration service directly or through custom plug-ins.
The Orchestration service consists of the following components:
heatcommand-line clientA CLI that communicates with the
heat-apito run AWS CloudFormation APIs. End developers can directly use the Orchestration REST API.heat-apicomponentAn OpenStack-native REST API that processes API requests by sending them to the
heat-engineover Remote Procedure Call (RPC).heat-api-cfncomponentAn AWS Query API that is compatible with AWS CloudFormation. It processes API requests by sending them to the
heat-engineover RPC.-
heat-engine Orchestrates the launching of templates and provides events back to the API consumer.
2.3.12 Database service overview #
The Database service provides scalable and reliable cloud provisioning functionality for both relational and non-relational database engines. Users can quickly and easily use database features without the burden of handling complex administrative tasks. Cloud users and database administrators can provision and manage multiple database instances as needed.
The Database service provides resource isolation at high performance levels and automates complex administrative tasks such as deployment, configuration, patching, backups, restores, and monitoring.
Process flow example
This example is a high-level process flow for using Database services:
The OpenStack Administrator configures the basic infrastructure using the following steps:
Install the Database service.
Create an image for each type of database. For example, one for MySQL and one for MongoDB.
Use the
trove-managecommand to import images and offer them to tenants.
The OpenStack end user deploys the Database service using the following steps:
Create a Database service instance using the
trove createcommand.Use the
trove listcommand to get the ID of the instance, followed by thetrove showcommand to get the IP address of it.Access the Database service instance using typical database access commands. For example, with MySQL:
$ mysql -u myuser -p -h TROVE_IP_ADDRESS mydb
Components
The Database service includes the following components:
python-troveclientcommand-line clientA CLI that communicates with the
trove-apicomponent.trove-apicomponentProvides an OpenStack-native RESTful API that supports JSON to provision and manage Trove instances.
trove-conductorserviceRuns on the host, and receives messages from guest instances that want to update information on the host.
trove-taskmanagerserviceInstruments the complex system flows that support provisioning instances, managing the lifecycle of instances, and performing operations on instances.
trove-guestagentserviceRuns within the guest instance. Manages and performs operations on the database itself.
2.3.13 Data Processing service overview #
The Data processing service for OpenStack (sahara) aims to provide users with a simple means to provision data processing (Hadoop, Spark) clusters by specifying several parameters like Hadoop version, cluster topology, node hardware details and a few more. After a user fills in all the parameters, the Data processing service deploys the cluster in a few minutes. Sahara also provides a means to scale already provisioned clusters by adding or removing worker nodes on demand.
The solution addresses the following use cases:
Fast provisioning of Hadoop clusters on OpenStack for development and QA.
Utilization of unused compute power from general purpose OpenStack IaaS cloud.
Analytics-as-a-Service for ad-hoc or bursty analytic workloads.
Key features are:
Designed as an OpenStack component.
Managed through REST API with UI available as part of OpenStack Dashboard.
Support for different Hadoop distributions:
Pluggable system of Hadoop installation engines.
Integration with vendor specific management tools, such as Apache Ambari or Cloudera Management Console.
Predefined templates of Hadoop configurations with the ability to modify parameters.
User-friendly UI for ad-hoc analytics queries based on Hive or Pig.
2.4 Feedback #
To provide feedback on documentation, join and use the openstack-docs@lists.openstack.org mailing list at OpenStack Documentation Mailing List, or report a bug.
3 Identity management #
OpenStack Identity, code-named keystone, is the default Identity
management system for OpenStack. After you install Identity, you
configure it through the /etc/keystone/keystone.conf
configuration file and, possibly, a separate logging configuration
file. You initialize data into Identity by using the keystone
command-line client.
3.1 Identity concepts #
- Authentication
The process of confirming the identity of a user. To confirm an incoming request, OpenStack Identity validates a set of credentials users supply. Initially, these credentials are a user name and password, or a user name and API key. When OpenStack Identity validates user credentials, it issues an authentication token. Users provide the token in subsequent requests.
- Credentials
Data that confirms the identity of the user. For example, user name and password, user name and API key, or an authentication token that the Identity service provides.
- Domain
An Identity service API v3 entity. Domains are a collection of projects and users that define administrative boundaries for managing Identity entities. Domains can represent an individual, company, or operator-owned space. They expose administrative activities directly to system users. Users can be granted the administrator role for a domain. A domain administrator can create projects, users, and groups in a domain and assign roles to users and groups in a domain.
- Endpoint
A network-accessible address, usually a URL, through which you can access a service. If you are using an extension for templates, you can create an endpoint template that represents the templates of all consumable services that are available across the regions.
- Group
An Identity service API v3 entity. Groups are a collection of users owned by a domain. A group role, granted to a domain or project, applies to all users in the group. Adding or removing users to or from a group grants or revokes their role and authentication to the associated domain or project.
- OpenStackClient
A command-line interface for several OpenStack services including the Identity API. For example, a user can run the
openstack service createandopenstack endpoint createcommands to register services in their OpenStack installation.- Project
A container that groups or isolates resources or identity objects. Depending on the service operator, a project might map to a customer, account, organization, or tenant.
- Region
An Identity service API v3 entity. Represents a general division in an OpenStack deployment. Zero or more sub-regions can be associated with a region to make a tree-like structured hierarchy. However Cloud 8 does not support multiple regions, so this guide uses the default
RegionOneregion.- Role
A personality with a defined set of user rights and privileges to perform a specific set of operations. The Identity service issues a token to a user that includes a list of roles. When a user calls a service, that service interprets the user role set, and determines to which operations or resources each role grants access.
- Service
An OpenStack service, such as Compute (nova), Object Storage (swift), or Image service (glance), that provides one or more endpoints through which users can access resources and perform operations.
- Token
An alpha-numeric text string that enables access to OpenStack APIs and resources. A token may be revoked at any time and is valid for a finite duration. While OpenStack Identity supports token-based authentication in this release, it intends to support additional protocols in the future. OpenStack Identity is an integration service that does not aspire to be a full-fledged identity store and management solution.
- User
A digital representation of a person, system, or service that uses OpenStack cloud services. The Identity service validates that incoming requests are made by the user who claims to be making the call. Users have a login and can access resources by using assigned tokens. Users can be directly assigned to a particular project and behave as if they are contained in that project.
3.1.1 User management #
Identity user management examples:
Create a user named
alice:$ openstack user create --password-prompt --email alice@example.com alice
Create a project named
acme:$ openstack project create acme --domain default
Create a domain named
emea:$ openstack --os-identity-api-version=3 domain create emea
Create a role named
compute-user:$ openstack role create compute-user
NoteIndividual services assign meaning to roles, typically through limiting or granting access to users with the role to the operations that the service supports. Role access is typically configured in the service's
policy.jsonfile. For example, to limit Compute access to thecompute-userrole, edit the Compute service'spolicy.jsonfile to require this role for Compute operations.
The Identity service assigns a project and a role to a user. You might
assign the compute-user role to the alice user in the acme
project:
$ openstack role add --project acme --user alice compute-user
A user can have different roles in different projects. For example, Alice
might also have the admin role in the Cyberdyne project. A user
can also have multiple roles in the same project.
The /etc/[SERVICE_CODENAME]/policy.json file controls the
tasks that users can perform for a given service. For example, the
/etc/nova/policy.json file specifies the access policy for the
Compute service, the /etc/glance/policy.json file specifies
the access policy for the Image service, and the
/etc/keystone/policy.json file specifies the access policy for
the Identity service.
The default policy.json files in the Compute, Identity, and
Image services recognize only the admin role. Any user with
any role in a project can access all operations that do not require the
admin role.
To restrict users from performing operations in, for example, the
Compute service, you must create a role in the Identity service and
then modify the /etc/nova/policy.json file so that this role
is required for Compute operations.
For example, the following line in the /etc/cinder/policy.json
file does not restrict which users can create volumes:
"volume:create": "",If the user has any role in a project, he can create volumes in that project.
To restrict the creation of volumes to users who have the
compute-user role in a particular project, you add "role:compute-user":
"volume:create": "role:compute-user",To restrict all Compute service requests to require this role, the resulting file looks like:
{
"admin_or_owner": "role:admin or project_id:%(project_id)s",
"default": "rule:admin_or_owner",
"compute:create": "role:compute-user",
"compute:create:attach_network": "role:compute-user",
"compute:create:attach_volume": "role:compute-user",
"compute:get_all": "role:compute-user",
"compute:unlock_override": "rule:admin_api",
"admin_api": "role:admin",
"compute_extension:accounts": "rule:admin_api",
"compute_extension:admin_actions": "rule:admin_api",
"compute_extension:admin_actions:pause": "rule:admin_or_owner",
"compute_extension:admin_actions:unpause": "rule:admin_or_owner",
"compute_extension:admin_actions:suspend": "rule:admin_or_owner",
"compute_extension:admin_actions:resume": "rule:admin_or_owner",
"compute_extension:admin_actions:lock": "rule:admin_or_owner",
"compute_extension:admin_actions:unlock": "rule:admin_or_owner",
"compute_extension:admin_actions:resetNetwork": "rule:admin_api",
"compute_extension:admin_actions:injectNetworkInfo": "rule:admin_api",
"compute_extension:admin_actions:createBackup": "rule:admin_or_owner",
"compute_extension:admin_actions:migrateLive": "rule:admin_api",
"compute_extension:admin_actions:migrate": "rule:admin_api",
"compute_extension:aggregates": "rule:admin_api",
"compute_extension:certificates": "role:compute-user",
"compute_extension:cloudpipe": "rule:admin_api",
"compute_extension:console_output": "role:compute-user",
"compute_extension:consoles": "role:compute-user",
"compute_extension:createserverext": "role:compute-user",
"compute_extension:deferred_delete": "role:compute-user",
"compute_extension:disk_config": "role:compute-user",
"compute_extension:evacuate": "rule:admin_api",
"compute_extension:extended_server_attributes": "rule:admin_api",
"compute_extension:extended_status": "role:compute-user",
"compute_extension:flavorextradata": "role:compute-user",
"compute_extension:flavorextraspecs": "role:compute-user",
"compute_extension:flavormanage": "rule:admin_api",
"compute_extension:floating_ip_dns": "role:compute-user",
"compute_extension:floating_ip_pools": "role:compute-user",
"compute_extension:floating_ips": "role:compute-user",
"compute_extension:hosts": "rule:admin_api",
"compute_extension:keypairs": "role:compute-user",
"compute_extension:multinic": "role:compute-user",
"compute_extension:networks": "rule:admin_api",
"compute_extension:quotas": "role:compute-user",
"compute_extension:rescue": "role:compute-user",
"compute_extension:security_groups": "role:compute-user",
"compute_extension:server_action_list": "rule:admin_api",
"compute_extension:server_diagnostics": "rule:admin_api",
"compute_extension:simple_tenant_usage:show": "rule:admin_or_owner",
"compute_extension:simple_tenant_usage:list": "rule:admin_api",
"compute_extension:users": "rule:admin_api",
"compute_extension:virtual_interfaces": "role:compute-user",
"compute_extension:virtual_storage_arrays": "role:compute-user",
"compute_extension:volumes": "role:compute-user",
"compute_extension:volume_attachments:index": "role:compute-user",
"compute_extension:volume_attachments:show": "role:compute-user",
"compute_extension:volume_attachments:create": "role:compute-user",
"compute_extension:volume_attachments:delete": "role:compute-user",
"compute_extension:volumetypes": "role:compute-user",
"volume:create": "role:compute-user",
"volume:get_all": "role:compute-user",
"volume:get_volume_metadata": "role:compute-user",
"volume:get_snapshot": "role:compute-user",
"volume:get_all_snapshots": "role:compute-user",
"network:get_all_networks": "role:compute-user",
"network:get_network": "role:compute-user",
"network:delete_network": "role:compute-user",
"network:disassociate_network": "role:compute-user",
"network:get_vifs_by_instance": "role:compute-user",
"network:allocate_for_instance": "role:compute-user",
"network:deallocate_for_instance": "role:compute-user",
"network:validate_networks": "role:compute-user",
"network:get_instance_uuids_by_ip_filter": "role:compute-user",
"network:get_floating_ip": "role:compute-user",
"network:get_floating_ip_pools": "role:compute-user",
"network:get_floating_ip_by_address": "role:compute-user",
"network:get_floating_ips_by_project": "role:compute-user",
"network:get_floating_ips_by_fixed_address": "role:compute-user",
"network:allocate_floating_ip": "role:compute-user",
"network:deallocate_floating_ip": "role:compute-user",
"network:associate_floating_ip": "role:compute-user",
"network:disassociate_floating_ip": "role:compute-user",
"network:get_fixed_ip": "role:compute-user",
"network:add_fixed_ip_to_instance": "role:compute-user",
"network:remove_fixed_ip_from_instance": "role:compute-user",
"network:add_network_to_project": "role:compute-user",
"network:get_instance_nw_info": "role:compute-user",
"network:get_dns_domains": "role:compute-user",
"network:add_dns_entry": "role:compute-user",
"network:modify_dns_entry": "role:compute-user",
"network:delete_dns_entry": "role:compute-user",
"network:get_dns_entries_by_address": "role:compute-user",
"network:get_dns_entries_by_name": "role:compute-user",
"network:create_private_dns_domain": "role:compute-user",
"network:create_public_dns_domain": "role:compute-user",
"network:delete_dns_domain": "role:compute-user"
}3.1.2 Service management #
The Identity service provides identity, token, catalog, and policy services. It consists of:
- keystone Web Server Gateway Interface (WSGI) service
Can be run in a WSGI-capable web server such as Apache httpd to provide the Identity service. The service and administrative APIs are run as separate instances of the WSGI service.
- Identity service functions
Each has a pluggable back end that allow different ways to use the particular service. Most support standard back ends like LDAP or SQL.
- keystone-all
Starts both the service and administrative APIs in a single process. Using federation with keystone-all is not supported. keystone-all is deprecated in favor of the WSGI service. Also, this will be removed in Newton.
The Identity service also maintains a user that corresponds to each
service, such as, a user named nova for the Compute service, and a
special service project called service.
For information about how to create services and endpoints, see the OpenStack Administrator Guide.
3.1.3 Groups #
A group is a collection of users in a domain. Administrators can create groups and add users to them. A role can then be assigned to the group, rather than individual users. Groups were introduced with the Identity API v3.
Identity API V3 provides the following group-related operations:
Create a group
Delete a group
Update a group (change its name or description)
Add a user to a group
Remove a user from a group
List group members
List groups for a user
Assign a role on a project to a group
Assign a role on a domain to a group
Query role assignments to groups
The Identity service server might not allow all operations. For example, if you use the Identity server with the LDAP Identity back end and group updates are disabled, a request to create, delete, or update a group fails.
Here are a couple of examples:
Group A is granted Role A on Project A. If User A is a member of Group A, when User A gets a token scoped to Project A, the token also includes Role A.
Group B is granted Role B on Domain B. If User B is a member of Group B, when User B gets a token scoped to Domain B, the token also includes Role B.
3.2 Certificates for PKI #
PKI stands for Public Key Infrastructure. Tokens are documents,
cryptographically signed using the X509 standard. In order to work
correctly token generation requires a public/private key pair. The
public key must be signed in an X509 certificate, and the certificate
used to sign it must be available as a certificate authority (CA)
certificate. These files can be generated either using the
keystone-manage utility, or externally generated. The files need to
be in the locations specified by the top level Identity service
configuration file /etc/keystone/keystone.conf as specified in the
above section. Additionally, the private key should only be readable by
the system user that will run the Identity service.
The certificates can be world readable, but the private key cannot
be. The private key should only be readable by the account that is
going to sign tokens. When generating files with the
keystone-manage pki_setup command, your best option is to run
as the pki user. If you run keystone-manage as root, you can
append --keystone-user and --keystone-group parameters
to set the user name and group keystone is going to run under.
The values that specify where to read the certificates are under the
[signing] section of the configuration file. The configuration
values are:
-
certfile Location of certificate used to verify tokens. Default is
/etc/keystone/ssl/certs/signing_cert.pem.
-
-
keyfile Location of private key used to sign tokens. Default is
/etc/keystone/ssl/private/signing_key.pem.
-
-
ca_certs Location of certificate for the authority that issued the above certificate. Default is
/etc/keystone/ssl/certs/ca.pem.
-
-
ca_key Location of the private key used by the CA. Default is
/etc/keystone/ssl/private/cakey.pem.
-
-
key_size Default is
2048.
-
-
valid_days Default is
3650.
-
-
cert_subject Certificate subject (auto generated certificate) for token signing. Default is
/C=US/ST=Unset/L=Unset/O=Unset/CN=www.example.com.
-
When generating certificates with the keystone-manage pki_setup
command, the ca_key, key_size, and valid_days configuration
options are used.
If the keystone-manage pki_setup command is not used to generate
certificates, or you are providing your own certificates, these values
do not need to be set.
If provider=keystone.token.providers.uuid.Provider in the
[token] section of the keystone configuration file, a typical token
looks like 53f7f6ef0cc344b5be706bcc8b1479e1. If
provider=keystone.token.providers.pki.Provider, a typical token is a
much longer string, such as:
MIIKtgYJKoZIhvcNAQcCoIIKpzCCCqMCAQExCTAHBgUrDgMCGjCCCY8GCSqGSIb3DQEHAaCCCYAEggl8eyJhY2Nlc3MiOiB7InRva2VuIjogeyJpc3N1ZWRfYXQiOiAiMjAxMy0wNS0z MFQxNTo1MjowNi43MzMxOTgiLCAiZXhwaXJlcyI6ICIyMDEzLTA1LTMxVDE1OjUyOjA2WiIsICJpZCI6ICJwbGFjZWhvbGRlciIsICJ0ZW5hbnQiOiB7ImRlc2NyaXB0aW9uIjogbnVs bCwgImVuYWJsZWQiOiB0cnVlLCAiaWQiOiAiYzJjNTliNGQzZDI4NGQ4ZmEwOWYxNjljYjE4MDBlMDYiLCAibmFtZSI6ICJkZW1vIn19LCAic2VydmljZUNhdGFsb2ciOiBbeyJlbmRw b2ludHMiOiBbeyJhZG1pblVSTCI6ICJodHRwOi8vMTkyLjE2OC4yNy4xMDA6ODc3NC92Mi9jMmM1OWI0ZDNkMjg0ZDhmYTA5ZjE2OWNiMTgwMGUwNiIsICJyZWdpb24iOiAiUmVnaW9u T25lIiwgImludGVybmFsVVJMIjogImh0dHA6Ly8xOTIuMTY4LjI3LjEwMDo4Nzc0L3YyL2MyYzU5YjRkM2QyODRkOGZhMDlmMTY5Y2IxODAwZTA2IiwgImlkIjogIjFmYjMzYmM5M2Y5 ODRhNGNhZTk3MmViNzcwOTgzZTJlIiwgInB1YmxpY1VSTCI6ICJodHRwOi8vMTkyLjE2OC4yNy4xMDA6ODc3NC92Mi9jMmM1OWI0ZDNkMjg0ZDhmYTA5ZjE2OWNiMTgwMGUwNiJ9XSwg ImVuZHBvaW50c19saW5rcyI6IFtdLCAidHlwZSI6ICJjb21wdXRlIiwgIm5hbWUiOiAibm92YSJ9LCB7ImVuZHBvaW50cyI6IFt7ImFkbWluVVJMIjogImh0dHA6Ly8xOTIuMTY4LjI3 LjEwMDozMzMzIiwgInJlZ2lvbiI6ICJSZWdpb25PbmUiLCAiaW50ZXJuYWxVUkwiOiAiaHR0cDovLzE5Mi4xNjguMjcuMTAwOjMzMzMiLCAiaWQiOiAiN2JjMThjYzk1NWFiNDNkYjhm MGU2YWNlNDU4NjZmMzAiLCAicHVibGljVVJMIjogImh0dHA6Ly8xOTIuMTY4LjI3LjEwMDozMzMzIn1dLCAiZW5kcG9pbnRzX2xpbmtzIjogW10sICJ0eXBlIjogInMzIiwgIm5hbWUi OiAiczMifSwgeyJlbmRwb2ludHMiOiBbeyJhZG1pblVSTCI6ICJodHRwOi8vMTkyLjE2OC4yNy4xMDA6OTI5MiIsICJyZWdpb24iOiAiUmVnaW9uT25lIiwgImludGVybmFsVVJMIjog Imh0dHA6Ly8xOTIuMTY4LjI3LjEwMDo5MjkyIiwgImlkIjogIjczODQzNTJhNTQ0MjQ1NzVhM2NkOTVkN2E0YzNjZGY1IiwgInB1YmxpY1VSTCI6ICJodHRwOi8vMTkyLjE2OC4yNy4x MDA6OTI5MiJ9XSwgImVuZHBvaW50c19saW5rcyI6IFtdLCAidHlwZSI6ICJpbWFnZSIsICJuYW1lIjogImdsYW5jZSJ9LCB7ImVuZHBvaW50cyI6IFt7ImFkbWluVVJMIjogImh0dHA6 Ly8xOTIuMTY4LjI3LjEwMDo4Nzc2L3YxL2MyYzU5YjRkM2QyODRkOGZhMDlmMTY5Y2IxODAwZTA2IiwgInJlZ2lvbiI6ICJSZWdpb25PbmUiLCAiaW50ZXJuYWxVUkwiOiAiaHR0cDov LzE5Mi4xNjguMjcuMTAwOjg3NzYvdjEvYzJjNTliNGQzZDI4NGQ4ZmEwOWYxNjljYjE4MDBlMDYiLCAiaWQiOiAiMzQ3ZWQ2ZThjMjkxNGU1MGFlMmJiNjA2YWQxNDdjNTQiLCAicHVi bGljVVJMIjogImh0dHA6Ly8xOTIuMTY4LjI3LjEwMDo4Nzc2L3YxL2MyYzU5YjRkM2QyODRkOGZhMDlmMTY5Y2IxODAwZTA2In1dLCAiZW5kcG9pbnRzX2xpbmtzIjogW10sICJ0eXBl IjogInZvbHVtZSIsICJuYW1lIjogImNpbmRlciJ9LCB7ImVuZHBvaW50cyI6IFt7ImFkbWluVVJMIjogImh0dHA6Ly8xOTIuMTY4LjI3LjEwMDo4NzczL3NlcnZpY2VzL0FkbWluIiwg InJlZ2lvbiI6ICJSZWdpb25PbmUiLCAiaW50ZXJuYWxVUkwiOiAiaHR0cDovLzE5Mi4xNjguMjcuMTAwOjg3NzMvc2VydmljZXMvQ2xvdWQiLCAiaWQiOiAiMmIwZGMyYjNlY2U4NGJj YWE1NDAzMDMzNzI5YzY3MjIiLCAicHVibGljVVJMIjogImh0dHA6Ly8xOTIuMTY4LjI3LjEwMDo4NzczL3NlcnZpY2VzL0Nsb3VkIn1dLCAiZW5kcG9pbnRzX2xpbmtzIjogW10sICJ0 eXBlIjogImVjMiIsICJuYW1lIjogImVjMiJ9LCB7ImVuZHBvaW50cyI6IFt7ImFkbWluVVJMIjogImh0dHA6Ly8xOTIuMTY4LjI3LjEwMDozNTM1Ny92Mi4wIiwgInJlZ2lvbiI6ICJS ZWdpb25PbmUiLCAiaW50ZXJuYWxVUkwiOiAiaHR0cDovLzE5Mi4xNjguMjcuMTAwOjUwMDAvdjIuMCIsICJpZCI6ICJiNTY2Y2JlZjA2NjQ0ZmY2OWMyOTMxNzY2Yjc5MTIyOSIsICJw dWJsaWNVUkwiOiAiaHR0cDovLzE5Mi4xNjguMjcuMTAwOjUwMDAvdjIuMCJ9XSwgImVuZHBvaW50c19saW5rcyI6IFtdLCAidHlwZSI6ICJpZGVudGl0eSIsICJuYW1lIjogImtleXN0 b25lIn1dLCAidXNlciI6IHsidXNlcm5hbWUiOiAiZGVtbyIsICJyb2xlc19saW5rcyI6IFtdLCAiaWQiOiAiZTVhMTM3NGE4YTRmNDI4NWIzYWQ3MzQ1MWU2MDY4YjEiLCAicm9sZXMi OiBbeyJuYW1lIjogImFub3RoZXJyb2xlIn0sIHsibmFtZSI6ICJNZW1iZXIifV0sICJuYW1lIjogImRlbW8ifSwgIm1ldGFkYXRhIjogeyJpc19hZG1pbiI6IDAsICJyb2xlcyI6IFsi YWRiODM3NDVkYzQzNGJhMzk5ODllNjBjOTIzYWZhMjgiLCAiMzM2ZTFiNjE1N2Y3NGFmZGJhNWUwYTYwMWUwNjM5MmYiXX19fTGB-zCB-AIBATBcMFcxCzAJBgNVBAYTAlVTMQ4wDAYD VQQIEwVVbnNldDEOMAwGA1UEBxMFVW5zZXQxDjAMBgNVBAoTBVVuc2V0MRgwFgYDVQQDEw93d3cuZXhhbXBsZS5jb20CAQEwBwYFKw4DAhowDQYJKoZIhvcNAQEBBQAEgYCAHLpsEs2R nouriuiCgFayIqCssK3SVdhOMINiuJtqv0sE-wBDFiEj-Prcudqlz-n+6q7VgV4mwMPszz39-rwp+P5l4AjrJasUm7FrO-4l02tPLaaZXU1gBQ1jUG5e5aL5jPDP08HbCWuX6wr-QQQB SrWY8lF3HrTcJT23sZIleg==
3.2.1 Sign certificate issued by external CA #
You can use a signing certificate issued by an external CA instead of
generated by keystone-manage. However, a certificate issued by an
external CA must satisfy the following conditions:
All certificate and key files must be in Privacy Enhanced Mail (PEM) format
Private key files must not be protected by a password
When using a signing certificate issued by an external CA, you do not
need to specify key_size, valid_days, and ca_password as
they will be ignored.
The basic workflow for using a signing certificate issued by an external CA involves:
Request Signing Certificate from External CA
Convert certificate and private key to PEM if needed
Install External Signing Certificate
3.2.2 Request a signing certificate from an external CA #
One way to request a signing certificate from an external CA is to first generate a PKCS #10 Certificate Request Syntax (CRS) using OpenSSL CLI.
Create a certificate request configuration file. For example, create the
cert_req.conf file, as follows:
[ req ]
default_bits = 4096
default_keyfile = keystonekey.pem
default_md = sha256
prompt = no
distinguished_name = distinguished_name
[ distinguished_name ]
countryName = US
stateOrProvinceName = CA
localityName = Sunnyvale
organizationName = OpenStack
organizationalUnitName = Keystone
commonName = Keystone Signing
emailAddress = keystone@openstack.orgThen generate a CRS with OpenSSL CLI. Do not encrypt the generated private key. You must use the -nodes option.
For example:
$ openssl req -newkey rsa:1024 -keyout signing_key.pem -keyform PEM \ -out signing_cert_req.pem -outform PEM -config cert_req.conf -nodes
If everything is successful, you should end up with
signing_cert_req.pem and signing_key.pem. Send
signing_cert_req.pem to your CA to request a token signing certificate
and make sure to ask the certificate to be in PEM format. Also, make sure your
trusted CA certificate chain is also in PEM format.
3.2.3 Install an external signing certificate #
Assuming you have the following already:
-
signing_cert.pem (Keystone token) signing certificate in PEM format
-
-
signing_key.pem Corresponding (non-encrypted) private key in PEM format
-
-
cacert.pem Trust CA certificate chain in PEM format
-
Copy the above to your certificate directory. For example:
# mkdir -p /etc/keystone/ssl/certs # cp signing_cert.pem /etc/keystone/ssl/certs/ # cp signing_key.pem /etc/keystone/ssl/certs/ # cp cacert.pem /etc/keystone/ssl/certs/ # chmod -R 700 /etc/keystone/ssl/certs
Make sure the certificate directory is only accessible by root.
The procedure of copying the key and cert files may be improved if
done after first running keystone-manage pki_setup since this
command also creates other needed files, such as the index.txt
and serial files.
Also, when copying the necessary files to a different server for replicating the functionality, the entire directory of files is needed, not just the key and cert files.
If your certificate directory path is different from the default
/etc/keystone/ssl/certs, make sure it is reflected in the
[signing] section of the configuration file.
3.2.4 Switching out expired signing certificates #
The following procedure details how to switch out expired signing certificates with no cloud outages.
Generate a new signing key.
Generate a new certificate request.
Sign the new certificate with the existing CA to generate a new
signing_cert.Append the new
signing_certto the oldsigning_cert. Ensure the old certificate is in the file first.Remove all signing certificates from all your hosts to force OpenStack Compute to download the new
signing_cert.Replace the old signing key with the new signing key. Move the new signing certificate above the old certificate in the
signing_certfile.After the old certificate reads as expired, you can safely remove the old signing certificate from the file.
3.3 Domain-specific configuration #
The Identity service supports domain-specific Identity drivers. The drivers allow a domain to have its own LDAP or SQL back end. By default, domain-specific drivers are disabled.
Domain-specific Identity configuration options can be stored in domain-specific configuration files, or in the Identity SQL database using API REST calls.
Storing and managing configuration options in an SQL database is experimental in Kilo, and added to the Identity service in the Liberty release.
3.3.1 Enable drivers for domain-specific configuration files #
To enable domain-specific drivers, set these options in the
/etc/keystone/keystone.conf file:
[identity]
domain_specific_drivers_enabled = True
domain_config_dir = /etc/keystone/domainsWhen you enable domain-specific drivers, Identity looks in the
domain_config_dir directory for configuration files that are named as
keystone.DOMAIN_NAME.conf. A domain without a domain-specific
configuration file uses options in the primary configuration file.
3.3.2 Enable drivers for storing configuration options in SQL database #
To enable domain-specific drivers, set these options in the
/etc/keystone/keystone.conf file:
[identity]
domain_specific_drivers_enabled = True
domain_configurations_from_database = TrueAny domain-specific configuration options specified through the
Identity v3 API will override domain-specific configuration files in the
/etc/keystone/domains directory.
3.3.3 Migrate domain-specific configuration files to the SQL database #
You can use the keystone-manage command to migrate configuration
options in domain-specific configuration files to the SQL database:
# keystone-manage domain_config_upload --all
To upload options from a specific domain-configuration file, specify the domain name:
# keystone-manage domain_config_upload --domain-name DOMAIN_NAME
3.4 External authentication with Identity #
When Identity runs in apache-httpd, you can use external
authentication methods that differ from the authentication provided by
the identity store back end. For example, you can use an SQL identity
back end together with X.509 authentication and Kerberos, instead of
using the user name and password combination.
3.4.1 Use HTTPD authentication #
Web servers, like Apache HTTP, support many methods of authentication.
Identity can allow the web server to perform the authentication. The web
server then passes the authenticated user to Identity by using the
REMOTE_USER environment variable. This user must already exist in
the Identity back end to get a token from the controller. To use this
method, Identity should run on apache-httpd.
3.4.2 Use X.509 #
The following Apache configuration snippet authenticates the user based on a valid X.509 certificate from a known CA:
<VirtualHost _default_:5000>
SSLEngine on
SSLCertificateFile /etc/ssl/certs/ssl.cert
SSLCertificateKeyFile /etc/ssl/private/ssl.key
SSLCACertificatePath /etc/ssl/allowed_cas
SSLCARevocationPath /etc/ssl/allowed_cas
SSLUserName SSL_CLIENT_S_DN_CN
SSLVerifyClient require
SSLVerifyDepth 10
(...)
</VirtualHost>3.5 Integrate Identity with LDAP #
The OpenStack Identity service supports integration with existing LDAP directories for authentication and authorization services. LDAP back ends require initialization before configuring the OpenStack Identity service to work with it. For more information, see Setting up LDAP for use with Keystone.
When the OpenStack Identity service is configured to use LDAP back ends, you can split authentication (using the identity feature) and authorization (using the assignment feature).
The identity feature enables administrators to manage users and groups by each domain or the OpenStack Identity service entirely.
The assignment feature enables administrators to manage project role authorization using the OpenStack Identity service SQL database, while providing user authentication through the LDAP directory.
3.5.1 Identity LDAP server set up #
For the OpenStack Identity service to access LDAP servers, you must
enable the authlogin_nsswitch_use_ldap boolean value for SELinux
on the server running the OpenStack Identity service. To enable and
make the option persistent across reboots, set the following boolean
value as the root user:
# setsebool -P authlogin_nsswitch_use_ldap on
The Identity configuration is split into two separate back ends; identity
(back end for users and groups), and assignments (back end for domains,
projects, roles, role assignments). To configure Identity, set options
in the /etc/keystone/keystone.conf file. See
Section 3.5.2, “Integrate Identity back end with LDAP” for Identity back end configuration
examples. Modify these examples as needed.
To define the destination LDAP server
Define the destination LDAP server in the
/etc/keystone/keystone.conffile:[ldap] url = ldap://localhost user = dc=Manager,dc=example,dc=org password = samplepassword suffix = dc=example,dc=org
Additional LDAP integration settings
Set these options in the /etc/keystone/keystone.conf file for a
single LDAP server, or /etc/keystone/domains/keystone.DOMAIN_NAME.conf
files for multiple back ends. Example configurations appear below each
setting summary:
Query option
Use
query_scopeto control the scope level of data presented (search only the first level or search an entire sub-tree) through LDAP.Use
page_sizeto control the maximum results per page. A value of zero disables paging.Use
alias_dereferencingto control the LDAP dereferencing option for queries.
[ldap]
query_scope = sub
page_size = 0
alias_dereferencing = default
chase_referrals =Debug
Use debug_level to set the LDAP debugging level for LDAP calls.
A value of zero means that debugging is not enabled.
[ldap]
debug_level = 0This value is a bitmask, consult your LDAP documentation for possible values.
Connection pooling
Use use_pool to enable LDAP connection pooling. Configure the
connection pool size, maximum retry, reconnect trials, timeout (-1
indicates indefinite wait) and lifetime in seconds.
[ldap]
use_pool = true
pool_size = 10
pool_retry_max = 3
pool_retry_delay = 0.1
pool_connection_timeout = -1
pool_connection_lifetime = 600Connection pooling for end user authentication
Use use_auth_pool to enable LDAP connection pooling for end user
authentication. Configure the connection pool size and lifetime in
seconds.
[ldap]
use_auth_pool = false
auth_pool_size = 100
auth_pool_connection_lifetime = 60When you have finished the configuration, restart the OpenStack Identity service.
During the service restart, authentication and authorization are unavailable.
3.5.2 Integrate Identity back end with LDAP #
The Identity back end contains information for users, groups, and group member lists. Integrating the Identity back end with LDAP allows administrators to use users and groups in LDAP.
For OpenStack Identity service to access LDAP servers, you must
define the destination LDAP server in the
/etc/keystone/keystone.conf file. For more information,
see Section 3.5.1, “Identity LDAP server set up”.
To integrate one Identity back end with LDAP
Enable the LDAP Identity driver in the
/etc/keystone/keystone.conffile. This allows LDAP as an identity back end:[identity] #driver = sql driver = ldap
Create the organizational units (OU) in the LDAP directory, and define the corresponding location in the
/etc/keystone/keystone.conffile:[ldap] user_tree_dn = ou=Users,dc=example,dc=org user_objectclass = inetOrgPerson group_tree_dn = ou=Groups,dc=example,dc=org group_objectclass = groupOfNames
NoteThese schema attributes are extensible for compatibility with various schemas. For example, this entry maps to the person attribute in Active Directory:
user_objectclass = person
Restart the OpenStack Identity service.
WarningDuring service restart, authentication and authorization are unavailable.
To integrate multiple Identity back ends with LDAP
Set the following options in the
/etc/keystone/keystone.conffile:Enable the LDAP driver:
[identity] #driver = sql driver = ldap
Enable domain-specific drivers:
[identity] domain_specific_drivers_enabled = True domain_config_dir = /etc/keystone/domains
Restart the OpenStack Identity service.
WarningDuring service restart, authentication and authorization are unavailable.
List the domains using the dashboard, or the OpenStackClient CLI. Refer to the Command List for a list of OpenStackClient commands.
Create domains using OpenStack dashboard, or the OpenStackClient CLI.
For each domain, create a domain-specific configuration file in the
/etc/keystone/domainsdirectory. Use the file naming conventionkeystone.DOMAIN_NAME.conf, where DOMAIN_NAME is the domain name assigned in the previous step.NoteThe options set in the
/etc/keystone/domains/keystone.DOMAIN_NAME.conffile will override options in the/etc/keystone/keystone.conffile.Define the destination LDAP server in the
/etc/keystone/domains/keystone.DOMAIN_NAME.conffile. For example:[ldap] url = ldap://localhost user = dc=Manager,dc=example,dc=org password = samplepassword suffix = dc=example,dc=org
Create the organizational units (OU) in the LDAP directories, and define their corresponding locations in the
/etc/keystone/domains/keystone.DOMAIN_NAME.conffile. For example:[ldap] user_tree_dn = ou=Users,dc=example,dc=org user_objectclass = inetOrgPerson group_tree_dn = ou=Groups,dc=example,dc=org group_objectclass = groupOfNames
NoteThese schema attributes are extensible for compatibility with various schemas. For example, this entry maps to the person attribute in Active Directory:
user_objectclass = person
A read-only implementation is recommended for LDAP integration. These permissions are applied to object types in the
/etc/keystone/domains/keystone.DOMAIN_NAME.conffile:[ldap] user_allow_create = False user_allow_update = False user_allow_delete = False group_allow_create = False group_allow_update = False group_allow_delete = False
Restart the OpenStack Identity service.
WarningDuring service restart, authentication and authorization are unavailable.
Additional LDAP integration settings
Set these options in the /etc/keystone/keystone.conf file for a
single LDAP server, or /etc/keystone/domains/keystone.DOMAIN_NAME.conf
files for multiple back ends. Example configurations appear below each
setting summary:
- Filters
Use filters to control the scope of data presented through LDAP.
[ldap] user_filter = (memberof=cn=openstack-users,ou=workgroups,dc=example,dc=org) group_filter =
- Identity attribute mapping
Mask account status values (include any additional attribute mappings) for compatibility with various directory services. Superfluous accounts are filtered with
user_filter.Setting attribute ignore to list of attributes stripped off on update.
For example, you can mask Active Directory account status attributes in the
/etc/keystone/keystone.conffile:[ldap] user_id_attribute = cn user_name_attribute = sn user_mail_attribute = mail user_pass_attribute = userPassword user_enabled_attribute = userAccountControl user_enabled_mask = 2 user_enabled_invert = false user_enabled_default = 512 user_default_project_id_attribute = user_additional_attribute_mapping = group_id_attribute = cn group_name_attribute = ou group_member_attribute = member group_desc_attribute = description group_additional_attribute_mapping =
- Enabled emulation
An alternative method to determine if a user is enabled or not is by checking if that user is a member of the emulation group.
Use DN of the group entry to hold enabled user when using enabled emulation.
[ldap] user_enabled_emulation = false user_enabled_emulation_dn = false
When you have finished configuration, restart the OpenStack Identity service.
During service restart, authentication and authorization are unavailable.
3.5.3 Secure the OpenStack Identity service connection to an LDAP back end #
The Identity service supports the use of TLS to encrypt LDAP traffic. Before configuring this, you must first verify where your certificate authority file is located. For more information, see the OpenStack Security Guide SSL introduction.
Once you verify the location of your certificate authority file:
To configure TLS encryption on LDAP traffic
Open the
/etc/keystone/keystone.confconfiguration file.Find the
[ldap]section.In the
[ldap]section, set theuse_tlsconfiguration key toTrue. Doing so will enable TLS.Configure the Identity service to use your certificate authorities file. To do so, set the
tls_cacertfileconfiguration key in theldapsection to the certificate authorities file's path.NoteYou can also set the
tls_cacertdir(also in theldapsection) to the directory where all certificate authorities files are kept. If bothtls_cacertfileandtls_cacertdirare set, then the latter will be ignored.Specify what client certificate checks to perform on incoming TLS sessions from the LDAP server. To do so, set the
tls_req_certconfiguration key in the[ldap]section todemand,allow, ornever:demand- The LDAP server always receives certificate requests. The session terminates if no certificate is provided, or if the certificate provided cannot be verified against the existing certificate authorities file.allow- The LDAP server always receives certificate requests. The session will proceed as normal even if a certificate is not provided. If a certificate is provided but it cannot be verified against the existing certificate authorities file, the certificate will be ignored and the session will proceed as normal.never- A certificate will never be requested.
On distributions that include openstack-config, you can configure TLS encryption on LDAP traffic by running the following commands instead.
# openstack-config --set /etc/keystone/keystone.conf \ ldap use_tls True # openstack-config --set /etc/keystone/keystone.conf \ ldap tls_cacertfile ``CA_FILE`` # openstack-config --set /etc/keystone/keystone.conf \ ldap tls_req_cert ``CERT_BEHAVIOR``
Where:
CA_FILEis the absolute path to the certificate authorities file that should be used to encrypt LDAP traffic.CERT_BEHAVIORspecifies what client certificate checks to perform on an incoming TLS session from the LDAP server (demand,allow, ornever).
3.6 Keystone tokens #
Tokens are used to authenticate and authorize your interactions with the various OpenStack APIs. Tokens come in many flavors, representing various authorization scopes and sources of identity. There are also several different "token providers", each with their own user experience, performance, and deployment characteristics.
3.6.1 Authorization scopes #
Tokens can express your authorization in different scopes. You likely have different sets of roles, in different projects, and in different domains. While tokens always express your identity, they may only ever express one set of roles in one authorization scope at a time.
Each level of authorization scope is useful for certain types of operations in certain OpenStack services, and are not interchangeable.
3.6.1.1 Unscoped tokens #
An unscoped token contains neither a service catalog, any roles, a project scope, nor a domain scope. Their primary use case is simply to prove your identity to keystone at a later time (usually to generate scoped tokens), without repeatedly presenting your original credentials.
The following conditions must be met to receive an unscoped token:
You must not specify an authorization scope in your authentication request (for example, on the command line with arguments such as
--os-project-nameor--os-domain-id),Your identity must not have a "default project" associated with it that you also have role assignments, and thus authorization, upon.
3.6.1.2 Project-scoped tokens #
Project-scoped tokens are the bread and butter of OpenStack. They express your authorization to operate in a specific tenancy of the cloud and are useful to authenticate yourself when working with most other services.
They contain a service catalog, a set of roles, and details of the project upon which you have authorization.
3.6.1.3 Domain-scoped tokens #
Domain-scoped tokens also have limited use cases in OpenStack. They express your authorization to operate a domain-level, above that of the user and projects contained therein (typically as a domain-level administrator). Depending on Keystone's configuration, they are useful for working with a single domain in Keystone.
They contain a limited service catalog (only those services which do not explicitly require per-project endpoints), a set of roles, and details of the project upon which you have authorization.
They can also be used to work with domain-level concerns in other services, such as to configure domain-wide quotas that apply to all users or projects in a specific domain.
3.6.2 Token providers #
The token type issued by keystone is configurable through the
/etc/keystone/keystone.conf file. Currently, there are four supported
token types and they include UUID, fernet, PKI, and PKIZ.
3.6.2.1 UUID tokens #
UUID was the first token type supported and is currently the default token provider. UUID tokens are 32 bytes in length and must be persisted in a back end. Clients must pass their UUID token to the Identity service in order to validate it.
3.6.2.2 Fernet tokens #
The fernet token format was introduced in the OpenStack Kilo release. Unlike
the other token types mentioned in this document, fernet tokens do not need to
be persisted in a back end. AES256 encryption is used to protect the
information stored in the token and integrity is verified with a SHA256
HMAC signature. Only the Identity service should have access to the keys used
to encrypt and decrypt fernet tokens. Like UUID tokens, fernet tokens must be
passed back to the Identity service in order to validate them. For more
information on the fernet token type, see the Section 3.8, “Fernet - Frequently Asked Questions”.
3.6.2.3 PKI and PKIZ tokens #
PKI tokens are signed documents that contain the authentication context, as well as the service catalog. Depending on the size of the OpenStack deployment, these tokens can be very long. The Identity service uses public/private key pairs and certificates in order to create and validate PKI tokens.
The same concepts from PKI tokens apply to PKIZ tokens. The only difference between the two is PKIZ tokens are compressed to help mitigate the size issues of PKI. For more information on the certificate setup for PKI and PKIZ tokens, see the Section 3.2, “Certificates for PKI”.
3.7 Configure Identity service for token binding #
Token binding embeds information from an external authentication mechanism, such as a Kerberos server or X.509 certificate, inside a token. By using token binding, a client can enforce the use of a specified external authentication mechanism with the token. This additional security mechanism ensures that if a token is stolen, for example, it is not usable without external authentication.
You configure the authentication types for a token binding in the
/etc/keystone/keystone.conf file:
[token]
bind = kerberosor
[token]
bind = x509Currently kerberos and x509 are supported.
To enforce checking of token binding, set the enforce_token_bind
option to one of these modes:
-
disabled Disables token bind checking.
-
-
permissive Enables bind checking. If a token is bound to an unknown authentication mechanism, the server ignores it. The default is this mode.
-
-
strict Enables bind checking. If a token is bound to an unknown authentication mechanism, the server rejects it.
-
-
required Enables bind checking. Requires use of at least authentication mechanism for tokens.
-
-
kerberos Enables bind checking. Requires use of kerberos as the authentication mechanism for tokens:
[token] enforce_token_bind = kerberos
-
-
x509 Enables bind checking. Requires use of X.509 as the authentication mechanism for tokens:
[token] enforce_token_bind = x509
-
3.8 Fernet - Frequently Asked Questions #
The following questions have been asked periodically since the initial release of the fernet token format in Kilo.
3.8.1 What are the different types of keys? #
A key repository is required by keystone in order to create fernet tokens. These keys are used to encrypt and decrypt the information that makes up the payload of the token. Each key in the repository can have one of three states. The state of the key determines how keystone uses a key with fernet tokens. The different types are as follows:
- Primary key:
There is only ever one primary key in a key repository. The primary key is allowed to encrypt and decrypt tokens. This key is always named as the highest index in the repository.
- Secondary key:
A secondary key was at one point a primary key, but has been demoted in place of another primary key. It is only allowed to decrypt tokens. Since it was the primary at some point in time, its existence in the key repository is justified. Keystone needs to be able to decrypt tokens that were created with old primary keys.
- Staged key:
The staged key is a special key that shares some similarities with secondary keys. There can only ever be one staged key in a repository and it must exist. Just like secondary keys, staged keys have the ability to decrypt tokens. Unlike secondary keys, staged keys have never been a primary key. In fact, they are opposites since the staged key will always be the next primary key. This helps clarify the name because they are the next key staged to be the primary key. This key is always named as
0in the key repository.
3.8.2 So, how does a staged key help me and why do I care about it? #
The fernet keys have a natural lifecycle. Each key starts as a staged key, is promoted to be the primary key, and then demoted to be a secondary key. New tokens can only be encrypted with a primary key. Secondary and staged keys are never used to encrypt token. The staged key is a special key given the order of events and the attributes of each type of key. The staged key is the only key in the repository that has not had a chance to encrypt any tokens yet, but it is still allowed to decrypt tokens. As an operator, this gives you the chance to perform a key rotation on one keystone node, and distribute the new key set over a span of time. This does not require the distribution to take place in an ultra short period of time. Tokens encrypted with a primary key can be decrypted, and validated, on other nodes where that key is still staged.
3.8.3 Where do I put my key repository? #
The key repository is specified using the key_repository option in the
keystone configuration file. The keystone process should be able to read and
write to this location but it should be kept secret otherwise. Currently,
keystone only supports file-backed key repositories.
[fernet_tokens]
key_repository = /etc/keystone/fernet-keys/3.8.4 What is the recommended way to rotate and distribute keys? #
The keystone-manage command line utility includes a key rotation
mechanism. This mechanism will initialize and rotate keys but does not make
an effort to distribute keys across keystone nodes. The distribution of keys
across a keystone deployment is best handled through configuration management
tooling. Use keystone-manage fernet_rotate to rotate the key
repository.
3.8.5 Do fernet tokens still expire? #
Yes, fernet tokens can expire just like any other keystone token formats.
3.8.6 Why should I choose fernet tokens over UUID tokens? #
Even though fernet tokens operate very similarly to UUID tokens, they do not require persistence. The keystone token database no longer suffers bloat as a side effect of authentication. Pruning expired tokens from the token database is no longer required when using fernet tokens. Because fernet tokens do not require persistence, they do not have to be replicated. As long as each keystone node shares the same key repository, fernet tokens can be created and validated instantly across nodes.
3.8.7 Why should I choose fernet tokens over PKI or PKIZ tokens? #
The arguments for using fernet over PKI and PKIZ remain the same as UUID, in addition to the fact that fernet tokens are much smaller than PKI and PKIZ tokens. PKI and PKIZ tokens still require persistent storage and can sometimes cause issues due to their size. This issue is mitigated when switching to fernet because fernet tokens are kept under a 250 byte limit. PKI and PKIZ tokens typically exceed 1600 bytes in length. The length of a PKI or PKIZ token is dependent on the size of the deployment. Bigger service catalogs will result in longer token lengths. This pattern does not exist with fernet tokens because the contents of the encrypted payload is kept to a minimum.
3.8.8 Should I rotate and distribute keys from the same keystone node every rotation? #
No, but the relationship between rotation and distribution should be lock-step. Once you rotate keys on one keystone node, the key repository from that node should be distributed to the rest of the cluster. Once you confirm that each node has the same key repository state, you could rotate and distribute from any other node in the cluster.
If the rotation and distribution are not lock-step, a single keystone node in the deployment will create tokens with a primary key that no other node has as a staged key. This will cause tokens generated from one keystone node to fail validation on other keystone nodes.
3.8.9 How do I add new keystone nodes to a deployment? #
The keys used to create fernet tokens should be treated like super secret configuration files, similar to an SSL secret key. Before a node is allowed to join an existing cluster, issuing and validating tokens, it should have the same key repository as the rest of the nodes in the cluster.
3.8.10 How should I approach key distribution? #
Remember that key distribution is only required in multi-node keystone deployments. If you only have one keystone node serving requests in your deployment, key distribution is unnecessary.
Key distribution is a problem best approached from the deployment's current
configuration management system. Since not all deployments use the same
configuration management systems, it makes sense to explore options around what
is already available for managing keys, while keeping the secrecy of the keys
in mind. Many configuration management tools can leverage something like
rsync to manage key distribution.
Key rotation is a single operation that promotes the current staged key to primary, creates a new staged key, and prunes old secondary keys. It is easiest to do this on a single node and verify the rotation took place properly before distributing the key repository to the rest of the cluster. The concept behind the staged key breaks the expectation that key rotation and key distribution have to be done in a single step. With the staged key, we have time to inspect the new key repository before syncing state with the rest of the cluster. Key distribution should be an operation that can run in succession until it succeeds. The following might help illustrate the isolation between key rotation and key distribution.
Ensure all keystone nodes in the deployment have the same key repository.
Pick a keystone node in the cluster to rotate from.
Rotate keys.
Was it successful?
If no, investigate issues with the particular keystone node you rotated keys on. Fernet keys are small and the operation for rotation is trivial. There should not be much room for error in key rotation. It is possible that the user does not have the ability to write new keys to the key repository. Log output from
keystone-manage fernet_rotateshould give more information into specific failures.If yes, you should see a new staged key. The old staged key should be the new primary. Depending on the
max_active_keyslimit you might have secondary keys that were pruned. At this point, the node that you rotated on will be creating fernet tokens with a primary key that all other nodes should have as the staged key. This is why we checked the state of all key repositories in Step one. All other nodes in the cluster should be able to decrypt tokens created with the new primary key. At this point, we are ready to distribute the new key set.
Distribute the new key repository.
Was it successful?
If yes, you should be able to confirm that all nodes in the cluster have the same key repository that was introduced in Step 3. All nodes in the cluster will be creating tokens with the primary key that was promoted in Step 3. No further action is required until the next schedule key rotation.
If no, try distributing again. Remember that we already rotated the repository and performing another rotation at this point will result in tokens that cannot be validated across certain hosts. Specifically, the hosts that did not get the latest key set. You should be able to distribute keys until it is successful. If certain nodes have issues syncing, it could be permission or network issues and those should be resolved before subsequent rotations.
3.8.11 How long should I keep my keys around? #
The fernet tokens that keystone creates are only secure as the keys creating
them. With staged keys the penalty of key rotation is low, allowing you to err
on the side of security and rotate weekly, daily, or even hourly. Ultimately,
this should be less time than it takes an attacker to break a AES256 key
and a SHA256 HMAC.
3.8.12 Is a fernet token still a bearer token? #
Yes, and they follow exactly the same validation path as UUID tokens, with the exception of being written to, and read from, a back end. If someone compromises your fernet token, they have the power to do all the operations you are allowed to do.
3.8.13 What if I need to revoke all my tokens? #
To invalidate every token issued from keystone and start fresh, remove the current key repository, create a new key set, and redistribute it to all nodes in the cluster. This will render every token issued from keystone as invalid regardless if the token has actually expired. When a client goes to re-authenticate, the new token will have been created with a new fernet key.
3.8.14 What can an attacker do if they compromise a fernet key in my deployment? #
If any key used in the key repository is compromised, an attacker will be able to build their own tokens. If they know the ID of an administrator on a project, they could generate administrator tokens for the project. They will be able to generate their own tokens until the compromised key has been removed from from the repository.
3.8.15 I rotated keys and now tokens are invalidating early, what did I do? #
Using fernet tokens requires some awareness around token expiration and the key lifecycle. You do not want to rotate so often that secondary keys are removed that might still be needed to decrypt unexpired tokens. If this happens, you will not be able to decrypt the token because the key the was used to encrypt it is now gone. Only remove keys that you know are not being used to encrypt or decrypt tokens.
For example, your token is valid for 24 hours and we want to rotate keys every
six hours. We will need to make sure tokens that were created at 08:00 AM on
Monday are still valid at 07:00 AM on Tuesday, assuming they were not
prematurely revoked. To accomplish this, we will want to make sure we set
max_active_keys=6 in our keystone configuration file. This will allow us to
hold all keys that might still be required to validate a previous token, but
keeps the key repository limited to only the keys that are needed.
The number of max_active_keys for a deployment can be determined by
dividing the token lifetime, in hours, by the frequency of rotation in hours
and adding two. Better illustrated as:
token_expiration = 24 rotation_frequency = 6 max_active_keys = (token_expiration / rotation_frequency) + 2
The reason for adding two additional keys to the count is to include the staged key and a buffer key. This can be shown based on the previous example. We initially setup the key repository at 6:00 AM on Monday, and the initial state looks like:
$ ls -la /etc/keystone/fernet-keys/ drwx------ 2 keystone keystone 4096 . drwxr-xr-x 3 keystone keystone 4096 .. -rw------- 1 keystone keystone 44 0 (staged key) -rw------- 1 keystone keystone 44 1 (primary key)
All tokens created after 6:00 AM are encrypted with key 1. At 12:00 PM we
will rotate keys again, resulting in,
$ ls -la /etc/keystone/fernet-keys/ drwx------ 2 keystone keystone 4096 . drwxr-xr-x 3 keystone keystone 4096 .. -rw------- 1 keystone keystone 44 0 (staged key) -rw------- 1 keystone keystone 44 1 (secondary key) -rw------- 1 keystone keystone 44 2 (primary key)
We are still able to validate tokens created between 6:00 - 11:59 AM because
the 1 key still exists as a secondary key. All tokens issued after 12:00 PM
will be encrypted with key 2. At 6:00 PM we do our next rotation, resulting
in:
$ ls -la /etc/keystone/fernet-keys/ drwx------ 2 keystone keystone 4096 . drwxr-xr-x 3 keystone keystone 4096 .. -rw------- 1 keystone keystone 44 0 (staged key) -rw------- 1 keystone keystone 44 1 (secondary key) -rw------- 1 keystone keystone 44 2 (secondary key) -rw------- 1 keystone keystone 44 3 (primary key)
It is still possible to validate tokens issued from 6:00 AM - 5:59 PM because
keys 1 and 2 exist as secondary keys. Every token issued until 11:59 PM
will be encrypted with key 3, and at 12:00 AM we do our next rotation:
$ ls -la /etc/keystone/fernet-keys/ drwx------ 2 keystone keystone 4096 . drwxr-xr-x 3 keystone keystone 4096 .. -rw------- 1 keystone keystone 44 0 (staged key) -rw------- 1 keystone keystone 44 1 (secondary key) -rw------- 1 keystone keystone 44 2 (secondary key) -rw------- 1 keystone keystone 44 3 (secondary key) -rw------- 1 keystone keystone 44 4 (primary key)
Just like before, we can still validate tokens issued from 6:00 AM the previous
day until 5:59 AM today because keys 1 - 4 are present. At 6:00 AM,
tokens issued from the previous day will start to expire and we do our next
scheduled rotation:
$ ls -la /etc/keystone/fernet-keys/ drwx------ 2 keystone keystone 4096 . drwxr-xr-x 3 keystone keystone 4096 .. -rw------- 1 keystone keystone 44 0 (staged key) -rw------- 1 keystone keystone 44 1 (secondary key) -rw------- 1 keystone keystone 44 2 (secondary key) -rw------- 1 keystone keystone 44 3 (secondary key) -rw------- 1 keystone keystone 44 4 (secondary key) -rw------- 1 keystone keystone 44 5 (primary key)
Tokens will naturally expire after 6:00 AM, but we will not be able to remove
key 1 until the next rotation because it encrypted all tokens from 6:00 AM
to 12:00 PM the day before. Once we do our next rotation, which is at 12:00 PM,
the 1 key will be pruned from the repository:
$ ls -la /etc/keystone/fernet-keys/ drwx------ 2 keystone keystone 4096 . drwxr-xr-x 3 keystone keystone 4096 .. -rw------- 1 keystone keystone 44 0 (staged key) -rw------- 1 keystone keystone 44 2 (secondary key) -rw------- 1 keystone keystone 44 3 (secondary key) -rw------- 1 keystone keystone 44 4 (secondary key) -rw------- 1 keystone keystone 44 5 (secondary key) -rw------- 1 keystone keystone 44 6 (primary key)
If keystone were to receive a token that was created between 6:00 AM and 12:00
PM the day before, encrypted with the 1 key, it would not be valid because
it was already expired. This makes it possible for us to remove the 1 key
from the repository without negative validation side-effects.
3.9 Use trusts #
OpenStack Identity manages authentication and authorization. A trust is
an OpenStack Identity extension that enables delegation and, optionally,
impersonation through keystone. A trust extension defines a
relationship between:
- Trustor
The user delegating a limited set of their own rights to another user.
- Trustee
The user trust is being delegated to, for a limited time.
The trust can eventually allow the trustee to impersonate the trustor. For security reasons, some safeties are added. For example, if a trustor loses a given role, any trusts the user issued with that role, and the related tokens, are automatically revoked.
The delegation parameters are:
- User ID
The user IDs for the trustor and trustee.
- Privileges
The delegated privileges are a combination of a project ID and a number of roles that must be a subset of the roles assigned to the trustor.
If you omit all privileges, nothing is delegated. You cannot delegate everything.
- Delegation depth
Defines whether or not the delegation is recursive. If it is recursive, defines the delegation chain length.
Specify one of the following values:
0. The delegate cannot delegate these permissions further.1. The delegate can delegate the permissions to any set of delegates but the latter cannot delegate further.inf. The delegation is infinitely recursive.
- Endpoints
A list of endpoints associated with the delegation.
This parameter further restricts the delegation to the specified endpoints only. If you omit the endpoints, the delegation is useless. A special value of
all_endpointsallows the trust to be used by all endpoints associated with the delegated project.- Duration
(Optional) Comprised of the start time and end time for the trust.
3.10 Caching layer #
OpenStack Identity supports a caching layer that is above the
configurable subsystems (for example, token). OpenStack Identity uses the
oslo.cache
library which allows flexible cache back ends. The majority of the
caching configuration options are set in the [cache] section of the
/etc/keystone/keystone.conf file. However, each section that has
the capability to be cached usually has a caching boolean value that
toggles caching.
So to enable only the token back end caching, set the values as follows:
[cache]
enabled=true
[catalog]
caching=false
[domain_config]
caching=false
[federation]
caching=false
[resource]
caching=false
[revoke]
caching=false
[role]
caching=false
[token]
caching=trueSince the Newton release, the default setting is enabled for subsystem caching and the global toggle. As a result, all subsystems that support caching are doing this by default.
3.10.1 Caching for tokens and tokens validation #
The token system has a separate cache_time configuration option,
that can be set to a value above or below the global expiration_time
default, allowing for different caching behavior from the other systems
in OpenStack Identity. This option is set in the [token] section of
the configuration file. Fernet tokens do not need to be persisted in a
back end and therefore must not be cached.
The token revocation list cache time is handled by the configuration
option revocation_cache_time in the [token] section. The
revocation list is refreshed whenever a token is revoked. It typically
sees significantly more requests than specific token retrievals or token
validation calls.
Here is a list of actions that are affected by the cached time: getting a new token, revoking tokens, validating tokens, checking v2 tokens, and checking v3 tokens.
The delete token API calls invalidate the cache for the tokens being acted upon, as well as invalidating the cache for the revoked token list and the validate/check token calls.
Token caching is configurable independently of the revocation_list
caching. Lifted expiration checks from the token drivers to the token
manager. This ensures that cached tokens will still raise a
TokenNotFound flag when expired.
For cache consistency, all token IDs are transformed into the short token hash at the provider and token driver level. Some methods have access to the full ID (PKI Tokens), and some methods do not. Cache invalidation is inconsistent without token ID normalization.
3.10.2 Caching for non-token resources #
Various other keystone components have a separate cache_time configuration
option, that can be set to a value above or below the global
expiration_time default, allowing for different caching behavior
from the other systems in Identity service. This option can be set in various
sections (for example, [role] and [resource]) of the configuration
file.
The create, update, and delete actions for domains, projects and roles
will perform proper invalidations of the cached methods listed above.
For more information about the different back ends (and configuration options), see:
- Note
The memory back end is not suitable for use in a production environment.
3.10.3 Configure the Memcached back end example #
The following example shows how to configure the memcached back end:
[cache]
enabled = true
backend = dogpile.cache.memcached
backend_argument = url:127.0.0.1:11211You need to specify the URL to reach the memcached instance with the
backend_argument parameter.
3.11 Security compliance and PCI-DSS #
As of the Newton release, the Identity service contains additional security compliance features, specifically to satisfy Payment Card Industry - Data Security Standard (PCI-DSS) v3.1 requirements. See Security Hardening PCI-DSS for more information on PCI-DSS.
Security compliance features are disabled by default and most of the features only apply to the SQL backend for the identity driver. Other identity backends, such as LDAP, should implement their own security controls.
Enable these features by changing the configuration settings under the
[security_compliance] section in keystone.conf.
3.11.1 Setting the account lockout threshold #
The account lockout feature limits the number of incorrect password attempts. If a user fails to authenticate after the maximum number of attempts, the service disables the user. Re-enable the user by explicitly setting the enable user attribute with the update user API call, either v2.0 or v3.
You set the maximum number of failed authentication attempts by setting
the lockout_failure_attempts:
[security_compliance]
lockout_failure_attempts = 6You set the number of minutes a user would be locked out by setting
the lockout_duration in seconds:
[security_compliance]
lockout_duration = 1800If you do not set the lockout_duration, users may be locked out
indefinitely until the user is explicitly enabled via the API.
3.11.2 Disabling inactive users #
PCI-DSS 8.1.4 requires that inactive user accounts be removed or disabled
within 90 days. You can achieve this by setting the
disable_user_account_days_inactive:
[security_compliance]
disable_user_account_days_inactive = 90This above example means that users that have not authenticated (inactive) for the past 90 days are automatically disabled. Users can be re-enabled by explicitly setting the enable user attribute via the API.
3.11.3 Configuring password expiration #
Passwords can be configured to expire within a certain number of days by
setting the password_expires_days:
[security_compliance]
password_expires_days = 90Once set, any new password changes have an expiration date based on the date/time of the password change plus the number of days defined here. Existing passwords will not be impacted. If you want existing passwords to have an expiration date, you would need to run a SQL script against the password table in the database to update the expires_at column.
In addition, you can set it so that passwords never expire for some users by
adding their user ID to password_expires_ignore_user_ids list:
[security_compliance]
password_expires_ignore_user_ids = [3a54353c9dcc44f690975ea768512f6a]In this example, the password for user ID 3a54353c9dcc44f690975ea768512f6a
would never expire.
3.11.4 Indicating password strength requirements #
You set password strength requirements, such as requiring numbers in passwords
or setting a minimum password length, by adding a regular expression to the
password_regex:
[security_compliance]
password_regex = ^(?=.*\d)(?=.*[a-zA-Z]).{7,}$The above example is a regular expression that requires a password to have one letter, one digit, and a minimum length of seven characters.
If you do set the password_regex, you should provide text that
describes your password strength requirements. You can do this by setting the
password_regex_description:
[security_compliance]
password_regex_description = Passwords must contain at least 1 letter, 1
digit, and be a minimum length of 7
characters.The service returns that description to users to explain why their requested password did not meet requirements.
You must ensure the password_regex_description accurately and
completely describes the password_regex. If the two options are out of
sync, the help text could inaccurately describe the password requirements
being applied to the password. This would lead to poor user experience.
3.11.5 Requiring a unique password history #
The password history requirements controls the number of passwords for a user
that must be unique before an old password can be reused. You can enforce this
by setting the unique_last_password_count:
[security_compliance]
unique_last_password_count= 5The above example does not allow a user to create a new password that is the same as any of their last four previous passwords.
Similarly, you can set the number of days that a password must be used before
the user can change it by setting the minimum_password_age:
[security_compliance]
minimum_password_age = 1In the above example, once a user changes their password, they would not be able to change it again for one day. This prevents users from changing their passwords immediately in order to wipe out their password history and reuse an old password.
When you set password_expires_days, the value for the
minimum_password_age should be less than the password_expires_days.
Otherwise, users would not be able to change their passwords before they
expire.
3.12 Example usage and Identity features #
The openstack CLI is used to interact with the Identity service.
It is set up to expect commands in the general
form of openstack command argument, followed by flag-like keyword
arguments to provide additional (often optional) information. For
example, the user list and project create
commands can be invoked as follows:
# Using token auth env variables
export OS_SERVICE_ENDPOINT=http://127.0.0.1:5000/v2.0/
export OS_SERVICE_TOKEN=secrete_token
openstack user list
openstack project create demo --domain default
# Using token auth flags
openstack --os-token secrete --os-endpoint http://127.0.0.1:5000/v2.0/ user list
openstack --os-token secrete --os-endpoint http://127.0.0.1:5000/v2.0/ project create demo
# Using user + password + project_name env variables
export OS_USERNAME=admin
export OS_PASSWORD=secrete
export OS_PROJECT_NAME=admin
openstack user list
openstack project create demo --domain default
# Using user + password + project-name flags
openstack --os-username admin --os-password secrete --os-project-name admin user list
openstack --os-username admin --os-password secrete --os-project-name admin project create demo3.12.1 Logging #
You configure logging externally to the rest of Identity. The name of
the file specifying the logging configuration is set using the
log_config option in the [DEFAULT] section of the
/etc/keystone/keystone.conf file. To route logging through syslog,
set use_syslog=true in the [DEFAULT] section.
A sample logging configuration file is available with the project in
etc/logging.conf.sample. Like other OpenStack projects, Identity
uses the Python logging module, which provides extensive configuration
options that let you define the output levels and formats.
3.12.2 User CRUD #
Identity provides a user CRUD (Create, Read, Update, and Delete) filter that
Administrators can add to the public_api pipeline. The user CRUD filter
enables users to use a HTTP PATCH to change their own password. To enable
this extension you should define a user_crud_extension filter, insert
it after the *_body middleware and before the public_service
application in the public_api WSGI pipeline in
keystone-paste.ini. For example:
[filter:user_crud_extension]
paste.filter_factory = keystone.contrib.user_crud:CrudExtension.factory
[pipeline:public_api]
pipeline = sizelimit url_normalize request_id build_auth_context token_auth admin_token_auth json_body ec2_extension user_crud_extension public_serviceEach user can then change their own password with a HTTP PATCH.
$ curl -X PATCH http://localhost:5000/v2.0/OS-KSCRUD/users/USERID -H "Content-type: application/json" \
-H "X_Auth_Token: AUTHTOKENID" -d '{"user": {"password": "ABCD", "original_password": "DCBA"}}'In addition to changing their password, all current tokens for the user are invalidated.
Only use a KVS back end for tokens when testing.
3.13 Authentication middleware with user name and password #
You can also configure Identity authentication middleware using the
admin_user and admin_password options.
The admin_token option is deprecated and no longer used for
configuring auth_token middleware.
For services that have a separate paste-deploy .ini file, you can
configure the authentication middleware in the [keystone_authtoken]
section of the main configuration file, such as nova.conf. In
Compute, for example, you can remove the middleware parameters from
api-paste.ini, as follows:
[filter:authtoken]
paste.filter_factory = keystonemiddleware.auth_token:filter_factoryAnd set the following values in nova.conf as follows:
[DEFAULT]
...
auth_strategy=keystone
[keystone_authtoken]
auth_uri = http://controller:5000/v2.0
identity_uri = http://controller:35357
admin_user = admin
admin_password = SuperSekretPassword
admin_tenant_name = serviceThe middleware parameters in the paste config take priority. You
must remove them to use the values in the [keystone_authtoken]
section.
Comment out any auth_host, auth_port, and
auth_protocol options because the identity_uri option
replaces them.
This sample paste config filter makes use of the admin_user and
admin_password options:
[filter:authtoken]
paste.filter_factory = keystonemiddleware.auth_token:filter_factory
auth_uri = http://controller:5000/v2.0
identity_uri = http://controller:35357
auth_token = 012345SECRET99TOKEN012345
admin_user = admin
admin_password = keystone123Using this option requires an admin project/role relationship. The admin user is granted access to the admin role on the admin project.
Comment out any auth_host, auth_port, and
auth_protocol options because the identity_uri option
replaces them.
3.14 Identity API protection with role-based access control (RBAC) #
Like most OpenStack projects, Identity supports the protection of its
APIs by defining policy rules based on an RBAC approach. Identity stores
a reference to a policy JSON file in the main Identity configuration
file, /etc/keystone/keystone.conf. Typically this file is named
policy.json, and contains the rules for which roles have access to
certain actions in defined services.
Each Identity API v3 call has a line in the policy file that dictates which level of governance of access applies.
API_NAME: RULE_STATEMENT or MATCH_STATEMENTWhere:
RULE_STATEMENT can contain RULE_STATEMENT or
MATCH_STATEMENT.
MATCH_STATEMENT is a set of identifiers that must match between the
token provided by the caller of the API and the parameters or target
entities of the API call in question. For example:
"identity:create_user": "role:admin and domain_id:%(user.domain_id)s"Indicates that to create a user, you must have the admin role in your
token. The domain_id in your token must match the
domain_id in the user object that you are trying
to create, which implies this must be a domain-scoped token.
In other words, you must have the admin role on the domain
in which you are creating the user, and the token that you use
must be scoped to that domain.
Each component of a match statement uses this format:
ATTRIB_FROM_TOKEN:CONSTANT or ATTRIB_RELATED_TO_API_CALLThe Identity service expects these attributes:
Attributes from token:
user_iddomain_idproject_id
The project_id attribute requirement depends on the scope, and the
list of roles you have within that scope.
Attributes related to API call:
user.domain_idAny parameters passed into the API call
Any filters specified in the query string
You reference attributes of objects passed with an object.attribute
syntax (such as, user.domain_id). The target objects of an API are
also available using a target.object.attribute syntax. For instance:
"identity:delete_user": "role:admin and domain_id:%(target.user.domain_id)s"would ensure that Identity only deletes the user object in the same domain as the provided token.
Every target object has an id and a name available as
target.OBJECT.id and target.OBJECT.name. Identity retrieves
other attributes from the database, and the attributes vary between
object types. The Identity service filters out some database fields,
such as user passwords.
List of object attributes:
role:
target.role.id
target.role.name
user:
target.user.default_project_id
target.user.description
target.user.domain_id
target.user.enabled
target.user.id
target.user.name
group:
target.group.description
target.group.domain_id
target.group.id
target.group.name
domain:
target.domain.enabled
target.domain.id
target.domain.name
project:
target.project.description
target.project.domain_id
target.project.enabled
target.project.id
target.project.nameThe default policy.json file supplied provides a somewhat
basic example of API protection, and does not assume any particular
use of domains. Refer to policy.v3cloudsample.json as an
example of multi-domain configuration installations where a cloud
provider wants to delegate administration of the contents of a domain
to a particular admin domain. This example policy file also
shows the use of an admin_domain to allow a cloud provider to
enable administrators to have wider access across the APIs.
A clean installation could start with the standard policy file, to
allow creation of the admin_domain with the first users within
it. You could then obtain the domain_id of the admin domain,
paste the ID into a modified version of
policy.v3cloudsample.json, and then enable it as the main
policy file.
3.15 Troubleshoot the Identity service #
To troubleshoot the Identity service, review the logs in the
/var/log/keystone/keystone.log file.
Use the /etc/keystone/logging.conf file to configure the
location of log files.
The insecure_debug flag is unique to the Identity service.
If you enable insecure_debug, error messages from the API change
to return security-sensitive information. For example, the error message
on failed authentication includes information on why your authentication
failed.
The logs show the components that have come in to the WSGI request, and
ideally show an error that explains why an authorization request failed.
If you do not see the request in the logs, run keystone with the
--debug parameter. Pass the --debug parameter before the
command parameters.
3.15.1 Debug PKI middleware #
3.15.1.1 Problem #
If you receive an Invalid OpenStack Identity Credentials message when
you accessing and reaching an OpenStack service, it might be caused by
the changeover from UUID tokens to PKI tokens in the Grizzly release.
The PKI-based token validation scheme relies on certificates from
Identity that are fetched through HTTP and stored in a local directory.
The location for this directory is specified by the signing_dir
configuration option.
3.15.1.2 Solution #
In your services configuration file, look for a section like this:
[keystone_authtoken]
signing_dir = /var/cache/glance/api
auth_uri = http://controller:5000/v2.0
identity_uri = http://controller:35357
admin_tenant_name = service
admin_user = glanceThe first thing to check is that the signing_dir does, in fact,
exist. If it does, check for certificate files:
$ ls -la /var/cache/glance/api/ total 24 drwx------. 2 ayoung root 4096 Jul 22 10:58 . drwxr-xr-x. 4 root root 4096 Nov 7 2012 .. -rw-r-----. 1 ayoung ayoung 1424 Jul 22 10:58 cacert.pem -rw-r-----. 1 ayoung ayoung 15 Jul 22 10:58 revoked.pem -rw-r-----. 1 ayoung ayoung 4518 Jul 22 10:58 signing_cert.pem
This directory contains two certificates and the token revocation list. If these files are not present, your service cannot fetch them from Identity. To troubleshoot, try to talk to Identity to make sure it correctly serves files, as follows:
$ curl http://localhost:35357/v2.0/certificates/signing
This command fetches the signing certificate:
Certificate:
Data:
Version: 3 (0x2)
Serial Number: 1 (0x1)
Signature Algorithm: sha1WithRSAEncryption
Issuer: C=US, ST=Unset, L=Unset, O=Unset, CN=www.example.com
Validity
Not Before: Jul 22 14:57:31 2013 GMT
Not After : Jul 20 14:57:31 2023 GMT
Subject: C=US, ST=Unset, O=Unset, CN=www.example.comNote the expiration dates of the certificate:
Not Before: Jul 22 14:57:31 2013 GMT Not After : Jul 20 14:57:31 2023 GMT
The token revocation list is updated once a minute, but the certificates are not. One possible problem is that the certificates are the wrong files or garbage. You can remove these files and run another command against your server; they are fetched on demand.
The Identity service log should show the access of the certificate files. You
might have to turn up your logging levels. Set debug = True in your
Identity configuration file and restart the Identity server.
(keystone.common.wsgi): 2013-07-24 12:18:11,461 DEBUG wsgi __call__
arg_dict: {}
(access): 2013-07-24 12:18:11,462 INFO core __call__ 127.0.0.1 - - [24/Jul/2013:16:18:11 +0000]
"GET http://localhost:35357/v2.0/certificates/signing HTTP/1.0" 200 4518If the files do not appear in your directory after this, it is likely one of the following issues:
Your service is configured incorrectly and cannot talk to Identity. Check the
auth_portandauth_hostvalues and make sure that you can talk to that service through cURL, as shown previously.Your signing directory is not writable. Use the
chmodcommand to change its permissions so that the service (POSIX) user can write to it. Verify the change throughsuandtouchcommands.The SELinux policy is denying access to the directory.
SELinux troubles often occur when you use Fedora or RHEL-based packages and
you choose configuration options that do not match the standard policy.
Run the setenforce permissive command. If that makes a difference,
you should relabel the directory. If you are using a sub-directory of
the /var/cache/ directory, run the following command:
# restorecon /var/cache/
If you are not using a /var/cache sub-directory, you should. Modify
the signing_dir configuration option for your service and restart.
Set back to setenforce enforcing to confirm that your changes solve
the problem.
If your certificates are fetched on demand, the PKI validation is working properly. Most likely, the token from Identity is not valid for the operation you are attempting to perform, and your user needs a different role for the operation.
3.15.2 Debug signing key file errors #
3.15.2.1 Problem #
If an error occurs when the signing key file opens, it is possible that
the person who ran the keystone-manage pki_setup command to
generate certificates and keys did not use the correct user.
3.15.2.2 Solution #
When you run the keystone-manage pki_setup command, Identity
generates a set of certificates and keys in /etc/keystone/ssl*, which
is owned by root:root. This can present a problem when you run the
Identity daemon under the keystone user account (nologin) when you try
to run PKI. Unless you run the chown command against the
files keystone:keystone, or run the keystone-manage pki_setup
command with the --keystone-user and
--keystone-group parameters, you will get an error.
For example:
2012-07-31 11:10:53 ERROR [keystone.common.cms] Error opening signing key file
/etc/keystone/ssl/private/signing_key.pem
140380567730016:error:0200100D:system library:fopen:Permission
denied:bss_file.c:398:fopen('/etc/keystone/ssl/private/signing_key.pem','r')
140380567730016:error:20074002:BIO routines:FILE_CTRL:system lib:bss_file.c:400:
unable to load signing key file3.15.3 Flush expired tokens from the token database table #
3.15.3.1 Problem #
As you generate tokens, the token database table on the Identity server grows.
3.15.3.2 Solution #
To clear the token table, an administrative user must run the
keystone-manage token_flush command to flush the tokens. When you
flush tokens, expired tokens are deleted and traceability is eliminated.
Use cron to schedule this command to run frequently based on your
workload. For large workloads, running it every minute is recommended.
4 Dashboard #
The OpenStack Dashboard is a web-based interface that allows you to manage OpenStack resources and services. The Dashboard allows you to interact with the OpenStack Compute cloud controller using the OpenStack APIs. For more information about installing and configuring the Dashboard, see the Installation Tutorials and Guides for your operating system.
To deploy the dashboard, see the OpenStack dashboard documentation.
To launch instances with the dashboard as an end user, see the Launch and manage instances. in the OpenStack End User Guide.
To create and manage ports, see the Create and manage networks section of the OpenStack End User Guide.
4.1 Customize and configure the Dashboard #
For information on this topic, see the SUSE OpenStack Supplement Guide, available at https://documentation.suse.com/soc/8/single-html/suse-openstack-cloud-supplement.
4.2 Set up session storage for the Dashboard #
The Dashboard uses Django sessions
framework
to handle user session data. However, you can use any available session
back end. You customize the session back end through the
SESSION_ENGINE setting in your local_settings.py file.
After architecting and implementing the core OpenStack services and other required services, combined with the Dashboard service steps below, users and administrators can use the OpenStack dashboard. Refer to the OpenStack Dashboard chapter of the OpenStack End User Guide for further instructions on logging in to the Dashboard.
The following sections describe the pros and cons of each option as it pertains to deploying the Dashboard.
4.2.1 Local memory cache #
Local memory storage is the quickest and easiest session back end to set up, as it has no external dependencies whatsoever. It has the following significant drawbacks:
No shared storage across processes or workers.
No persistence after a process terminates.
The local memory back end is enabled as the default for Horizon solely because it has no dependencies. It is not recommended for production use, or even for serious development work.
SESSION_ENGINE = 'django.contrib.sessions.backends.cache'
CACHES = {
'default' : {
'BACKEND': 'django.core.cache.backends.locmem.LocMemCache'
}
}You can use applications such as Memcached or Redis for external
caching. These applications offer persistence and shared storage and are
useful for small-scale deployments and development.
4.2.1.1 Memcached #
Memcached is a high-performance and distributed memory object caching system providing in-memory key-value store for small chunks of arbitrary data.
Requirements:
Memcached service running and accessible.
Python module
python-memcachedinstalled.
SESSION_ENGINE = 'django.contrib.sessions.backends.cache'
CACHES = {
'default': {
'BACKEND': 'django.core.cache.backends.memcached.MemcachedCache',
'LOCATION': 'my_memcached_host:11211',
}
}4.2.1.2 Redis #
Redis is an open source, BSD licensed, advanced key-value store. It is often referred to as a data structure server.
Requirements:
Redis service running and accessible.
Python modules
redisanddjango-redisinstalled.
SESSION_ENGINE = 'django.contrib.sessions.backends.cache'
CACHES = {
"default": {
"BACKEND": "redis_cache.cache.RedisCache",
"LOCATION": "127.0.0.1:6379:1",
"OPTIONS": {
"CLIENT_CLASS": "redis_cache.client.DefaultClient",
}
}
}4.2.1.3 Initialize and configure the database #
Database-backed sessions are scalable, persistent, and can be made high-concurrency and highly available.
However, database-backed sessions are one of the slower session storages and incur a high overhead under heavy usage. Proper configuration of your database deployment can also be a substantial undertaking and is far beyond the scope of this documentation.
Start the MySQL command-line client.
$ mysql -u root -p
Enter the MySQL root user's password when prompted.
To configure the MySQL database, create the dash database.
mysql> CREATE DATABASE dash;
Create a MySQL user for the newly created dash database that has full control of the database. Replace DASH_DBPASS with a password for the new user.
mysql> GRANT ALL PRIVILEGES ON dash.* TO 'dash'@'%' IDENTIFIED BY 'DASH_DBPASS'; mysql> GRANT ALL PRIVILEGES ON dash.* TO 'dash'@'localhost' IDENTIFIED BY 'DASH_DBPASS';
Enter
quitat themysql>prompt to exit MySQL.In the
local_settings.pyfile, change these options:SESSION_ENGINE = 'django.contrib.sessions.backends.db' DATABASES = { 'default': { # Database configuration here 'ENGINE': 'django.db.backends.mysql', 'NAME': 'dash', 'USER': 'dash', 'PASSWORD': 'DASH_DBPASS', 'HOST': 'localhost', 'default-character-set': 'utf8' } }After configuring the
local_settings.pyfile as shown, you can run themanage.py syncdbcommand to populate this newly created database.# /usr/share/openstack-dashboard/manage.py syncdb
The following output is returned:
Installing custom SQL ... Installing indexes ... DEBUG:django.db.backends:(0.008) CREATE INDEX `django_session_c25c2c28` ON `django_session` (`expire_date`);; args=() No fixtures found.
To avoid a warning when you restart Apache on Ubuntu, create a
blackholedirectory in the Dashboard directory, as follows.# mkdir -p /var/lib/dash/.blackhole
Restart the Apache service.
On Ubuntu, restart the
nova-apiservice to ensure that the API server can connect to the Dashboard without error.# service nova-api restart
4.2.2 Cached database #
To mitigate the performance issues of database queries, you can use the
Django cached_db session back end, which utilizes both your database
and caching infrastructure to perform write-through caching and
efficient retrieval.
Enable this hybrid setting by configuring both your database and cache, as discussed previously. Then, set the following value:
SESSION_ENGINE = "django.contrib.sessions.backends.cached_db"4.2.3 Cookies #
If you use Django 1.4 or later, the signed_cookies back end avoids
server load and scaling problems.
This back end stores session data in a cookie, which is stored by the user's browser. The back end uses a cryptographic signing technique to ensure session data is not tampered with during transport. This is not the same as encryption; session data is still readable by an attacker.
The pros of this engine are that it requires no additional dependencies or infrastructure overhead, and it scales indefinitely as long as the quantity of session data being stored fits into a normal cookie.
The biggest downside is that it places session data into storage on the user's machine and transports it over the wire. It also limits the quantity of session data that can be stored.
See the Django cookie-based sessions documentation.
4.3 Create and manage images #
As an administrative user, you can create and manage images for the projects to which you belong. You can also create and manage images for users in all projects to which you have access.
To create and manage images in specified projects as an end user, see the upload and manage images with Dashboard in OpenStack End User Guide and manage images with CLI in OpenStack End User Guide.
To create and manage images as an administrator for other users, use the following procedures.
4.3.1 Create images #
For details about image creation, see the Virtual Machine Image Guide.
Log in to the Dashboard and select the project from the drop-down list.
On the tab, open the tab and click the category. The images that you can administer for cloud users appear on this page.
Click , which opens the window.
Figure 4.1: Figure Dashboard — Create Image #In the window, enter or select the following values:
Enter a name for the image.
Enter a brief description of the image.
Choose the image source from the dropdown list. Your choices are and .
or
Based on your selection, there is an or field. You can include the location URL or browse for the image file on your file system and add it.
Select the image format.
Specify the architecture. For example,
i386for a 32-bit architecture orx86_64for a 64-bit architecture.Leave this field empty.
Leave this field empty.
Specify this option to copy image data to the Image service.
Select this option to make the image public to all users.
Select this option to ensure that only users with permissions can delete it.
Click .
The image is queued to be uploaded. It might take several minutes before the status changes from
QueuedtoActive.
4.3.2 Update images #
Log in to the Dashboard and select the project from the drop-down list.
On the tab, open the tab and click the category.
Select the images that you want to edit. Click .
In the window, you can change the image name.
Select the check box to make the image public. Clear this check box to make the image private. You cannot change the , , or attributes for an image.
Click .
4.3.3 Delete images #
Log in to the Dashboard and select the project from the drop-down list.
On the , open the tab and click the category.
Select the images that you want to delete.
Click .
In the window, click to confirm the deletion.
You cannot undo this action.
4.4 Create and manage roles #
A role is a personality that a user assumes to perform a specific set of operations. A role includes a set of rights and privileges. A user assumes that role inherits those rights and privileges.
OpenStack Identity service defines a user's role on a
project, but it is completely up to the individual service
to define what that role means. This is referred to as the
service's policy. To get details about what the privileges
for each role are, refer to the policy.json file
available for each service in the
/etc/SERVICE/policy.json file. For example, the
policy defined for OpenStack Identity service is defined
in the /etc/keystone/policy.json file.
4.4.1 Create a role #
Log in to the dashboard and select the project from the drop-down list.
On the tab, click the category.
Click the button.
In the window, enter a name for the role.
Click the button to confirm your changes.
4.4.2 Edit a role #
Log in to the dashboard and select the project from the drop-down list.
On the tab, click the category.
Click the button.
In the window, enter a new name for the role.
Click the button to confirm your changes.
Using the dashboard, you can edit only the name assigned to a role.
4.4.3 Delete a role #
Log in to the dashboard and select the project from the drop-down list.
On the tab, click the category.
Select the role you want to delete and click the button.
In the window, click to confirm the deletion.
You cannot undo this action.
4.5 Manage instances #
As an administrative user, you can manage instances for users in various projects. You can view, terminate, edit, perform a soft or hard reboot, create a snapshot from, and migrate instances. You can also view the logs for instances or launch a VNC console for an instance.
For information about using the Dashboard to launch instances as an end user, see the OpenStack End User Guide.
4.5.1 Create instance snapshots #
Log in to the Dashboard and select the project from the drop-down list.
On the tab, open the tab and click the category.
Select an instance to create a snapshot from it. From the Actions drop-down list, select .
In the window, enter a name for the snapshot.
Click . The Dashboard shows the instance snapshot in the category.
To launch an instance from the snapshot, select the snapshot and click . For information about launching instances, see the OpenStack End User Guide.
4.5.2 Control the state of an instance #
Log in to the Dashboard and select the project from the drop-down list.
On the tab, open the tab and click the category.
Select the instance for which you want to change the state.
From the drop-down list in the Actions column, select the state.
Depending on the current state of the instance, you can perform various actions on the instance. For example, pause, un-pause, suspend, resume, soft or hard reboot, or terminate (actions in red are dangerous).
4.5.3 Track usage #
Use the category to track usage of instances for each project.
You can track costs per month by showing meters like number of VCPUs, disks, RAM, and uptime of all your instances.
Log in to the Dashboard and select the project from the drop-down list.
On the tab, open the tab and click the category.
Select a month and click to query the instance usage for that month.
Click to download a CSV summary.
4.6 Manage flavors #
In OpenStack, a flavor defines the compute, memory, and storage capacity of a virtual server, also known as an instance. As an administrative user, you can create, edit, and delete flavors.
As of Newton, there are no default flavors. The following table lists the default flavors for Mitaka and earlier.
|
Flavor |
VCPUs |
Disk (in GB) |
RAM (in MB) |
|---|---|---|---|
|
m1.tiny |
1 |
1 |
512 |
|
m1.small |
1 |
20 |
2048 |
|
m1.medium |
2 |
40 |
4096 |
|
m1.large |
4 |
80 |
8192 |
|
m1.xlarge |
8 |
160 |
16384 |
4.6.1 Create flavors #
Log in to the Dashboard and select the project from the drop-down list.
In the tab, open the tab and click the category.
Click .
In the window, enter or select the parameters for the flavor in the tab.
Figure 4.3: Dashboard — Create Flavor #Name
Enter the flavor name.
ID
Unique ID (integer or UUID) for the new flavor. If specifying 'auto', a UUID will be automatically generated.
VCPUs
Enter the number of virtual CPUs to use.
RAM (MB)
Enter the amount of RAM to use, in megabytes.
Root Disk (GB)
Enter the amount of disk space in gigabytes to use for the root (/) partition.
Ephemeral Disk (GB)
Enter the amount of disk space in gigabytes to use for the ephemeral partition. If unspecified, the value is 0 by default.
Ephemeral disks offer machine local disk storage linked to the lifecycle of a VM instance. When a VM is terminated, all data on the ephemeral disk is lost. Ephemeral disks are not included in any snapshots.
Swap Disk (MB)
Enter the amount of swap space (in megabytes) to use. If unspecified, the default is 0.
RX/TX Factor
Optional property allows servers with a different bandwidth to be created with the RX/TX Factor. The default value is 1. That is, the new bandwidth is the same as that of the attached network.
In the tab, you can control access to the flavor by moving projects from the column to the column.
Only projects in the column can use the flavor. If there are no projects in the right column, all projects can use the flavor.
Click .
4.6.2 Update flavors #
Log in to the Dashboard and select the project from the drop-down list.
In the tab, open the tab and click the category.
Select the flavor that you want to edit. Click .
In the window, you can change the flavor name, VCPUs, RAM, root disk, ephemeral disk, and swap disk values.
Click .
4.6.3 Update Metadata #
Log in to the Dashboard and select the project from the drop-down list.
In the tab, open the tab and click the category.
Select the flavor that you want to update. In the drop-down list, click or click or in the column.
In the window, you can customize some metadata keys, then add it to this flavor and set them values.
Click .
Optional metadata keys
CPU limits
quota:cpu_shares
quota:cpu_period
quota:cpu_limit
quota:cpu_reservation
quota:cpu_quota
Disk tuning
quota:disk_read_bytes_sec
quota:disk_read_iops_sec
quota:disk_write_bytes_sec
quota:disk_write_iops_sec
quota:disk_total_bytes_sec
quota:disk_total_iops_sec
Bandwidth I/O
quota:vif_inbound_average
quota:vif_inbound_burst
quota:vif_inbound_peak
quota:vif_outbound_average
quota:vif_outbound_burst
quota:vif_outbound_peak
Watchdog behavior
hw:watchdog_action
Random-number generator
hw_rng:allowed
hw_rng:rate_bytes
hw_rng:rate_period
For information about supporting metadata keys, see the Section 5.4.3, “Flavors”.
4.6.4 Delete flavors #
Log in to the Dashboard and select the project from the drop-down list.
In the tab, open the tab and click the category.
Select the flavors that you want to delete.
Click .
In the window, click to confirm the deletion. You cannot undo this action.
4.7 Manage volumes and volume types #
Volumes are the Block Storage devices that you attach to instances to enable persistent storage. Users can attach a volume to a running instance or detach a volume and attach it to another instance at any time. For information about using the dashboard to create and manage volumes as an end user, see the OpenStack End User Guide.
As an administrative user, you can manage volumes and volume types for users in various projects. You can create and delete volume types, and you can view and delete volumes. Note that a volume can be encrypted by using the steps outlined below.
4.7.1 Create a volume type #
Log in to the dashboard and select the project from the drop-down list.
On the tab, open the tab and click the category.
Click the tab, and click button. In the window, enter a name for the volume type.
Click button to confirm your changes.
A message indicates whether the action succeeded.
4.7.2 Create an encrypted volume type #
Create a volume type using the steps above for Section 4.7.1, “Create a volume type”.
Click in the Actions column of the newly created volume type.
Configure the encrypted volume by setting the parameters below from available options (see table):
- Provider
Specifies the class responsible for configuring the encryption.
- Control Location
Specifies whether the encryption is from the front end (nova) or the back end (cinder).
- Cipher
Specifies the encryption algorithm.
- Key Size (bits)
Specifies the encryption key size.
Click .
The table below provides a few alternatives available for creating encrypted volumes.
|
Encryption parameters |
Parameter options |
Comments |
|---|---|---|
|
Provider |
nova.volume.encryptors. luks.LuksEncryptor (Recommended) |
Allows easier import and migration of imported encrypted volumes, and allows access key to be changed without re-encrypting the volume |
|
nova.volume.encryptors. cryptsetup. CryptsetupEncryptor |
Less disk overhead than LUKS | |
|
Control Location |
front-end (Recommended) |
The encryption occurs within nova so that the data transmitted over the network is encrypted |
|
back-end |
This could be selected if a cinder plug-in supporting an encrypted back-end block storage device becomes available in the future. TLS or other network encryption would also be needed to protect data as it traverses the network | |
|
Cipher |
aes-xts-plain64 (Recommended) |
See NIST reference below to see advantages* |
|
aes-cbc-essiv |
Note: On the command line, type 'cryptsetup benchmark' for additional options | |
|
Key Size (bits) |
512 (Recommended for aes-xts-plain64. 256 should be used for aes-cbc-essiv) |
Using this selection for aes-xts, the underlying key size would only be 256-bits* |
|
256 |
Using this selection for aes-xts, the underlying key size would only be 128-bits* |
* Source NIST SP 800-38E
4.7.3 Delete volume types #
When you delete a volume type, volumes of that type are not deleted.
Log in to the dashboard and select the project from the drop-down list.
On the tab, open the tab and click the category.
Click the tab, select the volume type or types that you want to delete.
Click button.
In the window, click the button to confirm the action.
A message indicates whether the action succeeded.
4.7.4 Delete volumes #
When you delete an instance, the data of its attached volumes is not destroyed.
Log in to the dashboard and select the project from the drop-down list.
On the tab, open the tab and click the category.
Select the volume or volumes that you want to delete.
Click button.
In the window, click the button to confirm the action.
A message indicates whether the action succeeded.
4.8 Manage shares and share types #
Shares are file storage that instances can access. Users can allow or deny a running instance to have access to a share at any time. For information about using the Dashboard to create and manage shares as an end user, see the OpenStack End User Guide.
As an administrative user, you can manage shares and share types for users in various projects. You can create and delete share types, and view or delete shares.
4.8.1 Create a share type #
Log in to the Dashboard and choose the project from the drop-down list.
On the tab, open the tab and click the category.
Click the tab, and click button. In the window, enter or select the following values.
: Enter a name for the share type.
: Choose True or False
: To add extra specs, use key=value.
Click button to confirm your changes.
A message indicates whether the action succeeded.
4.8.2 Update share type #
Log in to the Dashboard and choose the project from the drop-down list.
On the tab, open the tab and click the category.
Click the tab, select the share type that you want to update.
Select from Actions.
In the window, update extra specs.
: To add extra specs, use key=value. To unset extra specs, use key.
Click button to confirm your changes.
A message indicates whether the action succeeded.
4.8.3 Delete share types #
When you delete a share type, shares of that type are not deleted.
Log in to the Dashboard and choose the project from the drop-down list.
On the tab, open the tab and click the category.
Click the tab, select the share type or types that you want to delete.
Click button.
In the window, click the button to confirm the action.
A message indicates whether the action succeeded.
4.8.4 Delete shares #
Log in to the Dashboard and choose the project from the drop-down list.
On the tab, open the tab and click the category.
Select the share or shares that you want to delete.
Click button.
In the window, click the button to confirm the action.
A message indicates whether the action succeeded.
4.8.5 Delete share server #
Log in to the Dashboard and choose the project from the drop-down list.
On the tab, open the tab and click the category.
Select the share that you want to delete.
Click button.
In the window, click the button to confirm the action.
A message indicates whether the action succeeded.
4.8.6 Delete share networks #
Log in to the Dashboard and choose the project from the drop-down list.
On the tab, open the tab and click the category.
Select the share network or share networks that you want to delete.
Click button.
In the window, click the button to confirm the action.
A message indicates whether the action succeeded.
4.9 View and manage quotas #
To prevent system capacities from being exhausted without notification, you can set up quotas. Quotas are operational limits. For example, the number of gigabytes allowed for each project can be controlled so that cloud resources are optimized. Quotas can be enforced at both the project and the project-user level.
Typically, you change quotas when a project needs more than ten volumes or 1 TB on a compute node.
Using the Dashboard, you can view default Compute and Block Storage quotas for new projects, as well as update quotas for existing projects.
Using the command-line interface, you can manage quotas for the OpenStack Compute service, the OpenStack Block Storage service, and the OpenStack Networking service (see OpenStack Administrator Guide). Additionally, you can update Compute service quotas for project users.
The following table describes the Compute and Block Storage service quotas:
Quota Descriptions
|
Quota Name |
Defines the number of |
Service |
|---|---|---|
|
Gigabytes |
Volume gigabytes allowed for each project. |
Block Storage |
|
Instances |
Instances allowed for each project. |
Compute |
|
Injected Files |
Injected files allowed for each project. |
Compute |
|
Injected File Content Bytes |
Content bytes allowed for each injected file. |
Compute |
|
Keypairs |
Number of keypairs. |
Compute |
|
Metadata Items |
Metadata items allowed for each instance. |
Compute |
|
RAM (MB) |
RAM megabytes allowed for each instance. |
Compute |
|
Security Groups |
Security groups allowed for each project. |
Compute |
|
Security Group Rules |
Rules allowed for each security group. |
Compute |
|
Snapshots |
Volume snapshots allowed for each project. |
Block Storage |
|
VCPUs |
Instance cores allowed for each project. |
Compute |
|
Volumes |
Volumes allowed for each project. |
Block Storage |
4.9.1 View default project quotas #
Log in to the dashboard and select the project from the drop-down list.
On the tab, open the tab and click the category.
The default quota values are displayed.
You can sort the table by clicking on either the or column headers.
4.9.2 Update project quotas #
Log in to the dashboard and select the project from the drop-down list.
On the tab, open the tab and click the category.
Click the button.
In the window, you can edit the default quota values.
Click the button.
The dashboard does not show all possible project quotas. To view and update the quotas for a service, use its command-line client. See OpenStack Administrator Guide.
4.10 View cloud resources #
4.10.1 View services information #
As an administrative user, you can view information for OpenStack services.
Log in to the Dashboard and select the project from the drop-down list.
On the tab, open the tab and click the category.
View the following information on these tabs:
: Displays the internal name and the public OpenStack name for each service, the host on which the service runs, and whether or not the service is enabled.
: Displays information specific to the Compute service. Both host and zone are listed for each service, as well as its activation status.
: Displays information specific to the Block Storage service. Both host and zone are listed for each service, as well as its activation status.
: Displays the network agents active within the cluster, such as L3 and DHCP agents, and the status of each agent.
: Displays information specific to the Orchestration service. Name, engine id, host and topic are listed for each service, as well as its activation status.
4.10.2 View cloud usage statistics #
The Telemetry service provides user-level usage data for OpenStack-based clouds, which can be used for customer billing, system monitoring, or alerts. Data can be collected by notifications sent by existing OpenStack components (for example, usage events emitted from Compute) or by polling the infrastructure (for example, libvirt).
You can only view metering statistics on the dashboard (available
only to administrators).
The Telemetry service must be set up and administered through the
ceilometer command-line interface (CLI).
For basic administration information, refer to the Measure Cloud Resources chapter in the OpenStack End User Guide.
4.10.2.1 View resource statistics #
Log in to the dashboard and select the project from the drop-down list.
On the tab, click the category.
Click the:
tab to view a usage report per project by specifying the time period (or even use a calendar to define a date range).
tab to view a multi-series line chart with user-defined meters. You group by project, define the value type (min, max, avg, or sum), and specify the time period (or even use a calendar to define a date range).
4.11 Create and manage host aggregates #
Host aggregates enable administrative users to assign key-value pairs to groups of machines.
Each node can have multiple aggregates and each aggregate can have multiple key-value pairs. You can assign the same key-value pair to multiple aggregates.
The scheduler uses this information to make scheduling decisions. For information, see Scheduling.
4.11.1 To create a host aggregate #
Log in to the Dashboard and select the project from the drop-down list.
On the tab, open the tab and click the category.
Click .
In the dialog box, enter or select the following values on the tab:
: The host aggregate name.
: The cloud provider defines the default availability zone, such as
us-west,apac-south, ornova. You can target the host aggregate, as follows:When the host aggregate is exposed as an availability zone, select the availability zone when you launch an instance.
When the host aggregate is not exposed as an availability zone, select a flavor and its extra specs to target the host aggregate.
Assign hosts to the aggregate using the tab in the same dialog box.
To assign a host to the aggregate, click + for the host. The host moves from the list to the list.
You can add one host to one or more aggregates. To add a host to an existing aggregate, edit the aggregate.
4.11.2 To manage host aggregates #
Select the project from the drop-down list at the top of the page.
On the tab, open the tab and click the category.
To edit host aggregates, select the host aggregate that you want to edit. Click .
In the dialog box, you can change the name and availability zone for the aggregate.
To manage hosts, locate the host aggregate that you want to edit in the table. Click and select .
In the dialog box, click + to assign a host to an aggregate. Click - to remove a host that is assigned to an aggregate.
To delete host aggregates, locate the host aggregate that you want to edit in the table. Click and select .
4.12 Launch and manage stacks using the Dashboard #
The Orchestration service provides a template-based orchestration engine for the OpenStack cloud. Orchestration services create and manage cloud infrastructure resources such as storage, networking, instances, and applications as a repeatable running environment.
Administrators use templates to create stacks, which are collections of resources. For example, a stack might include instances, floating IPs, volumes, security groups, or users. The Orchestration service offers access to all OpenStack core services via a single modular template, with additional orchestration capabilities such as auto-scaling and basic high availability.
For information about:
administrative tasks on the command-line, see the OpenStack Administrator Guide.
NoteThere are no administration-specific tasks that can be done through the Dashboard.
the basic creation and deletion of Orchestration stacks, refer to the OpenStack End User Guide.
5 Compute #
The OpenStack Compute service allows you to control an Infrastructure-as-a-Service (IaaS) cloud computing platform. It gives you control over instances and networks, and allows you to manage access to the cloud through users and projects.
Compute does not include virtualization software. Instead, it defines drivers that interact with underlying virtualization mechanisms that run on your host operating system, and exposes functionality over a web-based API.
5.1 System architecture #
OpenStack Compute contains several main components.
The cloud controller represents the global state and interacts with the other components. The
API serveracts as the web services front end for the cloud controller. Thecompute controllerprovides compute server resources and usually also contains the Compute service.The
object storeis an optional component that provides storage services; you can also use OpenStack Object Storage instead.An
auth managerprovides authentication and authorization services when used with the Compute system; you can also use OpenStack Identity as a separate authentication service instead.A
volume controllerprovides fast and permanent block-level storage for the compute servers.The
network controllerprovides virtual networks to enable compute servers to interact with each other and with the public network. You can also use OpenStack Networking instead.The
scheduleris used to select the most suitable compute controller to host an instance.
Compute uses a messaging-based, shared nothing architecture. All
major components exist on multiple servers, including the compute,
volume, and network controllers, and the Object Storage or Image service.
The state of the entire system is stored in a database. The cloud
controller communicates with the internal object store using HTTP, but
it communicates with the scheduler, network controller, and volume
controller using Advanced Message Queuing Protocol (AMQP). To avoid
blocking a component while waiting for a response, Compute uses
asynchronous calls, with a callback that is triggered when a response is
received.
5.1.1 Hypervisors #
Compute controls hypervisors through an API server. Selecting the best hypervisor to use can be difficult, and you must take budget, resource constraints, supported features, and required technical specifications into account. However, the majority of OpenStack development is done on systems using KVM and Xen-based hypervisors. For a detailed list of features and support across different hypervisors, see the Feature Support Matrix.
You can also orchestrate clouds using multiple hypervisors in different availability zones. Compute supports the following hypervisors:
For more information about hypervisors, see the Hypervisors section in the OpenStack Configuration Reference.
5.1.2 Projects, users, and roles #
The Compute system is designed to be used by different consumers in the form of projects on a shared system, and role-based access assignments. Roles control the actions that a user is allowed to perform.
Projects are isolated resource containers that form the principal
organizational structure within the Compute service. They consist of an
individual VLAN, and volumes, instances, images, keys, and users. A user
can specify the project by appending project_id to their access key.
If no project is specified in the API request, Compute attempts to use a
project with the same ID as the user.
For projects, you can use quota controls to limit the:
Number of volumes that can be launched.
Number of processor cores and the amount of RAM that can be allocated.
Floating IP addresses assigned to any instance when it launches. This allows instances to have the same publicly accessible IP addresses.
Fixed IP addresses assigned to the same instance when it launches. This allows instances to have the same publicly or privately accessible IP addresses.
Roles control the actions a user is allowed to perform. By default, most
actions do not require a particular role, but you can configure them by
editing the policy.json file for user roles. For example, a rule can
be defined so that a user must have the admin role in order to be
able to allocate a public IP address.
A project limits users' access to particular images. Each user is assigned a user name and password. Keypairs granting access to an instance are enabled for each user, but quotas are set, so that each project can control resource consumption across available hardware resources.
Earlier versions of OpenStack used the term tenant instead of
project. Because of this legacy terminology, some command-line tools
use --tenant_id where you would normally expect to enter a
project ID.
5.1.3 Block storage #
OpenStack provides two classes of block storage: ephemeral storage and persistent volume.
Ephemeral storage
Ephemeral storage includes a root ephemeral volume and an additional ephemeral volume.
The root disk is associated with an instance, and exists only for the life of this very instance. Generally, it is used to store an instance's root file system, persists across the guest operating system reboots, and is removed on an instance deletion. The amount of the root ephemeral volume is defined by the flavor of an instance.
In addition to the ephemeral root volume, all default types of flavors,
except m1.tiny, which is the smallest one, provide an additional
ephemeral block device sized between 20 and 160 GB (a configurable value
to suit an environment). It is represented as a raw block device with no
partition table or file system. A cloud-aware operating system can
discover, format, and mount such a storage device. OpenStack Compute
defines the default file system for different operating systems as Ext4
for Linux distributions, VFAT for non-Linux and non-Windows operating
systems, and NTFS for Windows. However, it is possible to specify any
other filesystem type by using virt_mkfs or
default_ephemeral_format configuration options.
For example, the cloud-init package included into an Ubuntu's stock
cloud image, by default, formats this space as an Ext4 file system
and mounts it on /mnt. This is a cloud-init feature, and is not
an OpenStack mechanism. OpenStack only provisions the raw storage.
Persistent volume
A persistent volume is represented by a persistent virtualized block device independent of any particular instance, and provided by OpenStack Block Storage.
Only a single configured instance can access a persistent volume. Multiple instances cannot access a persistent volume. This type of configuration requires a traditional network file system to allow multiple instances accessing the persistent volume. It also requires a traditional network file system like NFS, CIFS, or a cluster file system such as GlusterFS. These systems can be built within an OpenStack cluster, or provisioned outside of it, but OpenStack software does not provide these features.
You can configure a persistent volume as bootable and use it to provide a persistent virtual instance similar to the traditional non-cloud-based virtualization system. It is still possible for the resulting instance to keep ephemeral storage, depending on the flavor selected. In this case, the root file system can be on the persistent volume, and its state is maintained, even if the instance is shut down. For more information about this type of configuration, see Introduction to the Block Storage service in the OpenStack Configuration Reference.
A persistent volume does not provide concurrent access from multiple instances. That type of configuration requires a traditional network file system like NFS, or CIFS, or a cluster file system such as GlusterFS. These systems can be built within an OpenStack cluster, or provisioned outside of it, but OpenStack software does not provide these features.
5.1.4 EC2 compatibility API #
In addition to the native compute API, OpenStack provides an EC2-compatible API. This API allows EC2 legacy workflows built for EC2 to work with OpenStack.
Nova in tree EC2-compatible API is deprecated. The ec2-api project is working to implement the EC2 API.
You can use numerous third-party tools and language-specific SDKs to interact with OpenStack clouds. You can use both native and compatibility APIs. Some of the more popular third-party tools are:
- Euca2ools
A popular open source command-line tool for interacting with the EC2 API. This is convenient for multi-cloud environments where EC2 is the common API, or for transitioning from EC2-based clouds to OpenStack. For more information, see the Eucalyptus Documentation.
- Hybridfox
A Firefox browser add-on that provides a graphical interface to many popular public and private cloud technologies, including OpenStack. For more information, see the hybridfox site.
- boto
Python library for interacting with Amazon Web Services. You can use this library to access OpenStack through the EC2 compatibility API. For more information, see the boto project page on GitHub.
- fog
A Ruby cloud services library. It provides methods to interact with a large number of cloud and virtualization platforms, including OpenStack. For more information, see the fog site.
- php-opencloud
A PHP SDK designed to work with most OpenStack-based cloud deployments, as well as Rackspace public cloud. For more information, see the php-opencloud site.
5.1.5 Building blocks #
In OpenStack the base operating system is usually copied from an image stored in the OpenStack Image service. This is the most common case and results in an ephemeral instance that starts from a known template state and loses all accumulated states on virtual machine deletion. It is also possible to put an operating system on a persistent volume in the OpenStack Block Storage volume system. This gives a more traditional persistent system that accumulates states which are preserved on the OpenStack Block Storage volume across the deletion and re-creation of the virtual machine. To get a list of available images on your system, run:
$ openstack image list +--------------------------------------+-----------------------------+--------+ | ID | Name | Status | +--------------------------------------+-----------------------------+--------+ | aee1d242-730f-431f-88c1-87630c0f07ba | Ubuntu 14.04 cloudimg amd64 | active | | 0b27baa1-0ca6-49a7-b3f4-48388e440245 | Ubuntu 14.10 cloudimg amd64 | active | | df8d56fc-9cea-4dfd-a8d3-28764de3cb08 | jenkins | active | +--------------------------------------+-----------------------------+--------+
The displayed image attributes are:
-
ID Automatically generated UUID of the image
-
Name Free form, human-readable name for image
-
Status The status of the image. Images marked
ACTIVEare available for use.-
Server For images that are created as snapshots of running instances, this is the UUID of the instance the snapshot derives from. For uploaded images, this field is blank.
Virtual hardware templates are called flavors. The default
installation provides five flavors. By default, these are configurable
by admin users, however that behavior can be changed by redefining the
access controls for compute_extension:flavormanage in
/etc/nova/policy.json on the compute-api server.
For a list of flavors that are available on your system:
$ openstack flavor list +-----+-----------+-------+------+-----------+-------+-----------+ | ID | Name | RAM | Disk | Ephemeral | VCPUs | Is_Public | +-----+-----------+-------+------+-----------+-------+-----------+ | 1 | m1.tiny | 512 | 1 | 0 | 1 | True | | 2 | m1.small | 2048 | 20 | 0 | 1 | True | | 3 | m1.medium | 4096 | 40 | 0 | 2 | True | | 4 | m1.large | 8192 | 80 | 0 | 4 | True | | 5 | m1.xlarge | 16384 | 160 | 0 | 8 | True | +-----+-----------+-------+------+-----------+-------+-----------+
5.1.6 Compute service architecture #
These basic categories describe the service architecture and information about the cloud controller.
API server
At the heart of the cloud framework is an API server, which makes command and control of the hypervisor, storage, and networking programmatically available to users.
The API endpoints are basic HTTP web services which handle authentication, authorization, and basic command and control functions using various API interfaces under the Amazon, Rackspace, and related models. This enables API compatibility with multiple existing tool sets created for interaction with offerings from other vendors. This broad compatibility prevents vendor lock-in.
Message queue
A messaging queue brokers the interaction between compute nodes (processing), the networking controllers (software which controls network infrastructure), API endpoints, the scheduler (determines which physical hardware to allocate to a virtual resource), and similar components. Communication to and from the cloud controller is handled by HTTP requests through multiple API endpoints.
A typical message passing event begins with the API server receiving a request from a user. The API server authenticates the user and ensures that they are permitted to issue the subject command. The availability of objects implicated in the request is evaluated and, if available, the request is routed to the queuing engine for the relevant workers. Workers continually listen to the queue based on their role, and occasionally their type host name. When an applicable work request arrives on the queue, the worker takes assignment of the task and begins executing it. Upon completion, a response is dispatched to the queue which is received by the API server and relayed to the originating user. Database entries are queried, added, or removed as necessary during the process.
Compute worker
Compute workers manage computing instances on host machines. The API dispatches commands to compute workers to complete these tasks:
Run instances
Delete instances (Terminate instances)
Reboot instances
Attach volumes
Detach volumes
Get console output
Network Controller
The Network Controller manages the networking resources on host machines. The API server dispatches commands through the message queue, which are subsequently processed by Network Controllers. Specific operations include:
Allocating fixed IP addresses
Configuring VLANs for projects
Configuring networks for compute nodes
5.2 Images and instances #
Virtual machine images contain a virtual disk that holds a bootable operating system on it. Disk images provide templates for virtual machine file systems. The Image service controls image storage and management.
Instances are the individual virtual machines that run on physical compute nodes inside the cloud. Users can launch any number of instances from the same image. Each launched instance runs from a copy of the base image. Any changes made to the instance do not affect the base image. Snapshots capture the state of an instances running disk. Users can create a snapshot, and build a new image based on these snapshots. The Compute service controls instance, image, and snapshot storage and management.
When you launch an instance, you must choose a flavor, which
represents a set of virtual resources. Flavors define virtual
CPU number, RAM amount available, and ephemeral disks size. Users
must select from the set of available flavors
defined on their cloud. OpenStack provides a number of predefined
flavors that you can edit or add to.
For more information about creating and troubleshooting images, see the OpenStack Virtual Machine Image Guide.
For more information about image configuration options, see the Image services section of the OpenStack Configuration Reference.
For more information about flavors, see Section 5.4.3, “Flavors”.
You can add and remove additional resources from running instances, such
as persistent volume storage, or public IP addresses. The example used
in this chapter is of a typical virtual system within an OpenStack
cloud. It uses the cinder-volume service, which provides persistent
block storage, instead of the ephemeral storage provided by the selected
instance flavor.
This diagram shows the system state prior to launching an instance. The
image store has a number of predefined images, supported by the Image
service. Inside the cloud, a compute node contains the
available vCPU, memory, and local disk resources. Additionally, the
cinder-volume service stores predefined volumes.
The base image state with no running instances
5.2.1 Instance Launch #
To launch an instance, select an image, flavor, and any optional
attributes. The selected flavor provides a root volume, labeled vda
in this diagram, and additional ephemeral storage, labeled vdb. In
this example, the cinder-volume store is mapped to the third virtual
disk on this instance, vdc.
Instance creation from an image
The Image service copies the base image from the image store to the
local disk. The local disk is the first disk that the instance
accesses, which is the root volume labeled vda. Smaller
instances start faster. Less data needs to be copied across
the network.
The new empty ephemeral disk is also created, labeled vdb.
This disk is deleted when you delete the instance.
The compute node connects to the attached cinder-volume using iSCSI. The
cinder-volume is mapped to the third disk, labeled vdc in this
diagram. After the compute node provisions the vCPU and memory
resources, the instance boots up from root volume vda. The instance
runs and changes data on the disks (highlighted in red on the diagram).
If the volume store is located on a separate network, the
my_block_storage_ip option specified in the storage node
configuration file directs image traffic to the compute node.
Some details in this example scenario might be different in your
environment. For example, you might use a different type of back-end
storage, or different network protocols. One common variant is that
the ephemeral storage used for volumes vda and vdb could be
backed by network storage rather than a local disk.
When you delete an instance, the state is reclaimed with the exception of the persistent volume. The ephemeral storage, whether encrypted or not, is purged. Memory and vCPU resources are released. The image remains unchanged throughout this process.
5.2.2 Image properties and property protection #
An image property is a key and value pair that the administrator or the image owner attaches to an OpenStack Image service image, as follows:
The administrator defines core properties, such as the image name.
The administrator and the image owner can define additional properties, such as licensing and billing information.
The administrator can configure any property as protected, which limits which policies or user roles can perform CRUD operations on that property. Protected properties are generally additional properties to which only administrators have access.
For unprotected image properties, the administrator can manage core properties and the image owner can manage additional properties.
To configure property protection
To configure property protection, edit the policy.json file. This file
can also be used to set policies for Image service actions.
Define roles or policies in the
policy.jsonfile:{ "context_is_admin": "role:admin", "default": "", "add_image": "", "delete_image": "", "get_image": "", "get_images": "", "modify_image": "", "publicize_image": "role:admin", "copy_from": "", "download_image": "", "upload_image": "", "delete_image_location": "", "get_image_location": "", "set_image_location": "", "add_member": "", "delete_member": "", "get_member": "", "get_members": "", "modify_member": "", "manage_image_cache": "role:admin", "get_task": "", "get_tasks": "", "add_task": "", "modify_task": "", "deactivate": "", "reactivate": "", "get_metadef_namespace": "", "get_metadef_namespaces":"", "modify_metadef_namespace":"", "add_metadef_namespace":"", "delete_metadef_namespace":"", "get_metadef_object":"", "get_metadef_objects":"", "modify_metadef_object":"", "add_metadef_object":"", "list_metadef_resource_types":"", "get_metadef_resource_type":"", "add_metadef_resource_type_association":"", "get_metadef_property":"", "get_metadef_properties":"", "modify_metadef_property":"", "add_metadef_property":"", "get_metadef_tag":"", "get_metadef_tags":"", "modify_metadef_tag":"", "add_metadef_tag":"", "add_metadef_tags":"" }For each parameter, use
"rule:restricted"to restrict access to all users or"role:admin"to limit access to administrator roles. For example:"download_image": "upload_image":
Define which roles or policies can manage which properties in a property protections configuration file. For example:
[x_none_read] create = context_is_admin read = ! update = ! delete = ! [x_none_update] create = context_is_admin read = context_is_admin update = ! delete = context_is_admin [x_none_delete] create = context_is_admin read = context_is_admin update = context_is_admin delete = !
A value of
@allows the corresponding operation for a property.A value of
!disallows the corresponding operation for a property.
In the
glance-api.conffile, define the location of a property protections configuration file.property_protection_file = {file_name}This file contains the rules for property protections and the roles and policies associated with it.
By default, property protections are not enforced.
If you specify a file name value and the file is not found, the
glance-apiservice does not start.To view a sample configuration file, see glance-api.conf.
Optionally, in the
glance-api.conffile, specify whether roles or policies are used in the property protections configuration fileproperty_protection_rule_format = roles
The default is
roles.To view a sample configuration file, see glance-api.conf.
5.2.3 Image download: how it works #
Prior to starting a virtual machine, transfer the virtual machine image to the compute node from the Image service. How this works can change depending on the settings chosen for the compute node and the Image service.
Typically, the Compute service will use the image identifier passed to it by the scheduler service and request the image from the Image API. Though images are not stored in glance—rather in a back end, which could be Object Storage, a filesystem or any other supported method—the connection is made from the compute node to the Image service and the image is transferred over this connection. The Image service streams the image from the back end to the compute node.
It is possible to set up the Object Storage node on a separate network,
and still allow image traffic to flow between the compute and object
storage nodes. Configure the my_block_storage_ip option in the
storage node configuration file to allow block storage traffic to reach
the compute node.
Certain back ends support a more direct method, where on request the
Image service will return a URL that links directly to the back-end store.
You can download the image using this approach. Currently, the only store
to support the direct download approach is the filesystem store.
Configured the approach using the filesystems option in
the image_file_url section of the nova.conf file on
compute nodes.
Compute nodes also implement caching of images, meaning that if an image has been used before it won't necessarily be downloaded every time. Information on the configuration options for caching on compute nodes can be found in the Configuration Reference.
5.2.4 Instance building blocks #
In OpenStack, the base operating system is usually copied from an image stored in the OpenStack Image service. This results in an ephemeral instance that starts from a known template state and loses all accumulated states on shutdown.
You can also put an operating system on a persistent volume in Compute or the Block Storage volume system. This gives a more traditional, persistent system that accumulates states that are preserved across restarts. To get a list of available images on your system, run:
$ openstack image list +--------------------------------------+-----------------------------+--------+ | ID | Name | Status | +--------------------------------------+-----------------------------+--------+ | aee1d242-730f-431f-88c1-87630c0f07ba | Ubuntu 14.04 cloudimg amd64 | active | +--------------------------------------+-----------------------------+--------+ | 0b27baa1-0ca6-49a7-b3f4-48388e440245 | Ubuntu 14.10 cloudimg amd64 | active | +--------------------------------------+-----------------------------+--------+ | df8d56fc-9cea-4dfd-a8d3-28764de3cb08 | jenkins | active | +--------------------------------------+-----------------------------+--------+
The displayed image attributes are:
-
ID Automatically generated UUID of the image.
-
Name Free form, human-readable name for the image.
-
Status The status of the image. Images marked
ACTIVEare available for use.-
Server For images that are created as snapshots of running instances, this is the UUID of the instance the snapshot derives from. For uploaded images, this field is blank.
Virtual hardware templates are called flavors. The default
installation provides five predefined flavors.
For a list of flavors that are available on your system, run:
$ openstack flavor list +-----+-----------+-------+------+-----------+-------+-----------+ | ID | Name | RAM | Disk | Ephemeral | VCPUs | Is_Public | +-----+-----------+-------+------+-----------+-------+-----------+ | 1 | m1.tiny | 512 | 1 | 0 | 1 | True | | 2 | m1.small | 2048 | 20 | 0 | 1 | True | | 3 | m1.medium | 4096 | 40 | 0 | 2 | True | | 4 | m1.large | 8192 | 80 | 0 | 4 | True | | 5 | m1.xlarge | 16384 | 160 | 0 | 8 | True | +-----+-----------+-------+------+-----------+-------+-----------+
By default, administrative users can configure the flavors. You can
change this behavior by redefining the access controls for
compute_extension:flavormanage in /etc/nova/policy.json on the
compute-api server.
5.2.5 Instance management tools #
OpenStack provides command-line, web interface, and API-based instance management tools. Third-party management tools are also available, using either the native API or the provided EC2-compatible API.
The OpenStack python-novaclient package provides a basic command-line
utility, which uses the nova command. This is available as a native
package for most Linux distributions, or you can install the latest
version using the pip python package installer:
# pip install python-novaclient
For more information about python-novaclient and other command-line tools, see the OpenStack End User Guide.
5.2.6 Control where instances run #
The Scheduling section of OpenStack Configuration Reference provides detailed information on controlling where your instances run, including ensuring a set of instances run on different compute nodes for service resiliency or on the same node for high performance inter-instance communications.
Administrative users can specify which compute node their instances
run on. To do this, specify the --availability-zone
AVAILABILITY_ZONE:COMPUTE_HOST parameter.
5.2.7 Launch instances with UEFI #
Unified Extensible Firmware Interface (UEFI) is a standard firmware designed to replace legacy BIOS. There is a slow but steady trend for operating systems to move to the UEFI format and, in some cases, make it their only format.
To configure UEFI environment
To successfully launch an instance from an UEFI image in QEMU/KVM environment, the administrator has to install the following packages on compute node:
OVMF, a port of Intel's tianocore firmware to QEMU virtual machine.
libvirt, which has been supporting UEFI boot since version 1.2.9.
Because default UEFI loader path is /usr/share/OVMF/OVMF_CODE.fd, the
administrator must create one link to this location after UEFI package
is installed.
To upload UEFI images
To launch instances from a UEFI image, the administrator first has to
upload one UEFI image. To do so, hw_firmware_type property must
be set to uefi when the image is created. For example:
$ openstack image create --container-format bare --disk-format qcow2 \ --property hw_firmware_type=uefi --file /tmp/cloud-uefi.qcow --name uefi
After that, you can launch instances from this UEFI image.
5.3 Networking with nova-network #
Understanding the networking configuration options helps you design the best configuration for your Compute instances.
You can choose to either install and configure nova-network or use the
OpenStack Networking service (neutron). This section contains a brief
overview of nova-network. For more information about OpenStack
Networking, see Chapter 9, Networking.
5.3.1 Networking concepts #
Compute assigns a private IP address to each VM instance. Compute makes a distinction between fixed IPs and floating IP. Fixed IPs are IP addresses that are assigned to an instance on creation and stay the same until the instance is explicitly terminated. Floating IPs are addresses that can be dynamically associated with an instance. A floating IP address can be disassociated and associated with another instance at any time. A user can reserve a floating IP for their project.
Currently, Compute with nova-network only supports Linux bridge
networking that allows virtual interfaces to connect to the outside
network through the physical interface.
The network controller with nova-network provides virtual networks to
enable compute servers to interact with each other and with the public
network. Compute with nova-network supports the following network modes,
which are implemented as Network Manager types:
- Flat Network Manager
In this mode, a network administrator specifies a subnet. IP addresses for VM instances are assigned from the subnet, and then injected into the image on launch. Each instance receives a fixed IP address from the pool of available addresses. A system administrator must create the Linux networking bridge (typically named
br100, although this is configurable) on the systems running thenova-networkservice. All instances of the system are attached to the same bridge, which is configured manually by the network administrator.
Configuration injection currently only works on Linux-style
systems that keep networking configuration in
/etc/network/interfaces.
- Flat DHCP Network Manager
In this mode, OpenStack starts a DHCP server (dnsmasq) to allocate IP addresses to VM instances from the specified subnet, in addition to manually configuring the networking bridge. IP addresses for VM instances are assigned from a subnet specified by the network administrator.
Like flat mode, all instances are attached to a single bridge on the compute node. Additionally, a DHCP server configures instances depending on single-/multi-host mode, alongside each
nova-network. In this mode, Compute does a bit more configuration. It attempts to bridge into an Ethernet device (flat_interface, eth0 by default). For every instance, Compute allocates a fixed IP address and configures dnsmasq with the MAC ID and IP address for the VM. Dnsmasq does not take part in the IP address allocation process, it only hands out IPs according to the mapping done by Compute. Instances receive their fixed IPs with thedhcpdiscovercommand. These IPs are not assigned to any of the host's network interfaces, only to the guest-side interface for the VM.In any setup with flat networking, the hosts providing the
nova-networkservice are responsible for forwarding traffic from the private network. They also run and configure dnsmasq as a DHCP server listening on this bridge, usually on IP address 10.0.0.1 (see Section 5.3.2, “DHCP server: dnsmasq”). Compute can determine the NAT entries for each network, although sometimes NAT is not used, such as when the network has been configured with all public IPs, or if a hardware router is used (which is a high availability option). In this case, hosts need to havebr100configured and physically connected to any other nodes that are hosting VMs. You must set theflat_network_bridgeoption or create networks with the bridge parameter in order to avoid raising an error. Compute nodes have iptables or ebtables entries created for each project and instance to protect against MAC ID or IP address spoofing and ARP poisoning.
In single-host Flat DHCP mode you will be able to ping VMs
through their fixed IP from the nova-network node, but you
cannot ping them from the compute nodes. This is expected
behavior.
- VLAN Network Manager
This is the default mode for OpenStack Compute. In this mode, Compute creates a VLAN and bridge for each project. For multiple-machine installations, the VLAN Network Mode requires a switch that supports VLAN tagging (IEEE 802.1Q). The project gets a range of private IPs that are only accessible from inside the VLAN. In order for a user to access the instances in their project, a special VPN instance (code named
cloudpipe) needs to be created. Compute generates a certificate and key for the user to access the VPN and starts the VPN automatically. It provides a private network segment for each project's instances that can be accessed through a dedicated VPN connection from the internet. In this mode, each project gets its own VLAN, Linux networking bridge, and subnet.The subnets are specified by the network administrator, and are assigned dynamically to a project when required. A DHCP server is started for each VLAN to pass out IP addresses to VM instances from the subnet assigned to the project. All instances belonging to one project are bridged into the same VLAN for that project. OpenStack Compute creates the Linux networking bridges and VLANs when required.
These network managers can co-exist in a cloud system. However, because you cannot select the type of network for a given project, you cannot configure multiple network types in a single Compute installation.
All network managers configure the network using network drivers. For
example, the Linux L3 driver (l3.py and linux_net.py), which
makes use of iptables, route and other network management
facilities, and the libvirt network filtering
facilities. The driver is
not tied to any particular network manager; all network managers use the
same driver. The driver usually initializes only when the first VM lands
on this host node.
All network managers operate in either single-host or multi-host mode.
This choice greatly influences the network configuration. In single-host
mode, a single nova-network service provides a default gateway for VMs
and hosts a single DHCP server (dnsmasq). In multi-host mode, each
compute node runs its own nova-network service. In both cases, all
traffic between VMs and the internet flows through nova-network. Each
mode has benefits and drawbacks. For more on this, see the Network
Topology section in the OpenStack Operations Guide.
All networking options require network connectivity to be already set up
between OpenStack physical nodes. OpenStack does not configure any
physical network interfaces. All network managers automatically create
VM virtual interfaces. Some network managers can also create network
bridges such as br100.
The internal network interface is used for communication with VMs. The
interface should not have an IP address attached to it before OpenStack
installation, it serves only as a fabric where the actual endpoints are
VMs and dnsmasq. Additionally, the internal network interface must be in
promiscuous mode, so that it can receive packets whose target MAC
address is the guest VM, not the host.
All machines must have a public and internal network interface
(controlled by these options: public_interface for the public
interface, and flat_interface and vlan_interface for the
internal interface with flat or VLAN managers). This guide refers to the
public network as the external network and the private network as the
internal or project network.
For flat and flat DHCP modes, use the nova network-create command
to create a network:
$ nova network-create vmnet \ --fixed-range-v4 10.0.0.0/16 --fixed-cidr 10.0.20.0/24 --bridge br100
- This example uses the following parameters:
-
--fixed-range-v4 specifies the network subnet.
-
--fixed-cidr specifies a range of fixed IP addresses to allocate, and can be a subset of the
--fixed-range-v4argument.-
--bridge specifies the bridge device to which this network is connected on every compute node.
-
5.3.2 DHCP server: dnsmasq #
The Compute service uses
dnsmasq as the DHCP
server when using either Flat DHCP Network Manager or VLAN Network
Manager. For Compute to operate in IPv4/IPv6 dual-stack mode, use at
least dnsmasq v2.63. The nova-network service is responsible for
starting dnsmasq processes.
The behavior of dnsmasq can be customized by creating a dnsmasq
configuration file. Specify the configuration file using the
dnsmasq_config_file configuration option:
dnsmasq_config_file=/etc/dnsmasq-nova.confFor more information about creating a dnsmasq configuration file, see the OpenStack Configuration Reference, and the dnsmasq documentation.
Dnsmasq also acts as a caching DNS server for instances. You can specify
the DNS server that dnsmasq uses by setting the dns_server
configuration option in /etc/nova/nova.conf. This example configures
dnsmasq to use Google's public DNS server:
dns_server=8.8.8.8Dnsmasq logs to syslog (typically /var/log/syslog or
/var/log/messages, depending on Linux distribution). Logs can be
useful for troubleshooting, especially in a situation where VM instances
boot successfully but are not reachable over the network.
Administrators can specify the starting point IP address to reserve with the DHCP server (in the format n.n.n.n) with this command:
$ nova-manage fixed reserve --address IP_ADDRESS
This reservation only affects which IP address the VMs start at, not the
fixed IP addresses that nova-network places on the bridges.
5.3.3 Configure Compute to use IPv6 addresses #
If you are using OpenStack Compute with nova-network, you can put
Compute into dual-stack mode, so that it uses both IPv4 and IPv6
addresses for communication. In dual-stack mode, instances can acquire
their IPv6 global unicast addresses by using a stateless address
auto-configuration mechanism [RFC 4862/2462]. IPv4/IPv6 dual-stack mode
works with both VlanManager and FlatDHCPManager networking
modes.
In VlanManager networking mode, each project uses a different 64-bit
global routing prefix. In FlatDHCPManager mode, all instances use
one 64-bit global routing prefix.
This configuration was tested with virtual machine images that have an
IPv6 stateless address auto-configuration capability. This capability is
required for any VM to run with an IPv6 address. You must use an EUI-64
address for stateless address auto-configuration. Each node that
executes a nova-* service must have python-netaddr and radvd
installed.
Switch into IPv4/IPv6 dual-stack mode
For every node running a
nova-*service, install python-netaddr:# apt-get install python-netaddr
For every node running
nova-network, installradvdand configure IPv6 networking:# apt-get install radvd # echo 1 > /proc/sys/net/ipv6/conf/all/forwarding # echo 0 > /proc/sys/net/ipv6/conf/all/accept_ra
On all nodes, edit the
nova.conffile and specifyuse_ipv6 = True.Restart all
nova-*services.
IPv6 configuration options
You can use the following options with the nova network-create
command:
Add a fixed range for IPv6 addresses to the
nova network-createcommand. Specifypublicorprivateafter thenetwork-createparameter.$ nova network-create public --fixed-range-v4 FIXED_RANGE_V4 \ --vlan VLAN_ID --vpn VPN_START --fixed-range-v6 FIXED_RANGE_V6
Set the IPv6 global routing prefix by using the
--fixed_range_v6parameter. The default value for the parameter isfd00::/48.When you use
FlatDHCPManager, the command uses the original--fixed_range_v6value. For example:$ nova network-create public --fixed-range-v4 10.0.2.0/24 \ --fixed-range-v6 fd00:1::/48
When you use
VlanManager, the command increments the subnet ID to create subnet prefixes. Guest VMs use this prefix to generate their IPv6 global unicast addresses. For example:$ nova network-create public --fixed-range-v4 10.0.1.0/24 --vlan 100 \ --vpn 1000 --fixed-range-v6 fd00:1::/48
|
Configuration option = Default value |
Description |
|---|---|
|
[DEFAULT] | |
|
fixed_range_v6 = fd00::/48 |
(StrOpt) Fixed IPv6 address block |
|
gateway_v6 = None |
(StrOpt) Default IPv6 gateway |
|
ipv6_backend = rfc2462 |
(StrOpt) Backend to use for IPv6 generation |
|
use_ipv6 = False |
(BoolOpt) Use IPv6 |
5.3.4 Metadata service #
Compute uses a metadata service for virtual machine instances to
retrieve instance-specific data. Instances access the metadata service
at http://169.254.169.254. The metadata service supports two sets of
APIs: an OpenStack metadata API and an EC2-compatible API. Both APIs are
versioned by date.
To retrieve a list of supported versions for the OpenStack metadata API,
make a GET request to http://169.254.169.254/openstack:
$ curl http://169.254.169.254/openstack 2012-08-10 2013-04-04 2013-10-17 latest
To list supported versions for the EC2-compatible metadata API, make a
GET request to http://169.254.169.254:
$ curl http://169.254.169.254 1.0 2007-01-19 2007-03-01 2007-08-29 2007-10-10 2007-12-15 2008-02-01 2008-09-01 2009-04-04 latest
If you write a consumer for one of these APIs, always attempt to access the most recent API version supported by your consumer first, then fall back to an earlier version if the most recent one is not available.
Metadata from the OpenStack API is distributed in JSON format. To
retrieve the metadata, make a GET request to
http://169.254.169.254/openstack/2012-08-10/meta_data.json:
$ curl http://169.254.169.254/openstack/2012-08-10/meta_data.json
{
"uuid": "d8e02d56-2648-49a3-bf97-6be8f1204f38",
"availability_zone": "nova",
"hostname": "test.novalocal",
"launch_index": 0,
"meta": {
"priority": "low",
"role": "webserver"
},
"project_id": "f7ac731cc11f40efbc03a9f9e1d1d21f",
"public_keys": {
"mykey": "ssh-rsa AAAAB3NzaC1yc2EAAAADAQABAAAAgQDYVEprvtYJXVOBN0XNKV\
VRNCRX6BlnNbI+USLGais1sUWPwtSg7z9K9vhbYAPUZcq8c/s5S9dg5vTH\
bsiyPCIDOKyeHba4MUJq8Oh5b2i71/3BISpyxTBH/uZDHdslW2a+SrPDCe\
uMMoss9NFhBdKtDkdG9zyi0ibmCP6yMdEX8Q== Generated by Nova\n"
},
"name": "test"
}Instances also retrieve user data (passed as the user_data parameter
in the API call or by the --user_data flag in the
openstack server create command) through the metadata service, by making a
GET request to http://169.254.169.254/openstack/2012-08-10/user_data:
$ curl http://169.254.169.254/openstack/2012-08-10/user_data #!/bin/bash echo 'Extra user data here'
The metadata service has an API that is compatible with version 2009-04-04 of the Amazon EC2 metadata service. This means that virtual machine images designed for EC2 will work properly with OpenStack.
The EC2 API exposes a separate URL for each metadata element. Retrieve a
listing of these elements by making a GET query to
http://169.254.169.254/2009-04-04/meta-data/:
$ curl http://169.254.169.254/2009-04-04/meta-data/ ami-id ami-launch-index ami-manifest-path block-device-mapping/ hostname instance-action instance-id instance-type kernel-id local-hostname local-ipv4 placement/ public-hostname public-ipv4 public-keys/ ramdisk-id reservation-id security-groups
$ curl http://169.254.169.254/2009-04-04/meta-data/block-device-mapping/ ami
$ curl http://169.254.169.254/2009-04-04/meta-data/placement/ availability-zone
$ curl http://169.254.169.254/2009-04-04/meta-data/public-keys/ 0=mykey
Instances can retrieve the public SSH key (identified by keypair name
when a user requests a new instance) by making a GET request to
http://169.254.169.254/2009-04-04/meta-data/public-keys/0/openssh-key:
$ curl http://169.254.169.254/2009-04-04/meta-data/public-keys/0/openssh-key ssh-rsa AAAAB3NzaC1yc2EAAAADAQABAAAAgQDYVEprvtYJXVOBN0XNKVVRNCRX6BlnNbI+US\ LGais1sUWPwtSg7z9K9vhbYAPUZcq8c/s5S9dg5vTHbsiyPCIDOKyeHba4MUJq8Oh5b2i71/3B\ ISpyxTBH/uZDHdslW2a+SrPDCeuMMoss9NFhBdKtDkdG9zyi0ibmCP6yMdEX8Q== Generated\ by Nova
Instances can retrieve user data by making a GET request to
http://169.254.169.254/2009-04-04/user-data:
$ curl http://169.254.169.254/2009-04-04/user-data #!/bin/bash echo 'Extra user data here'
The metadata service is implemented by either the nova-api service or
the nova-api-metadata service. Note that the nova-api-metadata service
is generally only used when running in multi-host mode, as it retrieves
instance-specific metadata. If you are running the nova-api service, you
must have metadata as one of the elements listed in the
enabled_apis configuration option in /etc/nova/nova.conf. The
default enabled_apis configuration setting includes the metadata
service, so you do not need to modify it.
Hosts access the service at 169.254.169.254:80, and this is
translated to metadata_host:metadata_port by an iptables rule
established by the nova-network service. In multi-host mode, you can set
metadata_host to 127.0.0.1.
For instances to reach the metadata service, the nova-network service
must configure iptables to NAT port 80 of the 169.254.169.254
address to the IP address specified in metadata_host (this defaults
to $my_ip, which is the IP address of the nova-network service) and
port specified in metadata_port (which defaults to 8775) in
/etc/nova/nova.conf.
The metadata_host configuration option must be an IP address,
not a host name.
The default Compute service settings assume that nova-network and
nova-api are running on the same host. If this is not the case, in the
/etc/nova/nova.conf file on the host running nova-network, set the
metadata_host configuration option to the IP address of the host
where nova-api is running.
|
Configuration option = Default value |
Description |
|---|---|
|
[DEFAULT] | |
|
metadata_cache_expiration = 15 |
(IntOpt) Time in seconds to cache metadata; 0 to disable metadata caching entirely (not recommended). Increasing this should improve response times of the metadata API when under heavy load. Higher values may increase memory usage and result in longer times for host metadata changes to take effect. |
|
metadata_host = $my_ip |
(StrOpt) The IP address for the metadata API server |
|
metadata_listen = 0.0.0.0 |
(StrOpt) The IP address on which the metadata API will listen. |
|
metadata_listen_port = 8775 |
(IntOpt) The port on which the metadata API will listen. |
|
metadata_manager = nova.api.manager.MetadataManager |
(StrOpt) OpenStack metadata service manager |
|
metadata_port = 8775 |
(IntOpt) The port for the metadata API port |
|
metadata_workers = None |
(IntOpt) Number of workers for metadata service. The default will be the number of CPUs available. |
|
vendordata_driver = nova.api.metadata.vendordata_json.JsonFileVendorData |
(StrOpt) Driver to use for vendor data |
|
vendordata_jsonfile_path = None |
(StrOpt) File to load JSON formatted vendor data from |
5.3.5 Enable ping and SSH on VMs #
You need to enable ping and ssh on your VMs for network access.
This can be done with either the nova or euca2ools
commands.
Run these commands as root only if the credentials used to interact
with nova-api are in /root/.bashrc. If the EC2 credentials in
the .bashrc file are for an unprivileged user, you must run
these commands as that user instead.
Enable ping and SSH with openstack security group rule create
commands:
$ openstack security group rule create default --protocol icmp --dst-port -1:-1 --remote-ip 0.0.0.0/0 $ openstack security group rule create default --protocol tcp --dst-port 22:22 --remote-ip 0.0.0.0/0
Enable ping and SSH with euca2ools:
$ euca-authorize -P icmp -t -1:-1 -s 0.0.0.0/0 default $ euca-authorize -P tcp -p 22 -s 0.0.0.0/0 default
If you have run these commands and still cannot ping or SSH your
instances, check the number of running dnsmasq processes, there
should be two. If not, kill the processes and restart the service with
these commands:
# killall dnsmasq # service nova-network restart
5.3.6 Configure public (floating) IP addresses #
This section describes how to configure floating IP addresses with
nova-network. For information about doing this with OpenStack
Networking, see Section 9.9.2, “L3 routing and NAT”.
5.3.6.1 Private and public IP addresses #
In this section, the term floating IP address is used to refer to an IP address, usually public, that you can dynamically add to a running virtual instance.
Every virtual instance is automatically assigned a private IP address. You can choose to assign a public (or floating) IP address instead. OpenStack Compute uses network address translation (NAT) to assign floating IPs to virtual instances.
To be able to assign a floating IP address, edit the
/etc/nova/nova.conf file to specify which interface the
nova-network service should bind public IP addresses to:
public_interface=VLAN100If you make changes to the /etc/nova/nova.conf file while the
nova-network service is running, you will need to restart the service to
pick up the changes.
Floating IPs are implemented by using a source NAT (SNAT rule in iptables), so security groups can sometimes display inconsistent behavior if VMs use their floating IP to communicate with other VMs, particularly on the same physical host. Traffic from VM to VM across the fixed network does not have this issue, and so this is the recommended setup. To ensure that traffic does not get SNATed to the floating range, explicitly set:
dmz_cidr=x.x.x.x/yThe x.x.x.x/y value specifies the range of floating IPs for each
pool of floating IPs that you define. This configuration is also
required if the VMs in the source group have floating IPs.
5.3.6.2 Enable IP forwarding #
IP forwarding is disabled by default on most Linux distributions. You will need to enable it in order to use floating IPs.
IP forwarding only needs to be enabled on the nodes that run
nova-network. However, you will need to enable it on all compute
nodes if you use multi_host mode.
To check if IP forwarding is enabled, run:
$ cat /proc/sys/net/ipv4/ip_forward 0
Alternatively, run:
$ sysctl net.ipv4.ip_forward net.ipv4.ip_forward = 0
In these examples, IP forwarding is disabled.
To enable IP forwarding dynamically, run:
# sysctl -w net.ipv4.ip_forward=1
Alternatively, run:
# echo 1 > /proc/sys/net/ipv4/ip_forward
To make the changes permanent, edit the /etc/sysctl.conf file and
update the IP forwarding setting:
net.ipv4.ip_forward = 1Save the file and run this command to apply the changes:
# sysctl -p
You can also apply the changes by restarting the network service:
on Ubuntu, Debian:
# /etc/init.d/networking restart
on RHEL, Fedora, CentOS, openSUSE and SLES:
# service network restart
5.3.6.3 Create a list of available floating IP addresses #
Compute maintains a list of floating IP addresses that are available for
assigning to instances. Use the nova-manage floating commands
to perform floating IP operations:
Add entries to the list:
# nova-manage floating create --pool nova --ip_range 68.99.26.170/31
List the floating IP addresses in the pool:
# openstack floating ip list
Create specific floating IPs for either a single address or a subnet:
# nova-manage floating create --pool POOL_NAME --ip_range CIDR
Remove floating IP addresses using the same parameters as the create command:
# openstack floating ip delete CIDR
For more information about how administrators can associate floating IPs with instances, see Manage IP addresses in the OpenStack Administrator Guide.
5.3.6.4 Automatically add floating IPs #
You can configure nova-network to automatically allocate and assign a
floating IP address to virtual instances when they are launched. Add
this line to the /etc/nova/nova.conf file:
auto_assign_floating_ip=TrueSave the file, and restart nova-network
If this option is enabled, but all floating IP addresses have
already been allocated, the openstack server create
command will fail.
5.3.7 Remove a network from a project #
You cannot delete a network that has been associated to a project. This section describes the procedure for dissociating it so that it can be deleted.
In order to disassociate the network, you will need the ID of the project it has been associated to. To get the project ID, you will need to be an administrator.
Disassociate the network from the project using the
nova-manage project scrub command,
with the project ID as the final parameter:
# nova-manage project scrub --project ID
5.3.8 Multiple interfaces for instances (multinic) #
The multinic feature allows you to use more than one interface with your instances. This is useful in several scenarios:
SSL Configurations (VIPs)
Services failover/HA
Bandwidth Allocation
Administrative/Public access to your instances
Each VIP represents a separate network with its own IP block. Every network mode has its own set of changes regarding multinic usage:
5.3.8.1 Using multinic #
In order to use multinic, create two networks, and attach them to the
project (named project on the command line):
$ nova network-create first-net --fixed-range-v4 20.20.0.0/24 --project-id $your-project $ nova network-create second-net --fixed-range-v4 20.20.10.0/24 --project-id $your-project
Each new instance will now receive two IP addresses from their respective DHCP servers:
$ openstack server list +---------+----------+--------+-----------------------------------------+------------+ |ID | Name | Status | Networks | Image Name | +---------+----------+--------+-----------------------------------------+------------+ | 1234... | MyServer | ACTIVE | network2=20.20.0.3; private=20.20.10.14 | cirros | +---------+----------+--------+-----------------------------------------+------------+
Make sure you start the second interface on the instance, or it won't be reachable through the second IP.
This example demonstrates how to set up the interfaces within the instance. This is the configuration that needs to be applied inside the image.
Edit the /etc/network/interfaces file:
# The loopback network interface
auto lo
iface lo inet loopback
auto eth0
iface eth0 inet dhcp
auto eth1
iface eth1 inet dhcpIf the Virtual Network Service Neutron is installed, you can specify the
networks to attach to the interfaces by using the --nic flag with
the openstack server create command:
$ openstack server create --image ed8b2a37-5535-4a5f-a615-443513036d71 \ --flavor 1 --nic net-id=NETWORK1_ID --nic net-id=NETWORK2_ID test-vm1
5.3.9 Troubleshooting Networking #
5.3.9.1 Cannot reach floating IPs #
Problem#
You cannot reach your instances through the floating IP address.
Solution#
Check that the default security group allows ICMP (ping) and SSH (port 22), so that you can reach the instances:
$ openstack security group rule list default +--------------------------------------+-------------+-----------+-----------------+-----------------------+ | ID | IP Protocol | IP Range | Port Range | Remote Security Group | +--------------------------------------+-------------+-----------+-----------------+-----------------------+ | 63536865-e5b6-4df1-bac5-ca6d97d8f54d | tcp | 0.0.0.0/0 | 22:22 | None | | e9d3200f-647a-4293-a9fc-e65ceee189ae | icmp | 0.0.0.0/0 | type=1:code=-1 | None | +--------------------------------------+-------------+-----------+-----------------+-----------------------+
Check the NAT rules have been added to iptables on the node that is running
nova-network:# iptables -L -nv -t nat -A nova-network-PREROUTING -d 68.99.26.170/32 -j DNAT --to-destination 10.0.0.3 -A nova-network-floating-snat -s 10.0.0.3/32 -j SNAT --to-source 68.99.26.170
Check that the public address (
68.99.26.170in this example), has been added to your public interface. You should see the address in the listing when you use theip addrcommand:$ ip addr 2: eth0: <BROADCAST,MULTICAST,UP,LOWER_UP> mtu 1500 qdisc mq state UP qlen 1000 link/ether xx:xx:xx:17:4b:c2 brd ff:ff:ff:ff:ff:ff inet 13.22.194.80/24 brd 13.22.194.255 scope global eth0 inet 68.99.26.170/32 scope global eth0 inet6 fe80::82b:2bf:fe1:4b2/64 scope link valid_lft forever preferred_lft forever
NoteYou cannot use
SSHto access an instance with a public IP from within the same server because the routing configuration does not allow it.Use
tcpdumpto identify if packets are being routed to the inbound interface on the compute host. If the packets are reaching the compute hosts but the connection is failing, the issue may be that the packet is being dropped by reverse path filtering. Try disabling reverse-path filtering on the inbound interface. For example, if the inbound interface iseth2, run:# sysctl -w net.ipv4.conf.ETH2.rp_filter=0
If this solves the problem, add the following line to
/etc/sysctl.confso that the reverse-path filter is persistent:net.ipv4.conf.rp_filter=0
5.3.9.2 Temporarily disable firewall #
Problem#
Networking issues prevent administrators accessing or reaching VM's through various pathways.
Solution#
You can disable the firewall by setting this option
in /etc/nova/nova.conf:
firewall_driver=nova.virt.firewall.NoopFirewallDriver5.3.9.3 Packet loss from instances to nova-network server (VLANManager mode) #
Problem#
If you can access your instances with SSH but the network to your instance
is slow, or if you find that running certain operations are slower than
they should be (for example, sudo), packet loss could be occurring
on the connection to the instance.
Packet loss can be caused by Linux networking configuration settings
related to bridges. Certain settings can cause packets to be dropped
between the VLAN interface (for example, vlan100) and the associated
bridge interface (for example, br100) on the host running
nova-network.
Solution#
One way to check whether this is the problem is to open three terminals and run the following commands:
In the first terminal, on the host running
nova-network, usetcpdumpon the VLAN interface to monitor DNS-related traffic (UDP, port 53). As root, run:# tcpdump -K -p -i vlan100 -v -vv udp port 53
In the second terminal, also on the host running
nova-network, usetcpdumpto monitor DNS-related traffic on the bridge interface. As root, run:# tcpdump -K -p -i br100 -v -vv udp port 53
In the third terminal, use
SSHto access the instance and generate DNS requests by using thenslookupcommand:$ nslookup www.google.com
The symptoms may be intermittent, so try running
nslookupmultiple times. If the network configuration is correct, the command should return immediately each time. If it is not correct, the command hangs for several seconds before returning.If the
nslookupcommand sometimes hangs, and there are packets that appear in the first terminal but not the second, then the problem may be due to filtering done on the bridges. Try disabling filtering, and running these commands as root:# sysctl -w net.bridge.bridge-nf-call-arptables=0 # sysctl -w net.bridge.bridge-nf-call-iptables=0 # sysctl -w net.bridge.bridge-nf-call-ip6tables=0
If this solves your issue, add the following line to
/etc/sysctl.confso that the changes are persistent:net.bridge.bridge-nf-call-arptables=0 net.bridge.bridge-nf-call-iptables=0 net.bridge.bridge-nf-call-ip6tables=0
5.3.9.4 KVM: Network connectivity works initially, then fails #
Problem#
With KVM hypervisors, instances running Ubuntu 12.04 sometimes lose network connectivity after functioning properly for a period of time.
Solution#
Try loading the vhost_net kernel module as a workaround for this
issue (see bug
#997978)
. This kernel module may also improve network
performance on KVM. To load
the kernel module:
# modprobe vhost_net
Loading the module has no effect on running instances.
5.4 System administration #
To effectively administer compute, you must understand how the different installed nodes interact with each other. Compute can be installed in many different ways using multiple servers, but generally multiple compute nodes control the virtual servers and a cloud controller node contains the remaining Compute services.
The Compute cloud works using a series of daemon processes named nova-*
that exist persistently on the host machine. These binaries can all run
on the same machine or be spread out on multiple boxes in a large
deployment. The responsibilities of services and drivers are:
Services
-
nova-api receives XML requests and sends them to the rest of the system. A WSGI app routes and authenticates requests. Supports the EC2 and OpenStack APIs. A
nova.confconfiguration file is created when Compute is installed.-
nova-cert manages certificates.
-
nova-compute manages virtual machines. Loads a Service object, and exposes the public methods on ComputeManager through a Remote Procedure Call (RPC).
-
nova-conductor provides database-access support for compute nodes (thereby reducing security risks).
-
nova-consoleauth manages console authentication.
-
nova-objectstore a simple file-based storage system for images that replicates most of the S3 API. It can be replaced with OpenStack Image service and either a simple image manager or OpenStack Object Storage as the virtual machine image storage facility. It must exist on the same node as
nova-compute.-
nova-network manages floating and fixed IPs, DHCP, bridging and VLANs. Loads a Service object which exposes the public methods on one of the subclasses of NetworkManager. Different networking strategies are available by changing the
network_managerconfiguration option toFlatManager,FlatDHCPManager, orVLANManager(defaults toVLANManagerif nothing is specified).-
nova-scheduler dispatches requests for new virtual machines to the correct node.
-
nova-novncproxy provides a VNC proxy for browsers, allowing VNC consoles to access virtual machines.
Some services have drivers that change how the service implements
its core functionality. For example, the nova-compute service
supports drivers that let you choose which hypervisor type it can
use. nova-network and nova-scheduler also have drivers.
5.4.1 Manage Compute users #
Access to the Euca2ools (ec2) API is controlled by an access key and a secret key. The user's access key needs to be included in the request, and the request must be signed with the secret key. Upon receipt of API requests, Compute verifies the signature and runs commands on behalf of the user.
To begin using Compute, you must create a user with the Identity service.
5.4.2 Manage volumes #
Depending on the setup of your cloud provider, they may give you an
endpoint to use to manage volumes, or there may be an extension under
the covers. In either case, you can use the openstack CLI to manage
volumes.
|
Command |
Description |
|---|---|
|
server add volume |
Attach a volume to a server. |
|
volume create |
Add a new volume. |
|
volume delete |
Remove or delete a volume. |
|
server remove volume |
Detach or remove a volume from a server. |
|
volume list |
List all the volumes. |
|
volume show |
Show details about a volume. |
|
snapshot create |
Add a new snapshot. |
|
snapshot delete |
Remove a snapshot. |
|
snapshot list |
List all the snapshots. |
|
snapshot show |
Show details about a snapshot. |
|
volume type create |
Create a new volume type. |
|
volume type delete |
Delete a specific flavor |
|
volume type list |
Print a list of available 'volume types'. |
For example, to list IDs and names of volumes, run:
$ openstack volume list +--------+--------------+-----------+------+-------------+ | ID | Display Name | Status | Size | Attached to | +--------+--------------+-----------+------+-------------+ | 86e6cb | testnfs | available | 1 | | | e389f7 | demo | available | 1 | | +--------+--------------+-----------+------+-------------+
5.4.3 Flavors #
Admin users can use the openstack flavor command to customize and
manage flavors. To see information for this command, run:
$ openstack flavor --help Command "flavor" matches: flavor create flavor delete flavor list flavor set flavor show flavor unset
Configuration rights can be delegated to additional users by redefining the access controls for
compute_extension:flavormanagein/etc/nova/policy.jsonon thenova-apiserver.The Dashboard simulates the ability to modify a flavor by deleting an existing flavor and creating a new one with the same name.
Flavors define these elements:
|
Element |
Description |
|---|---|
|
Name |
A descriptive name. XX.SIZE_NAME is typically not required, though some third party tools may rely on it. |
|
Memory MB |
Instance memory in megabytes. |
|
Disk |
Virtual root disk size in gigabytes. This is an ephemeral disk that the base image is copied into. When booting from a persistent volume it is not used. The "0" size is a special case which uses the native base image size as the size of the ephemeral root volume. |
|
Ephemeral |
Specifies the size of a secondary ephemeral data disk. This
is an empty, unformatted disk and exists only for the life of the instance. Default value is |
|
Swap |
Optional swap space allocation for the instance. Default
value is |
|
VCPUs |
Number of virtual CPUs presented to the instance. |
|
RXTX Factor |
Optional property allows created servers to have a different
bandwidth cap than that defined in the network they are attached to. This factor is multiplied by the rxtx_base property of the network. Default value is |
|
Is Public |
Boolean value, whether flavor is available to all users or private to the project it was created in. Defaults to |
|
Extra Specs |
Key and value pairs that define on which compute nodes a flavor can run. These pairs must match corresponding pairs on the compute nodes. Use to implement special resources, such as flavors that run on only compute nodes with GPU hardware. |
Flavor customization can be limited by the hypervisor in use. For example the libvirt driver enables quotas on CPUs available to a VM, disk tuning, bandwidth I/O, watchdog behavior, random number generator device control, and instance VIF traffic control.
5.4.3.1 Is Public #
Flavors can be assigned to particular projects. By default, a flavor is public and available to all projects. Private flavors are only accessible to those on the access list and are invisible to other projects. To create and assign a private flavor to a project, run this command:
$ openstack flavor create --private p1.medium --id auto --ram 512 --disk 40 --vcpus 4
5.4.3.2 Extra Specs #
- CPU limits
You can configure the CPU limits with control parameters with the
novaclient. For example, to configure the I/O limit, use:$ openstack flavor set FLAVOR-NAME \ --property quota:read_bytes_sec=10240000 \ --property quota:write_bytes_sec=10240000Use these optional parameters to control weight shares, enforcement intervals for runtime quotas, and a quota for maximum allowed bandwidth:
cpu_shares: Specifies the proportional weighted share for the domain. If this element is omitted, the service defaults to the OS provided defaults. There is no unit for the value; it is a relative measure based on the setting of other VMs. For example, a VM configured with value 2048 gets twice as much CPU time as a VM configured with value 1024.cpu_shares_level: On VMware, specifies the allocation level. Can becustom,high,normal, orlow. If you choosecustom, set the number of shares usingcpu_shares_share.cpu_period: Specifies the enforcement interval (unit: microseconds) for QEMU and LXC hypervisors. Within a period, each VCPU of the domain is not allowed to consume more than the quota worth of runtime. The value should be in range[1000, 1000000]. A period with value 0 means no value.cpu_limit: Specifies the upper limit for VMware machine CPU allocation in MHz. This parameter ensures that a machine never uses more than the defined amount of CPU time. It can be used to enforce a limit on the machine's CPU performance.cpu_reservation: Specifies the guaranteed minimum CPU reservation in MHz for VMware. This means that if needed, the machine will definitely get allocated the reserved amount of CPU cycles.cpu_quota: Specifies the maximum allowed bandwidth (unit: microseconds). A domain with a negative-value quota indicates that the domain has infinite bandwidth, which means that it is not bandwidth controlled. The value should be in range[1000, 18446744073709551]or less than 0. A quota with value 0 means no value. You can use this feature to ensure that all vCPUs run at the same speed. For example:$ openstack flavor set FLAVOR-NAME \ --property quota:cpu_quota=10000 \ --property quota:cpu_period=20000In this example, an instance of
FLAVOR-NAMEcan only consume a maximum of 50% CPU of a physical CPU computing capability.
- Memory limits
For VMware, you can configure the memory limits with control parameters.
Use these optional parameters to limit the memory allocation, guarantee minimum memory reservation, and to specify shares used in case of resource contention:
memory_limit: Specifies the upper limit for VMware machine memory allocation in MB. The utilization of a virtual machine will not exceed this limit, even if there are available resources. This is typically used to ensure a consistent performance of virtual machines independent of available resources.memory_reservation: Specifies the guaranteed minimum memory reservation in MB for VMware. This means the specified amount of memory will definitely be allocated to the machine.memory_shares_level: On VMware, specifies the allocation level. This can becustom,high,normalorlow. If you choosecustom, set the number of shares usingmemory_shares_share.memory_shares_share: Specifies the number of shares allocated in the event thatcustomis used. There is no unit for this value. It is a relative measure based on the settings for other VMs. For example:$ openstack flavor set FLAVOR-NAME \ --property quota:memory_shares_level=custom \ --property quota:memory_shares_share=15
- Disk I/O limits
For VMware, you can configure the resource limits for disk with control parameters.
Use these optional parameters to limit the disk utilization, guarantee disk allocation, and to specify shares used in case of resource contention. This allows the VMware driver to enable disk allocations for the running instance.
disk_io_limit: Specifies the upper limit for disk utilization in I/O per second. The utilization of a virtual machine will not exceed this limit, even if there are available resources. The default value is -1 which indicates unlimited usage.disk_io_reservation: Specifies the guaranteed minimum disk allocation in terms of Input/Output Operations Per Second (IOPS).disk_io_shares_level: Specifies the allocation level. This can becustom,high,normalorlow. If you choose custom, set the number of shares usingdisk_io_shares_share.disk_io_shares_share: Specifies the number of shares allocated in the event thatcustomis used. When there is resource contention, this value is used to determine the resource allocation.The example below sets the
disk_io_reservationto 2000 IOPS.$ openstack flavor set FLAVOR-NAME \ --property quota:disk_io_reservation=2000
- Disk tuning
Using disk I/O quotas, you can set maximum disk write to 10 MB per second for a VM user. For example:
$ openstack flavor set FLAVOR-NAME \ --property quota:disk_write_bytes_sec=10485760The disk I/O options are:
disk_read_bytes_secdisk_read_iops_secdisk_write_bytes_secdisk_write_iops_secdisk_total_bytes_secdisk_total_iops_sec
- Bandwidth I/O
The vif I/O options are:
vif_inbound_averagevif_inbound_burstvif_inbound_peakvif_outbound_averagevif_outbound_burstvif_outbound_peak
Incoming and outgoing traffic can be shaped independently. The bandwidth element can have at most, one inbound and at most, one outbound child element. If you leave any of these child elements out, no Quality of Service (QoS) is applied on that traffic direction. So, if you want to shape only the network's incoming traffic, use inbound only (and vice versa). Each element has one mandatory attribute average, which specifies the average bit rate on the interface being shaped.
There are also two optional attributes (integer):
peak, which specifies the maximum rate at which a bridge can send data (kilobytes/second), andburst, the amount of bytes that can be burst at peak speed (kilobytes). The rate is shared equally within domains connected to the network.The example below sets network traffic bandwidth limits for existing flavor as follows:
Outbound traffic:
average: 262 Mbps (32768 kilobytes/second)
peak: 524 Mbps (65536 kilobytes/second)
burst: 65536 kilobytes
Inbound traffic:
average: 262 Mbps (32768 kilobytes/second)
peak: 524 Mbps (65536 kilobytes/second)
burst: 65536 kilobytes
$ openstack flavor set FLAVOR-NAME \ --property quota:vif_outbound_average=32768 \ --property quota:vif_outbound_peak=65536 \ --property quota:vif_outbound_burst=65536 \ --property quota:vif_inbound_average=32768 \ --property quota:vif_inbound_peak=65536 \ --property quota:vif_inbound_burst=65536NoteAll the speed limit values in above example are specified in kilobytes/second. And burst values are in kilobytes. Values were converted using 'Data rate units on Wikipedia <https://en.wikipedia.org/wiki/Data_rate_units>`_.
- Watchdog behavior
For the libvirt driver, you can enable and set the behavior of a virtual hardware watchdog device for each flavor. Watchdog devices keep an eye on the guest server, and carry out the configured action, if the server hangs. The watchdog uses the i6300esb device (emulating a PCI Intel 6300ESB). If
hw:watchdog_actionis not specified, the watchdog is disabled.To set the behavior, use:
$ openstack flavor set FLAVOR-NAME --property hw:watchdog_action=ACTION
Valid ACTION values are:
disabled: (default) The device is not attached.reset: Forcefully reset the guest.poweroff: Forcefully power off the guest.pause: Pause the guest.none: Only enable the watchdog; do nothing if the server hangs.
NoteWatchdog behavior set using a specific image's properties will override behavior set using flavors.
- Random-number generator
If a random-number generator device has been added to the instance through its image properties, the device can be enabled and configured using:
$ openstack flavor set FLAVOR-NAME \ --property hw_rng:allowed=True \ --property hw_rng:rate_bytes=RATE-BYTES \ --property hw_rng:rate_period=RATE-PERIODWhere:
RATE-BYTES: (integer) Allowed amount of bytes that the guest can read from the host's entropy per period.
RATE-PERIOD: (integer) Duration of the read period in seconds.
- CPU topology
For the libvirt driver, you can define the topology of the processors in the virtual machine using properties. The properties with
maxlimit the number that can be selected by the user with image properties.$ openstack flavor set FLAVOR-NAME \ --property hw:cpu_sockets=FLAVOR-SOCKETS \ --property hw:cpu_cores=FLAVOR-CORES \ --property hw:cpu_threads=FLAVOR-THREADS \ --property hw:cpu_max_sockets=FLAVOR-SOCKETS \ --property hw:cpu_max_cores=FLAVOR-CORES \ --property hw:cpu_max_threads=FLAVOR-THREADSWhere:
FLAVOR-SOCKETS: (integer) The number of sockets for the guest VM. By default, this is set to the number of vCPUs requested.
FLAVOR-CORES: (integer) The number of cores per socket for the guest VM. By default, this is set to
1.FLAVOR-THREADS: (integer) The number of threads per core for the guest VM. By default, this is set to
1.
- CPU pinning policy
For the libvirt driver, you can pin the virtual CPUs (vCPUs) of instances to the host's physical CPU cores (pCPUs) using properties. You can further refine this by stating how hardware CPU threads in a simultaneous multithreading-based (SMT) architecture be used. These configurations will result in improved per-instance determinism and performance.
NoteSMT-based architectures include Intel processors with Hyper-Threading technology. In these architectures, processor cores share a number of components with one or more other cores. Cores in such architectures are commonly referred to as hardware threads, while the cores that a given core share components with are known as thread siblings.
NoteHost aggregates should be used to separate these pinned instances from unpinned instances as the latter will not respect the resourcing requirements of the former.
$ openstack flavor set FLAVOR-NAME \ --property hw:cpu_policy=CPU-POLICY \ --property hw:cpu_thread_policy=CPU-THREAD-POLICYValid CPU-POLICY values are:
shared: (default) The guest vCPUs will be allowed to freely float across host pCPUs, albeit potentially constrained by NUMA policy.dedicated: The guest vCPUs will be strictly pinned to a set of host pCPUs. In the absence of an explicit vCPU topology request, the drivers typically expose all vCPUs as sockets with one core and one thread. When strict CPU pinning is in effect the guest CPU topology will be setup to match the topology of the CPUs to which it is pinned. This option implies an overcommit ratio of 1.0. For example, if a two vCPU guest is pinned to a single host core with two threads, then the guest will get a topology of one socket, one core, two threads.
Valid CPU-THREAD-POLICY values are:
prefer: (default) The host may or may not have an SMT architecture. Where an SMT architecture is present, thread siblings are preferred.isolate: The host must not have an SMT architecture or must emulate a non-SMT architecture. If the host does not have an SMT architecture, each vCPU is placed on a different core as expected. If the host does have an SMT architecture - that is, one or more cores have thread siblings - then each vCPU is placed on a different physical core. No vCPUs from other guests are placed on the same core. All but one thread sibling on each utilized core is therefore guaranteed to be unusable.require: The host must have an SMT architecture. Each vCPU is allocated on thread siblings. If the host does not have an SMT architecture, then it is not used. If the host has an SMT architecture, but not enough cores with free thread siblings are available, then scheduling fails.
NoteThe
hw:cpu_thread_policyoption is only valid ifhw:cpu_policyis set todedicated.- NUMA topology
For the libvirt driver, you can define the host NUMA placement for the instance vCPU threads as well as the allocation of instance vCPUs and memory from the host NUMA nodes. For flavors whose memory and vCPU allocations are larger than the size of NUMA nodes in the compute hosts, the definition of a NUMA topology allows hosts to better utilize NUMA and improve performance of the instance OS.
$ openstack flavor set FLAVOR-NAME \ --property hw:numa_nodes=FLAVOR-NODES \ --property hw:numa_cpus.N=FLAVOR-CORES \ --property hw:numa_mem.N=FLAVOR-MEMORYWhere:
FLAVOR-NODES: (integer) The number of host NUMA nodes to restrict execution of instance vCPU threads to. If not specified, the vCPU threads can run on any number of the host NUMA nodes available.
N: (integer) The instance NUMA node to apply a given CPU or memory configuration to, where N is in the range
0toFLAVOR-NODES-1.FLAVOR-CORES: (comma-separated list of integers) A list of instance vCPUs to map to instance NUMA node N. If not specified, vCPUs are evenly divided among available NUMA nodes.
FLAVOR-MEMORY: (integer) The number of MB of instance memory to map to instance NUMA node N. If not specified, memory is evenly divided among available NUMA nodes.
Notehw:numa_cpus.Nandhw:numa_mem.Nare only valid ifhw:numa_nodesis set. Additionally, they are only required if the instance's NUMA nodes have an asymmetrical allocation of CPUs and RAM (important for some NFV workloads).NoteThe
Nparameter is an index of guest NUMA nodes and may not correspond to host NUMA nodes. For example, on a platform with two NUMA nodes, the scheduler may opt to place guest NUMA node 0, as referenced inhw:numa_mem.0on host NUMA node 1 and vice versa. Similarly, the integers used forFLAVOR-CORESare indexes of guest vCPUs and may not correspond to host CPUs. As such, this feature cannot be used to constrain instances to specific host CPUs or NUMA nodes.WarningIf the combined values of
hw:numa_cpus.Norhw:numa_mem.Nare greater than the available number of CPUs or memory respectively, an exception is raised.- Large pages allocation
You can configure the size of large pages used to back the VMs.
$ openstack flavor set FLAVOR-NAME \ --property hw:mem_page_size=PAGE_SIZEValid
PAGE_SIZEvalues are:small: (default) The smallest page size is used. Example: 4 KB on x86.large: Only use larger page sizes for guest RAM. Example: either 2 MB or 1 GB on x86.any: It is left up to the compute driver to decide. In this case, the libvirt driver might try to find large pages, but fall back to small pages. Other drivers may choose alternate policies forany.pagesize: (string) An explicit page size can be set if the workload has specific requirements. This value can be an integer value for the page size in KB, or can use any standard suffix. Example:
4KB,2MB,2048,1GB.
NoteLarge pages can be enabled for guest RAM without any regard to whether the guest OS will use them or not. If the guest OS chooses not to use huge pages, it will merely see small pages as before. Conversely, if a guest OS does intend to use huge pages, it is very important that the guest RAM be backed by huge pages. Otherwise, the guest OS will not be getting the performance benefit it is expecting.
- PCI passthrough
You can assign PCI devices to a guest by specifying them in the flavor.
$ openstack flavor set FLAVOR-NAME \ --property pci_passthrough:alias=ALIAS:COUNTWhere:
ALIAS: (string) The alias which correspond to a particular PCI device class as configured in the nova configuration file (see nova.conf configuration options).
COUNT: (integer) The amount of PCI devices of type ALIAS to be assigned to a guest.
5.4.4 Compute service node firewall requirements #
Console connections for virtual machines, whether direct or through a
proxy, are received on ports 5900 to 5999. The firewall on each
Compute service node must allow network traffic on these ports.
This procedure modifies the iptables firewall to allow incoming connections to the Compute services.
Configuring the service-node firewall
Log in to the server that hosts the Compute service, as root.
Edit the
/etc/sysconfig/iptablesfile, to add an INPUT rule that allows TCP traffic on ports from5900to5999. Make sure the new rule appears before any INPUT rules that REJECT traffic:-A INPUT -p tcp -m multiport --dports 5900:5999 -j ACCEPT
Save the changes to the
/etc/sysconfig/iptablesfile, and restart theiptablesservice to pick up the changes:$ service iptables restart
Repeat this process for each Compute service node.
5.4.5 Injecting the administrator password #
Compute can generate a random administrator (root) password and inject
that password into an instance. If this feature is enabled, users can
run ssh to an instance without an ssh keypair.
The random password appears in the output of the
openstack server create command.
You can also view and set the admin password from the dashboard.
Password injection using the dashboard
By default, the dashboard will display the admin password and allow
the user to modify it.
If you do not want to support password injection, disable the password
fields by editing the dashboard's local_settings.py file.
OPENSTACK_HYPERVISOR_FEATURES = {
...
'can_set_password': False,
}Password injection on libvirt-based hypervisors
For hypervisors that use the libvirt back end (such as KVM, QEMU, and
LXC), admin password injection is disabled by default. To enable it, set
this option in /etc/nova/nova.conf:
[libvirt]
inject_password=trueWhen enabled, Compute will modify the password of the admin account by
editing the /etc/shadow file inside the virtual machine instance.
Users can only use ssh to access the instance by using the admin
password if the virtual machine image is a Linux distribution, and it has
been configured to allow users to use ssh as the root user. This
is not the case for Ubuntu cloud images
which, by default, does not allow users to use ssh to access the
root account.
Password injection and XenAPI (XenServer/XCP)
When using the XenAPI hypervisor back end, Compute uses the XenAPI agent to inject passwords into guests. The virtual machine image must be configured with the agent for password injection to work.
Password injection and Windows images (all hypervisors)
For Windows virtual machines, configure the Windows image to retrieve the admin password on boot by installing an agent such as cloudbase-init.
5.4.6 Manage the cloud #
System administrators can use the openstack and
euca2ools commands to manage their clouds.
The openstack client and euca2ools can be used by all users, though
specific commands might be restricted by the Identity service.
Managing the cloud with the openstack client
The
python-openstackclientpackage provides anopenstackshell that enables Compute API interactions from the command line. Install the client, and provide your user name and password (which can be set as environment variables for convenience), for the ability to administer the cloud from the command line.To install python-openstackclient, follow the instructions in the OpenStack User Guide.
Confirm the installation was successful:
$ openstack help usage: openstack [--version] [-v | -q] [--log-file LOG_FILE] [-h] [--debug] [--os-cloud <cloud-config-name>] [--os-region-name <auth-region-name>] [--os-cacert <ca-bundle-file>] [--verify | --insecure] [--os-default-domain <auth-domain>] ...Running
openstack helpreturns a list ofopenstackcommands and parameters. To get help for a subcommand, run:$ openstack help SUBCOMMAND
For a complete list of
openstackcommands and parameters, see the OpenStack Command-Line Reference.Set the required parameters as environment variables to make running commands easier. For example, you can add
--os-usernameas anopenstackoption, or set it as an environment variable. To set the user name, password, and project as environment variables, use:$ export OS_USERNAME=joecool $ export OS_PASSWORD=coolword $ export OS_TENANT_NAME=cooluThe Identity service gives you an authentication endpoint, which Compute recognizes as
OS_AUTH_URL:$ export OS_AUTH_URL=http://hostname:5000/v2.0
5.4.6.1 Managing the cloud with euca2ools #
The euca2ools command-line tool provides a command line interface to
EC2 API calls. For more information, see the Official Eucalyptus Documentation.
5.4.6.2 Show usage statistics for hosts and instances #
You can show basic statistics on resource usage for hosts and instances.
For more sophisticated monitoring, see the ceilometer project. You can also use tools, such as Ganglia or Graphite, to gather more detailed data.
5.4.6.2.1 Show host usage statistics #
The following examples show the host usage statistics for a host called
devstack.
List the hosts and the nova-related services that run on them:
$ openstack host list +-----------+-------------+----------+ | Host Name | Service | Zone | +-----------+-------------+----------+ | devstack | conductor | internal | | devstack | compute | nova | | devstack | cert | internal | | devstack | network | internal | | devstack | scheduler | internal | | devstack | consoleauth | internal | +-----------+-------------+----------+
Get a summary of resource usage of all of the instances running on the host:
$ openstack host show devstack +----------+----------------------------------+-----+-----------+---------+ | Host | Project | CPU | MEMORY MB | DISK GB | +----------+----------------------------------+-----+-----------+---------+ | devstack | (total) | 2 | 4003 | 157 | | devstack | (used_now) | 3 | 5120 | 40 | | devstack | (used_max) | 3 | 4608 | 40 | | devstack | b70d90d65e464582b6b2161cf3603ced | 1 | 512 | 0 | | devstack | 66265572db174a7aa66eba661f58eb9e | 2 | 4096 | 40 | +----------+----------------------------------+-----+-----------+---------+
The
CPUcolumn shows the sum of the virtual CPUs for instances running on the host.The
MEMORY MBcolumn shows the sum of the memory (in MB) allocated to the instances that run on the host.The
DISK GBcolumn shows the sum of the root and ephemeral disk sizes (in GB) of the instances that run on the host.The row that has the value
used_nowin thePROJECTcolumn shows the sum of the resources allocated to the instances that run on the host, plus the resources allocated to the virtual machine of the host itself.The row that has the value
used_maxin thePROJECTcolumn shows the sum of the resources allocated to the instances that run on the host.NoteThese values are computed by using information about the flavors of the instances that run on the hosts. This command does not query the CPU usage, memory usage, or hard disk usage of the physical host.
5.4.6.2.2 Show instance usage statistics #
Get CPU, memory, I/O, and network statistics for an instance.
List instances:
$ openstack server list +----------+----------------------+--------+------------+-------------+------------------+------------+ | ID | Name | Status | Task State | Power State | Networks | Image Name | +----------+----------------------+--------+------------+-------------+------------------+------------+ | 84c6e... | myCirrosServer | ACTIVE | None | Running | private=10.0.0.3 | cirros | | 8a995... | myInstanceFromVolume | ACTIVE | None | Running | private=10.0.0.4 | ubuntu | +----------+----------------------+--------+------------+-------------+------------------+------------+
Get diagnostic statistics:
$ nova diagnostics myCirrosServer +---------------------------+--------+ | Property | Value | +---------------------------+--------+ | memory | 524288 | | memory-actual | 524288 | | memory-rss | 6444 | | tap1fec8fb8-7a_rx | 22137 | | tap1fec8fb8-7a_rx_drop | 0 | | tap1fec8fb8-7a_rx_errors | 0 | | tap1fec8fb8-7a_rx_packets | 166 | | tap1fec8fb8-7a_tx | 18032 | | tap1fec8fb8-7a_tx_drop | 0 | | tap1fec8fb8-7a_tx_errors | 0 | | tap1fec8fb8-7a_tx_packets | 130 | | vda_errors | -1 | | vda_read | 2048 | | vda_read_req | 2 | | vda_write | 182272 | | vda_write_req | 74 | +---------------------------+--------+
Get summary statistics for each tenant:
$ openstack usage list Usage from 2013-06-25 to 2013-07-24: +---------+---------+--------------+-----------+---------------+ | Project | Servers | RAM MB-Hours | CPU Hours | Disk GB-Hours | +---------+---------+--------------+-----------+---------------+ | demo | 1 | 344064.44 | 672.00 | 0.00 | | stack | 3 | 671626.76 | 327.94 | 6558.86 | +---------+---------+--------------+-----------+---------------+
5.4.7 Logging #
5.4.7.1 Logging module #
Logging behavior can be changed by creating a configuration file. To
specify the configuration file, add this line to the
/etc/nova/nova.conf file:
log-config=/etc/nova/logging.confTo change the logging level, add DEBUG, INFO, WARNING, or
ERROR as a parameter.
The logging configuration file is an INI-style configuration file, which
must contain a section called logger_nova. This controls the
behavior of the logging facility in the nova-* services. For
example:
[logger_nova]
level = INFO
handlers = stderr
qualname = novaThis example sets the debugging level to INFO (which is less verbose
than the default DEBUG setting).
For more about the logging configuration syntax, including the
handlers and quaname variables, see the
Python documentation
on logging configuration files.
For an example of the logging.conf file with various defined handlers, see
the OpenStack Configuration Reference.
5.4.7.2 Syslog #
OpenStack Compute services can send logging information to syslog. This is useful if you want to use rsyslog to forward logs to a remote machine. Separately configure the Compute service (nova), the Identity service (keystone), the Image service (glance), and, if you are using it, the Block Storage service (cinder) to send log messages to syslog. Open these configuration files:
/etc/nova/nova.conf/etc/keystone/keystone.conf/etc/glance/glance-api.conf/etc/glance/glance-registry.conf/etc/cinder/cinder.conf
In each configuration file, add these lines:
debug = False
use_syslog = True
syslog_log_facility = LOG_LOCAL0In addition to enabling syslog, these settings also turn off debugging output from the log.
Although this example uses the same local facility for each service
(LOG_LOCAL0, which corresponds to syslog facility LOCAL0),
we recommend that you configure a separate local facility for each
service, as this provides better isolation and more flexibility. For
example, you can capture logging information at different severity
levels for different services. syslog allows you to define up to
eight local facilities, LOCAL0, LOCAL1, ..., LOCAL7. For more
information, see the syslog documentation.
5.4.7.3 Rsyslog #
rsyslog is useful for setting up a centralized log server across multiple machines. This section briefly describe the configuration to set up an rsyslog server. A full treatment of rsyslog is beyond the scope of this book. This section assumes rsyslog has already been installed on your hosts (it is installed by default on most Linux distributions).
This example provides a minimal configuration for /etc/rsyslog.conf
on the log server host, which receives the log files
# provides TCP syslog reception $ModLoad imtcp $InputTCPServerRun 1024
Add a filter rule to /etc/rsyslog.conf which looks for a host name.
This example uses COMPUTE_01 as the compute host name:
:hostname, isequal, "COMPUTE_01" /mnt/rsyslog/logs/compute-01.logOn each compute host, create a file named
/etc/rsyslog.d/60-nova.conf, with the following content:
# prevent debug from dnsmasq with the daemon.none parameter *.*;auth,authpriv.none,daemon.none,local0.none -/var/log/syslog # Specify a log level of ERROR local0.error @@172.20.1.43:1024
Once you have created the file, restart the rsyslog service. Error-level
log messages on the compute hosts should now be sent to the log server.
5.4.7.4 Serial console #
The serial console provides a way to examine kernel output and other system messages during troubleshooting if the instance lacks network connectivity.
Read-only access from server serial console is possible
using the os-GetSerialOutput server action. Most
cloud images enable this feature by default. For more information, see
Section 5.5.3, “Common errors and fixes for Compute”.
OpenStack Juno and later supports read-write access using the serial
console using the os-GetSerialConsole server action. This feature
also requires a websocket client to access the serial console.
Configuring read-write serial console access
On a compute node, edit the
/etc/nova/nova.conffile:In the
[serial_console]section, enable the serial console:[serial_console] ... enabled = true
In the
[serial_console]section, configure the serial console proxy similar to graphical console proxies:[serial_console] ... base_url = ws://controller:6083/ listen = 0.0.0.0 proxyclient_address = MANAGEMENT_INTERFACE_IP_ADDRESS
The
base_urloption specifies the base URL that clients receive from the API upon requesting a serial console. Typically, this refers to the host name of the controller node.The
listenoption specifies the network interface nova-compute should listen on for virtual console connections. Typically, 0.0.0.0 will enable listening on all interfaces.The
proxyclient_addressoption specifies which network interface the proxy should connect to. Typically, this refers to the IP address of the management interface.When you enable read-write serial console access, Compute will add serial console information to the Libvirt XML file for the instance. For example:
<console type='tcp'> <source mode='bind' host='127.0.0.1' service='10000'/> <protocol type='raw'/> <target type='serial' port='0'/> <alias name='serial0'/> </console>
Accessing the serial console on an instance
Use the
nova get-serial-proxycommand to retrieve the websocket URL for the serial console on the instance:$ nova get-serial-proxy INSTANCE_NAME
Type
Url
serial
ws://127.0.0.1:6083/?token=18510769-71ad-4e5a-8348-4218b5613b3d
Alternatively, use the API directly:
$ curl -i 'http://<controller>:8774/v2.1/<tenant_uuid>/servers/ <instance_uuid>/action' \ -X POST \ -H "Accept: application/json" \ -H "Content-Type: application/json" \ -H "X-Auth-Project-Id: <project_id>" \ -H "X-Auth-Token: <auth_token>" \ -d '{"os-getSerialConsole": {"type": "serial"}}'Use Python websocket with the URL to generate
.send,.recv, and.filenomethods for serial console access. For example:import websocket ws = websocket.create_connection( 'ws://127.0.0.1:6083/?token=18510769-71ad-4e5a-8348-4218b5613b3d', subprotocols=['binary', 'base64'])
Alternatively, use a Python websocket client.
When you enable the serial console, typical instance logging using
the nova console-log command is disabled. Kernel output
and other system messages will not be visible unless you are
actively viewing the serial console.
5.4.8 Secure with rootwrap #
Rootwrap allows unprivileged users to safely run Compute actions as the
root user. Compute previously used sudo for this purpose, but this
was difficult to maintain, and did not allow advanced filters. The
rootwrap command replaces sudo for Compute.
To use rootwrap, prefix the Compute command with nova-rootwrap. For
example:
$ sudo nova-rootwrap /etc/nova/rootwrap.conf command
A generic sudoers entry lets the Compute user run nova-rootwrap
as root. The nova-rootwrap code looks for filter definition
directories in its configuration file, and loads command filters from
them. It then checks if the command requested by Compute matches one of
those filters and, if so, executes the command (as root). If no filter
matches, it denies the request.
Be aware of issues with using NFS and root-owned files. The NFS
share must be configured with the no_root_squash option enabled,
in order for rootwrap to work correctly.
Rootwrap is fully controlled by the root user. The root user
owns the sudoers entry which allows Compute to run a specific
rootwrap executable as root, and only with a specific
configuration file (which should also be owned by root).
The nova-rootwrap command imports the Python
modules it needs from a cleaned, system-default PYTHONPATH.
The root-owned configuration file points to root-owned
filter definition directories, which contain root-owned
filters definition files. This chain ensures that the Compute
user itself is not in control of the configuration or modules
used by the nova-rootwrap executable.
5.4.8.1 Configure rootwrap #
Configure rootwrap in the rootwrap.conf file. Because
it is in the trusted security path, it must be owned and writable
by only the root user. The rootwrap_config=entry parameter
specifies the file's location in the sudoers entry and in the
nova.conf configuration file.
The rootwrap.conf file uses an INI file format with these
sections and parameters:
|
Configuration option=Default value |
(Type) Description |
|
[DEFAULT] filters_path=/etc/nova/rootwrap.d,/usr/share/nova/rootwrap |
(ListOpt) Comma-separated list of directories containing filter definition files. Defines where rootwrap filters are stored. Directories defined on this line should all exist, and be owned and writable only by the root user. |
If the root wrapper is not performing correctly, you can add a
workaround option into the nova.conf configuration file. This
workaround re-configures the root wrapper configuration to fall back to
running commands as sudo, and is a Kilo release feature.
Including this workaround in your configuration file safeguards your environment from issues that can impair root wrapper performance. Tool changes that have impacted Python Build Reasonableness (PBR) for example, are a known issue that affects root wrapper performance.
To set up this workaround, configure the disable_rootwrap option in
the [workaround] section of the nova.conf configuration file.
The filters definition files contain lists of filters that rootwrap will
use to allow or deny a specific command. They are generally suffixed by
.filters. Since they are in the trusted security path, they need to
be owned and writable only by the root user. Their location is specified
in the rootwrap.conf file.
Filter definition files use an INI file format with a [Filters]
section and several lines, each with a unique parameter name, which
should be different for each filter you define:
|
Configuration option=Default value |
(Type) Description |
|
[Filters] filter_name=kpartx: CommandFilter, /sbin/kpartx, root |
(ListOpt) Comma-separated list containing the filter class to use, followed by the Filter arguments (which vary depending on the Filter class selected). |
5.4.8.2 Configure the rootwrap daemon #
Administrators can use rootwrap daemon support instead of running
rootwrap with sudo. The rootwrap daemon reduces the
overhead and performance loss that results from running
oslo.rootwrap with sudo. Each call that needs rootwrap
privileges requires a new instance of rootwrap. The daemon
prevents overhead from the repeated calls. The daemon does not support
long running processes, however.
To enable the rootwrap daemon, set use_rootwrap_daemon to True
in the Compute service configuration file.
5.4.9 Configure migrations #
Only administrators can perform live migrations. If your cloud is configured to use cells, you can perform live migration within but not between cells.
Migration enables an administrator to move a virtual-machine instance from one compute host to another. This feature is useful when a compute host requires maintenance. Migration can also be useful to redistribute the load when many VM instances are running on a specific physical machine.
The migration types are:
Non-live migration (sometimes referred to simply as 'migration'). The instance is shut down for a period of time to be moved to another hypervisor. In this case, the instance recognizes that it was rebooted.
Live migration (or 'true live migration'). Almost no instance downtime. Useful when the instances must be kept running during the migration. The different types of live migration are:
Shared storage-based live migration. Both hypervisors have access to shared storage.
Block live migration. No shared storage is required. Incompatible with read-only devices such as CD-ROMs and Configuration Drive (config_drive).
Volume-backed live migration. Instances are backed by volumes rather than ephemeral disk, no shared storage is required, and migration is supported (currently only available for libvirt-based hypervisors).
The following sections describe how to configure your hosts and compute nodes for migrations by using the KVM and XenServer hypervisors.
5.4.9.1 KVM-Libvirt #
5.4.9.1.2 Example Compute installation environment #
Prepare at least three servers. In this example, we refer to the servers as
HostA,HostB, andHostC:HostAis the Cloud Controller, and should run these services:nova-api,nova-scheduler,nova-network,cinder-volume, andnova-objectstore.HostBandHostCare the compute nodes that runnova-compute.
Ensure that
NOVA-INST-DIR(set withstate_pathin thenova.conffile) is the same on all hosts.In this example,
HostAis the NFSv4 server that exportsNOVA-INST-DIR/instancesdirectory.HostBandHostCare NFSv4 clients that mountHostA.
Configuring your system
Configure your DNS or
/etc/hostsand ensure it is consistent across all hosts. Make sure that the three hosts can perform name resolution with each other. As a test, use thepingcommand to ping each host from one another:$ ping HostA $ ping HostB $ ping HostC
Ensure that the UID and GID of your Compute and libvirt users are identical between each of your servers. This ensures that the permissions on the NFS mount works correctly.
Ensure you can access SSH without a password and without StrictHostKeyChecking between
HostBandHostCasnovauser (set with the owner ofnova-computeservice). Direct access from one compute host to another is needed to copy the VM file across. It is also needed to detect if the source and target compute nodes share a storage subsystem.Export
NOVA-INST-DIR/instancesfromHostA, and ensure it is readable and writable by the Compute user onHostBandHostC.For more information, see: SettingUpNFSHowTo or CentOS/Red Hat: Setup NFS v4.0 File Server
Configure the NFS server at
HostAby adding the following line to the/etc/exportsfile:NOVA-INST-DIR/instances HostA/255.255.0.0(rw,sync,fsid=0,no_root_squash)
Change the subnet mask (
255.255.0.0) to the appropriate value to include the IP addresses ofHostBandHostC. Then restart theNFSserver:# /etc/init.d/nfs-kernel-server restart # /etc/init.d/idmapd restart
On both compute nodes, enable the
execute/searchbit on your shared directory to allow qemu to be able to use the images within the directories. On all hosts, run the following command:$ chmod o+x NOVA-INST-DIR/instances
Configure NFS on
HostBandHostCby adding the following line to the/etc/fstabfileHostA:/ /NOVA-INST-DIR/instances nfs4 defaults 0 0
Ensure that you can mount the exported directory
$ mount -a -v
Check that
HostAcan see theNOVA-INST-DIR/instances/directory$ ls -ld NOVA-INST-DIR/instances/ drwxr-xr-x 2 nova nova 4096 2012-05-19 14:34 nova-install-dir/instances/
Perform the same check on
HostBandHostC, paying special attention to the permissions (Compute should be able to write)$ ls -ld NOVA-INST-DIR/instances/ drwxr-xr-x 2 nova nova 4096 2012-05-07 14:34 nova-install-dir/instances/ $ df -k Filesystem 1K-blocks Used Available Use% Mounted on /dev/sda1 921514972 4180880 870523828 1% / none 16498340 1228 16497112 1% /dev none 16502856 0 16502856 0% /dev/shm none 16502856 368 16502488 1% /var/run none 16502856 0 16502856 0% /var/lock none 16502856 0 16502856 0% /lib/init/rw HostA: 921515008 101921792 772783104 12% /var/lib/nova/instances ( <--- this line is important.)
Update the libvirt configurations so that the calls can be made securely. These methods enable remote access over TCP and are not documented here.
SSH tunnel to libvirtd's UNIX socket
libvirtd TCP socket, with GSSAPI/Kerberos for auth+data encryption
libvirtd TCP socket, with TLS for encryption and x509 client certs for authentication
libvirtd TCP socket, with TLS for encryption and Kerberos for authentication
Restart
libvirt. After you run the command, ensure that libvirt is successfully restarted# stop libvirt-bin && start libvirt-bin $ ps -ef | grep libvirt root 1145 1 0 Nov27 ? 00:00:03 /usr/sbin/libvirtd -d -l\
Configure your firewall to allow libvirt to communicate between nodes. By default, libvirt listens on TCP port 16509, and an ephemeral TCP range from 49152 to 49261 is used for the KVM communications. Based on the secure remote access TCP configuration you chose, be careful which ports you open, and always understand who has access. For information about ports that are used with libvirt, see the libvirt documentation.
Configure the downtime required for the migration by adjusting these parameters in the
nova.conffile:live_migration_downtime = 500 live_migration_downtime_steps = 10 live_migration_downtime_delay = 75
The
live_migration_downtimeparameter sets the maximum permitted downtime for a live migration, in milliseconds. This setting defaults to 500 milliseconds.The
live_migration_downtime_stepsparameter sets the total number of incremental steps to reach the maximum downtime value. This setting defaults to 10 steps.The
live_migration_downtime_delayparameter sets the amount of time to wait between each step, in seconds. This setting defaults to 75 seconds.You can now configure other options for live migration. In most cases, you will not need to configure any options. For advanced configuration options, see the OpenStack Configuration Reference Guide.
5.4.9.1.3 Enabling true live migration #
Prior to the Kilo release, the Compute service did not use the libvirt
live migration function by default. To enable this function, add the
following line to the [libvirt] section of the nova.conf file:
live_migration_flag=VIR_MIGRATE_UNDEFINE_SOURCE,VIR_MIGRATE_PEER2PEER,VIR_MIGRATE_LIVE,VIR_MIGRATE_TUNNELLEDOn versions older than Kilo, the Compute service does not use libvirt's live migration by default because there is a risk that the migration process will never end. This can happen if the guest operating system uses blocks on the disk faster than they can be migrated.
5.4.9.1.4 Block migration #
Configuring KVM for block migration is exactly the same as the above
configuration in Section 5.4.9.1.1, “Shared storage”
the section called shared storage, except that NOVA-INST-DIR/instances
is local to each host rather than shared. No NFS client or server
configuration is required.
To use block migration, you must use the
--block-migrateparameter with the live migration command.Block migration is incompatible with read-only devices such as CD-ROMs and Configuration Drive (config_drive).
Since the ephemeral drives are copied over the network in block migration, migrations of instances with heavy I/O loads may never complete if the drives are writing faster than the data can be copied over the network.
5.4.9.2 XenServer #
5.4.9.2.1 Shared storage #
Prerequisites
Compatible XenServer hypervisors. For more information, see the Requirements for Creating Resource Pools section of the XenServer Administrator's Guide.
Shared storage. An NFS export, visible to all XenServer hosts.
To use shared storage live migration with XenServer hypervisors, the hosts must be joined to a XenServer pool. To create that pool, a host aggregate must be created with specific metadata. This metadata is used by the XAPI plug-ins to establish the pool.
Using shared storage live migrations with XenServer Hypervisors
Add an NFS VHD storage to your master XenServer, and set it as the default storage repository. For more information, see NFS VHD in the XenServer Administrator's Guide.
Configure all compute nodes to use the default storage repository (
sr) for pool operations. Add this line to yournova.confconfiguration files on all compute nodes:sr_matching_filter=default-sr:true
Create a host aggregate. This command creates the aggregate, and then displays a table that contains the ID of the new aggregate
$ openstack aggregate create --zone AVAILABILITY_ZONE POOL_NAME
Add metadata to the aggregate, to mark it as a hypervisor pool
$ openstack aggregate set --property hypervisor_pool=true AGGREGATE_ID $ openstack aggregate set --property operational_state=created AGGREGATE_ID
Make the first compute node part of that aggregate
$ openstack aggregate add host AGGREGATE_ID MASTER_COMPUTE_NAME
The host is now part of a XenServer pool.
Add hosts to the pool
$ openstack aggregate add host AGGREGATE_ID COMPUTE_HOST_NAME
NoteThe added compute node and the host will shut down to join the host to the XenServer pool. The operation will fail if any server other than the compute node is running or suspended on the host.
5.4.9.2.2 Block migration #
Compatible XenServer hypervisors. The hypervisors must support the Storage XenMotion feature. See your XenServer manual to make sure your edition has this feature.
NoteTo use block migration, you must use the
--block-migrateparameter with the live migration command.Block migration works only with EXT local storage storage repositories, and the server must not have any volumes attached.
5.4.10 Migrate instances #
This section discusses how to migrate running instances from one OpenStack Compute server to another OpenStack Compute server.
Before starting a migration, review the Configure migrations section. Section 5.4.9, “Configure migrations”.
Although the nova command is called live-migration,
under the default Compute configuration options, the instances
are suspended before migration. For more information, see
Configure migrations.
in the OpenStack Configuration Reference.
Migrating instances
Check the ID of the instance to be migrated:
$ openstack server list
ID
Name
Status
Networks
d1df1b5a-70c4-4fed-98b7-423362f2c47c
vm1
ACTIVE
private=a.b.c.d
d693db9e-a7cf-45ef-a7c9-b3ecb5f22645
vm2
ACTIVE
private=e.f.g.h
Check the information associated with the instance. In this example,
vm1is running onHostB:$ openstack server show d1df1b5a-70c4-4fed-98b7-423362f2c47c
Property
Value
...
OS-EXT-SRV-ATTR:host
...
flavor
id
name
private network
status
...
...
HostB
...
m1.tiny
d1df1b5a-70c4-4fed-98b7-423362f2c47c
vm1
a.b.c.d
ACTIVE
...
Select the compute node the instance will be migrated to. In this example, we will migrate the instance to
HostC, becausenova-computeis running on it:Table 5.6: openstack compute service list #Binary
Host
Zone
Status
State
Updated_at
nova-consoleauth
HostA
internal
enabled
up
2014-03-25T10:33:25.000000
nova-scheduler
HostA
internal
enabled
up
2014-03-25T10:33:25.000000
nova-conductor
HostA
internal
enabled
up
2014-03-25T10:33:27.000000
nova-compute
HostB
nova
enabled
up
2014-03-25T10:33:31.000000
nova-compute
HostC
nova
enabled
up
2014-03-25T10:33:31.000000
nova-cert
HostA
internal
enabled
up
2014-03-25T10:33:31.000000
Check that
HostChas enough resources for migration:# openstack host show HostC
HOST
PROJECT
cpu
memory_mb
disk_gb
HostC
(total)
16
32232
878
HostC
(used_now)
22
21284
442
HostC
(used_max)
22
21284
422
HostC
p1
22
21284
422
HostC
p2
22
21284
422
cpu: Number of CPUsmemory_mb: Total amount of memory, in MBdisk_gb: Total amount of space for NOVA-INST-DIR/instances, in GB
In this table, the first row shows the total amount of resources available on the physical server. The second line shows the currently used resources. The third line shows the maximum used resources. The fourth line and below shows the resources available for each project.
Migrate the instance using the
openstack server migratecommand:$ openstack server migrate SERVER --live HOST_NAME
In this example, SERVER can be the ID or name of the instance. Another example:
$ openstack server migrate d1df1b5a-70c4-4fed-98b7-423362f2c47c --live HostC Migration of d1df1b5a-70c4-4fed-98b7-423362f2c47c initiated.
WarningWhen using live migration to move workloads between Icehouse and Juno compute nodes, it may cause data loss because libvirt live migration with shared block storage was buggy (potential loss of data) before version 3.32. This issue can be solved when we upgrade to RPC API version 4.0.
Check that the instance has been migrated successfully, using
openstack server list. If the instance is still running onHostB, check the log files atsrc/destfornova-computeandnova-schedulerto determine why.
5.4.11 Configure remote console access #
To provide a remote console or remote desktop access to guest virtual machines, use VNC or SPICE HTML5 through either the OpenStack dashboard or the command line. Best practice is to select one or the other to run.
5.4.11.1 About nova-consoleauth #
Both client proxies leverage a shared service to manage token
authentication called nova-consoleauth. This service must be running for
either proxy to work. Many proxies of either type can be run against a
single nova-consoleauth service in a cluster configuration.
Do not confuse the nova-consoleauth shared service with
nova-console, which is a XenAPI-specific service that most recent
VNC proxy architectures do not use.
5.4.11.2 SPICE console #
OpenStack Compute supports VNC consoles to guests. The VNC protocol is fairly limited, lacking support for multiple monitors, bi-directional audio, reliable cut-and-paste, video streaming and more. SPICE is a new protocol that aims to address the limitations in VNC and provide good remote desktop support.
SPICE support in OpenStack Compute shares a similar architecture to the
VNC implementation. The OpenStack dashboard uses a SPICE-HTML5 widget in
its console tab that communicates to the nova-spicehtml5proxy service by
using SPICE-over-websockets. The nova-spicehtml5proxy service
communicates directly with the hypervisor process by using SPICE.
VNC must be explicitly disabled to get access to the SPICE console. Set
the vnc_enabled option to False in the [DEFAULT] section to
disable the VNC console.
Use the following options to configure SPICE as the console for OpenStack Compute:
|
[spice] | |
|---|---|
|
Spice configuration option = Default value |
Description |
|
|
(BoolOpt) Enable spice guest agent support |
|
|
(BoolOpt) Enable spice related features |
|
|
(StrOpt) Location of spice HTML5 console proxy, in the form "http://127.0.0.1:6082/spice_auto.html" |
|
|
(StrOpt) Host on which to listen for incoming requests |
|
|
(IntOpt) Port on which to listen for incoming requests |
|
|
(StrOpt) Keymap for spice |
|
|
(StrOpt) IP address on which instance spice server should listen |
|
|
(StrOpt) The address to which proxy clients (like nova-spicehtml5proxy) should connect |
5.4.11.3 VNC console proxy #
The VNC proxy is an OpenStack component that enables compute service users to access their instances through VNC clients.
The web proxy console URLs do not support the websocket protocol scheme (ws://) on python versions less than 2.7.4.
The VNC console connection works as follows:
A user connects to the API and gets an
access_urlsuch as,http://ip:port/?token=xyz.The user pastes the URL in a browser or uses it as a client parameter.
The browser or client connects to the proxy.
The proxy talks to
nova-consoleauthto authorize the token for the user, and maps the token to the private host and port of the VNC server for an instance.The compute host specifies the address that the proxy should use to connect through the
nova.conffile option,vncserver_proxyclient_address. In this way, the VNC proxy works as a bridge between the public network and private host network.The proxy initiates the connection to VNC server and continues to proxy until the session ends.
The proxy also tunnels the VNC protocol over WebSockets so that the
noVNC client can talk to VNC servers. In general, the VNC proxy:
Bridges between the public network where the clients live and the private network where VNC servers live.
Mediates token authentication.
Transparently deals with hypervisor-specific connection details to provide a uniform client experience.
5.4.11.3.1 VNC configuration options #
To customize the VNC console, use the following configuration options in
your nova.conf file:
To support Section 5.4.9, “Configure migrations”,
you cannot specify a specific IP address for vncserver_listen,
because that IP address does not exist on the destination host.
|
Configuration option = Default value |
Description |
|---|---|
|
[DEFAULT] | |
|
|
(BoolOpt) Become a daemon (background process) |
|
|
(StrOpt) SSL key file (if separate from cert) |
|
|
(StrOpt) Host on which to listen for incoming requests |
|
|
(IntOpt) Port on which to listen for incoming requests |
|
|
(BoolOpt) Record sessions to FILE.[session_number] |
|
|
(BoolOpt) Source is ipv6 |
|
|
(BoolOpt) Disallow non-encrypted connections |
|
|
(StrOpt) Run webserver on same port. Serve files from DIR. |
|
[vmware] | |
|
|
(IntOpt) VNC starting port |
|
|
vnc_port_total = 10000 |
|
[vnc] | |
|
enabled = True |
(BoolOpt) Enable VNC related features |
|
novncproxy_base_url = http://127.0.0.1:6080/vnc_auto.html |
(StrOpt) Location of VNC console proxy, in the form "http://127.0.0.1:6080/vnc_auto.html" |
|
vncserver_listen = 127.0.0.1 |
(StrOpt) IP address on which instance vncservers should listen |
|
vncserver_proxyclient_address = 127.0.0.1 |
(StrOpt) The address to which proxy clients should connect |
The
vncserver_proxyclient_addressdefaults to127.0.0.1, which is the address of the compute host that Compute instructs proxies to use when connecting to instance servers.For all-in-one XenServer domU deployments, set this to
169.254.0.1.For multi-host XenServer domU deployments, set to a
dom0 management IPon the same network as the proxies.For multi-host libvirt deployments, set to a host management IP on the same network as the proxies.
5.4.11.3.2 Typical deployment #
A typical deployment has the following components:
A
nova-consoleauthprocess. Typically runs on the controller host.One or more
nova-novncproxyservices. Supports browser-based noVNC clients. For simple deployments, this service typically runs on the same machine asnova-apibecause it operates as a proxy between the public network and the private compute host network.One or more compute hosts. These compute hosts must have correctly configured options, as follows.
5.4.11.3.3 nova-novncproxy (noVNC) #
You must install the noVNC package, which contains the nova-novncproxy
service. As root, run the following command:
# apt-get install nova-novncproxy
The service starts automatically on installation.
To restart the service, run:
# service nova-novncproxy restart
The configuration option parameter should point to your nova.conf
file, which includes the message queue server address and credentials.
By default, nova-novncproxy binds on 0.0.0.0:6080.
To connect the service to your Compute deployment, add the following
configuration options to your nova.conf file:
vncserver_listen=0.0.0.0Specifies the address on which the VNC service should bind. Make sure it is assigned one of the compute node interfaces. This address is the one used by your domain file.
<graphics type="vnc" autoport="yes" keymap="en-us" listen="0.0.0.0"/>
NoteTo use live migration, use the 0.0.0.0 address.
vncserver_proxyclient_address=127.0.0.1The address of the compute host that Compute instructs proxies to use when connecting to instance
vncservers.
5.4.11.3.4 Frequently asked questions about VNC access to virtual machines #
Q: I want VNC support in the OpenStack dashboard. What services do I need?
A: You need
nova-novncproxy,nova-consoleauth, and correctly configured compute hosts.Q: When I use ``nova get-vnc-console`` or click on the VNC tab of the OpenStack dashboard, it hangs. Why?
A: Make sure you are running
nova-consoleauth(in addition tonova-novncproxy). The proxies rely onnova-consoleauthto validate tokens, and waits for a reply from them until a timeout is reached.Q: My VNC proxy worked fine during my all-in-one test, but now it doesn't work on multi host. Why?
A: The default options work for an all-in-one install, but changes must be made on your compute hosts once you start to build a cluster. As an example, suppose you have two servers:
PROXYSERVER (public_ip=172.24.1.1, management_ip=192.168.1.1) COMPUTESERVER (management_ip=192.168.1.2)
Your
nova-computeconfiguration file must set the following values:# These flags help construct a connection data structure vncserver_proxyclient_address=192.168.1.2 novncproxy_base_url=http://172.24.1.1:6080/vnc_auto.html # This is the address where the underlying vncserver (not the proxy) # will listen for connections. vncserver_listen=192.168.1.2
Q: My noVNC does not work with recent versions of web browsers. Why?
A: Make sure you have installed
python-numpy, which is required to support a newer version of the WebSocket protocol (HyBi-07+).Q: How do I adjust the dimensions of the VNC window image in the OpenStack dashboard?
A: These values are hard-coded in a Django HTML template. To alter them, edit the
_detail_vnc.htmltemplate file. The location of this file varies based on Linux distribution. On Ubuntu 14.04, the file is at/usr/share/pyshared/horizon/dashboards/nova/instances/templates/instances/_detail_vnc.html.Modify the
widthandheightoptions, as follows:<iframe src="{{ vnc_url }}" width="720" height="430"></iframe>Q: My noVNC connections failed with ValidationError: Origin header protocol does not match. Why?
A: Make sure the
base_urlmatch your TLS setting. If you are using https console connections, make sure that the value ofnovncproxy_base_urlis set explicitly where thenova-novncproxyservice is running.
5.4.12 Configure Compute service groups #
The Compute service must know the status of each compute node to effectively manage and use them. This can include events like a user launching a new VM, the scheduler sending a request to a live node, or a query to the ServiceGroup API to determine if a node is live.
When a compute worker running the nova-compute daemon starts, it calls the join API to join the compute group. Any service (such as the scheduler) can query the group's membership and the status of its nodes. Internally, the ServiceGroup client driver automatically updates the compute worker status.
5.4.12.1 Database ServiceGroup driver #
By default, Compute uses the database driver to track if a node is live.
In a compute worker, this driver periodically sends a db update
command to the database, saying “I'm OK” with a timestamp. Compute uses
a pre-defined timeout (service_down_time) to determine if a node is
dead.
The driver has limitations, which can be problematic depending on your environment. If a lot of compute worker nodes need to be checked, the database can be put under heavy load, which can cause the timeout to trigger, and a live node could incorrectly be considered dead. By default, the timeout is 60 seconds. Reducing the timeout value can help in this situation, but you must also make the database update more frequently, which again increases the database workload.
The database contains data that is both transient (such as whether the node is alive) and persistent (such as entries for VM owners). With the ServiceGroup abstraction, Compute can treat each type separately.
5.4.12.1.1 ZooKeeper ServiceGroup driver #
The ZooKeeper ServiceGroup driver works by using ZooKeeper ephemeral
nodes. ZooKeeper, unlike databases, is a distributed system, with its
load divided among several servers. On a compute worker node, the driver
can establish a ZooKeeper session, then create an ephemeral znode in the
group directory. Ephemeral znodes have the same lifespan as the session.
If the worker node or the nova-compute daemon crashes, or a network
partition is in place between the worker and the ZooKeeper server
quorums, the ephemeral znodes are removed automatically. The driver
can be given group membership by running the ls command in the
group directory.
The ZooKeeper driver requires the ZooKeeper servers and client libraries. Setting up ZooKeeper servers is outside the scope of this guide (for more information, see Apache Zookeeper). These client-side Python libraries must be installed on every compute node:
- python-zookeeper
The official Zookeeper Python binding
- evzookeeper
This library makes the binding work with the eventlet threading model.
This example assumes the ZooKeeper server addresses and ports are
192.168.2.1:2181, 192.168.2.2:2181, and 192.168.2.3:2181.
These values in the /etc/nova/nova.conf file are required on every
node for the ZooKeeper driver:
# Driver for the ServiceGroup service
servicegroup_driver="zk"
[zookeeper]
address="192.168.2.1:2181,192.168.2.2:2181,192.168.2.3:2181"5.4.12.1.2 Memcache ServiceGroup driver #
The memcache ServiceGroup driver uses memcached, a distributed memory object caching system that is used to increase site performance. For more details, see memcached.org.
To use the memcache driver, you must install memcached. You might already have it installed, as the same driver is also used for the OpenStack Object Storage and OpenStack dashboard. To install memcached, see the Environment -> Memcached section in the Installation Tutorials and Guides depending on your distribution.
These values in the /etc/nova/nova.conf file are required on every
node for the memcache driver:
# Driver for the ServiceGroup service
servicegroup_driver = "mc"
# Memcached servers. Use either a list of memcached servers to use for caching (list value),
# or "<None>" for in-process caching (default).
memcached_servers = <None>
# Timeout; maximum time since last check-in for up service (integer value).
# Helps to define whether a node is dead
service_down_time = 605.4.13 Security hardening #
OpenStack Compute can be integrated with various third-party technologies to increase security. For more information, see the OpenStack Security Guide.
5.4.13.1 Trusted compute pools #
Administrators can designate a group of compute hosts as trusted using trusted compute pools. The trusted hosts use hardware-based security features, such as the Intel Trusted Execution Technology (TXT), to provide an additional level of security. Combined with an external stand-alone, web-based remote attestation server, cloud providers can ensure that the compute node runs only software with verified measurements and can ensure a secure cloud stack.
Trusted compute pools provide the ability for cloud subscribers to request services run only on verified compute nodes.
The remote attestation server performs node verification like this:
Compute nodes boot with Intel TXT technology enabled.
The compute node BIOS, hypervisor, and operating system are measured.
When the attestation server challenges the compute node, the measured data is sent to the attestation server.
The attestation server verifies the measurements against a known good database to determine node trustworthiness.
A description of how to set up an attestation service is beyond the scope of this document. For an open source project that you can use to implement an attestation service, see the Open Attestation project.
Enable scheduling support for trusted compute pools by adding these lines to the
DEFAULTsection of the/etc/nova/nova.conffile:[DEFAULT] compute_scheduler_driver=nova.scheduler.filter_scheduler.FilterScheduler scheduler_available_filters=nova.scheduler.filters.all_filters scheduler_default_filters=AvailabilityZoneFilter,RamFilter,ComputeFilter,TrustedFilter
Specify the connection information for your attestation service by adding these lines to the
trusted_computingsection of the/etc/nova/nova.conffile:[trusted_computing] attestation_server = 10.1.71.206 attestation_port = 8443 # If using OAT v2.0 after, use this port: # attestation_port = 8181 attestation_server_ca_file = /etc/nova/ssl.10.1.71.206.crt # If using OAT v1.5, use this api_url: attestation_api_url = /AttestationService/resources # If using OAT pre-v1.5, use this api_url: # attestation_api_url = /OpenAttestationWebServices/V1.0 attestation_auth_blob = i-am-openstack
In this example:
- server
Host name or IP address of the host that runs the attestation service
- port
HTTPS port for the attestation service
- server_ca_file
Certificate file used to verify the attestation server's identity
- api_url
The attestation service's URL path
- auth_blob
An authentication blob, required by the attestation service.
Save the file, and restart the
nova-computeandnova-schedulerservice to pick up the changes.
To customize the trusted compute pools, use these configuration option settings:
|
Configuration option = Default value |
Description |
|---|---|
|
[trusted_computing] | |
|
attestation_api_url = /OpenAttestationWebServices/V1.0 |
(StrOpt) Attestation web API URL |
|
attestation_auth_blob = None |
(StrOpt) Attestation authorization blob - must change |
|
attestation_auth_timeout = 60 |
(IntOpt) Attestation status cache valid period length |
|
attestation_insecure_ssl = False |
(BoolOpt) Disable SSL cert verification for Attestation service |
|
attestation_port = 8443 |
(StrOpt) Attestation server port |
|
attestation_server = None |
(StrOpt) Attestation server HTTP |
|
attestation_server_ca_file = None |
(StrOpt) Attestation server Cert file for Identity verification |
Flavors can be designated as trusted using the
nova flavor-key setcommand. In this example, them1.tinyflavor is being set as trusted:$ nova flavor-key m1.tiny set trust:trusted_host=trusted
You can request that your instance is run on a trusted host by specifying a trusted flavor when booting the instance:
$ openstack server create --flavor m1.tiny \ --key-name myKeypairName --image myImageID newInstanceName
5.4.13.2 Encrypt Compute metadata traffic #
Enabling SSL encryption
OpenStack supports encrypting Compute metadata traffic with HTTPS.
Enable SSL encryption in the metadata_agent.ini file.
Enable the HTTPS protocol.
nova_metadata_protocol = https
Determine whether insecure SSL connections are accepted for Compute metadata server requests. The default value is
False.nova_metadata_insecure = False
Specify the path to the client certificate.
nova_client_cert = PATH_TO_CERT
Specify the path to the private key.
nova_client_priv_key = PATH_TO_KEY
5.4.14 Recover from a failed compute node #
If you deploy Compute with a shared file system, you can use several methods to quickly recover from a node failure. This section discusses manual recovery.
5.4.14.1 Evacuate instances #
If a hardware malfunction or other error causes the cloud compute node to
fail, you can use the nova evacuate command to evacuate instances.
See the OpenStack Administrator Guide.
5.4.14.2 Manual recovery #
To manually recover a failed compute node:
Identify the VMs on the affected hosts by using a combination of the
openstack server listandopenstack server showcommands or theeuca-describe-instancescommand.For example, this command displays information about the i-000015b9 instance that runs on the np-rcc54 node:
$ euca-describe-instances i-000015b9 at3-ui02 running nectarkey (376, np-rcc54) 0 m1.xxlarge 2012-06-19T00:48:11.000Z 115.146.93.60
Query the Compute database for the status of the host. This example converts an EC2 API instance ID to an OpenStack ID. If you use the
novacommands, you can substitute the ID directly. This example output is truncated:mysql> SELECT * FROM instances WHERE id = CONV('15b9', 16, 10) \G; *************************** 1. row *************************** created_at: 2012-06-19 00:48:11 updated_at: 2012-07-03 00:35:11 deleted_at: NULL ... id: 5561 ... power_state: 5 vm_state: shutoff ... hostname: at3-ui02 host: np-rcc54 ... uuid: 3f57699a-e773-4650-a443-b4b37eed5a06 ... task_state: NULL ...NoteFind the credentials for your database in
/etc/nova.conffile.Decide to which compute host to move the affected VM. Run this database command to move the VM to that host:
mysql> UPDATE instances SET host = 'np-rcc46' WHERE uuid = '3f57699a-e773-4650-a443-b4b37eed5a06';
If you use a hypervisor that relies on libvirt, such as KVM, update the
libvirt.xmlfile in/var/lib/nova/instances/[instance ID]with these changes:Change the
DHCPSERVERvalue to the host IP address of the new compute host.Update the VNC IP to
0.0.0.0.
Reboot the VM:
$ openstack server reboot 3f57699a-e773-4650-a443-b4b37eed5a06
Typically, the database update and openstack server reboot command
recover a VM from a failed host. However, if problems persist, try one of
these actions:
Use
virshto recreate the network filter configuration.Restart Compute services.
Update the
vm_stateandpower_statefields in the Compute database.
5.4.14.3 Recover from a UID/GID mismatch #
Sometimes when you run Compute with a shared file system or an automated configuration tool, files on your compute node might use the wrong UID or GID. This UID or GID mismatch can prevent you from running live migrations or starting virtual machines.
This procedure runs on nova-compute hosts, based on the KVM hypervisor:
Set the nova UID to the same number in
/etc/passwdon all hosts. For example, set the UID to112.NoteChoose UIDs or GIDs that are not in use for other users or groups.
Set the
libvirt-qemuUID to the same number in the/etc/passwdfile on all hosts. For example, set the UID to119.Set the
novagroup to the same number in the/etc/groupfile on all hosts. For example, set the group to120.Set the
libvirtdgroup to the same number in the/etc/groupfile on all hosts. For example, set the group to119.Stop the services on the compute node.
Change all files that the nova user or group owns. For example:
# find / -uid 108 -exec chown nova {} \; # note the 108 here is the old nova UID before the change # find / -gid 120 -exec chgrp nova {} \;Repeat all steps for the
libvirt-qemufiles, if required.Restart the services.
To verify that all files use the correct IDs, run the
findcommand.
5.4.14.4 Recover cloud after disaster #
This section describes how to manage your cloud after a disaster and back up persistent storage volumes. Backups are mandatory, even outside of disaster scenarios.
For a definition of a disaster recovery plan (DRP), see http://en.wikipedia.org/wiki/Disaster_Recovery_Plan.
A disk crash, network loss, or power failure can affect several components in your cloud architecture. The worst disaster for a cloud is a power loss. A power loss affects these components:
A cloud controller (
nova-api,nova-objectstore,nova-network)A compute node (
nova-compute)A storage area network (SAN) used by OpenStack Block Storage (
cinder-volumes)
Before a power loss:
Create an active iSCSI session from the SAN to the cloud controller (used for the
cinder-volumesLVM's VG).Create an active iSCSI session from the cloud controller to the compute node (managed by
cinder-volume).Create an iSCSI session for every volume (so 14 EBS volumes requires 14 iSCSI sessions).
Create
iptablesorebtablesrules from the cloud controller to the compute node. This allows access from the cloud controller to the running instance.Save the current state of the database, the current state of the running instances, and the attached volumes (mount point, volume ID, volume status, etc), at least from the cloud controller to the compute node.
After power resumes and all hardware components restart:
The iSCSI session from the SAN to the cloud no longer exists.
The iSCSI session from the cloud controller to the compute node no longer exists.
nova-network reapplies configurations on boot and, as a result, recreates the iptables and ebtables from the cloud controller to the compute node.
Instances stop running.
Instances are not lost because neither
destroynorterminateran. The files for the instances remain on the compute node.The database does not update.
Begin recovery
Do not add any steps or change the order of steps in this procedure.
Check the current relationship between the volume and its instance, so that you can recreate the attachment.
Use the
openstack volume listcommand to get this information. Note that theopenstackclient can get volume information from OpenStack Block Storage.Update the database to clean the stalled state. Do this for every volume by using these queries:
mysql> use cinder; mysql> update volumes set mountpoint=NULL; mysql> update volumes set status="available" where status <>"error_deleting"; mysql> update volumes set attach_status="detached"; mysql> update volumes set instance_id=0;
Use
openstack volume listcommand to list all volumes.Restart the instances by using the
openstack server reboot INSTANCEcommand.ImportantSome instances completely reboot and become reachable, while some might stop at the plymouth stage. This is expected behavior. DO NOT reboot a second time.
Instance state at this stage depends on whether you added an
/etc/fstabentry for that volume. Images built with the cloud-init package remain in apendingstate, while others skip the missing volume and start. You perform this step to ask Compute to reboot every instance so that the stored state is preserved. It does not matter if not all instances come up successfully. For more information about cloud-init, see help.ubuntu.com/community/CloudInit/.If required, run the
openstack server add volumecommand to reattach the volumes to their respective instances. This example uses a file of listed volumes to reattach them:#!/bin/bash while read line; do volume=`echo $line | $CUT -f 1 -d " "` instance=`echo $line | $CUT -f 2 -d " "` mount_point=`echo $line | $CUT -f 3 -d " "` echo "ATTACHING VOLUME FOR INSTANCE - $instance" openstack server add volume $instance $volume $mount_point sleep 2 done < $volumes_tmp_fileInstances that were stopped at the plymouth stage now automatically continue booting and start normally. Instances that previously started successfully can now see the volume.
Log in to the instances with SSH and reboot them.
If some services depend on the volume or if a volume has an entry in fstab, you can now restart the instance. Restart directly from the instance itself and not through
nova:# shutdown -r now
When you plan for and complete a disaster recovery, follow these tips:
Use the
errors=remountoption in thefstabfile to prevent data corruption.In the event of an I/O error, this option prevents writes to the disk. Add this configuration option into the cinder-volume server that performs the iSCSI connection to the SAN and into the instances'
fstabfiles.Do not add the entry for the SAN's disks to the cinder-volume's
fstabfile.Some systems hang on that step, which means you could lose access to your cloud-controller. To re-run the session manually, run this command before performing the mount:
# iscsiadm -m discovery -t st -p $SAN_IP $ iscsiadm -m node --target-name $IQN -p $SAN_IP -l
On your instances, if you have the whole
/home/directory on the disk, leave a user's directory with the user's bash files and theauthorized_keysfile instead of emptying the/home/directory and mapping the disk on it.This action enables you to connect to the instance without the volume attached, if you allow only connections through public keys.
To script the disaster recovery plan (DRP), use the https://github.com/Razique bash script.
This script completes these steps:
Creates an array for instances and their attached volumes.
Updates the MySQL database.
Restarts all instances with euca2ools.
Reattaches the volumes.
Uses Compute credentials to make an SSH connection into every instance.
The script includes a test mode, which enables you to perform the sequence
for only one instance.
To reproduce the power loss, connect to the compute node that runs that
instance and close the iSCSI session. Do not detach the volume by using the
openstack server remove volume command. You must manually close the
iSCSI session. This example closes an iSCSI session with the number 15:
# iscsiadm -m session -u -r 15
Do not forget the -r option. Otherwise, all sessions close.
There is potential for data loss while running instances during this procedure. If you are using Liberty or earlier, ensure you have the correct patch and set the options appropriately.
5.4.15 Advanced configuration #
OpenStack clouds run on platforms that differ greatly in the capabilities that they provide. By default, the Compute service seeks to abstract the underlying hardware that it runs on, rather than exposing specifics about the underlying host platforms. This abstraction manifests itself in many ways. For example, rather than exposing the types and topologies of CPUs running on hosts, the service exposes a number of generic CPUs (virtual CPUs, or vCPUs) and allows for overcommitting of these. In a similar manner, rather than exposing the individual types of network devices available on hosts, generic software-powered network ports are provided. These features are designed to allow high resource utilization and allows the service to provide a generic cost-effective and highly scalable cloud upon which to build applications.
This abstraction is beneficial for most workloads. However, there are some workloads where determinism and per-instance performance are important, if not vital. In these cases, instances can be expected to deliver near-native performance. The Compute service provides features to improve individual instance for these kind of workloads.
5.4.15.1 Attaching physical PCI devices to guests #
The PCI passthrough feature in OpenStack allows full access and direct control of a physical PCI device in guests. This mechanism is generic for any kind of PCI device, and runs with a Network Interface Card (NIC), Graphics Processing Unit (GPU), or any other devices that can be attached to a PCI bus. Correct driver installation is the only requirement for the guest to properly use the devices.
Some PCI devices provide Single Root I/O Virtualization and Sharing (SR-IOV) capabilities. When SR-IOV is used, a physical device is virtualized and appears as multiple PCI devices. Virtual PCI devices are assigned to the same or different guests. In the case of PCI passthrough, the full physical device is assigned to only one guest and cannot be shared.
To enable PCI passthrough, follow the steps below:
Configure nova-scheduler (Controller)
Configure nova-api (Controller)**
Configure a flavor (Controller)
Enable PCI passthrough (Compute)
Configure PCI devices in nova-compute (Compute)
The PCI device with address 0000:41:00.0 is used as an example. This
will differ between environments.
5.4.15.1.1 Configure nova-scheduler (Controller) #
Configure
nova-scheduleras specified in Configure nova-scheduler.Restart the
nova-schedulerservice.
5.4.15.1.2 Configure nova-api (Controller) #
Specify the PCI alias for the device.
Configure a PCI alias
a1to request a PCI device with avendor_idof0x8086and aproduct_idof0x154d. Thevendor_idandproduct_idcorrespond the PCI device with address0000:41:00.0.Edit
/etc/nova/nova.conf:[default] pci_alias = { "vendor_id":"8086", "product_id":"154d", "device_type":"type-PF", "name":"a1" }For more information about the syntax of
pci_alias, refer to nova.conf configuration options.Restart the
nova-apiservice.
5.4.15.1.3 Configure a flavor (Controller) #
Configure a flavor to request two PCI devices, each with vendor_id of
0x8086 and product_id of 0x154d:
# openstack flavor set m1.large --property "pci_passthrough:alias"="a1:2"
For more information about the syntax for pci_passthrough:alias, refer to
flavor.
5.4.15.1.4 Enable PCI passthrough (Compute) #
Enable VT-d and IOMMU. For more information, refer to steps one and two in Create Virtual Functions.
5.4.15.1.5 Configure PCI devices (Compute) #
Configure
nova-computeto allow the PCI device to pass through to VMs. Edit/etc/nova/nova.conf:[default] pci_passthrough_whitelist = { "address": "0000:41:00.0" }Alternatively specify multiple PCI devices using whitelisting:
[default] pci_passthrough_whitelist = { "vendor_id": "8086", "product_id": "10fb" }All PCI devices matching the
vendor_idandproduct_idare added to the pool of PCI devices available for passthrough to VMs.For more information about the syntax of
pci_passthrough_whitelist, refer to nova.conf configuration options.Specify the PCI alias for the device.
From the Newton release, to resize guest with PCI device, configure the PCI alias on the compute node as well.
Configure a PCI alias
a1to request a PCI device with avendor_idof0x8086and aproduct_idof0x154d. Thevendor_idandproduct_idcorrespond the PCI device with address0000:41:00.0.Edit
/etc/nova/nova.conf:[default] pci_alias = { "vendor_id":"8086", "product_id":"154d", "device_type":"type-PF", "name":"a1" }For more information about the syntax of
pci_alias, refer to nova.conf configuration options.Restart the
nova-computeservice.
5.4.15.1.6 Create instances with PCI passthrough devices #
The nova-scheduler selects a destination host that has PCI devices
available with the specified vendor_id and product_id that matches the
pci_alias from the flavor.
# openstack server create --flavor m1.large --image cirros-0.3.4-x86_64-uec --wait test-pci
5.4.15.2 CPU topologies #
The NUMA topology and CPU pinning features in OpenStack provide high-level control over how instances run on hypervisor CPUs and the topology of virtual CPUs available to instances. These features help minimize latency and maximize performance.
5.4.15.2.1 SMP, NUMA, and SMT #
- Symmetric multiprocessing (SMP)
SMP is a design found in many modern multi-core systems. In an SMP system, there are two or more CPUs and these CPUs are connected by some interconnect. This provides CPUs with equal access to system resources like memory and input/output ports.
- Non-uniform memory access (NUMA)
NUMA is a derivative of the SMP design that is found in many multi-socket systems. In a NUMA system, system memory is divided into cells or nodes that are associated with particular CPUs. Requests for memory on other nodes are possible through an interconnect bus. However, bandwidth across this shared bus is limited. As a result, competition for this resource can incur performance penalties.
- Simultaneous Multi-Threading (SMT)
SMT is a design complementary to SMP. Whereas CPUs in SMP systems share a bus and some memory, CPUs in SMT systems share many more components. CPUs that share components are known as thread siblings. All CPUs appear as usable CPUs on the system and can execute workloads in parallel. However, as with NUMA, threads compete for shared resources.
In OpenStack, SMP CPUs are known as cores, NUMA cells or nodes are known as sockets, and SMT CPUs are known as threads. For example, a quad-socket, eight core system with Hyper-Threading would have four sockets, eight cores per socket and two threads per core, for a total of 64 CPUs.
5.4.15.2.2 Customizing instance NUMA placement policies #
The functionality described below is currently only supported by the libvirt/KVM driver.
When running workloads on NUMA hosts, it is important that the vCPUs executing processes are on the same NUMA node as the memory used by these processes. This ensures all memory accesses are local to the node and thus do not consume the limited cross-node memory bandwidth, adding latency to memory accesses. Similarly, large pages are assigned from memory and benefit from the same performance improvements as memory allocated using standard pages. Thus, they also should be local. Finally, PCI devices are directly associated with specific NUMA nodes for the purposes of DMA. Instances that use PCI or SR-IOV devices should be placed on the NUMA node associated with these devices.
By default, an instance floats across all NUMA nodes on a host. NUMA awareness
can be enabled implicitly through the use of huge pages or pinned CPUs or
explicitly through the use of flavor extra specs or image metadata. In all
cases, the NUMATopologyFilter filter must be enabled. Details on this
filter are provided in Scheduling configuration guide.
The NUMA node(s) used are normally chosen at random. However, if a PCI passthrough or SR-IOV device is attached to the instance, then the NUMA node that the device is associated with will be used. This can provide important performance improvements. However, booting a large number of similar instances can result in unbalanced NUMA node usage. Care should be taken to mitigate this issue. See this discussion for more details.
Inadequate per-node resources will result in scheduling failures. Resources that are specific to a node include not only CPUs and memory, but also PCI and SR-IOV resources. It is not possible to use multiple resources from different nodes without requesting a multi-node layout. As such, it may be necessary to ensure PCI or SR-IOV resources are associated with the same NUMA node or force a multi-node layout.
When used, NUMA awareness allows the operating system of the instance to intelligently schedule the workloads that it runs and minimize cross-node memory bandwidth. To restrict an instance's vCPUs to a single host NUMA node, run:
$ openstack flavor set m1.large --property hw:numa_nodes=1
Some workloads have very demanding requirements for memory access latency or bandwidth that exceed the memory bandwidth available from a single NUMA node. For such workloads, it is beneficial to spread the instance across multiple host NUMA nodes, even if the instance's RAM/vCPUs could theoretically fit on a single NUMA node. To force an instance's vCPUs to spread across two host NUMA nodes, run:
$ openstack flavor set m1.large --property hw:numa_nodes=2
The allocation of instances vCPUs and memory from different host NUMA nodes can be configured. This allows for asymmetric allocation of vCPUs and memory, which can be important for some workloads. To spread the 6 vCPUs and 6 GB of memory of an instance across two NUMA nodes and create an asymmetric 1:2 vCPU and memory mapping between the two nodes, run:
$ openstack flavor set m1.large --property hw:numa_nodes=2 $ openstack flavor set m1.large \ # configure guest node 0 --property hw:numa_cpus.0=0,1 \ --property hw:numa_mem.0=2048 $ openstack flavor set m1.large \ # configure guest node 1 --property hw:numa_cpus.1=2,3,4,5 \ --property hw:numa_mem.1=4096
For more information about the syntax for hw:numa_nodes, hw:numa_cpus.N
and hw:num_mem.N, refer to the Flavors guide.
5.4.15.2.3 Customizing instance CPU pinning policies #
The functionality described below is currently only supported by the libvirt/KVM driver.
By default, instance vCPU processes are not assigned to any particular host CPU, instead, they float across host CPUs like any other process. This allows for features like overcommitting of CPUs. In heavily contended systems, this provides optimal system performance at the expense of performance and latency for individual instances.
Some workloads require real-time or near real-time behavior, which is not possible with the latency introduced by the default CPU policy. For such workloads, it is beneficial to control which host CPUs are bound to an instance's vCPUs. This process is known as pinning. No instance with pinned CPUs can use the CPUs of another pinned instance, thus preventing resource contention between instances. To configure a flavor to use pinned vCPUs, a use a dedicated CPU policy. To force this, run:
$ openstack flavor set m1.large --property hw:cpu_policy=dedicated
Host aggregates should be used to separate pinned instances from unpinned instances as the latter will not respect the resourcing requirements of the former.
When running workloads on SMT hosts, it is important to be aware of the impact that thread siblings can have. Thread siblings share a number of components and contention on these components can impact performance. To configure how to use threads, a CPU thread policy should be specified. For workloads where sharing benefits performance, use thread siblings. To force this, run:
$ openstack flavor set m1.large \ --property hw:cpu_policy=dedicated \ --property hw:cpu_thread_policy=require
For other workloads where performance is impacted by contention for resources, use non-thread siblings or non-SMT hosts. To force this, run:
$ openstack flavor set m1.large \ --property hw:cpu_policy=dedicated \ --property hw:cpu_thread_policy=isolate
Finally, for workloads where performance is minimally impacted, use thread siblings if available. This is the default, but it can be set explicitly:
$ openstack flavor set m1.large \ --property hw:cpu_policy=dedicated \ --property hw:cpu_thread_policy=prefer
For more information about the syntax for hw:cpu_policy and
hw:cpu_thread_policy, refer to the Flavors guide.
Applications are frequently packaged as images. For applications that require real-time or near real-time behavior, configure image metadata to ensure created instances are always pinned regardless of flavor. To configure an image to use pinned vCPUs and avoid thread siblings, run:
$ openstack image set [IMAGE_ID] \ --property hw_cpu_policy=dedicated \ --property hw_cpu_thread_policy=isolate
Image metadata takes precedence over flavor extra specs. Thus, configuring
competing policies causes an exception. By setting a shared policy
through image metadata, administrators can prevent users configuring CPU
policies in flavors and impacting resource utilization. To configure this
policy, run:
$ openstack image set [IMAGE_ID] --property hw_cpu_policy=shared
There is no correlation required between the NUMA topology exposed in the instance and how the instance is actually pinned on the host. This is by design. See this invalid bug for more information.
For more information about image metadata, refer to the Image metadata guide.
5.4.15.2.4 Customizing instance CPU topologies #
The functionality described below is currently only supported by the libvirt/KVM driver.
In addition to configuring how an instance is scheduled on host CPUs, it is possible to configure how CPUs are represented in the instance itself. By default, when instance NUMA placement is not specified, a topology of N sockets, each with one core and one thread, is used for an instance, where N corresponds to the number of instance vCPUs requested. When instance NUMA placement is specified, the number of sockets is fixed to the number of host NUMA nodes to use and the total number of instance CPUs is split over these sockets.
Some workloads benefit from a custom topology. For example, in some operating systems, a different license may be needed depending on the number of CPU sockets. To configure a flavor to use a maximum of two sockets, run:
$ openstack flavor set m1.large --property hw:cpu_sockets=2
Similarly, to configure a flavor to use one core and one thread, run:
$ openstack flavor set m1.large \ --property hw:cpu_cores=1 \ --property hw:cpu_threads=1
If specifying all values, the product of sockets multiplied by cores
multiplied by threads must equal the number of instance vCPUs. If specifying
any one of these values or the multiple of two values, the values must be a
factor of the number of instance vCPUs to prevent an exception. For example,
specifying hw:cpu_sockets=2 on a host with an odd number of cores fails.
Similarly, specifying hw:cpu_cores=2 and hw:cpu_threads=4 on a host
with ten cores fails.
For more information about the syntax for hw:cpu_sockets, hw:cpu_cores
and hw:cpu_threads, refer to the Flavors guide.
It is also possible to set upper limits on the number of sockets, cores, and threads used. Unlike the hard values above, it is not necessary for this exact number to used because it only provides a limit. This can be used to provide some flexibility in scheduling, while ensuring certains limits are not exceeded. For example, to ensure no more than two sockets are defined in the instance topology, run:
$ openstack flavor set m1.large --property=hw:cpu_max_sockets=2
For more information about the syntax for hw:cpu_max_sockets,
hw:cpu_max_cores, and hw:cpu_max_threads, refer to the Flavors
guide.
Applications are frequently packaged as images. For applications that prefer certain CPU topologies, configure image metadata to hint that created instances should have a given topology regardless of flavor. To configure an image to request a two-socket, four-core per socket topology, run:
$ openstack image set [IMAGE_ID] \ --property hw_cpu_sockets=2 \ --property hw_cpu_cores=4
To constrain instances to a given limit of sockets, cores or threads, use the
max_ variants. To configure an image to have a maximum of two sockets and a
maximum of one thread, run:
$ openstack image set [IMAGE_ID] \ --property hw_cpu_max_sockets=2 \ --property hw_cpu_max_threads=1
Image metadata takes precedence over flavor extra specs. Configuring competing
constraints causes an exception. By setting a max value for sockets, cores,
or threads, administrators can prevent users configuring topologies that might,
for example, incur an additional licensing fees.
For more information about image metadata, refer to the Image metadata guide.
5.4.15.3 Huge pages #
The huge page feature in OpenStack provides important performance improvements for applications that are highly memory IO-bound.
Huge pages may also be referred to hugepages or large pages, depending on the source. These terms are synonyms.
5.4.15.3.1 Pages, the TLB and huge pages #
- Pages
Physical memory is segmented into a series of contiguous regions called pages. Each page contains a number of bytes, referred to as the page size. The system retrieves memory by accessing entire pages, rather than byte by byte.
- Translation Lookaside Buffer (TLB)
A TLB is used to map the virtual addresses of pages to the physical addresses in actual memory. The TLB is a cache and is not limitless, storing only the most recent or frequently accessed pages. During normal operation, processes will sometimes attempt to retrieve pages that are not stored in the cache. This is known as a TLB miss and results in a delay as the processor iterates through the pages themselves to find the missing address mapping.
- Huge Pages
The standard page size in x86 systems is 4 kB. This is optimal for general purpose computing but larger page sizes - 2 MB and 1 GB - are also available. These larger page sizes are known as huge pages. Huge pages result in less efficient memory usage as a process will not generally use all memory available in each page. However, use of huge pages will result in fewer overall pages and a reduced risk of TLB misses. For processes that have significant memory requirements or are memory intensive, the benefits of huge pages frequently outweigh the drawbacks.
- Persistent Huge Pages
On Linux hosts, persistent huge pages are huge pages that are reserved upfront. The HugeTLB provides for the mechanism for this upfront configuration of huge pages. The HugeTLB allows for the allocation of varying quantities of different huge page sizes. Allocation can be made at boot time or run time. Refer to the Linux hugetlbfs guide for more information.
- Transparent Huge Pages (THP)
On Linux hosts, transparent huge pages are huge pages that are automatically provisioned based on process requests. Transparent huge pages are provisioned on a best effort basis, attempting to provision 2 MB huge pages if available but falling back to 4 kB small pages if not. However, no upfront configuration is necessary. Refer to the Linux THP guide for more information.
5.4.15.3.2 Enabling huge pages on the host #
Persistent huge pages are required owing to their guaranteed availability.
However, persistent huge pages are not enabled by default in most environments.
The steps for enabling huge pages differ from platform to platform and only the
steps for Linux hosts are described here. On Linux hosts, the number of
persistent huge pages on the host can be queried by checking /proc/meminfo:
$ grep Huge /proc/meminfo AnonHugePages: 0 kB ShmemHugePages: 0 kB HugePages_Total: 0 HugePages_Free: 0 HugePages_Rsvd: 0 HugePages_Surp: 0 Hugepagesize: 2048 kB
In this instance, there are 0 persistent huge pages (HugePages_Total) and 0
transparent huge pages (AnonHugePages) allocated. Huge pages can be
allocated at boot time or run time. Huge pages require a contiguous area of
memory - memory that gets increasingly fragmented the long a host is running.
Identifying contiguous areas of memory is a issue for all huge page sizes, but
it's particularly problematic for larger huge page sizes such as 1 GB huge
pages. Allocating huge pages at boot time will ensure the correct number of huge
pages is always available, while allocating them at run time can fail if memory
has become too fragmented.
To allocate huge pages at run time, the kernel boot parameters must be extended
to include some huge page-specific parameters. This can be achieved by
modifying /etc/default/grub and appending the hugepagesz,
hugepages, and transparent_hugepages=never arguments to
GRUB_CMDLINE_LINUX. To allocate, for example, 2048 persistent 2 MB huge
pages at boot time, run:
# echo 'GRUB_CMDLINE_LINUX="$GRUB_CMDLINE_LINUX hugepagesz=2M hugepages=2048 transparent_hugepage=never"' > /etc/default/grub $ grep GRUB_CMDLINE_LINUX /etc/default/grub GRUB_CMDLINE_LINUX="..." GRUB_CMDLINE_LINUX="$GRUB_CMDLINE_LINUX hugepagesz=2M hugepages=2048 transparent_hugepage=never"
Persistent huge pages are not usable by standard host OS processes. Ensure enough free, non-huge page memory is reserved for these processes.
Reboot the host, then validate that huge pages are now available:
$ grep "Huge" /proc/meminfo AnonHugePages: 0 kB ShmemHugePages: 0 kB HugePages_Total: 2048 HugePages_Free: 2048 HugePages_Rsvd: 0 HugePages_Surp: 0 Hugepagesize: 2048 kB
There are now 2048 2 MB huge pages totalling 4 GB of huge pages. These huge pages must be mounted. On most platforms, this happens automatically. To verify that the huge pages are mounted, run:
# mount | grep huge hugetlbfs on /dev/hugepages type hugetlbfs (rw)
In this instance, the huge pages are mounted at /dev/hugepages. This mount
point varies from platform to platform. If the above command did not return
anything, the hugepages must be mounted manually. To mount the huge pages at
/dev/hugepages, run:
# mkdir -p /dev/hugepages # mount -t hugetlbfs hugetlbfs /dev/hugepages
There are many more ways to configure huge pages, including allocating huge pages at run time, specifying varying allocations for different huge page sizes, or allocating huge pages from memory affinitized to different NUMA nodes. For more information on configuring huge pages on Linux hosts, refer to the Linux hugetlbfs guide.
5.4.15.3.3 Customizing instance huge pages allocations #
The functionality described below is currently only supported by the libvirt/KVM driver.
For performance reasons, configuring huge pages for an instance will
implicitly result in a NUMA topology being configured for the instance.
Configuring a NUMA topology for an instance requires enablement of
NUMATopologyFilter. Refer to Section 5.4.15.2, “CPU topologies” for more
information.
By default, an instance does not use huge pages for its underlying memory. However, huge pages can bring important or required performance improvements for some workloads. Huge pages must be requested explicitly through the use of flavor extra specs or image metadata. To request an instance use huge pages, run:
$ openstack flavor set m1.large --property hw:mem_page_size=large
Different platforms offer different huge page sizes. For example: x86-based platforms offer 2 MB and 1 GB huge page sizes. Specific huge page sizes can be also be requested, with or without a unit suffix. The unit suffix must be one of: Kb(it), Kib(it), Mb(it), Mib(it), Gb(it), Gib(it), Tb(it), Tib(it), KB, KiB, MB, MiB, GB, GiB, TB, TiB. Where a unit suffix is not provided, Kilobytes are assumed. To request an instance to use 2 MB huge pages, run one of:
$ openstack flavor set m1.large --property hw:mem_page_size=2Mb
$ openstack flavor set m1.large --property hw:mem_page_size=2048
Enabling huge pages for an instance can have negative consequences for other instances by consuming limited huge pages resources. To explicitly request an instance use small pages, run:
$ openstack flavor set m1.large --property hw:mem_page_size=small
Explicitly requesting any page size will still result in a NUMA topology being applied to the instance, as described earlier in this document.
Finally, to leave the decision of huge or small pages to the compute driver, run:
$ openstack flavor set m1.large --property hw:mem_page_size=any
For more information about the syntax for hw:mem_page_size, refer to the
Flavors guide.
Applications are frequently packaged as images. For applications that require the IO performance improvements that huge pages provides, configure image metadata to ensure instances always request the specific page size regardless of flavor. To configure an image to use 1 GB huge pages, run:
$ openstack image set [IMAGE_ID] --property hw_mem_page_size=1GB
Image metadata takes precedence over flavor extra specs. Thus, configuring
competing page sizes causes an exception. By setting a small page size
through image metadata, administrators can prevent users requesting huge pages
in flavors and impacting resource utilization. To configure this page size,
run:
$ openstack image set [IMAGE_ID] --property hw_mem_page_size=small
Explicitly requesting any page size will still result in a NUMA topology being applied to the instance, as described earlier in this document.
For more information about image metadata, refer to the Image metadata guide.
5.5 Troubleshoot Compute #
Common problems for Compute typically involve misconfigured
networking or credentials that are not sourced properly in the
environment. Also, most flat networking configurations do not
enable ping or ssh from a compute node
to the instances that run on that node. Another common problem
is trying to run 32-bit images on a 64-bit compute node.
This section shows you how to troubleshoot Compute.
5.5.1 Compute service logging #
Compute stores a log file for each service in
/var/log/nova. For example, nova-compute.log
is the log for the nova-compute service. You can set the
following options to format log strings for the nova.log
module in the nova.conf file:
logging_context_format_stringlogging_default_format_string
If the log level is set to debug, you can also specify
logging_debug_format_suffix to append extra formatting.
For information about what variables are available for the
formatter, see Formatter Objects.
You have two logging options for OpenStack Compute based on
configuration settings. In nova.conf, include the
logfile option to enable logging. Alternatively you can set
use_syslog = 1 so that the nova daemon logs to syslog.
5.5.2 Guru Meditation reports #
A Guru Meditation report is sent by the Compute service upon receipt of the
SIGUSR2 signal (SIGUSR1 before Mitaka). This report is a
general-purpose error report that includes details about the current state
of the service. The error report is sent to stderr.
For example, if you redirect error output to nova-api-err.log
using nova-api 2>/var/log/nova/nova-api-err.log,
resulting in the process ID 8675, you can then run:
# kill -USR2 8675
This command triggers the Guru Meditation report to be printed to
/var/log/nova/nova-api-err.log.
The report has the following sections:
Package: Displays information about the package to which the process belongs, including version information.
Threads: Displays stack traces and thread IDs for each of the threads within the process.
Green Threads: Displays stack traces for each of the green threads within the process (green threads do not have thread IDs).
Configuration: Lists all configuration options currently accessible through the CONF object for the current process.
For more information, see Guru Meditation Reports.
5.5.3 Common errors and fixes for Compute #
The ask.openstack.org site offers a place to ask and answer questions, and you can also mark questions as frequently asked questions. This section describes some errors people have posted previously. Bugs are constantly being fixed, so online resources are a great way to get the most up-to-date errors and fixes.
5.5.4 Credential errors, 401, and 403 forbidden errors #
5.5.4.1 Problem #
Missing credentials cause a 403 forbidden error.
5.5.4.2 Solution #
To resolve this issue, use one of these methods:
- Manual method
Gets the
novarcfile from the project ZIP file, saves existing credentials in case of override, and manually sources thenovarcfile.
- Script method
Generates
novarcfrom the project ZIP file and sources it for you.
When you run nova-api the first time, it generates the certificate
authority information, including openssl.cnf. If you
start the CA services before this, you might not be
able to create your ZIP file. Restart the services.
When your CA information is available, create your ZIP file.
Also, check your HTTP proxy settings to see whether they cause problems with
novarc creation.
5.5.5 Instance errors #
5.5.5.1 Problem #
Sometimes a particular instance shows pending or you cannot SSH to
it. Sometimes the image itself is the problem. For example, when you
use flat manager networking, you do not have a DHCP server and certain
images do not support interface injection; you cannot connect to
them.
5.5.5.2 Solution #
To fix instance errors use an image that does support this method, such as Ubuntu, which obtains an IP address correctly with FlatManager network settings.
To troubleshoot other possible problems with an instance, such as
an instance that stays in a spawning state, check the directory for
the particular instance under /var/lib/nova/instances on
the nova-compute host and make sure that these files are present:
libvirt.xmldiskdisk-rawkernelramdiskconsole.log, after the instance starts.
If any files are missing, empty, or very small, the nova-compute
service did not successfully download the images from the Image service.
Also check nova-compute.log for exceptions. Sometimes they do not
appear in the console output.
Next, check the log file for the instance in the /var/log/libvirt/qemu
directory to see if it exists and has any useful error messages in it.
Finally, from the /var/lib/nova/instances directory for the instance,
see if this command returns an error:
# virsh create libvirt.xml
5.5.6 Empty log output for Linux instances #
5.5.6.1 Problem #
You can view the log output of running instances
from either the tab of the dashboard or the output of
nova console-log. In some cases, the log output of a running
Linux instance will be empty or only display a single character (for example,
the ? character).
This occurs when the Compute service attempts to retrieve the log output of the instance via a serial console while the instance itself is not configured to send output to the console.
5.5.6.2 Solution #
To rectify this, append the following parameters to kernel arguments specified in the instance's boot loader:
console=tty0 console=ttyS0,115200n8Upon rebooting, the instance will be configured to send output to the Compute service.
5.5.7 Reset the state of an instance #
5.5.7.1 Problem #
Instances can remain in an intermediate state, such as deleting.
5.5.7.2 Solution #
You can use the nova reset-state command to manually reset
the state of an instance to an error state. You can then delete the
instance. For example:
$ nova reset-state c6bbbf26-b40a-47e7-8d5c-eb17bf65c485 $ openstack server delete c6bbbf26-b40a-47e7-8d5c-eb17bf65c485
You can also use the --active parameter to force the instance back
to an active state instead of an error state. For example:
$ nova reset-state --active c6bbbf26-b40a-47e7-8d5c-eb17bf65c485
5.5.8 Injection problems #
5.5.8.1 Problem #
Instances may boot slowly, or do not boot. File injection can cause this problem.
5.5.8.2 Solution #
To disable injection in libvirt, set the following in nova.conf:
[libvirt]
inject_partition = -2If you have not enabled the configuration drive and you want to make user-specified files available from the metadata server for to improve performance and avoid boot failure if injection fails, you must disable injection.
5.5.9 Disable live snapshotting #
5.5.9.1 Problem #
Administrators using libvirt version 1.2.2 may experience problems
with live snapshot creation. Occasionally, libvirt version 1.2.2 fails
to create live snapshots under the load of creating concurrent snapshot.
5.5.9.2 Solution #
To effectively disable the libvirt live snapshotting, until the problem
is resolved, configure the disable_libvirt_livesnapshot option.
You can turn off the live snapshotting mechanism by setting up its value to
True in the [workarounds] section of the nova.conf file:
[workarounds]
disable_libvirt_livesnapshot = True6 Object Storage #
6.1 Introduction to Object Storage #
OpenStack Object Storage (swift) is used for redundant, scalable data storage using clusters of standardized servers to store petabytes of accessible data. It is a long-term storage system for large amounts of static data which can be retrieved and updated. Object Storage uses a distributed architecture with no central point of control, providing greater scalability, redundancy, and permanence. Objects are written to multiple hardware devices, with the OpenStack software responsible for ensuring data replication and integrity across the cluster. Storage clusters scale horizontally by adding new nodes. Should a node fail, OpenStack works to replicate its content from other active nodes. Because OpenStack uses software logic to ensure data replication and distribution across different devices, inexpensive commodity hard drives and servers can be used in lieu of more expensive equipment.
Object Storage is ideal for cost effective, scale-out storage. It provides a fully distributed, API-accessible storage platform that can be integrated directly into applications or used for backup, archiving, and data retention.
6.2 Features and benefits #
|
Features |
Benefits |
|---|---|
|
Leverages commodity hardware |
No lock-in, lower price/GB. |
|
HDD/node failure agnostic |
Self-healing, reliable, data redundancy protects from failures. |
|
Unlimited storage |
Large and flat namespace, highly scalable read/write access, able to serve content directly from storage system. |
|
Multi-dimensional scalability |
Scale-out architecture: Scale vertically and horizontally-distributed storage. Backs up and archives large amounts of data with linear performance. |
|
Account/container/object structure |
No nesting, not a traditional file system: Optimized for scale, it scales to multiple petabytes and billions of objects. |
|
Built-in replication 3✕ + data redundancy (compared with 2✕ on RAID) |
A configurable number of accounts, containers and object copies for high availability. |
|
Easily add capacity (unlike RAID resize) |
Elastic data scaling with ease. |
|
No central database |
Higher performance, no bottlenecks. |
|
RAID not required |
Handle many small, random reads and writes efficiently. |
|
Built-in management utilities |
Account management: Create, add, verify, and delete users; Container management: Upload, download, and verify; Monitoring: Capacity, host, network, log trawling, and cluster health. |
|
Drive auditing |
Detect drive failures preempting data corruption. |
|
Expiring objects |
Users can set an expiration time or a TTL on an object to control access. |
|
Direct object access |
Enable direct browser access to content, such as for a control panel. |
|
Realtime visibility into client requests |
Know what users are requesting. |
|
Supports S3 API |
Utilize tools that were designed for the popular S3 API. |
|
Restrict containers per account |
Limit access to control usage by user. |
|
Support for NetApp, Nexenta, Solidfire |
Unified support for block volumes using a variety of storage systems. |
|
Snapshot and backup API for block volumes. |
Data protection and recovery for VM data. |
|
Standalone volume API available |
Separate endpoint and API for integration with other compute systems. |
|
Integration with Compute |
Fully integrated with Compute for attaching block volumes and reporting on usage. |
6.3 Object Storage characteristics #
The key characteristics of Object Storage are that:
All objects stored in Object Storage have a URL.
All objects stored are replicated 3✕ in as-unique-as-possible zones, which can be defined as a group of drives, a node, a rack, and so on.
All objects have their own metadata.
Developers interact with the object storage system through a RESTful HTTP API.
Object data can be located anywhere in the cluster.
The cluster scales by adding additional nodes without sacrificing performance, which allows a more cost-effective linear storage expansion than fork-lift upgrades.
Data does not have to be migrated to an entirely new storage system.
New nodes can be added to the cluster without downtime.
Failed nodes and disks can be swapped out without downtime.
It runs on industry-standard hardware, such as Dell, HP, and Supermicro.
Object Storage (swift)
Developers can either write directly to the Swift API or use one of the many client libraries that exist for all of the popular programming languages, such as Java, Python, Ruby, and C#. Amazon S3 and RackSpace Cloud Files users should be very familiar with Object Storage. Users new to object storage systems will have to adjust to a different approach and mindset than those required for a traditional filesystem.
6.4 Components #
Object Storage uses the following components to deliver high availability, high durability, and high concurrency:
Proxy servers - Handle all of the incoming API requests.
Rings - Map logical names of data to locations on particular disks.
Zones - Isolate data from other zones. A failure in one zone does not impact the rest of the cluster as data replicates across zones.
Accounts and containers - Each account and container are individual databases that are distributed across the cluster. An account database contains the list of containers in that account. A container database contains the list of objects in that container.
Objects - The data itself.
Partitions - A partition stores objects, account databases, and container databases and helps manage locations where data lives in the cluster.
Object Storage building blocks
6.4.1 Proxy servers #
Proxy servers are the public face of Object Storage and handle all of the incoming API requests. Once a proxy server receives a request, it determines the storage node based on the object's URL, for example: https://swift.example.com/v1/account/container/object. Proxy servers also coordinate responses, handle failures, and coordinate timestamps.
Proxy servers use a shared-nothing architecture and can be scaled as needed based on projected workloads. A minimum of two proxy servers should be deployed for redundancy. If one proxy server fails, the others take over.
For more information concerning proxy server configuration, see Configuration Reference.
6.4.2 Rings #
A ring represents a mapping between the names of entities stored on disks and their physical locations. There are separate rings for accounts, containers, and objects. When other components need to perform any operation on an object, container, or account, they need to interact with the appropriate ring to determine their location in the cluster.
The ring maintains this mapping using zones, devices, partitions, and replicas. Each partition in the ring is replicated, by default, three times across the cluster, and partition locations are stored in the mapping maintained by the ring. The ring is also responsible for determining which devices are used for handoff in failure scenarios.
Data can be isolated into zones in the ring. Each partition replica is guaranteed to reside in a different zone. A zone could represent a drive, a server, a cabinet, a switch, or even a data center.
The partitions of the ring are equally divided among all of the devices in the Object Storage installation. When partitions need to be moved around (for example, if a device is added to the cluster), the ring ensures that a minimum number of partitions are moved at a time, and only one replica of a partition is moved at a time.
You can use weights to balance the distribution of partitions on drives across the cluster. This can be useful, for example, when differently sized drives are used in a cluster.
The ring is used by the proxy server and several background processes (like replication).
The ring
These rings are externally managed. The server processes themselves do not modify the rings, they are instead given new rings modified by other tools.
The ring uses a configurable number of bits from an MD5 hash for a path
as a partition index that designates a device. The number of bits kept
from the hash is known as the partition power, and 2 to the partition
power indicates the partition count. Partitioning the full MD5 hash ring
allows other parts of the cluster to work in batches of items at once
which ends up either more efficient or at least less complex than
working with each item separately or the entire cluster all at once.
Another configurable value is the replica count, which indicates how many of the partition-device assignments make up a single ring. For a given partition number, each replica's device will not be in the same zone as any other replica's device. Zones can be used to group devices based on physical locations, power separations, network separations, or any other attribute that would improve the availability of multiple replicas at the same time.
6.4.3 Zones #
Object Storage allows configuring zones in order to isolate failure boundaries. If possible, each data replica resides in a separate zone. At the smallest level, a zone could be a single drive or a grouping of a few drives. If there were five object storage servers, then each server would represent its own zone. Larger deployments would have an entire rack (or multiple racks) of object servers, each representing a zone. The goal of zones is to allow the cluster to tolerate significant outages of storage servers without losing all replicas of the data.
Zones
6.4.4 Accounts and containers #
Each account and container is an individual SQLite database that is distributed across the cluster. An account database contains the list of containers in that account. A container database contains the list of objects in that container.
Accounts and containers
To keep track of object data locations, each account in the system has a database that references all of its containers, and each container database references each object.
6.4.5 Partitions #
A partition is a collection of stored data. This includes account databases, container databases, and objects. Partitions are core to the replication system.
Think of a partition as a bin moving throughout a fulfillment center warehouse. Individual orders get thrown into the bin. The system treats that bin as a cohesive entity as it moves throughout the system. A bin is easier to deal with than many little things. It makes for fewer moving parts throughout the system.
System replicators and object uploads/downloads operate on partitions. As the system scales up, its behavior continues to be predictable because the number of partitions is a fixed number.
Implementing a partition is conceptually simple, a partition is just a directory sitting on a disk with a corresponding hash table of what it contains.
Partitions
6.4.6 Replicators #
In order to ensure that there are three copies of the data everywhere, replicators continuously examine each partition. For each local partition, the replicator compares it against the replicated copies in the other zones to see if there are any differences.
The replicator knows if replication needs to take place by examining hashes. A hash file is created for each partition, which contains hashes of each directory in the partition. Each of the three hash files is compared. For a given partition, the hash files for each of the partition's copies are compared. If the hashes are different, then it is time to replicate, and the directory that needs to be replicated is copied over.
This is where partitions come in handy. With fewer things in the system, larger chunks of data are transferred around (rather than lots of little TCP connections, which is inefficient) and there is a consistent number of hashes to compare.
The cluster eventually has a consistent behavior where the newest data has a priority.
Replication
If a zone goes down, one of the nodes containing a replica notices and proactively copies data to a handoff location.
6.4.7 Use cases #
The following sections show use cases for object uploads and downloads and introduce the components.
6.4.7.1 Upload #
A client uses the REST API to make a HTTP request to PUT an object into an existing container. The cluster receives the request. First, the system must figure out where the data is going to go. To do this, the account name, container name, and object name are all used to determine the partition where this object should live.
Then a lookup in the ring figures out which storage nodes contain the partitions in question.
The data is then sent to each storage node where it is placed in the appropriate partition. At least two of the three writes must be successful before the client is notified that the upload was successful.
Next, the container database is updated asynchronously to reflect that there is a new object in it.
Object Storage in use
6.4.7.2 Download #
A request comes in for an account/container/object. Using the same consistent hashing, the partition name is generated. A lookup in the ring reveals which storage nodes contain that partition. A request is made to one of the storage nodes to fetch the object and, if that fails, requests are made to the other nodes.
6.5 Ring-builder #
Use the swift-ring-builder utility to build and manage rings. This utility assigns partitions to devices and writes an optimized Python structure to a gzipped, serialized file on disk for transmission to the servers. The server processes occasionally check the modification time of the file and reload in-memory copies of the ring structure as needed. If you use a slightly older version of the ring, one of the three replicas for a partition subset will be incorrect because of the way the ring-builder manages changes to the ring. You can work around this issue.
The ring-builder also keeps its own builder file with the ring information and additional data required to build future rings. It is very important to keep multiple backup copies of these builder files. One option is to copy the builder files out to every server while copying the ring files themselves. Another is to upload the builder files into the cluster itself. If you lose the builder file, you have to create a new ring from scratch. Nearly all partitions would be assigned to different devices and, therefore, nearly all of the stored data would have to be replicated to new locations. So, recovery from a builder file loss is possible, but data would be unreachable for an extended time.
6.5.1 Ring data structure #
The ring data structure consists of three top level fields: a list of devices in the cluster, a list of lists of device ids indicating partition to device assignments, and an integer indicating the number of bits to shift an MD5 hash to calculate the partition for the hash.
6.5.2 Partition assignment list #
This is a list of array('H') of devices ids. The outermost list
contains an array('H') for each replica. Each array('H') has a
length equal to the partition count for the ring. Each integer in the
array('H') is an index into the above list of devices. The partition
list is known internally to the Ring class as _replica2part2dev_id.
So, to create a list of device dictionaries assigned to a partition, the Python code would look like:
devices = [self.devs[part2dev_id[partition]] for
part2dev_id in self._replica2part2dev_id]That code is a little simplistic because it does not account for the removal of duplicate devices. If a ring has more replicas than devices, a partition will have more than one replica on a device.
array('H') is used for memory conservation as there may be millions
of partitions.
6.5.3 Overload #
The ring builder tries to keep replicas as far apart as possible while still respecting device weights. When it can not do both, the overload factor determines what happens. Each device takes an extra fraction of its desired partitions to allow for replica dispersion; after that extra fraction is exhausted, replicas are placed closer together than optimal.
The overload factor lets the operator trade off replica dispersion (durability) against data dispersion (uniform disk usage).
The default overload factor is 0, so device weights are strictly followed.
With an overload factor of 0.1, each device accepts 10% more partitions than it otherwise would, but only if it needs to maintain partition dispersion.
For example, consider a 3-node cluster of machines with equal-size disks; node A has 12 disks, node B has 12 disks, and node C has 11 disks. The ring has an overload factor of 0.1 (10%).
Without the overload, some partitions would end up with replicas only on nodes A and B. However, with the overload, every device can accept up to 10% more partitions for the sake of dispersion. The missing disk in C means there is one disk's worth of partitions to spread across the remaining 11 disks, which gives each disk in C an extra 9.09% load. Since this is less than the 10% overload, there is one replica of each partition on each node.
However, this does mean that the disks in node C have more data than the disks in nodes A and B. If 80% full is the warning threshold for the cluster, node C's disks reach 80% full while A and B's disks are only 72.7% full.
6.5.4 Replica counts #
To support the gradual change in replica counts, a ring can have a real number of replicas and is not restricted to an integer number of replicas.
A fractional replica count is for the whole ring and not for individual partitions. It indicates the average number of replicas for each partition. For example, a replica count of 3.2 means that 20 percent of partitions have four replicas and 80 percent have three replicas.
The replica count is adjustable. For example:
$ swift-ring-builder account.builder set_replicas 4 $ swift-ring-builder account.builder rebalance
Removing unneeded replicas saves on the cost of disks.
You can gradually increase the replica count at a rate that does not adversely affect cluster performance. For example:
$ swift-ring-builder object.builder set_replicas 3.01 $ swift-ring-builder object.builder rebalance <distribute rings and wait>... $ swift-ring-builder object.builder set_replicas 3.02 $ swift-ring-builder object.builder rebalance <distribute rings and wait>...
Changes take effect after the ring is rebalanced. Therefore, if you intend to change from 3 replicas to 3.01 but you accidentally type 2.01, no data is lost.
Additionally, the swift-ring-builder X.builder create command can
now take a decimal argument for the number of replicas.
6.5.5 Partition shift value #
The partition shift value is known internally to the Ring class as
_part_shift. This value is used to shift an MD5 hash to calculate
the partition where the data for that hash should reside. Only the top
four bytes of the hash is used in this process. For example, to compute
the partition for the /account/container/object path using Python:
partition = unpack_from('>I',
md5('/account/container/object').digest())[0] >>
self._part_shiftFor a ring generated with part_power P, the partition shift value is
32 - P.
6.5.6 Build the ring #
The ring builder process includes these high-level steps:
The utility calculates the number of partitions to assign to each device based on the weight of the device. For example, for a partition at the power of 20, the ring has 1,048,576 partitions. One thousand devices of equal weight each want 1,048.576 partitions. The devices are sorted by the number of partitions they desire and kept in order throughout the initialization process.
NoteEach device is also assigned a random tiebreaker value that is used when two devices desire the same number of partitions. This tiebreaker is not stored on disk anywhere, and so two different rings created with the same parameters will have different partition assignments. For repeatable partition assignments,
RingBuilder.rebalance()takes an optional seed value that seeds the Python pseudo-random number generator.The ring builder assigns each partition replica to the device that requires most partitions at that point while keeping it as far away as possible from other replicas. The ring builder searches for a device in a different zone, or on a different server. If it does not find one, it looks for a device with no replicas. Finally, if all options are exhausted, the ring builder assigns the replica to the device that has the fewest replicas already assigned.
NoteThe ring builder assigns multiple replicas to one device only if the ring has fewer devices than it has replicas.
When building a new ring from an old ring, the ring builder recalculates the desired number of partitions that each device wants.
The ring builder unassigns partitions and gathers these partitions for reassignment, as follows:
The ring builder unassigns any assigned partitions from any removed devices and adds these partitions to the gathered list.
The ring builder unassigns any partition replicas that can be spread out for better durability and adds these partitions to the gathered list.
The ring builder unassigns random partitions from any devices that have more partitions than they need and adds these partitions to the gathered list.
The ring builder reassigns the gathered partitions to devices by using a similar method to the one described previously.
When the ring builder reassigns a replica to a partition, the ring builder records the time of the reassignment. The ring builder uses this value when it gathers partitions for reassignment so that no partition is moved twice in a configurable amount of time. The RingBuilder class knows this configurable amount of time as
min_part_hours. The ring builder ignores this restriction for replicas of partitions on removed devices because removal of a device happens on device failure only, and reassignment is the only choice.
These steps do not always perfectly rebalance a ring due to the random nature of gathering partitions for reassignment. To help reach a more balanced ring, the rebalance process is repeated until near perfect (less than 1 percent off) or when the balance does not improve by at least 1 percent (indicating we probably cannot get perfect balance due to wildly imbalanced zones or too many partitions recently moved).
6.6 Cluster architecture #
6.6.1 Access tier #
Large-scale deployments segment off an access tier, which is considered the Object Storage system's central hub. The access tier fields the incoming API requests from clients and moves data in and out of the system. This tier consists of front-end load balancers, ssl-terminators, and authentication services. It runs the (distributed) brain of the Object Storage system: the proxy server processes.
If you want to use OpenStack Identity API v3 for authentication, you
have the following options available in /etc/swift/dispersion.conf:
auth_version, user_domain_name, project_domain_name,
and project_name.
Object Storage architecture
Because access servers are collocated in their own tier, you can scale out read/write access regardless of the storage capacity. For example, if a cluster is on the public Internet, requires SSL termination, and has a high demand for data access, you can provision many access servers. However, if the cluster is on a private network and used primarily for archival purposes, you need fewer access servers.
Since this is an HTTP addressable storage service, you may incorporate a load balancer into the access tier.
Typically, the tier consists of a collection of 1U servers. These
machines use a moderate amount of RAM and are network I/O intensive.
Since these systems field each incoming API request, you should
provision them with two high-throughput (10GbE) interfaces - one for the
incoming front-end requests and the other for the back-end access to
the object storage nodes to put and fetch data.
6.6.1.1 Factors to consider #
For most publicly facing deployments as well as private deployments available across a wide-reaching corporate network, you use SSL to encrypt traffic to the client. SSL adds significant processing load to establish sessions between clients, which is why you have to provision more capacity in the access layer. SSL may not be required for private deployments on trusted networks.
6.6.2 Storage nodes #
In most configurations, each of the five zones should have an equal amount of storage capacity. Storage nodes use a reasonable amount of memory and CPU. Metadata needs to be readily available to return objects quickly. The object stores run services not only to field incoming requests from the access tier, but to also run replicators, auditors, and reapers. You can provision object stores provisioned with single gigabit or 10 gigabit network interface depending on the expected workload and desired performance.
Object Storage (swift)
Currently, a 2 TB or 3 TB SATA disk delivers good performance for the price. You can use desktop-grade drives if you have responsive remote hands in the datacenter and enterprise-grade drives if you don't.
6.6.2.1 Factors to consider #
You should keep in mind the desired I/O performance for single-threaded requests. This system does not use RAID, so a single disk handles each request for an object. Disk performance impacts single-threaded response rates.
To achieve apparent higher throughput, the object storage system is designed to handle concurrent uploads/downloads. The network I/O capacity (1GbE, bonded 1GbE pair, or 10GbE) should match your desired concurrent throughput needs for reads and writes.
6.7 Replication #
Because each replica in Object Storage functions independently and clients generally require only a simple majority of nodes to respond to consider an operation successful, transient failures like network partitions can quickly cause replicas to diverge. These differences are eventually reconciled by asynchronous, peer-to-peer replicator processes. The replicator processes traverse their local file systems and concurrently perform operations in a manner that balances load across physical disks.
Replication uses a push model, with records and files generally only being copied from local to remote replicas. This is important because data on the node might not belong there (as in the case of hand offs and ring changes), and a replicator cannot know which data it should pull in from elsewhere in the cluster. Any node that contains data must ensure that data gets to where it belongs. The ring handles replica placement.
To replicate deletions in addition to creations, every deleted record or
file in the system is marked by a tombstone. The replication process
cleans up tombstones after a time period known as the consistency
window. This window defines the duration of the replication and how
long transient failure can remove a node from the cluster. Tombstone
cleanup must be tied to replication to reach replica convergence.
If a replicator detects that a remote drive has failed, the replicator
uses the get_more_nodes interface for the ring to choose an
alternate node with which to synchronize. The replicator can maintain
desired levels of replication during disk failures, though some replicas
might not be in an immediately usable location.
The replicator does not maintain desired levels of replication when failures such as entire node failures occur; most failures are transient.
The main replication types are:
- Database replication
Replicates containers and objects.
- Object replication
Replicates object data.
6.7.1 Database replication #
Database replication completes a low-cost hash comparison to determine whether two replicas already match. Normally, this check can quickly verify that most databases in the system are already synchronized. If the hashes differ, the replicator synchronizes the databases by sharing records added since the last synchronization point.
This synchronization point is a high water mark that notes the last record at which two databases were known to be synchronized, and is stored in each database as a tuple of the remote database ID and record ID. Database IDs are unique across all replicas of the database, and record IDs are monotonically increasing integers. After all new records are pushed to the remote database, the entire synchronization table of the local database is pushed, so the remote database can guarantee that it is synchronized with everything with which the local database was previously synchronized.
If a replica is missing, the whole local database file is transmitted to the peer by using rsync(1) and is assigned a new unique ID.
In practice, database replication can process hundreds of databases per concurrency setting per second (up to the number of available CPUs or disks) and is bound by the number of database transactions that must be performed.
6.7.2 Object replication #
The initial implementation of object replication performed an rsync to push data from a local partition to all remote servers where it was expected to reside. While this worked at small scale, replication times skyrocketed once directory structures could no longer be held in RAM. This scheme was modified to save a hash of the contents for each suffix directory to a per-partition hashes file. The hash for a suffix directory is no longer valid when the contents of that suffix directory is modified.
The object replication process reads in hash files and calculates any invalidated hashes. Then, it transmits the hashes to each remote server that should hold the partition, and only suffix directories with differing hashes on the remote server are rsynced. After pushing files to the remote server, the replication process notifies it to recalculate hashes for the rsynced suffix directories.
The number of uncached directories that object replication must traverse, usually as a result of invalidated suffix directory hashes, impedes performance. To provide acceptable replication speeds, object replication is designed to invalidate around 2 percent of the hash space on a normal node each day.
6.8 Large object support #
Object Storage (swift) uses segmentation to support the upload of large objects. By default, Object Storage limits the download size of a single object to 5GB. Using segmentation, uploading a single object is virtually unlimited. The segmentation process works by fragmenting the object, and automatically creating a file that sends the segments together as a single object. This option offers greater upload speed with the possibility of parallel uploads.
6.8.1 Large objects #
The large object is comprised of two types of objects:
Segment objects store the object content. You can divide your content into segments, and upload each segment into its own segment object. Segment objects do not have any special features. You create, update, download, and delete segment objects just as you would normal objects.
A manifest object links the segment objects into one logical large object. When you download a manifest object, Object Storage concatenates and returns the contents of the segment objects in the response body of the request. The manifest object types are:
Static large objects
Dynamic large objects
To find out more information on large object support, see Large objects in the OpenStack End User Guide, or Large Object Support in the developer documentation.
6.9 Object Auditor #
On system failures, the XFS file system can sometimes truncate files it is trying to write and produce zero-byte files. The object-auditor will catch these problems but in the case of a system crash it is advisable to run an extra, less rate limited sweep, to check for these specific files. You can run this command as follows:
$ swift-object-auditor /path/to/object-server/config/file.conf once -z 1000
"-z" means to only check for zero-byte files at 1000 files per second.
It is useful to run the object auditor on a specific device or set of devices. You can run the object-auditor once as follows:
$ swift-object-auditor /path/to/object-server/config/file.conf once \ --devices=sda,sdb
This will run the object auditor on only the sda and sdb devices.
This parameter accepts a comma-separated list of values.
6.10 Erasure coding #
Erasure coding is a set of algorithms that allows the reconstruction of missing data from a set of original data. In theory, erasure coding uses less capacity with similar durability characteristics as replicas. From an application perspective, erasure coding support is transparent. Object Storage (swift) implements erasure coding as a Storage Policy. See Storage Policies for more details.
There is no external API related to erasure coding. Create a container using a Storage Policy; the interaction with the cluster is the same as any other durability policy. Because support implements as a Storage Policy, you can isolate all storage devices that associate with your cluster's erasure coding capability. It is entirely possible to share devices between storage policies, but for erasure coding it may make more sense to use not only separate devices but possibly even entire nodes dedicated for erasure coding.
The erasure code support in Object Storage is considered beta in Kilo.
Most major functionality is included, but it has not been tested or
validated at large scale. This feature relies on ssync for durability.
We recommend deployers do extensive testing and not deploy production
data using an erasure code storage policy.
If any bugs are found during testing, please report them to
https://bugs.launchpad.net/swift
6.11 Account reaper #
The purpose of the account reaper is to remove data from the deleted accounts.
A reseller marks an account for deletion by issuing a DELETE request
on the account's storage URL. This action sets the status column of
the account_stat table in the account database and replicas to
DELETED, marking the account's data for deletion.
Typically, a specific retention time or undelete are not provided.
However, you can set a delay_reaping value in the
[account-reaper] section of the account-server.conf file to
delay the actual deletion of data. At this time, to undelete you have to update
the account database replicas directly, set the status column to an
empty string and update the put_timestamp to be greater than the
delete_timestamp.
It is on the development to-do list to write a utility that performs this task, preferably through a REST call.
The account reaper runs on each account server and scans the server occasionally for account databases marked for deletion. It only fires up on the accounts for which the server is the primary node, so that multiple account servers aren't trying to do it simultaneously. Using multiple servers to delete one account might improve the deletion speed but requires coordination to avoid duplication. Speed really is not a big concern with data deletion, and large accounts aren't deleted often.
Deleting an account is simple. For each account container, all objects are deleted and then the container is deleted. Deletion requests that fail will not stop the overall process but will cause the overall process to fail eventually (for example, if an object delete times out, you will not be able to delete the container or the account). The account reaper keeps trying to delete an account until it is empty, at which point the database reclaim process within the db_replicator will remove the database files.
A persistent error state may prevent the deletion of an object or container. If this happens, you will see a message in the log, for example:
Account <name> has not been reaped since <date>
You can control when this is logged with the reap_warn_after value in the
[account-reaper] section of the account-server.conf file.
The default value is 30 days.
6.12 Configure project-specific image locations with Object Storage #
For some deployers, it is not ideal to store all images in one place to enable all projects and users to access them. You can configure the Image service to store image data in project-specific image locations. Then, only the following projects can use the Image service to access the created image:
The project who owns the image
Projects that are defined in
swift_store_admin_tenantsand that have admin-level accounts
To configure project-specific image locations
Configure swift as your
default_storein theglance-api.conffile.Set these configuration options in the
glance-api.conffile:- swift_store_multi_tenant
Set to
Trueto enable tenant-specific storage locations. Default isFalse.
- swift_store_admin_tenants
Specify a list of tenant IDs that can grant read and write access to all Object Storage containers that are created by the Image service.
With this configuration, images are stored in an Object Storage service (swift) endpoint that is pulled from the service catalog for the authenticated user.
6.13 Object Storage monitoring #
An OpenStack Object Storage cluster is a collection of many daemons that work together across many nodes. With so many different components, you must be able to tell what is going on inside the cluster. Tracking server-level meters like CPU utilization, load, memory consumption, disk usage and utilization, and so on is necessary, but not sufficient.
6.13.1 Swift Recon #
The Swift Recon middleware (see
Defining Storage Policies)
provides general machine statistics, such as load average, socket
statistics, /proc/meminfo contents, as well as Swift-specific meters:
The
MD5sum of each ring file.The most recent object replication time.
Count of each type of quarantined file: Account, container, or object.
Count of "async_pendings" (deferred container updates) on disk.
Swift Recon is middleware that is installed in the object servers
pipeline and takes one required option: A local cache directory. To
track async_pendings, you must set up an additional cron job for
each object server. You access data by either sending HTTP requests
directly to the object server or using the swift-recon command-line
client.
There are Object Storage cluster statistics but the typical
server meters overlap with existing server monitoring systems. To get
the Swift-specific meters into a monitoring system, they must be polled.
Swift Recon acts as a middleware meters collector. The
process that feeds meters to your statistics system, such as
collectd and gmond, should already run on the storage node.
You can choose to either talk to Swift Recon or collect the meters
directly.
6.13.2 Swift-Informant #
Swift-Informant middleware (see
swift-informant) has
real-time visibility into Object Storage client requests. It sits in the
pipeline for the proxy server, and after each request to the proxy server it
sends three meters to a StatsD server:
A counter increment for a meter like
obj.GET.200orcont.PUT.404.Timing data for a meter like
acct.GET.200orobj.GET.200. [The README says the meters look likeduration.acct.GET.200, but I do not see thedurationin the code. I am not sure what the Etsy server does but our StatsD server turns timing meters into five derivative meters with new segments appended, so it probably works as coded. The first meter turns intoacct.GET.200.lower,acct.GET.200.upper,acct.GET.200.mean,acct.GET.200.upper_90, andacct.GET.200.count].A counter increase by the bytes transferred for a meter like
tfer.obj.PUT.201.
This is used for receiving information on the quality of service clients experience with the timing meters, as well as sensing the volume of the various modifications of a request server type, command, and response code. Swift-Informant requires no change to core Object Storage code because it is implemented as middleware. However, it gives no insight into the workings of the cluster past the proxy server. If the responsiveness of one storage node degrades, you can only see that some of the requests are bad, either as high latency or error status codes.
6.13.3 Statsdlog #
The Statsdlog project increments StatsD counters based on logged events. Like Swift-Informant, it is also non-intrusive, however statsdlog can track events from all Object Storage daemons, not just proxy-server. The daemon listens to a UDP stream of syslog messages, and StatsD counters are incremented when a log line matches a regular expression. Meter names are mapped to regex match patterns in a JSON file, allowing flexible configuration of what meters are extracted from the log stream.
Currently, only the first matching regex triggers a StatsD counter increment, and the counter is always incremented by one. There is no way to increment a counter by more than one or send timing data to StatsD based on the log line content. The tool could be extended to handle more meters for each line and data extraction, including timing data. But a coupling would still exist between the log textual format and the log parsing regexes, which would themselves be more complex to support multiple matches for each line and data extraction. Also, log processing introduces a delay between the triggering event and sending the data to StatsD. It would be preferable to increment error counters where they occur and send timing data as soon as it is known to avoid coupling between a log string and a parsing regex and prevent a time delay between events and sending data to StatsD.
The next section describes another method for gathering Object Storage operational meters.
6.13.4 Swift StatsD logging #
StatsD (see Measure Anything, Measure Everything)
was designed for application code to be deeply instrumented. Meters are
sent in real-time by the code that just noticed or did something. The
overhead of sending a meter is extremely low: a sendto of one UDP
packet. If that overhead is still too high, the StatsD client library
can send only a random portion of samples and StatsD approximates the
actual number when flushing meters upstream.
To avoid the problems inherent with middleware-based monitoring and after-the-fact log processing, the sending of StatsD meters is integrated into Object Storage itself. The submitted change set (see https://review.openstack.org/#change,6058) currently reports 124 meters across 15 Object Storage daemons and the tempauth middleware. Details of the meters tracked are in the Administrator's Guide.
The sending of meters is integrated with the logging framework. To
enable, configure log_statsd_host in the relevant config file. You
can also specify the port and a default sample rate. The specified
default sample rate is used unless a specific call to a statsd logging
method (see the list below) overrides it. Currently, no logging calls
override the sample rate, but it is conceivable that some meters may
require accuracy (sample_rate=1) while others may not.
[DEFAULT]
...
log_statsd_host = 127.0.0.1
log_statsd_port = 8125
log_statsd_default_sample_rate = 1Then the LogAdapter object returned by get_logger(), usually stored
in self.logger, has these new methods:
set_statsd_prefix(self, prefix)Sets the client library stat prefix value which gets prefixed to every meter. The default prefix is thenameof the logger such asobject-server,container-auditor, and so on. This is currently used to turnproxy-serverinto one ofproxy-server.Account,proxy-server.Container, orproxy-server.Objectas soon as the Controller object is determined and instantiated for the request.update_stats(self, metric, amount, sample_rate=1)Increments the supplied meter by the given amount. This is used when you need to add or subtract more that one from a counter, like incrementingsuffix.hashesby the number of computed hashes in the object replicator.increment(self, metric, sample_rate=1)Increments the given counter meter by one.decrement(self, metric, sample_rate=1)Lowers the given counter meter by one.timing(self, metric, timing_ms, sample_rate=1)Record that the given meter took the supplied number of milliseconds.timing_since(self, metric, orig_time, sample_rate=1)Convenience method to record a timing meter whose value is "now" minus an existing timestamp.
These logging methods may safely be called anywhere you have a logger object. If StatsD logging has not been configured, the methods are no-ops. This avoids messy conditional logic each place a meter is recorded. These example usages show the new logging methods:
# swift/obj/replicator.py
def update(self, job):
# ...
begin = time.time()
try:
hashed, local_hash = tpool.execute(tpooled_get_hashes, job['path'],
do_listdir=(self.replication_count % 10) == 0,
reclaim_age=self.reclaim_age)
# See tpooled_get_hashes "Hack".
if isinstance(hashed, BaseException):
raise hashed
self.suffix_hash += hashed
self.logger.update_stats('suffix.hashes', hashed)
# ...
finally:
self.partition_times.append(time.time() - begin)
self.logger.timing_since('partition.update.timing', begin)# swift/container/updater.py
def process_container(self, dbfile):
# ...
start_time = time.time()
# ...
for event in events:
if 200 <= event.wait() < 300:
successes += 1
else:
failures += 1
if successes > failures:
self.logger.increment('successes')
# ...
else:
self.logger.increment('failures')
# ...
# Only track timing data for attempted updates:
self.logger.timing_since('timing', start_time)
else:
self.logger.increment('no_changes')
self.no_changes += 16.14 System administration for Object Storage #
By understanding Object Storage concepts, you can better monitor and administer your storage solution. The majority of the administration information is maintained in developer documentation at docs.openstack.org/developer/swift/.
See the OpenStack Configuration Reference for a list of configuration options for Object Storage.
6.15 Troubleshoot Object Storage #
For Object Storage, everything is logged in /var/log/syslog (or
messages on some distros). Several settings enable further
customization of logging, such as log_name, log_facility, and
log_level, within the object server configuration files.
6.15.1 Drive failure #
6.15.1.1 Problem #
Drive failure can prevent Object Storage performing replication.
6.15.1.2 Solution #
In the event that a drive has failed, the first step is to make sure the drive is unmounted. This will make it easier for Object Storage to work around the failure until it has been resolved. If the drive is going to be replaced immediately, then it is just best to replace the drive, format it, remount it, and let replication fill it up.
If you cannot replace the drive immediately, then it is best to leave it unmounted, and remove the drive from the ring. This will allow all the replicas that were on that drive to be replicated elsewhere until the drive is replaced. Once the drive is replaced, it can be re-added to the ring.
You can look at error messages in the /var/log/kern.log file for
hints of drive failure.
6.15.2 Server failure #
6.15.2.1 Problem #
The server is potentially offline, and may have failed, or require a reboot.
6.15.2.2 Solution #
If a server is having hardware issues, it is a good idea to make sure the Object Storage services are not running. This will allow Object Storage to work around the failure while you troubleshoot.
If the server just needs a reboot, or a small amount of work that should only last a couple of hours, then it is probably best to let Object Storage work around the failure and get the machine fixed and back online. When the machine comes back online, replication will make sure that anything that is missing during the downtime will get updated.
If the server has more serious issues, then it is probably best to remove all of the server's devices from the ring. Once the server has been repaired and is back online, the server's devices can be added back into the ring. It is important that the devices are reformatted before putting them back into the ring as it is likely to be responsible for a different set of partitions than before.
6.15.3 Detect failed drives #
6.15.3.1 Problem #
When drives fail, it can be difficult to detect that a drive has failed, and the details of the failure.
6.15.3.2 Solution #
It has been our experience that when a drive is about to fail, error
messages appear in the /var/log/kern.log file. There is a script called
swift-drive-audit that can be run via cron to watch for bad drives. If
errors are detected, it will unmount the bad drive, so that Object
Storage can work around it. The script takes a configuration file with
the following settings:
|
Configuration option = Default value |
Description |
|---|---|
|
|
Directory devices are mounted under |
|
|
Number of errors to find before a device is unmounted |
|
|
Location where syslog sends the logs to |
|
|
Syslog log facility |
|
|
Location of the log file with globbing pattern to check against device errors locate device blocks with errors in the log file |
|
|
Logging level |
|
|
Caps the length of log lines to the value given; no limit if set to 0, the default. |
|
|
No help text available for this option. |
|
|
Number of minutes to look back in |
|
|
Directory where stats for a few items will be stored |
|
|
No help text available for this option. |
|
|
No help text available for this option. |
This script has only been tested on Ubuntu 10.04; use with caution on other operating systems in production.
6.15.4 Emergency recovery of ring builder files #
6.15.4.1 Problem #
An emergency might prevent a successful backup from restoring the cluster to operational status.
6.15.4.2 Solution #
You should always keep a backup of swift ring builder files. However, if an emergency occurs, this procedure may assist in returning your cluster to an operational state.
Using existing swift tools, there is no way to recover a builder file
from a ring.gz file. However, if you have a knowledge of Python, it
is possible to construct a builder file that is pretty close to the one
you have lost.
This procedure is a last-resort for emergency circumstances. It requires knowledge of the swift python code and may not succeed.
Load the ring and a new ringbuilder object in a Python REPL:
>>> from swift.common.ring import RingData, RingBuilder >>> ring = RingData.load('/path/to/account.ring.gz')Start copying the data we have in the ring into the builder:
>>> import math >>> partitions = len(ring._replica2part2dev_id[0]) >>> replicas = len(ring._replica2part2dev_id) >>> builder = RingBuilder(int(math.log(partitions, 2)), replicas, 1) >>> builder.devs = ring.devs >>> builder._replica2part2dev = ring._replica2part2dev_id >>> builder._last_part_moves_epoch = 0 >>> from array import array >>> builder._last_part_moves = array('B', (0 for _ in xrange(partitions))) >>> builder._set_parts_wanted() >>> for d in builder._iter_devs(): d['parts'] = 0 >>> for p2d in builder._replica2part2dev: for dev_id in p2d: builder.devs[dev_id]['parts'] += 1 This is the extent of the recoverable fields.For
min_part_hoursyou either have to remember what the value you used was, or just make up a new one:>>> builder.change_min_part_hours(24) # or whatever you want it to be
Validate the builder. If this raises an exception, check your previous code:
>>> builder.validate()
After it validates, save the builder and create a new
account.builder:>>> import pickle >>> pickle.dump(builder.to_dict(), open('account.builder', 'wb'), protocol=2) >>> exit ()You should now have a file called
account.builderin the current working directory. Runswift-ring-builder account.builder write_ringand compare the newaccount.ring.gzto theaccount.ring.gzthat you started from. They probably are not byte-for-byte identical, but if you load them in a REPL and their_replica2part2dev_idanddevsattributes are the same (or nearly so), then you are in good shape.Repeat the procedure for
container.ring.gzandobject.ring.gz, and you might get usable builder files.
7 Block Storage #
The OpenStack Block Storage service works through the interaction of
a series of daemon processes named cinder-* that reside
persistently on the host machine or machines. You can run all the
binaries from a single node, or spread across multiple nodes. You can
also run them on the same node as other OpenStack services.
To administer the OpenStack Block Storage service, it is helpful to understand a number of concepts. You must make certain choices when you configure the Block Storage service in OpenStack. The bulk of the options come down to two choices - single node or multi-node install. You can read a longer discussion about Storage Decisions in the OpenStack Operations Guide.
OpenStack Block Storage enables you to add extra block-level storage to your OpenStack Compute instances. This service is similar to the Amazon EC2 Elastic Block Storage (EBS) offering.
7.1 Increase Block Storage API service throughput #
By default, the Block Storage API service runs in one process. This limits the number of API requests that the Block Storage service can process at any given time. In a production environment, you should increase the Block Storage API throughput by allowing the Block Storage API service to run in as many processes as the machine capacity allows.
The Block Storage API service is named openstack-cinder-api on
the following distributions: CentOS, Fedora, openSUSE, Red Hat
Enterprise Linux, and SUSE Linux Enterprise. In Ubuntu and Debian
distributions, the Block Storage API service is named cinder-api.
To do so, use the Block Storage API service option osapi_volume_workers.
This option allows you to specify the number of API service workers
(or OS processes) to launch for the Block Storage API service.
To configure this option, open the /etc/cinder/cinder.conf
configuration file and set the osapi_volume_workers configuration
key to the number of CPU cores/threads on a machine.
On distributions that include openstack-config, you can configure
this by running the following command instead:
# openstack-config --set /etc/cinder/cinder.conf \ DEFAULT osapi_volume_workers CORES
Replace CORES with the number of CPU cores/threads on a machine.
7.2 Manage volumes #
The default OpenStack Block Storage service implementation is an iSCSI solution that uses Logical Volume Manager (LVM) for Linux.
The OpenStack Block Storage service is not a shared storage solution like a Network Attached Storage (NAS) of NFS volumes where you can attach a volume to multiple servers. With the OpenStack Block Storage service, you can attach a volume to only one instance at a time.
The OpenStack Block Storage service also provides drivers that enable you to use several vendors' back-end storage devices in addition to the base LVM implementation. These storage devices can also be used instead of the base LVM installation.
This high-level procedure shows you how to create and attach a volume to a server instance.
To create and attach a volume to an instance
Configure the OpenStack Compute and the OpenStack Block Storage services through the
/etc/cinder/cinder.conffile.Use the
openstack volume createcommand to create a volume. This command creates an LV into the volume group (VG)cinder-volumes.Use the
openstack server add volumecommand to attach the volume to an instance. This command creates a unique iSCSI Qualified Name (IQN) that is exposed to the compute node.The compute node, which runs the instance, now has an active iSCSI session and new local storage (usually a
/dev/sdXdisk).Libvirt uses that local storage as storage for the instance. The instance gets a new disk (usually a
/dev/vdXdisk).
For this particular walkthrough, one cloud controller runs
nova-api, nova-scheduler, nova-objectstore,
nova-network and cinder-* services. Two additional compute
nodes run nova-compute. The walkthrough uses a custom
partitioning scheme that carves out 60 GB of space and labels it as
LVM. The network uses the FlatManager and NetworkManager
settings for OpenStack Compute.
The network mode does not interfere with OpenStack Block Storage operations, but you must set up networking for Block Storage to work. For details, see Chapter 9, Networking.
To set up Compute to use volumes, ensure that Block Storage is
installed along with lvm2. This guide describes how to
troubleshoot your installation and back up your Compute volumes.
7.2.1 Boot from volume #
In some cases, you can store and run instances from inside volumes. For information, see the Launch an instance from a volume section in the OpenStack End User Guide.
7.2.2 Configure an NFS storage back end #
This section explains how to configure OpenStack Block Storage to use
NFS storage. You must be able to access the NFS shares from the server
that hosts the cinder volume service.
The cinder volume service is named openstack-cinder-volume
on the following distributions:
CentOS
Fedora
openSUSE
Red Hat Enterprise Linux
SUSE Linux Enterprise
In Ubuntu and Debian distributions, the cinder volume service is
named cinder-volume.
Configure Block Storage to use an NFS storage back end
Log in as
rootto the system hosting thecindervolume service.Create a text file named
nfssharesin the/etc/cinder/directory.Add an entry to
/etc/cinder/nfssharesfor each NFS share that thecindervolume service should use for back end storage. Each entry should be a separate line, and should use the following format:HOST:SHARE
Where:
HOST is the IP address or host name of the NFS server.
SHARE is the absolute path to an existing and accessible NFS share.
Set
/etc/cinder/nfssharesto be owned by therootuser and thecindergroup:# chown root:cinder /etc/cinder/nfsshares
Set
/etc/cinder/nfssharesto be readable by members of the cinder group:# chmod 0640 /etc/cinder/nfsshares
Configure the
cindervolume service to use the/etc/cinder/nfssharesfile created earlier. To do so, open the/etc/cinder/cinder.confconfiguration file and set thenfs_shares_configconfiguration key to/etc/cinder/nfsshares.On distributions that include
openstack-config, you can configure this by running the following command instead:# openstack-config --set /etc/cinder/cinder.conf \ DEFAULT nfs_shares_config /etc/cinder/nfsshares
The following distributions include openstack-config:
CentOS
Fedora
openSUSE
Red Hat Enterprise Linux
SUSE Linux Enterprise
Optionally, provide any additional NFS mount options required in your environment in the
nfs_mount_optionsconfiguration key of/etc/cinder/cinder.conf. If your NFS shares do not require any additional mount options (or if you are unsure), skip this step.On distributions that include
openstack-config, you can configure this by running the following command instead:# openstack-config --set /etc/cinder/cinder.conf \ DEFAULT nfs_mount_options OPTIONS
Replace OPTIONS with the mount options to be used when accessing NFS shares. See the manual page for NFS for more information on available mount options (
man nfs).Configure the
cindervolume service to use the correct volume driver, namelycinder.volume.drivers.nfs.NfsDriver. To do so, open the/etc/cinder/cinder.confconfiguration file and set the volume_driver configuration key tocinder.volume.drivers.nfs.NfsDriver.On distributions that include
openstack-config, you can configure this by running the following command instead:# openstack-config --set /etc/cinder/cinder.conf \ DEFAULT volume_driver cinder.volume.drivers.nfs.NfsDriver
You can now restart the service to apply the configuration.
NoteThe
nfs_sparsed_volumesconfiguration key determines whether volumes are created as sparse files and grown as needed or fully allocated up front. The default and recommended value istrue, which ensures volumes are initially created as sparse files.Setting
nfs_sparsed_volumestofalsewill result in volumes being fully allocated at the time of creation. This leads to increased delays in volume creation.However, should you choose to set
nfs_sparsed_volumestofalse, you can do so directly in/etc/cinder/cinder.conf.On distributions that include
openstack-config, you can configure this by running the following command instead:# openstack-config --set /etc/cinder/cinder.conf \ DEFAULT nfs_sparsed_volumes false
WarningIf a client host has SELinux enabled, the
virt_use_nfsboolean should also be enabled if the host requires access to NFS volumes on an instance. To enable this boolean, run the following command as therootuser:# setsebool -P virt_use_nfs on
This command also makes the boolean persistent across reboots. Run this command on all client hosts that require access to NFS volumes on an instance. This includes all compute nodes.
7.2.3 Configure a GlusterFS back end #
This section explains how to configure OpenStack Block Storage to use
GlusterFS as a back end. You must be able to access the GlusterFS shares
from the server that hosts the cinder volume service.
The cinder volume service is named openstack-cinder-volume on the
following distributions:
CentOS
Fedora
openSUSE
Red Hat Enterprise Linux
SUSE Linux Enterprise
In Ubuntu and Debian distributions, the cinder volume service is
named cinder-volume.
Mounting GlusterFS volumes requires utilities and libraries from the
glusterfs-fuse package. This package must be installed on all systems
that will access volumes backed by GlusterFS.
The utilities and libraries required for mounting GlusterFS volumes on
Ubuntu and Debian distributions are available from the glusterfs-client
package instead.
For information on how to install and configure GlusterFS, refer to the GlusterDocumentation page.
Configure GlusterFS for OpenStack Block Storage
The GlusterFS server must also be configured accordingly in order to allow OpenStack Block Storage to use GlusterFS shares:
Log in as
rootto the GlusterFS server.Set each Gluster volume to use the same UID and GID as the
cinderuser:# gluster volume set VOL_NAME storage.owner-uid CINDER_UID # gluster volume set VOL_NAME storage.owner-gid CINDER_GID
Where:
VOL_NAME is the Gluster volume name.
CINDER_UID is the UID of the
cinderuser.CINDER_GID is the GID of the
cinderuser.
NoteThe default UID and GID of the
cinderuser is 165 on most distributions.Configure each Gluster volume to accept
libgfapiconnections. To do this, set each Gluster volume to allow insecure ports:# gluster volume set VOL_NAME server.allow-insecure on
Enable client connections from unprivileged ports. To do this, add the following line to
/etc/glusterfs/glusterd.vol:option rpc-auth-allow-insecure on
Restart the
glusterdservice:# service glusterd restart
Configure Block Storage to use a GlusterFS back end
After you configure the GlusterFS service, complete these steps:
Log in as
rootto the system hosting the Block Storage service.Create a text file named
glusterfsin/etc/cinder/directory.Add an entry to
/etc/cinder/glusterfsfor each GlusterFS share that OpenStack Block Storage should use for back end storage. Each entry should be a separate line, and should use the following format:HOST:/VOL_NAME
Where:
HOST is the IP address or host name of the Red Hat Storage server.
VOL_NAME is the name of an existing and accessible volume on the GlusterFS server.
Optionally, if your environment requires additional mount options for a share, you can add them to the share's entry:
HOST:/VOL_NAME -o OPTIONS
Replace OPTIONS with a comma-separated list of mount options.
Set
/etc/cinder/glusterfsto be owned by the root user and thecindergroup:# chown root:cinder /etc/cinder/glusterfs
Set
/etc/cinder/glusterfsto be readable by members of thecindergroup:# chmod 0640 /etc/cinder/glusterfs
Configure OpenStack Block Storage to use the
/etc/cinder/glusterfsfile created earlier. To do so, open the/etc/cinder/cinder.confconfiguration file and set theglusterfs_shares_configconfiguration key to/etc/cinder/glusterfs.On distributions that include openstack-config, you can configure this by running the following command instead:
# openstack-config --set /etc/cinder/cinder.conf \ DEFAULT glusterfs_shares_config /etc/cinder/glusterfs
The following distributions include
openstack-config:CentOS
Fedora
openSUSE
Red Hat Enterprise Linux
SUSE Linux Enterprise
Configure OpenStack Block Storage to use the correct volume driver, namely
cinder.volume.drivers.glusterfs.GlusterfsDriver. To do so, open the/etc/cinder/cinder.confconfiguration file and set thevolume_driverconfiguration key tocinder.volume.drivers.glusterfs.GlusterfsDriver.On distributions that include
openstack-config, you can configure this by running the following command instead:# openstack-config --set /etc/cinder/cinder.conf \ DEFAULT volume_driver cinder.volume.drivers.glusterfs.GlusterfsDriver
You can now restart the service to apply the configuration.
OpenStack Block Storage is now configured to use a GlusterFS back end.
If a client host has SELinux enabled, the virt_use_fusefs boolean
should also be enabled if the host requires access to GlusterFS volumes
on an instance. To enable this Boolean, run the following command as
the root user:
# setsebool -P virt_use_fusefs on
This command also makes the Boolean persistent across reboots. Run this command on all client hosts that require access to GlusterFS volumes on an instance. This includes all compute nodes.
7.2.4 Configure multiple-storage back ends #
When you configure multiple-storage back ends, you can create several
back-end storage solutions that serve the same OpenStack Compute
configuration and one cinder-volume is launched for each back-end
storage or back-end storage pool.
In a multiple-storage back-end configuration, each back end has a name
(volume_backend_name). Several back ends can have the same name.
In that case, the scheduler properly decides which back end the volume
has to be created in.
The name of the back end is declared as an extra-specification of a
volume type (such as, volume_backend_name=LVM). When a volume
is created, the scheduler chooses an appropriate back end to handle the
request, according to the volume type specified by the user.
7.2.4.1 Enable multiple-storage back ends #
To enable a multiple-storage back ends, you must set the
enabled_backends flag in the cinder.conf file.
This flag defines the names (separated by a comma) of the configuration
groups for the different back ends: one name is associated to one
configuration group for a back end (such as, [lvmdriver-1]).
The configuration group name is not related to the volume_backend_name.
After setting the enabled_backends flag on an existing cinder
service, and restarting the Block Storage services, the original host
service is replaced with a new host service. The new service appears
with a name like host@backend. Use:
$ cinder-manage volume update_host --currenthost CURRENTHOST --newhost CURRENTHOST@BACKEND
to convert current block devices to the new host name.
The options for a configuration group must be defined in the group
(or default options are used). All the standard Block Storage
configuration options (volume_group, volume_driver, and so on)
might be used in a configuration group. Configuration values in
the [DEFAULT] configuration group are not used.
These examples show three back ends:
enabled_backends=lvmdriver-1,lvmdriver-2,lvmdriver-3
[lvmdriver-1]
volume_group=cinder-volumes-1
volume_driver=cinder.volume.drivers.lvm.LVMVolumeDriver
volume_backend_name=LVM
[lvmdriver-2]
volume_group=cinder-volumes-2
volume_driver=cinder.volume.drivers.lvm.LVMVolumeDriver
volume_backend_name=LVM
[lvmdriver-3]
volume_group=cinder-volumes-3
volume_driver=cinder.volume.drivers.lvm.LVMVolumeDriver
volume_backend_name=LVM_bIn this configuration, lvmdriver-1 and lvmdriver-2 have the same
volume_backend_name. If a volume creation requests the LVM
back end name, the scheduler uses the capacity filter scheduler to choose
the most suitable driver, which is either lvmdriver-1 or lvmdriver-2.
The capacity filter scheduler is enabled by default. The next section
provides more information. In addition, this example presents a
lvmdriver-3 back end.
For Fiber Channel drivers that support multipath, the configuration group
requires the use_multipath_for_image_xfer=true option. In
the example below, you can see details for HPE 3PAR and EMC Fiber
Channel drivers.
[3par]
use_multipath_for_image_xfer = true
volume_driver = cinder.volume.drivers.hpe.hpe_3par_fc.HPE3PARFCDriver
volume_backend_name = 3parfc
[emc]
use_multipath_for_image_xfer = true
volume_driver = cinder.volume.drivers.emc.emc_smis_fc.EMCSMISFCDriver
volume_backend_name = emcfc7.2.4.2 Configure Block Storage scheduler multi back end #
You must enable the filter_scheduler option to use
multiple-storage back ends. The filter scheduler:
Filters the available back ends. By default,
AvailabilityZoneFilter,CapacityFilterandCapabilitiesFilterare enabled.Weights the previously filtered back ends. By default, the
CapacityWeigheroption is enabled. When this option is enabled, the filter scheduler assigns the highest weight to back ends with the most available capacity.
The scheduler uses filters and weights to pick the best back end to handle the request. The scheduler uses volume types to explicitly create volumes on specific back ends. For more information about filter and weighing, see Section 7.2.13, “Configure and use driver filter and weighing for scheduler”.
7.2.4.3 Volume type #
Before using it, a volume type has to be declared to Block Storage. This can be done by the following command:
$ openstack --os-username admin --os-tenant-name admin volume type create lvm
Then, an extra-specification has to be created to link the volume type to a back end name. Run this command:
$ openstack --os-username admin --os-tenant-name admin volume type set lvm \ --property volume_backend_name=LVM_iSCSI
This example creates a lvm volume type with
volume_backend_name=LVM_iSCSI as extra-specifications.
Create another volume type:
$ openstack --os-username admin --os-tenant-name admin volume type create lvm_gold $ openstack --os-username admin --os-tenant-name admin volume type set lvm_gold \ --property volume_backend_name=LVM_iSCSI_b
This second volume type is named lvm_gold and has LVM_iSCSI_b as
back end name.
To list the extra-specifications, use this command:
$ cinder --os-username admin --os-tenant-name admin extra-specs-list
If a volume type points to a volume_backend_name that does not
exist in the Block Storage configuration, the filter_scheduler
returns an error that it cannot find a valid host with the suitable
back end.
7.2.4.4 Usage #
When you create a volume, you must specify the volume type. The extra-specifications of the volume type are used to determine which back end has to be used.
$ openstack volume create --size 1 --type lvm test_multi_backend
Considering the cinder.conf described previously, the scheduler
creates this volume on lvmdriver-1 or lvmdriver-2.
$ openstack volume create --size 1 --type lvm_gold test_multi_backend
This second volume is created on lvmdriver-3.
7.2.5 Back up Block Storage service disks #
While you can use the LVM snapshot to create snapshots, you can also use it to back up your volumes. By using LVM snapshot, you reduce the size of the backup; only existing data is backed up instead of the entire volume.
To back up a volume, you must create a snapshot of it. An LVM snapshot
is the exact copy of a logical volume, which contains data in a frozen
state. This prevents data corruption because data cannot be manipulated
during the volume creation process. Remember that the volumes created
through a nova volume-create command exist in an LVM logical
volume.
You must also make sure that the operating system is not using the volume and that all data has been flushed on the guest file systems. This usually means that those file systems have to be unmounted during the snapshot creation. They can be mounted again as soon as the logical volume snapshot has been created.
Before you create the snapshot you must have enough space to save it. As a precaution, you should have at least twice as much space as the potential snapshot size. If insufficient space is available, the snapshot might become corrupted.
For this example assume that a 100 GB volume named volume-00000001
was created for an instance while only 4 GB are used. This example uses
these commands to back up only those 4 GB:
lvm2command. Directly manipulates the volumes.kpartxcommand. Discovers the partition table created inside the instance.tarcommand. Creates a minimum-sized backup.sha1sumcommand. Calculates the backup checksum to check its consistency.
You can apply this process to volumes of any size.
To back up Block Storage service disks
Create a snapshot of a used volume
Use this command to list all volumes
# lvdisplay
Create the snapshot; you can do this while the volume is attached to an instance:
# lvcreate --size 10G --snapshot --name volume-00000001-snapshot \ /dev/cinder-volumes/volume-00000001
Use the
--snapshotconfiguration option to tell LVM that you want a snapshot of an already existing volume. The command includes the size of the space reserved for the snapshot volume, the name of the snapshot, and the path of an already existing volume. Generally, this path is/dev/cinder-volumes/VOLUME_NAME.The size does not have to be the same as the volume of the snapshot. The
--sizeparameter defines the space that LVM reserves for the snapshot volume. As a precaution, the size should be the same as that of the original volume, even if the whole space is not currently used by the snapshot.Run the
lvdisplaycommand again to verify the snapshot:--- Logical volume --- LV Name /dev/cinder-volumes/volume-00000001 VG Name cinder-volumes LV UUID gI8hta-p21U-IW2q-hRN1-nTzN-UC2G-dKbdKr LV Write Access read/write LV snapshot status source of /dev/cinder-volumes/volume-00000026-snap [active] LV Status available # open 1 LV Size 15,00 GiB Current LE 3840 Segments 1 Allocation inherit Read ahead sectors auto - currently set to 256 Block device 251:13 --- Logical volume --- LV Name /dev/cinder-volumes/volume-00000001-snap VG Name cinder-volumes LV UUID HlW3Ep-g5I8-KGQb-IRvi-IRYU-lIKe-wE9zYr LV Write Access read/write LV snapshot status active destination for /dev/cinder-volumes/volume-00000026 LV Status available # open 0 LV Size 15,00 GiB Current LE 3840 COW-table size 10,00 GiB COW-table LE 2560 Allocated to snapshot 0,00% Snapshot chunk size 4,00 KiB Segments 1 Allocation inherit Read ahead sectors auto - currently set to 256 Block device 251:14
Partition table discovery
To exploit the snapshot with the
tarcommand, mount your partition on the Block Storage service server.The
kpartxutility discovers and maps table partitions. You can use it to view partitions that are created inside the instance. Without using the partitions created inside instances, you cannot see its content and create efficient backups.# kpartx -av /dev/cinder-volumes/volume-00000001-snapshot
NoteOn a Debian-based distribution, you can use the
apt-get install kpartxcommand to installkpartx.If the tools successfully find and map the partition table, no errors are returned.
To check the partition table map, run this command:
$ ls /dev/mapper/nova*
You can see the
cinder--volumes-volume--00000001--snapshot1partition.If you created more than one partition on that volume, you see several partitions; for example:
cinder--volumes-volume--00000001--snapshot2,cinder--volumes-volume--00000001--snapshot3, and so on.Mount your partition
# mount /dev/mapper/cinder--volumes-volume--volume--00000001--snapshot1 /mnt
If the partition mounts successfully, no errors are returned.
You can directly access the data inside the instance. If a message prompts you for a partition or you cannot mount it, determine whether enough space was allocated for the snapshot or the
kpartxcommand failed to discover the partition table.Allocate more space to the snapshot and try the process again.
Use the
tarcommand to create archivesCreate a backup of the volume:
$ tar --exclude="lost+found" --exclude="some/data/to/exclude" -czf \ volume-00000001.tar.gz -C /mnt/ /backup/destination
This command creates a
tar.gzfile that contains the data, and data only. This ensures that you do not waste space by backing up empty sectors.Checksum calculation I
You should always have the checksum for your backup files. When you transfer the same file over the network, you can run a checksum calculation to ensure that your file was not corrupted during its transfer. The checksum is a unique ID for a file. If the checksums are different, the file is corrupted.
Run this command to run a checksum for your file and save the result to a file:
$ sha1sum volume-00000001.tar.gz > volume-00000001.checksum
NoteUse the
sha1sumcommand carefully because the time it takes to complete the calculation is directly proportional to the size of the file.Depending on your CPU, the process might take a long time for files larger than around 4 to 6 GB.
After work cleaning
Now that you have an efficient and consistent backup, use this command to clean up the file system:
Unmount the volume.
$ umount /mnt
Delete the partition table.
$ kpartx -dv /dev/cinder-volumes/volume-00000001-snapshot
Remove the snapshot.
$ lvremove -f /dev/cinder-volumes/volume-00000001-snapshot
Repeat these steps for all your volumes.
Automate your backups
Because more and more volumes might be allocated to your Block Storage service, you might want to automate your backups. The SCR_5005_V01_NUAC-OPENSTACK-EBS-volumes-backup.sh script assists you with this task. The script performs the operations from the previous example, but also provides a mail report and runs the backup based on the
backups_retention_dayssetting.Launch this script from the server that runs the Block Storage service.
This example shows a mail report:
Backup Start Time - 07/10 at 01:00:01 Current retention - 7 days The backup volume is mounted. Proceed... Removing old backups... : /BACKUPS/EBS-VOL/volume-00000019/volume-00000019_28_09_2011.tar.gz /BACKUPS/EBS-VOL/volume-00000019 - 0 h 1 m and 21 seconds. Size - 3,5G The backup volume is mounted. Proceed... Removing old backups... : /BACKUPS/EBS-VOL/volume-0000001a/volume-0000001a_28_09_2011.tar.gz /BACKUPS/EBS-VOL/volume-0000001a - 0 h 4 m and 15 seconds. Size - 6,9G --------------------------------------- Total backups size - 267G - Used space : 35% Total execution time - 1 h 75 m and 35 secondsThe script also enables you to SSH to your instances and run a
mysqldumpcommand into them. To make this work, enable the connection to the Compute project keys. If you do not want to run themysqldumpcommand, you can addenable_mysql_dump=0to the script to turn off this functionality.
7.2.6 Migrate volumes #
OpenStack has the ability to migrate volumes between back ends which support its volume-type. Migrating a volume transparently moves its data from the current back end for the volume to a new one. This is an administrator function, and can be used for functions including storage evacuation (for maintenance or decommissioning), or manual optimizations (for example, performance, reliability, or cost).
These workflows are possible for a migration:
If the storage can migrate the volume on its own, it is given the opportunity to do so. This allows the Block Storage driver to enable optimizations that the storage might be able to perform. If the back end is not able to perform the migration, the Block Storage uses one of two generic flows, as follows.
If the volume is not attached, the Block Storage service creates a volume and copies the data from the original to the new volume.
NoteWhile most back ends support this function, not all do. See the driver documentation in the OpenStack Configuration Reference for more details.
If the volume is attached to a VM instance, the Block Storage creates a volume, and calls Compute to copy the data from the original to the new volume. Currently this is supported only by the Compute libvirt driver.
As an example, this scenario shows two LVM back ends and migrates an attached volume from one to the other. This scenario uses the third migration flow.
First, list the available back ends:
# cinder get-pools +----------+----------------------------------------------------+ | Property | Value | +----------+----------------------------------------------------+ | name | server1@lvmstorage-1#lvmstorage-1 | +----------+----------------------------------------------------+ +----------+----------------------------------------------------+ | Property | Value | +----------+----------------------------------------------------+ | name | server2@lvmstorage-2#lvmstorage-2 | +----------+----------------------------------------------------+
Only Block Storage V2 API supports cinder get-pools.
You can also get available back ends like following:
# cinder-manage host list server1@lvmstorage-1 zone1 server2@lvmstorage-2 zone1
But it needs to add pool name in the end. For example,
server1@lvmstorage-1#zone1.
Next, as the admin user, you can see the current status of the volume (replace the example ID with your own):
$ openstack volume show 6088f80a-f116-4331-ad48-9afb0dfb196c +--------------------------------+--------------------------------------+ | Field | Value | +--------------------------------+--------------------------------------+ | attachments | [] | | availability_zone | zone1 | | bootable | false | | consistencygroup_id | None | | created_at | 2013-09-01T14:53:22.000000 | | description | test | | encrypted | False | | id | 6088f80a-f116-4331-ad48-9afb0dfb196c | | migration_status | None | | multiattach | False | | name | test | | os-vol-host-attr:host | controller@lvm#LVM | | os-vol-mig-status-attr:migstat | None | | os-vol-mig-status-attr:name_id | None | | os-vol-tenant-attr:tenant_id | d88310717a8e4ebcae84ed075f82c51e | | properties | readonly='False' | | replication_status | disabled | | size | 1 | | snapshot_id | None | | source_volid | None | | status | in-use | | type | None | | updated_at | 2016-07-31T07:22:19.000000 | | user_id | d8e5e5727f3a4ce1886ac8ecec058e83 | +--------------------------------+--------------------------------------+
Note these attributes:
os-vol-host-attr:host- the volume's current back end.os-vol-mig-status-attr:migstat- the status of this volume's migration (None means that a migration is not currently in progress).os-vol-mig-status-attr:name_id- the volume ID that this volume's name on the back end is based on. Before a volume is ever migrated, its name on the back end storage may be based on the volume's ID (see thevolume_name_templateconfiguration parameter). For example, ifvolume_name_templateis kept as the default value (volume-%s), your first LVM back end has a logical volume namedvolume-6088f80a-f116-4331-ad48-9afb0dfb196c. During the course of a migration, if you create a volume and copy over the data, the volume get the new name but keeps its original ID. This is exposed by thename_idattribute.NoteIf you plan to decommission a block storage node, you must stop the
cindervolume service on the node after performing the migration.On nodes that run CentOS, Fedora, openSUSE, Red Hat Enterprise Linux, or SUSE Linux Enterprise, run:
# service openstack-cinder-volume stop # chkconfig openstack-cinder-volume off
On nodes that run Ubuntu or Debian, run:
# service cinder-volume stop # chkconfig cinder-volume off
Stopping the cinder volume service will prevent volumes from being allocated to the node.
Migrate this volume to the second LVM back end:
$ cinder migrate 6088f80a-f116-4331-ad48-9afb0dfb196c \ server2@lvmstorage-2#lvmstorage-2
You can use the openstack volume show command to see the status of
the migration. While migrating, the migstat attribute shows states such as
migrating or completing. On error, migstat is set to None and the
host attribute shows the original host. On success, in this example, the
output looks like:
+--------------------------------+--------------------------------------+ | Field | Value | +--------------------------------+--------------------------------------+ | attachments | [] | | availability_zone | zone1 | | bootable | false | | consistencygroup_id | None | | created_at | 2013-09-01T14:53:22.000000 | | description | test | | encrypted | False | | id | 6088f80a-f116-4331-ad48-9afb0dfb196c | | migration_status | None | | multiattach | False | | name | test | | os-vol-host-attr:host | controller@lvm#LVM | | os-vol-mig-status-attr:migstat | None | | os-vol-mig-status-attr:name_id | None | | os-vol-tenant-attr:tenant_id | d88310717a8e4ebcae84ed075f82c51e | | properties | readonly='False' | | replication_status | disabled | | size | 1 | | snapshot_id | None | | source_volid | None | | status | in-use | | type | None | | updated_at | 2016-07-31T07:22:19.000000 | | user_id | d8e5e5727f3a4ce1886ac8ecec058e83 | +--------------------------------+--------------------------------------+
Note that migstat is None, host is the new host, and name_id holds the
ID of the volume created by the migration. If you look at the second LVM back
end, you find the logical volume
volume-133d1f56-9ffc-4f57-8798-d5217d851862.
The migration is not visible to non-admin users (for example, through the
volume status). However, some operations are not allowed while a
migration is taking place, such as attaching/detaching a volume and
deleting a volume. If a user performs such an action during a migration,
an error is returned.
Migrating volumes that have snapshots are currently not allowed.
7.2.7 Gracefully remove a GlusterFS volume from usage #
Configuring the cinder volume service to use GlusterFS involves creating a
shares file (for example, /etc/cinder/glusterfs). This shares file
lists each GlusterFS volume (with its corresponding storage server) that
the cinder volume service can use for back end storage.
To remove a GlusterFS volume from usage as a back end, delete the volume's corresponding entry from the shares file. After doing so, restart the Block Storage services.
Restarting the Block Storage services will prevent the cinder volume
service from exporting the deleted GlusterFS volume. This will prevent any
instances from mounting the volume from that point onwards.
However, the removed GlusterFS volume might still be mounted on an instance at this point. Typically, this is the case when the volume was already mounted while its entry was deleted from the shares file. Whenever this occurs, you will have to unmount the volume as normal after the Block Storage services are restarted.
7.2.8 Back up and restore volumes and snapshots #
The openstack command-line interface provides the tools for creating a
volume backup. You can restore a volume from a backup as long as the
backup's associated database information (or backup metadata) is intact
in the Block Storage database.
Run this command to create a backup of a volume:
$ openstack volume backup create [--incremental] [--force] VOLUME
Where VOLUME is the name or ID of the volume, incremental is
a flag that indicates whether an incremental backup should be performed,
and force is a flag that allows or disallows backup of a volume
when the volume is attached to an instance.
Without the incremental flag, a full backup is created by default.
With the incremental flag, an incremental backup is created.
Without the force flag, the volume will be backed up only if its
status is available. With the force flag, the volume will be
backed up whether its status is available or in-use. A volume
is in-use when it is attached to an instance. The backup of an
in-use volume means your data is crash consistent. The force
flag is False by default.
The incremental and force flags are only available for block
storage API v2. You have to specify [--os-volume-api-version 2] in the
cinder command-line interface to use this parameter.
The force flag is new in OpenStack Liberty.
The incremental backup is based on a parent backup which is an existing backup with the latest timestamp. The parent backup can be a full backup or an incremental backup depending on the timestamp.
The first backup of a volume has to be a full backup. Attempting to do
an incremental backup without any existing backups will fail.
There is an is_incremental flag that indicates whether a backup is
incremental when showing details on the backup.
Another flag, has_dependent_backups, returned when showing backup
details, will indicate whether the backup has dependent backups.
If it is true, attempting to delete this backup will fail.
A new configure option backup_swift_block_size is introduced into
cinder.conf for the default Swift backup driver. This is the size in
bytes that changes are tracked for incremental backups. The existing
backup_swift_object_size option, the size in bytes of Swift backup
objects, has to be a multiple of backup_swift_block_size. The default
is 32768 for backup_swift_block_size, and the default is 52428800 for
backup_swift_object_size.
The configuration option backup_swift_enable_progress_timer in
cinder.conf is used when backing up the volume to Object Storage
back end. This option enables or disables the timer. It is enabled by default
to send the periodic progress notifications to the Telemetry service.
This command also returns a backup ID. Use this backup ID when restoring the volume:
$ openstack volume backup restore BACKUP_ID VOLUME_ID
When restoring from a full backup, it is a full restore.
When restoring from an incremental backup, a list of backups is built based on the IDs of the parent backups. A full restore is performed based on the full backup first, then restore is done based on the incremental backup, laying on top of it in order.
You can view a backup list with the cinder backup-list
command. Optional arguments to clarify the status of your backups
include: running --name, --status, and
--volume-id to filter through backups by the specified name,
status, or volume-id. Search with --all-tenants for details of the
projects associated with the listed backups.
Because volume backups are dependent on the Block Storage database, you must also back up your Block Storage database regularly to ensure data recovery.
Alternatively, you can export and save the metadata of selected volume backups. Doing so precludes the need to back up the entire Block Storage database. This is useful if you need only a small subset of volumes to survive a catastrophic database failure.
If you specify a UUID encryption key when setting up the volume specifications, the backup metadata ensures that the key will remain valid when you back up and restore the volume.
For more information about how to export and import volume backup metadata, see the section called Section 7.2.9, “Export and import backup metadata”.
By default, the swift object store is used for the backup repository.
If instead you want to use an NFS export as the backup repository, add the
following configuration options to the [DEFAULT] section of the
cinder.conf file and restart the Block Storage services:
backup_driver = cinder.backup.drivers.nfs
backup_share = HOST:EXPORT_PATHFor the backup_share option, replace HOST with the DNS resolvable
host name or the IP address of the storage server for the NFS share, and
EXPORT_PATH with the path to that share. If your environment requires
that non-default mount options be specified for the share, set these as
follows:
backup_mount_options = MOUNT_OPTIONSMOUNT_OPTIONS is a comma-separated string of NFS mount options as detailed
in the NFS man page.
There are several other options whose default values may be overridden as appropriate for your environment:
backup_compression_algorithm = zlib
backup_sha_block_size_bytes = 32768
backup_file_size = 1999994880The option backup_compression_algorithm can be set to bz2 or None.
The latter can be a useful setting when the server providing the share for the
backup repository itself performs deduplication or compression on the backup
data.
The option backup_file_size must be a multiple of
backup_sha_block_size_bytes. It is effectively the maximum file size to be
used, given your environment, to hold backup data. Volumes larger than this
will be stored in multiple files in the backup repository. The
backup_sha_block_size_bytes option determines the size of blocks from the
cinder volume being backed up on which digital signatures are calculated in
order to enable incremental backup capability.
You also have the option of resetting the state of a backup. When creating or restoring a backup, sometimes it may get stuck in the creating or restoring states due to problems like the database or rabbitmq being down. In situations like these resetting the state of the backup can restore it to a functional status.
Run this command to restore the state of a backup:
$ cinder backup-reset-state [--state STATE] BACKUP_ID-1 BACKUP_ID-2 ...
Run this command to create a backup of a snapshot:
$ openstack volume backup create [--incremental] [--force] \ [--snapshot SNAPSHOT_ID] VOLUME
Where VOLUME is the name or ID of the volume, SNAPSHOT_ID is the ID of
the volume's snapshot.
7.2.9 Export and import backup metadata #
A volume backup can only be restored on the same Block Storage service. This is because restoring a volume from a backup requires metadata available on the database used by the Block Storage service.
For information about how to back up and restore a volume, see the section called Section 7.2.8, “Back up and restore volumes and snapshots”.
You can, however, export the metadata of a volume backup. To do so, run
this command as an OpenStack admin user (presumably, after creating
a volume backup):
$ cinder backup-export BACKUP_ID
Where BACKUP_ID is the volume backup's ID. This command should return the
backup's corresponding database information as encoded string metadata.
Exporting and storing this encoded string metadata allows you to completely restore the backup, even in the event of a catastrophic database failure. This will preclude the need to back up the entire Block Storage database, particularly if you only need to keep complete backups of a small subset of volumes.
If you have placed encryption on your volumes, the encryption will still be in place when you restore the volume if a UUID encryption key is specified when creating volumes. Using backup metadata support, UUID keys set up for a volume (or volumes) will remain valid when you restore a backed-up volume. The restored volume will remain encrypted, and will be accessible with your credentials.
In addition, having a volume backup and its backup metadata also provides volume portability. Specifically, backing up a volume and exporting its metadata will allow you to restore the volume on a completely different Block Storage database, or even on a different cloud service. To do so, first import the backup metadata to the Block Storage database and then restore the backup.
To import backup metadata, run the following command as an OpenStack
admin:
$ cinder backup-import METADATA
Where METADATA is the backup metadata exported earlier.
Once you have imported the backup metadata into a Block Storage database, restore the volume (see the section called Section 7.2.8, “Back up and restore volumes and snapshots”).
7.2.10 Use LIO iSCSI support #
The default mode for the iscsi_helper tool is tgtadm.
To use LIO iSCSI, install the python-rtslib package, and set
iscsi_helper=lioadm in the cinder.conf file.
Once configured, you can use the cinder-rtstool command to
manage the volumes. This command enables you to create, delete, and
verify volumes and determine targets and add iSCSI initiators to the
system.
7.2.11 Configure and use volume number weigher #
OpenStack Block Storage enables you to choose a volume back end according
to free_capacity and allocated_capacity. The volume number weigher
feature lets the scheduler choose a volume back end based on its volume
number in the volume back end. This can provide another means to improve
the volume back ends' I/O balance and the volumes' I/O performance.
7.2.11.1 Enable volume number weigher #
To enable a volume number weigher, set the
scheduler_default_weighers to VolumeNumberWeigher flag in the
cinder.conf file to define VolumeNumberWeigher
as the selected weigher.
7.2.11.2 Configure multiple-storage back ends #
To configure VolumeNumberWeigher, use LVMVolumeDriver
as the volume driver.
This configuration defines two LVM volume groups: stack-volumes with
10 GB capacity and stack-volumes-1 with 60 GB capacity.
This example configuration defines two back ends:
scheduler_default_weighers=VolumeNumberWeigher
enabled_backends=lvmdriver-1,lvmdriver-2
[lvmdriver-1]
volume_group=stack-volumes
volume_driver=cinder.volume.drivers.lvm.LVMVolumeDriver
volume_backend_name=LVM
[lvmdriver-2]
volume_group=stack-volumes-1
volume_driver=cinder.volume.drivers.lvm.LVMVolumeDriver
volume_backend_name=LVM7.2.11.3 Volume type #
Define a volume type in Block Storage:
$ openstack volume type create lvm
Create an extra specification that links the volume type to a back-end name:
$ openstack volume type set lvm --property volume_backend_name=LVM
This example creates a lvm volume type with
volume_backend_name=LVM as extra specifications.
7.2.11.4 Usage #
To create six 1-GB volumes, run the
openstack volume create --size 1 --type lvm volume1 command
six times:
$ openstack volume create --size 1 --type lvm volume1
This command creates three volumes in stack-volumes and
three volumes in stack-volumes-1.
List the available volumes:
# lvs LV VG Attr LSize Pool Origin Data% Move Log Copy% Convert volume-3814f055-5294-4796-b5e6-1b7816806e5d stack-volumes -wi-a---- 1.00g volume-72cf5e79-99d2-4d23-b84e-1c35d3a293be stack-volumes -wi-a---- 1.00g volume-96832554-0273-4e9d-902b-ad421dfb39d1 stack-volumes -wi-a---- 1.00g volume-169386ef-3d3e-4a90-8439-58ceb46889d9 stack-volumes-1 -wi-a---- 1.00g volume-460b0bbb-d8a0-4bc3-9882-a129a5fe8652 stack-volumes-1 -wi-a---- 1.00g volume-9a08413b-0dbc-47c9-afb8-41032ab05a41 stack-volumes-1 -wi-a---- 1.00g
7.2.12 Consistency groups #
Consistency group support is available in OpenStack Block Storage. The support is added for creating snapshots of consistency groups. This feature leverages the storage level consistency technology. It allows snapshots of multiple volumes in the same consistency group to be taken at the same point-in-time to ensure data consistency. The consistency group operations can be performed using the Block Storage command line.
Only Block Storage V2 API supports consistency groups. You can
specify --os-volume-api-version 2 when using Block Storage
command line for consistency group operations.
Before using consistency groups, make sure the Block Storage driver that you are running has consistency group support by reading the Block Storage manual or consulting the driver maintainer. There are a small number of drivers that have implemented this feature. The default LVM driver does not support consistency groups yet because the consistency technology is not available at the storage level.
Before using consistency groups, you must change policies for the
consistency group APIs in the /etc/cinder/policy.json file.
By default, the consistency group APIs are disabled.
Enable them before running consistency group operations.
Here are existing policy entries for consistency groups:
"consistencygroup:create": "group:nobody",
"consistencygroup:delete": "group:nobody",
"consistencygroup:update": "group:nobody",
"consistencygroup:get": "group:nobody",
"consistencygroup:get_all": "group:nobody",
"consistencygroup:create_cgsnapshot" : "group:nobody",
"consistencygroup:delete_cgsnapshot": "group:nobody",
"consistencygroup:get_cgsnapshot": "group:nobody",
"consistencygroup:get_all_cgsnapshots": "group:nobody",Remove group:nobody to enable these APIs:
"consistencygroup:create": "",
"consistencygroup:delete": "",
"consistencygroup:update": "",
"consistencygroup:get": "",
"consistencygroup:get_all": "",
"consistencygroup:create_cgsnapshot" : "",
"consistencygroup:delete_cgsnapshot": "",
"consistencygroup:get_cgsnapshot": "",
"consistencygroup:get_all_cgsnapshots": "",Restart Block Storage API service after changing policies.
The following consistency group operations are supported:
Create a consistency group, given volume types.
NoteA consistency group can support more than one volume type. The scheduler is responsible for finding a back end that can support all given volume types.
A consistency group can only contain volumes hosted by the same back end.
A consistency group is empty upon its creation. Volumes need to be created and added to it later.
Show a consistency group.
List consistency groups.
Create a volume and add it to a consistency group, given volume type and consistency group id.
Create a snapshot for a consistency group.
Show a snapshot of a consistency group.
List consistency group snapshots.
Delete a snapshot of a consistency group.
Delete a consistency group.
Modify a consistency group.
Create a consistency group from the snapshot of another consistency group.
Create a consistency group from a source consistency group.
The following operations are not allowed if a volume is in a consistency group:
Volume migration.
Volume retype.
Volume deletion.
NoteA consistency group has to be deleted as a whole with all the volumes.
The following operations are not allowed if a volume snapshot is in a consistency group snapshot:
Volume snapshot deletion.
NoteA consistency group snapshot has to be deleted as a whole with all the volume snapshots.
The details of consistency group operations are shown in the following.
Currently, no OpenStack client command is available to run in place of the cinder consistency group creation commands. Use the cinder commands detailed in the following examples.
Create a consistency group:
cinder consisgroup-create [--name name] [--description description] [--availability-zone availability-zone] volume-types
The parameter volume-types is required. It can be a list of
names or UUIDs of volume types separated by commas without spaces in
between. For example, volumetype1,volumetype2,volumetype3..
$ cinder consisgroup-create --name bronzeCG2 volume_type_1 +-------------------+--------------------------------------+ | Property | Value | +-------------------+--------------------------------------+ | availability_zone | nova | | created_at | 2014-12-29T12:59:08.000000 | | description | None | | id | 1de80c27-3b2f-47a6-91a7-e867cbe36462 | | name | bronzeCG2 | | status | creating | +-------------------+--------------------------------------+
Show a consistency group:
$ cinder consisgroup-show 1de80c27-3b2f-47a6-91a7-e867cbe36462 +-------------------+--------------------------------------+ | Property | Value | +-------------------+--------------------------------------+ | availability_zone | nova | | created_at | 2014-12-29T12:59:08.000000 | | description | None | | id | 2a6b2bda-1f43-42ce-9de8-249fa5cbae9a | | name | bronzeCG2 | | status | available | | volume_types | volume_type_1 | +-------------------+--------------------------------------+
List consistency groups:
$ cinder consisgroup-list +--------------------------------------+-----------+-----------+ | ID | Status | Name | +--------------------------------------+-----------+-----------+ | 1de80c27-3b2f-47a6-91a7-e867cbe36462 | available | bronzeCG2 | | 3a2b3c42-b612-479a-91eb-1ed45b7f2ad5 | error | bronzeCG | +--------------------------------------+-----------+-----------+
Create a volume and add it to a consistency group:
When creating a volume and adding it to a consistency group, a volume type and a consistency group id must be provided. This is because a consistency group can support more than one volume type.
$ openstack volume create --type volume_type_1 --consistency-group \
1de80c27-3b2f-47a6-91a7-e867cbe36462 --size 1 cgBronzeVol
+---------------------------------------+--------------------------------------+
| Field | Value |
+---------------------------------------+--------------------------------------+
| attachments | [] |
| availability_zone | nova |
| bootable | false |
| consistencygroup_id | 1de80c27-3b2f-47a6-91a7-e867cbe36462 |
| created_at | 2014-12-29T13:16:47.000000 |
| description | None |
| encrypted | False |
| id | 5e6d1386-4592-489f-a56b-9394a81145fe |
| metadata | {} |
| name | cgBronzeVol |
| os-vol-host-attr:host | server-1@backend-1#pool-1 |
| os-vol-mig-status-attr:migstat | None |
| os-vol-mig-status-attr:name_id | None |
| os-vol-tenant-attr:tenant_id | 1349b21da2a046d8aa5379f0ed447bed |
| os-volume-replication:driver_data | None |
| os-volume-replication:extended_status | None |
| replication_status | disabled |
| size | 1 |
| snapshot_id | None |
| source_volid | None |
| status | creating |
| user_id | 93bdea12d3e04c4b86f9a9f172359859 |
| volume_type | volume_type_1 |
+---------------------------------------+--------------------------------------+Create a snapshot for a consistency group:
$ cinder cgsnapshot-create 1de80c27-3b2f-47a6-91a7-e867cbe36462 +---------------------+--------------------------------------+ | Property | Value | +---------------------+--------------------------------------+ | consistencygroup_id | 1de80c27-3b2f-47a6-91a7-e867cbe36462 | | created_at | 2014-12-29T13:19:44.000000 | | description | None | | id | d4aff465-f50c-40b3-b088-83feb9b349e9 | | name | None | | status | creating | +---------------------+-------------------------------------+
Show a snapshot of a consistency group:
$ cinder cgsnapshot-show d4aff465-f50c-40b3-b088-83feb9b349e9
List consistency group snapshots:
$ cinder cgsnapshot-list +--------------------------------------+--------+----------+ | ID | Status | Name | +--------------------------------------+--------+----------+ | 6d9dfb7d-079a-471e-b75a-6e9185ba0c38 | available | None | | aa129f4d-d37c-4b97-9e2d-7efffda29de0 | available | None | | bb5b5d82-f380-4a32-b469-3ba2e299712c | available | None | | d4aff465-f50c-40b3-b088-83feb9b349e9 | available | None | +--------------------------------------+--------+----------+
Delete a snapshot of a consistency group:
$ cinder cgsnapshot-delete d4aff465-f50c-40b3-b088-83feb9b349e9
Delete a consistency group:
The force flag is needed when there are volumes in the consistency group:
$ cinder consisgroup-delete --force 1de80c27-3b2f-47a6-91a7-e867cbe36462
Modify a consistency group:
cinder consisgroup-update [--name NAME] [--description DESCRIPTION] [--add-volumes UUID1,UUID2,......] [--remove-volumes UUID3,UUID4,......] CG
The parameter CG is required. It can be a name or UUID of a consistency
group. UUID1,UUID2,...... are UUIDs of one or more volumes to be added
to the consistency group, separated by commas. Default is None.
UUID3,UUID4,...... are UUIDs of one or more volumes to be removed from
the consistency group, separated by commas. Default is None.
$ cinder consisgroup-update --name 'new name' --description 'new descripti\ on' --add-volumes 0b3923f5-95a4-4596-a536-914c2c84e2db,1c02528b-3781-4e3\ 2-929c-618d81f52cf3 --remove-volumes 8c0f6ae4-efb1-458f-a8fc-9da2afcc5fb\ 1,a245423f-bb99-4f94-8c8c-02806f9246d8 1de80c27-3b2f-47a6-91a7-e867cbe36462
Create a consistency group from the snapshot of another consistency group:
$ cinder consisgroup-create-from-src [--cgsnapshot CGSNAPSHOT] [--name NAME] [--description DESCRIPTION]
The parameter CGSNAPSHOT is a name or UUID of a snapshot of a
consistency group:
$ cinder consisgroup-create-from-src --cgsnapshot 6d9dfb7d-079a-471e-b75a-\ 6e9185ba0c38 --name 'new cg' --description 'new cg from cgsnapshot'
Create a consistency group from a source consistency group:
$ cinder consisgroup-create-from-src [--source-cg SOURCECG] [--name NAME] [--description DESCRIPTION]
The parameter SOURCECG is a name or UUID of a source
consistency group:
$ cinder consisgroup-create-from-src --source-cg 6d9dfb7d-079a-471e-b75a-\ 6e9185ba0c38 --name 'new cg' --description 'new cloned cg'
7.2.13 Configure and use driver filter and weighing for scheduler #
OpenStack Block Storage enables you to choose a volume back end based on back-end specific properties by using the DriverFilter and GoodnessWeigher for the scheduler. The driver filter and weigher scheduling can help ensure that the scheduler chooses the best back end based on requested volume properties as well as various back-end specific properties.
7.2.13.1 What is driver filter and weigher and when to use it #
The driver filter and weigher gives you the ability to more finely
control how the OpenStack Block Storage scheduler chooses the best back
end to use when handling a volume request. One example scenario where
using the driver filter and weigher can be if a back end that utilizes
thin-provisioning is used. The default filters use the free capacity
property to determine the best back end, but that is not always perfect.
If a back end has the ability to provide a more accurate back-end
specific value you can use that as part of the weighing. Another example
of when the driver filter and weigher can prove useful is if a back end
exists where there is a hard limit of 1000 volumes. The maximum volume
size is 500 GB. Once 75% of the total space is occupied the performance
of the back end degrades. The driver filter and weigher can provide a
way for these limits to be checked for.
7.2.13.2 Enable driver filter and weighing #
To enable the driver filter, set the scheduler_default_filters option in
the cinder.conf file to DriverFilter or add it to the list if
other filters are already present.
To enable the goodness filter as a weigher, set the
scheduler_default_weighers option in the cinder.conf file to
GoodnessWeigher or add it to the list if other weighers are already
present.
You can choose to use the DriverFilter without the
GoodnessWeigher or vice-versa. The filter and weigher working
together, however, create the most benefits when helping the scheduler
choose an ideal back end.
The support for the DriverFilter and GoodnessWeigher is
optional for back ends. If you are using a back end that does not
support the filter and weigher functionality you may not get the
full benefit.
Example cinder.conf configuration file:
scheduler_default_filters = DriverFilter
scheduler_default_weighers = GoodnessWeigherIt is useful to use the other filters and weighers available in
OpenStack in combination with these custom ones. For example, the
CapacityFilter and CapacityWeigher can be combined with
these.
7.2.13.3 Defining your own filter and goodness functions #
You can define your own filter and goodness functions through the use of
various properties that OpenStack Block Storage has exposed. Properties
exposed include information about the volume request being made,
volume_type settings, and back-end specific information about drivers.
All of these allow for a lot of control over how the ideal back end for
a volume request will be decided.
The filter_function option is a string defining an equation that
will determine whether a back end should be considered as a potential
candidate in the scheduler.
The goodness_function option is a string defining an equation that
will rate the quality of the potential host (0 to 100, 0 lowest, 100
highest).
The drive filter and weigher will use default values for filter and
goodness functions for each back end if you do not define them
yourself. If complete control is desired then a filter and goodness
function should be defined for each of the back ends in
the cinder.conf file.
7.2.13.4 Supported operations in filter and goodness functions #
Below is a table of all the operations currently usable in custom filter and goodness functions created by you:
|
Operations |
Type |
|---|---|
|
+, -, *, /, ^ |
standard math |
|
not, and, or, &, |, ! |
logic |
|
>, >=, <, <=, ==, <>, != |
equality |
|
+, - |
sign |
|
x ? a : b |
ternary |
|
abs(x), max(x, y), min(x, y) |
math helper functions |
Syntax errors you define in filter or goodness strings are thrown at a volume request time.
7.2.13.5 Available properties when creating custom functions #
There are various properties that can be used in either the
filter_function or the goodness_function strings. The properties allow
access to volume info, qos settings, extra specs, and so on.
The following properties and their sub-properties are currently available for use:
7.2.13.5.1 Host stats for a back end #
- host
The host's name
- volume_backend_name
The volume back end name
- vendor_name
The vendor name
- driver_version
The driver version
- storage_protocol
The storage protocol
- QoS_support
Boolean signifying whether QoS is supported
- total_capacity_gb
The total capacity in GB
- allocated_capacity_gb
The allocated capacity in GB
- reserved_percentage
The reserved storage percentage
7.2.13.5.2 Capabilities specific to a back end #
These properties are determined by the specific back end you are creating filter and goodness functions for. Some back ends may not have any properties available here.
7.2.13.5.3 Requested volume properties #
- status
Status for the requested volume
- volume_type_id
The volume type ID
- display_name
The display name of the volume
- volume_metadata
Any metadata the volume has
- reservations
Any reservations the volume has
- user_id
The volume's user ID
- attach_status
The attach status for the volume
- display_description
The volume's display description
- id
The volume's ID
- replication_status
The volume's replication status
- snapshot_id
The volume's snapshot ID
- encryption_key_id
The volume's encryption key ID
- source_volid
The source volume ID
- volume_admin_metadata
Any admin metadata for this volume
- source_replicaid
The source replication ID
- consistencygroup_id
The consistency group ID
- size
The size of the volume in GB
- metadata
General metadata
The property most used from here will most likely be the size sub-property.
7.2.13.6 Extra specs for the requested volume type #
View the available properties for volume types by running:
$ cinder extra-specs-list
7.2.13.7 Current QoS specs for the requested volume type #
View the available properties for volume types by running:
$ cinder qos-list
In order to access these properties in a custom string use the following format:
<property>.<sub_property>
7.2.13.8 Driver filter and weigher usage examples #
Below are examples for using the filter and weigher separately, together, and using driver-specific properties.
Example cinder.conf file configuration for customizing the filter
function:
[default]
scheduler_default_filters = DriverFilter
enabled_backends = lvm-1, lvm-2
[lvm-1]
volume_driver = cinder.volume.drivers.lvm.LVMVolumeDriver
volume_backend_name = sample_LVM
filter_function = "volume.size < 10"
[lvm-2]
volume_driver = cinder.volume.drivers.lvm.LVMVolumeDriver
volume_backend_name = sample_LVM
filter_function = "volume.size >= 10"The above example will filter volumes to different back ends depending on the size of the requested volume. Default OpenStack Block Storage scheduler weighing is done. Volumes with a size less than 10 GB are sent to lvm-1 and volumes with a size greater than or equal to 10 GB are sent to lvm-2.
Example cinder.conf file configuration for customizing the goodness
function:
[default]
scheduler_default_weighers = GoodnessWeigher
enabled_backends = lvm-1, lvm-2
[lvm-1]
volume_driver = cinder.volume.drivers.lvm.LVMVolumeDriver
volume_backend_name = sample_LVM
goodness_function = "(volume.size < 5) ? 100 : 50"
[lvm-2]
volume_driver = cinder.volume.drivers.lvm.LVMVolumeDriver
volume_backend_name = sample_LVM
goodness_function = "(volume.size >= 5) ? 100 : 25"The above example will determine the goodness rating of a back end based off of the requested volume's size. Default OpenStack Block Storage scheduler filtering is done. The example shows how the ternary if statement can be used in a filter or goodness function. If a requested volume is of size 10 GB then lvm-1 is rated as 50 and lvm-2 is rated as 100. In this case lvm-2 wins. If a requested volume is of size 3 GB then lvm-1 is rated 100 and lvm-2 is rated 25. In this case lvm-1 would win.
Example cinder.conf file configuration for customizing both the
filter and goodness functions:
[default]
scheduler_default_filters = DriverFilter
scheduler_default_weighers = GoodnessWeigher
enabled_backends = lvm-1, lvm-2
[lvm-1]
volume_driver = cinder.volume.drivers.lvm.LVMVolumeDriver
volume_backend_name = sample_LVM
filter_function = "stats.total_capacity_gb < 500"
goodness_function = "(volume.size < 25) ? 100 : 50"
[lvm-2]
volume_driver = cinder.volume.drivers.lvm.LVMVolumeDriver
volume_backend_name = sample_LVM
filter_function = "stats.total_capacity_gb >= 500"
goodness_function = "(volume.size >= 25) ? 100 : 75"The above example combines the techniques from the first two examples. The best back end is now decided based off of the total capacity of the back end and the requested volume's size.
Example cinder.conf file configuration for accessing driver specific
properties:
[default]
scheduler_default_filters = DriverFilter
scheduler_default_weighers = GoodnessWeigher
enabled_backends = lvm-1,lvm-2,lvm-3
[lvm-1]
volume_group = stack-volumes-lvmdriver-1
volume_driver = cinder.volume.drivers.lvm.LVMVolumeDriver
volume_backend_name = lvmdriver-1
filter_function = "volume.size < 5"
goodness_function = "(capabilities.total_volumes < 3) ? 100 : 50"
[lvm-2]
volume_group = stack-volumes-lvmdriver-2
volume_driver = cinder.volume.drivers.lvm.LVMVolumeDriver
volume_backend_name = lvmdriver-2
filter_function = "volumes.size < 5"
goodness_function = "(capabilities.total_volumes < 8) ? 100 : 50"
[lvm-3]
volume_group = stack-volumes-lvmdriver-3
volume_driver = cinder.volume.drivers.LVMVolumeDriver
volume_backend_name = lvmdriver-3
goodness_function = "55"The above is an example of how back-end specific properties can be used
in the filter and goodness functions. In this example the LVM driver's
total_volumes capability is being used to determine which host gets
used during a volume request. In the above example, lvm-1 and lvm-2 will
handle volume requests for all volumes with a size less than 5 GB. The
lvm-1 host will have priority until it contains three or more volumes.
After than lvm-2 will have priority until it contains eight or more
volumes. The lvm-3 will collect all volumes greater or equal to 5 GB as
well as all volumes once lvm-1 and lvm-2 lose priority.
7.2.14 Rate-limit volume copy bandwidth #
When you create a new volume from an image or an existing volume, or when you upload a volume image to the Image service, large data copy may stress disk and network bandwidth. To mitigate slow down of data access from the instances, OpenStack Block Storage supports rate-limiting of volume data copy bandwidth.
7.2.14.1 Configure volume copy bandwidth limit #
To configure the volume copy bandwidth limit, set the
volume_copy_bps_limit option in the configuration groups for each
back end in the cinder.conf file. This option takes the integer of
maximum bandwidth allowed for volume data copy in byte per second. If
this option is set to 0, the rate-limit is disabled.
While multiple volume data copy operations are running in the same back end, the specified bandwidth is divided to each copy.
Example cinder.conf configuration file to limit volume copy bandwidth
of lvmdriver-1 up to 100 MiB/s:
[lvmdriver-1]
volume_group=cinder-volumes-1
volume_driver=cinder.volume.drivers.lvm.LVMVolumeDriver
volume_backend_name=LVM
volume_copy_bps_limit=104857600This feature requires libcgroup to set up blkio cgroup for disk I/O bandwidth limit. The libcgroup is provided by the cgroup-bin package in Debian and Ubuntu, or by the libcgroup-tools package in Fedora, Red Hat Enterprise Linux, CentOS, openSUSE, and SUSE Linux Enterprise.
Some back ends which use remote file systems such as NFS are not supported by this feature.
7.2.15 Oversubscription in thin provisioning #
OpenStack Block Storage enables you to choose a volume back end based on virtual capacities for thin provisioning using the oversubscription ratio.
A reference implementation is provided for the default LVM driver. The illustration below uses the LVM driver as an example.
7.2.15.1 Configure oversubscription settings #
To support oversubscription in thin provisioning, a flag
max_over_subscription_ratio is introduced into cinder.conf.
This is a float representation of the oversubscription ratio when thin
provisioning is involved. Default ratio is 20.0, meaning provisioned
capacity can be 20 times of the total physical capacity. A ratio of 10.5
means provisioned capacity can be 10.5 times of the total physical capacity.
A ratio of 1.0 means provisioned capacity cannot exceed the total physical
capacity. A ratio lower than 1.0 is ignored and the default value is used
instead.
max_over_subscription_ratio can be configured for each back end when
multiple-storage back ends are enabled. It is provided as a reference
implementation and is used by the LVM driver. However, it is not a
requirement for a driver to use this option from cinder.conf.
max_over_subscription_ratio is for configuring a back end. For a
driver that supports multiple pools per back end, it can report this
ratio for each pool. The LVM driver does not support multiple pools.
The existing reserved_percentage flag is used to prevent over provisioning.
This flag represents the percentage of the back-end capacity that is reserved.
There is a change on how reserved_percentage is used. It was measured
against the free capacity in the past. Now it is measured against the total
capacity.
7.2.15.2 Capabilities #
Drivers can report the following capabilities for a back end or a pool:
thin_provisioning_support = True(or False)
thick_provisioning_support = True(or False)
provisioned_capacity_gb = PROVISIONED_CAPACITY
max_over_subscription_ratio = MAX_RATIOWhere PROVISIONED_CAPACITY is the apparent allocated space indicating
how much capacity has been provisioned and MAX_RATIO is the maximum
oversubscription ratio. For the LVM driver, it is
max_over_subscription_ratio in cinder.conf.
Two capabilities are added here to allow a back end or pool to claim support for thin provisioning, or thick provisioning, or both.
The LVM driver reports thin_provisioning_support=True and
thick_provisioning_support=False if the lvm_type flag in
cinder.conf is thin. Otherwise it reports
thin_provisioning_support=False and thick_provisioning_support=True.
7.2.15.3 Volume type extra specs #
If volume type is provided as part of the volume creation request, it can have the following extra specs defined:
'capabilities:thin_provisioning_support': '<is> True' or '<is> False'
'capabilities:thick_provisioning_support': '<is> True' or '<is> False'capabilities scope key before thin_provisioning_support and
thick_provisioning_support is not required. So the following works too:
'thin_provisioning_support': '<is> True' or '<is> False'
'thick_provisioning_support': '<is> True' or '<is> False'The above extra specs are used by the scheduler to find a back end that supports thin provisioning, thick provisioning, or both to match the needs of a specific volume type.
7.2.15.4 Volume replication extra specs #
OpenStack Block Storage has the ability to create volume replicas. Administrators can define a storage policy that includes replication by adjusting the cinder volume driver. Volume replication for OpenStack Block Storage helps safeguard OpenStack environments from data loss during disaster recovery.
To enable replication when creating volume types, configure the cinder
volume with capabilities:replication="<is> True".
Each volume created with the replication capability set to True
generates a copy of the volume on a storage back end.
One use case for replication involves an OpenStack cloud environment installed across two data centers located nearby each other. The distance between the two data centers in this use case is the length of a city.
At each data center, a cinder host supports the Block Storage service. Both data centers include storage back ends.
Depending on the storage requirements, there can be one or two cinder
hosts. The administrator accesses the
/etc/cinder/cinder.conf configuration file and sets
capabilities:replication="<is> True".
If one data center experiences a service failure, administrators can redeploy the VM. The VM will run using a replicated, backed up volume on a host in the second data center.
7.2.15.5 Capacity filter #
In the capacity filter, max_over_subscription_ratio is used when
choosing a back end if thin_provisioning_support is True and
max_over_subscription_ratio is greater than 1.0.
7.2.15.6 Capacity weigher #
In the capacity weigher, virtual free capacity is used for ranking if
thin_provisioning_support is True. Otherwise, real free capacity
will be used as before.
7.2.16 Image-Volume cache #
OpenStack Block Storage has an optional Image cache which can dramatically improve the performance of creating a volume from an image. The improvement depends on many factors, primarily how quickly the configured back end can clone a volume.
When a volume is first created from an image, a new cached image-volume will be created that is owned by the Block Storage Internal Tenant. Subsequent requests to create volumes from that image will clone the cached version instead of downloading the image contents and copying data to the volume.
The cache itself is configurable per back end and will contain the most recently used images.
7.2.16.1 Configure the Internal Tenant #
The Image-Volume cache requires that the Internal Tenant be configured for the Block Storage services. This project will own the cached image-volumes so they can be managed like normal users including tools like volume quotas. This protects normal users from having to see the cached image-volumes, but does not make them globally hidden.
To enable the Block Storage services to have access to an Internal Tenant, set
the following options in the cinder.conf file:
cinder_internal_tenant_project_id = PROJECT_ID
cinder_internal_tenant_user_id = USER_IDAn example cinder.conf configuration file:
cinder_internal_tenant_project_id = b7455b8974bb4064ad247c8f375eae6c
cinder_internal_tenant_user_id = f46924c112a14c80ab0a24a613d95eefThe actual user and project that are configured for the Internal Tenant do not require any special privileges. They can be the Block Storage service project or can be any normal project and user.
7.2.16.2 Configure the Image-Volume cache #
To enable the Image-Volume cache, set the following configuration option in
the cinder.conf file:
image_volume_cache_enabled = TrueIf you use Ceph as a back end, set the following configuration option in
the cinder.conf file:
[ceph]
image_volume_cache_enabled = TrueThis can be scoped per back end definition or in the default options.
There are optional configuration settings that can limit the size of the cache.
These can also be scoped per back end or in the default options in
the cinder.conf file:
image_volume_cache_max_size_gb = SIZE_GB
image_volume_cache_max_count = MAX_COUNTBy default they will be set to 0, which means unlimited.
For example, a configuration which would limit the max size to 200 GB and 50 cache entries will be configured as:
image_volume_cache_max_size_gb = 200
image_volume_cache_max_count = 507.2.16.3 Notifications #
Cache actions will trigger Telemetry messages. There are several that will be sent.
image_volume_cache.miss- A volume is being created from an image which was not found in the cache. Typically this will mean a new cache entry would be created for it.image_volume_cache.hit- A volume is being created from an image which was found in the cache and the fast path can be taken.image_volume_cache.evict- A cached image-volume has been deleted from the cache.
7.2.16.4 Managing cached Image-Volumes #
In normal usage there should be no need for manual intervention with the cache. The entries and their backing Image-Volumes are managed automatically.
If needed, you can delete these volumes manually to clear the cache. By using the standard volume deletion APIs, the Block Storage service will clean up correctly.
7.2.17 Volume-backed image #
OpenStack Block Storage can quickly create a volume from an image that refers to a volume storing image data (Image-Volume). Compared to the other stores such as file and swift, creating a volume from a Volume-backed image performs better when the block storage driver supports efficient volume cloning.
If the image is set to public in the Image service, the volume data can be shared among projects.
7.2.17.1 Configure the Volume-backed image #
Volume-backed image feature requires locations information from the cinder
store of the Image service. To enable the Image service to use the cinder
store, add cinder to the stores option in the glance_store section
of the glance-api.conf file:
stores = file, http, swift, cinderTo expose locations information, set the following options in the DEFAULT
section of the glance-api.conf file:
show_multiple_locations = TrueTo enable the Block Storage services to create a new volume by cloning Image-
Volume, set the following options in the DEFAULT section of the
cinder.conf file. For example:
glance_api_version = 2
allowed_direct_url_schemes = cinderTo enable the openstack image create --volume <volume> command to
create an image that refers an Image-Volume, set the following options in
each back-end section of the cinder.conf file:
image_upload_use_cinder_backend = TrueBy default, the openstack image create --volume <volume> command
creates the Image-Volume in the current project. To store the Image-Volume into
the internal project, set the following options in each back-end section of the
cinder.conf file:
image_upload_use_internal_tenant = TrueTo make the Image-Volume in the internal project accessible from the Image
service, set the following options in the glance_store section of
the glance-api.conf file:
cinder_store_auth_addresscinder_store_user_namecinder_store_passwordcinder_store_project_name
7.2.17.2 Creating a Volume-backed image #
To register an existing volume as a new Volume-backed image, use the following commands:
$ openstack image create --disk-format raw --container-format bare IMAGE_NAME $ glance location-add <image-uuid> --url cinder://<volume-uuid>
If the image_upload_use_cinder_backend option is enabled, the following
command creates a new Image-Volume by cloning the specified volume and then
registers its location to a new image. The disk format and the container format
must be raw and bare (default). Otherwise, the image is uploaded to the default
store of the Image service.
$ openstack image create --volume SOURCE_VOLUME IMAGE_NAME
7.2.18 Get capabilities #
When an administrator configures volume type and extra specs of storage
on the back end, the administrator has to read the right documentation that
corresponds to the version of the storage back end. Deep knowledge of
storage is also required.
OpenStack Block Storage enables administrators to configure volume type
and extra specs without specific knowledge of the storage back end.
Volume Type: A group of volume policies.Extra Specs: The definition of a volume type. This is a group of policies. For example, provision type, QOS that will be used to define a volume at creation time.Capabilities: What the current deployed back end in Cinder is able to do. These correspond to extra specs.
7.2.18.1 Usage of cinder client #
When an administrator wants to define new volume types for their
OpenStack cloud, the administrator would fetch a list of capabilities
for a particular back end using the cinder client.
First, get a list of the services:
$ openstack volume service list +------------------+-------------------+------+---------+-------+----------------------------+ | Binary | Host | Zone | Status | State | Updated At | +------------------+-------------------+------+---------+-------+----------------------------+ | cinder-scheduler | controller | nova | enabled | up | 2016-10-24T13:53:35.000000 | | cinder-volume | block1@ABC-driver | nova | enabled | up | 2016-10-24T13:53:35.000000 | +------------------+-------------------+------+---------+-------+----------------------------+
With one of the listed hosts, pass that to get-capabilities, then
the administrator can obtain volume stats and also back end capabilities
as listed below.
$ cinder get-capabilities block1@ABC-driver
+---------------------+----------------------------------------------+
| Volume stats | Value |
+---------------------+----------------------------------------------+
| description | None |
| display_name | Capabilities of Cinder Vendor ABC driver |
| driver_version | 2.0.0 |
| namespace | OS::Storage::Capabilities::block1@ABC-driver |
| pool_name | None |
| replication_targets | [] |
| storage_protocol | iSCSI |
| vendor_name | Vendor ABC |
| visibility | pool |
| volume_backend_name | ABC-driver |
+---------------------+----------------------------------------------+
+----------------------+-----------------------------------------------------+
| Backend properties | Value |
+----------------------+-----------------------------------------------------+
| compression | {u'type':u'boolean', u'title':u'Compression', ...} |
| ABC:compression_type | {u'enum':u'['lossy', 'lossless', 'special']', ...} |
| qos | {u'type':u'boolean', u'title':u'QoS', ...} |
| replication | {u'type':u'boolean', u'title':u'Replication', ...} |
| thin_provisioning | {u'type':u'boolean', u'title':u'Thin Provisioning'} |
| ABC:minIOPS | {u'type':u'integer', u'title':u'Minimum IOPS QoS',} |
| ABC:maxIOPS | {u'type':u'integer', u'title':u'Maximum IOPS QoS',} |
| ABC:burstIOPS | {u'type':u'integer', u'title':u'Burst IOPS QoS',..} |
+----------------------+-----------------------------------------------------+7.2.18.2 Disable a service #
When an administrator wants to disable a service, identify the Binary
and the Host of the service. Use the cinder service-disable
command combined with the Binary and Host to disable the service:
Determine the binary and host of the service you want to remove initially.
$ openstack volume service list +------------------+----------------------+------+---------+-------+----------------------------+ | Binary | Host | Zone | Status | State | Updated At | +------------------+----------------------+------+---------+-------+----------------------------+ | cinder-scheduler | devstack | nova | enabled | up | 2016-10-24T13:53:35.000000 | | cinder-volume | devstack@lvmdriver-1 | nova | enabled | up | 2016-10-24T13:53:35.000000 | +------------------+----------------------+------+---------+-------+----------------------------+
Disable the service using the Binary and Host name, placing the Host before the Binary name.
$ cinder service-disable HOST_NAME BINARY_NAME
Remove the service from the database.
$ cinder-manage service remove BINARY_NAME HOST_NAME
7.2.18.3 Usage of REST API #
New endpoint to get capabilities list for specific storage back end
is also available. For more details, refer to the Block Storage API reference.
API request:
GET /v2/{tenant_id}/capabilities/{hostname}Example of return value:
{
"namespace": "OS::Storage::Capabilities::block1@ABC-driver",
"volume_backend_name": "ABC-driver",
"pool_name": "pool",
"driver_version": "2.0.0",
"storage_protocol": "iSCSI",
"display_name": "Capabilities of Cinder Vendor ABC driver",
"description": "None",
"visibility": "public",
"properties": {
"thin_provisioning": {
"title": "Thin Provisioning",
"description": "Sets thin provisioning.",
"type": "boolean"
},
"compression": {
"title": "Compression",
"description": "Enables compression.",
"type": "boolean"
},
"ABC:compression_type": {
"title": "Compression type",
"description": "Specifies compression type.",
"type": "string",
"enum": [
"lossy", "lossless", "special"
]
},
"replication": {
"title": "Replication",
"description": "Enables replication.",
"type": "boolean"
},
"qos": {
"title": "QoS",
"description": "Enables QoS.",
"type": "boolean"
},
"ABC:minIOPS": {
"title": "Minimum IOPS QoS",
"description": "Sets minimum IOPS if QoS is enabled.",
"type": "integer"
},
"ABC:maxIOPS": {
"title": "Maximum IOPS QoS",
"description": "Sets maximum IOPS if QoS is enabled.",
"type": "integer"
},
"ABC:burstIOPS": {
"title": "Burst IOPS QoS",
"description": "Sets burst IOPS if QoS is enabled.",
"type": "integer"
},
}
}7.2.18.4 Usage of volume type access extension #
Some volume types should be restricted only. For example, test volume types
where you are testing a new technology or ultra high performance volumes
(for special cases) where you do not want most users to be able to select
these volumes. An administrator/operator can then define private volume types
using cinder client.
Volume type access extension adds the ability to manage volume type access.
Volume types are public by default. Private volume types can be created by
setting the is_public Boolean field to False at creation time. Access to a
private volume type can be controlled by adding or removing a project from it.
Private volume types without projects are only visible by users with the
admin role/context.
Create a public volume type by setting is_public field to True:
$ openstack volume type create vol_Type1 --description test1 --public +-------------+--------------------------------------+ | Field | Value | +-------------+--------------------------------------+ | description | test1 | | id | b7dbed9e-de78-49f8-a840-651ae7308592 | | is_public | True | | name | vol_Type1 | +-------------+--------------------------------------+
Create a private volume type by setting is_public field to False:
$ openstack volume type create vol_Type2 --description test2 --private +-------------+--------------------------------------+ | Field | Value | +-------------+--------------------------------------+ | description | test2 | | id | 154baa73-d2c4-462f-8258-a2df251b0d39 | | is_public | False | | name | vol_Type2 | +-------------+--------------------------------------+
Get a list of the volume types:
$ openstack volume type list +--------------------------------------+-------------+ | ID | Name | +--------------------------------------+-------------+ | 0a948c84-bad5-4fba-88a2-c062006e4f6b | vol_Type1 | | 87e5be6f-9491-4ea5-9906-9ac56494bb91 | lvmdriver-1 | | fd508846-213f-4a07-aaf2-40518fb9a23f | vol_Type2 | +--------------------------------------+-------------+
Get a list of the projects:
$ openstack project list +----------------------------------+--------------------+ | ID | Name | +----------------------------------+--------------------+ | 4105ead90a854100ab6b121266707f2b | alt_demo | | 4a22a545cedd4fcfa9836eb75e558277 | admin | | 71f9cdb1a3ab4b8e8d07d347a2e146bb | service | | c4860af62ffe465e99ed1bc08ef6082e | demo | | e4b648ba5108415cb9e75bff65fa8068 | invisible_to_admin | +----------------------------------+--------------------+
Add volume type access for the given demo project, using its project-id:
$ openstack volume type set --project c4860af62ffe465e99ed1bc08ef6082e \ vol_Type2
List the access information about the given volume type:
$ cinder type-access-list --volume-type vol_Type2 +--------------------------------------+----------------------------------+ | Volume_type_ID | Project_ID | +--------------------------------------+----------------------------------+ | fd508846-213f-4a07-aaf2-40518fb9a23f | c4860af62ffe465e99ed1bc08ef6082e | +--------------------------------------+----------------------------------+
Remove volume type access for the given project:
$ openstack volume type unset --project c4860af62ffe465e99ed1bc08ef6082e \ vol_Type2 $ cinder type-access-list --volume-type vol_Type2 +----------------+------------+ | Volume_type_ID | Project_ID | +----------------+------------+ +----------------+------------+
7.2.19 Generic volume groups #
Generic volume group support is available in OpenStack Block Storage (cinder) since the Newton release. The support is added for creating group types and group specs, creating groups of volumes, and creating snapshots of groups. The group operations can be performed using the Block Storage command line.
A group type is a type for a group just like a volume type for a volume. A group type can also have associated group specs similar to extra specs for a volume type.
In cinder, there is a group construct called consistency group. Consistency
groups only support consistent group snapshots and only a small number of
drivers can support it. The following is a list of drivers that support
consistency groups and the release when the support was added:
Juno: EMC VNX
Kilo: EMC VMAX, IBM (GPFS, Storwize, SVC, and XIV), ProphetStor, Pure
Liberty: Dell Storage Center, EMC XtremIO, HPE 3Par and LeftHand
Mitaka: EMC ScaleIO, NetApp Data ONTAP and E-Series, SolidFire
Newton: CoprHD, FalconStor, Huawei
Consistency group cannot be extended easily to serve other purposes. A tenant may want to put volumes used in the same application together in a group so that it is easier to manage them together, and this group of volumes may or may not support consistent group snapshot. Generic volume group is introduced to solve this problem.
There is a plan to migrate existing consistency group operations to use generic volume group operations in future releases. More information can be found in Cinder specs.
Only Block Storage V3 API supports groups. You can
specify --os-volume-api-version 3.x when using the cinder
command line for group operations where 3.x contains a microversion value
for that command. The generic volume group feature was completed in several
patches. As a result, the minimum required microversion is different for
group types, groups, and group snapshots APIs.
The following group type operations are supported:
Create a group type.
Delete a group type.
Set group spec for a group type.
Unset group spec for a group type.
List group types.
Show a group type details.
Update a group.
List group types and group specs.
The following group and group snapshot operations are supported:
Create a group, given group type and volume types.
NoteA group must have one group type. A group can support more than one volume type. The scheduler is responsible for finding a back end that can support the given group type and volume types.
A group can only contain volumes hosted by the same back end.
A group is empty upon its creation. Volumes need to be created and added to it later.
Show a group.
List groups.
Delete a group.
Modify a group.
Create a volume and add it to a group.
Create a snapshot for a group.
Show a group snapshot.
List group snapshots.
Delete a group snapshot.
Create a group from a group snapshot.
Create a group from a source group.
The following operations are not allowed if a volume is in a group:
Volume migration.
Volume retype.
Volume deletion.
NoteA group has to be deleted as a whole with all the volumes.
The following operations are not allowed if a volume snapshot is in a group snapshot:
Volume snapshot deletion.
NoteA group snapshot has to be deleted as a whole with all the volume snapshots.
The details of group type operations are shown in the following. The minimum microversion to support group type and group specs is 3.11:
Create a group type:
cinder --os-volume-api-version 3.11 group-type-create [--description DESCRIPTION] [--is-public IS_PUBLIC] NAME
The parameter NAME is required. The
--is-public IS_PUBLIC determines whether the group type is
accessible to the public. It is True by default. By default, the
policy on privileges for creating a group type is admin-only.
Show a group type:
cinder --os-volume-api-version 3.11 group-type-show GROUP_TYPE
The parameter GROUP_TYPE is the name or UUID of a group type.
List group types:
cinder --os-volume-api-version 3.11 group-type-list
Only admin can see private group types.
Update a group type:
cinder --os-volume-api-version 3.11 group-type-update [--name NAME] [--description DESCRIPTION] [--is-public IS_PUBLIC] GROUP_TYPE_ID
The parameter GROUP_TYPE_ID is the UUID of a group type. By default,
the policy on privileges for updating a group type is admin-only.
Delete group type or types:
cinder --os-volume-api-version 3.11 group-type-delete GROUP_TYPE [GROUP_TYPE ...]
The parameter GROUP_TYPE is name or UUID of the group type or
group types to be deleted. By default, the policy on privileges for
deleting a group type is admin-only.
Set or unset group spec for a group type:
cinder --os-volume-api-version 3.11 group-type-key GROUP_TYPE ACTION KEY=VALUE [KEY=VALUE ...]
The parameter GROUP_TYPE is the name or UUID of a group type. Valid
values for the parameter ACTION are set or unset.
KEY=VALUE is the group specs key and value pair to set or unset.
For unset, specify only the key. By default, the policy on privileges
for setting or unsetting group specs key is admin-only.
List group types and group specs:
cinder --os-volume-api-version 3.11 group-specs-list
By default, the policy on privileges for seeing group specs is admin-only.
The details of group operations are shown in the following. The minimum microversion to support groups operations is 3.13.
Create a group:
cinder --os-volume-api-version 3.13 group-create [--name NAME] [--description DESCRIPTION] [--availability-zone AVAILABILITY_ZONE] GROUP_TYPE VOLUME_TYPES
The parameters GROUP_TYPE and VOLUME_TYPES are required.
GROUP_TYPE is the name or UUID of a group type. VOLUME_TYPES
can be a list of names or UUIDs of volume types separated by commas
without spaces in between. For example,
volumetype1,volumetype2,volumetype3..
Show a group:
cinder --os-volume-api-version 3.13 group-show GROUP
The parameter GROUP is the name or UUID of a group.
List groups:
cinder --os-volume-api-version 3.13 group-list [--all-tenants [<0|1>]]
--all-tenants specifies whether to list groups for all tenants.
Only admin can use this option.
Create a volume and add it to a group:
cinder --os-volume-api-version 3.13 create --volume-type VOLUME_TYPE --group-id GROUP_ID SIZE
When creating a volume and adding it to a group, the parameters
VOLUME_TYPE and GROUP_ID must be provided. This is because a group
can support more than one volume type.
Delete a group:
cinder --os-volume-api-version 3.13 group-delete [--delete-volumes] GROUP [GROUP ...]
--delete-volumes allows or disallows groups to be deleted
if they are not empty. If the group is empty, it can be deleted without
--delete-volumes. If the group is not empty, the flag is
required for it to be deleted. When the flag is specified, the group
and all volumes in the group will be deleted.
Modify a group:
cinder --os-volume-api-version 3.13 group-update [--name NAME] [--description DESCRIPTION] [--add-volumes UUID1,UUID2,......] [--remove-volumes UUID3,UUID4,......] GROUP
The parameter UUID1,UUID2,...... is the UUID of one or more volumes
to be added to the group, separated by commas. Similarly the parameter
UUID3,UUID4,...... is the UUID of one or more volumes to be removed
from the group, separated by commas.
The details of group snapshots operations are shown in the following. The minimum microversion to support group snapshots operations is 3.14.
Create a snapshot for a group:
cinder --os-volume-api-version 3.14 group-snapshot-create [--name NAME] [--description DESCRIPTION] GROUP
The parameter GROUP is the name or UUID of a group.
Show a group snapshot:
cinder --os-volume-api-version 3.14 group-snapshot-show GROUP_SNAPSHOT
The parameter GROUP_SNAPSHOT is the name or UUID of a group snapshot.
List group snapshots:
cinder --os-volume-api-version 3.14 group-snapshot-list [--all-tenants [<0|1>]] [--status STATUS] [--group-id GROUP_ID]
--all-tenants specifies whether to list group snapshots for
all tenants. Only admin can use this option. --status STATUS
filters results by a status. --group-id GROUP_ID filters
results by a group id.
Delete group snapshot:
cinder --os-volume-api-version 3.14 group-snapshot-delete GROUP_SNAPSHOT [GROUP_SNAPSHOT ...]
The parameter GROUP_SNAPSHOT specifies the name or UUID of one or more
group snapshots to be deleted.
Create a group from a group snapshot or a source group:
$ cinder --os-volume-api-version 3.14 group-create-from-src [--group-snapshot GROUP_SNAPSHOT] [--source-group SOURCE_GROUP] [--name NAME] [--description DESCRIPTION]
The parameter GROUP_SNAPSHOT is a name or UUID of a group snapshot.
The parameter SOURCE_GROUP is a name or UUID of a source group.
Either GROUP_SNAPSHOT or SOURCE_GROUP must be specified, but not
both.
7.3 Troubleshoot your installation #
This section provides useful tips to help you troubleshoot your Block Storage installation.
7.3.1 Troubleshoot the Block Storage configuration #
Most Block Storage errors are caused by incorrect volume configurations that result in volume creation failures. To resolve these failures, review these logs:
cinder-apilog (/var/log/cinder/api.log)cinder-volumelog (/var/log/cinder/volume.log)
The cinder-api log is useful for determining if you have endpoint or
connectivity issues. If you send a request to create a volume and it
fails, review the cinder-api log to determine whether the request made
it to the Block Storage service. If the request is logged and you see no
errors or tracebacks, check the cinder-volume log for errors or
tracebacks.
Create commands are listed in the cinder-api log.
These entries in the cinder.openstack.common.log file can be used to
assist in troubleshooting your Block Storage configuration.
# Print debugging output (set logging level to DEBUG instead # of default WARNING level). (boolean value) # debug=false # Print more verbose output (set logging level to INFO instead # of default WARNING level). (boolean value) # verbose=false # Log output to standard error (boolean value) # use_stderr=true # Default file mode used when creating log files (string # value) # logfile_mode=0644 # format string to use for log messages with context (string # value) # logging_context_format_string=%(asctime)s.%(msecs)03d %(levelname)s # %(name)s [%(request_id)s %(user)s %(tenant)s] %(instance)s%(message)s # format string to use for log mes #logging_default_format_string=%(asctime)s. # %(msecs)03d %(process)d %(levelname)s %(name)s [-] %(instance)s%(message)s # data to append to log format when level is DEBUG (string # value) # logging_debug_format_suffix=%(funcName)s %(pathname)s:%(lineno)d # prefix each line of exception output with this format # (string value) # logging_exception_prefix=%(asctime)s.%(msecs)03d %(process)d TRACE %(name)s # %(instance)s # list of logger=LEVEL pairs (list value) # default_log_levels=amqplib=WARN,sqlalchemy=WARN,boto=WARN,suds=INFO, # keystone=INFO,eventlet.wsgi.server=WARNsages without context # (string value) # If an instance is passed with the log message, format it # like this (string value) # instance_format="[instance: %(uuid)s]" # If an instance UUID is passed with the log message, format # it like this (string value) #instance_uuid_format="[instance: %(uuid)s] " # Format string for %%(asctime)s in log records. Default: # %(default)s (string value) # log_date_format=%Y-%m-%d %H:%M:%S # (Optional) Name of log file to output to. If not set, # logging will go to stdout. (string value) # log_file=<None> # (Optional) The directory to keep log files in (will be # prepended to --log-file) (string value) # log_dir=<None> # instance_uuid_format="[instance: %(uuid)s]" # If this option is specified, the logging configuration file # specified is used and overrides any other logging options # specified. Please see the Python logging module # documentation for details on logging configuration files. # (string value) # Use syslog for logging. (boolean value) # use_syslog=false # syslog facility to receive log lines (string value) # syslog_log_facility=LOG_USER # log_config=<None>
These common issues might occur during configuration, and the following potential solutions describe how to address the issues.
7.3.1.1 Issues with state_path and volumes_dir settings #
7.3.1.1.1 Problem #
The OpenStack Block Storage uses tgtd as the default iSCSI helper
and implements persistent targets. This means that in the case of a
tgt restart, or even a node reboot, your existing volumes on that
node will be restored automatically with their original iSCSI Qualified Name (IQN).
By default, Block Storage uses a state_path variable, which if
installing with Yum or APT should be set to /var/lib/cinder/.
The next part is the volumes_dir variable, by default this appends
a volumes directory to the state_path. The result is a
file-tree: /var/lib/cinder/volumes/.
7.3.1.1.2 Solution #
In order to ensure nodes are restored to their original IQN,
the iSCSI target information needs to be stored in a file on creation
that can be queried in case of restart of the tgt daemon. While the
installer should handle all this, it can go wrong.
If you have trouble creating volumes and this directory does not exist
you should see an error message in the cinder-volume log indicating
that the volumes_dir does not exist, and it should provide
information about which path it was looking for.
7.3.1.2 The persistent tgt include file #
7.3.1.2.1 Problem #
The Block Storage service may have issues locating the persistent
tgt include file. Along with the volumes_dir option, the
iSCSI target driver also needs to be configured to look in the correct
place for the persistent tgt include `` file. This is an entry
in the ``/etc/tgt/conf.d file that should have been set during the
OpenStack installation.
7.3.1.2.2 Solution #
If issues occur, verify that you have a /etc/tgt/conf.d/cinder.conf
file. If the file is not present, create it with:
# echo 'include /var/lib/cinder/volumes/ *' >> /etc/tgt/conf.d/cinder.conf
7.3.1.3 No sign of attach call in the cinder-api log #
7.3.1.3.1 Problem #
The attach call is unavailable, or not appearing in the cinder-api log.
7.3.1.3.2 Solution #
Adjust the nova.conf file, and make sure that your nova.conf
has this entry:
volume_api_class=nova.volume.cinder.API7.3.1.4 Failed to create iscsi target error in the cinder-volume.log file #
7.3.1.4.1 Problem #
2013-03-12 01:35:43 1248 TRACE cinder.openstack.common.rpc.amqp \ ISCSITargetCreateFailed: \ Failed to create iscsi target for volume \ volume-137641b2-af72-4a2f-b243-65fdccd38780.
You might see this error in cinder-volume.log after trying to
create a volume that is 1 GB.
7.3.1.4.2 Solution #
To fix this issue, change the content of the /etc/tgt/targets.conf
file from include /etc/tgt/conf.d/*.conf to
include /etc/tgt/conf.d/cinder_tgt.conf, as follows:
include /etc/tgt/conf.d/cinder_tgt.conf
include /etc/tgt/conf.d/cinder.conf
default-driver iscsiRestart tgt and cinder-* services, so they pick up the new
configuration.
7.3.2 Multipath call failed exit #
7.3.2.1 Problem #
Multipath call failed exit. This warning occurs in the Compute log
if you do not have the optional multipath-tools package installed
on the compute node. This is an optional package and the volume
attachment does work without the multipath tools installed.
If the multipath-tools package is installed on the compute node,
it is used to perform the volume attachment.
The IDs in your message are unique to your system.
WARNING nova.storage.linuxscsi [req-cac861e3-8b29-4143-8f1b-705d0084e571
admin admin|req-cac861e3-8b29-4143-8f1b-705d0084e571 admin admin]
Multipath call failed exit (96)7.3.2.2 Solution #
Run the following command on the compute node to install the
multipath-tools packages.
# apt-get install multipath-tools
7.3.3 Addressing discrepancies in reported volume sizes for EqualLogic storage #
7.3.3.1 Problem #
There is a discrepancy between both the actual volume size in EqualLogic (EQL) storage and the image size in the Image service, with what is reported to OpenStack database. This could lead to confusion if a user is creating volumes from an image that was uploaded from an EQL volume (through the Image service). The image size is slightly larger than the target volume size; this is because EQL size reporting accounts for additional storage used by EQL for internal volume metadata.
To reproduce the issue follow the steps in the following procedure.
This procedure assumes that the EQL array is provisioned, and that
appropriate configuration settings have been included in
/etc/cinder/cinder.conf to connect to the EQL array.
Create a new volume. Note the ID and size of the volume. In the
following example, the ID and size are
74cf9c04-4543-47ae-a937-a9b7c6c921e7 and 1, respectively:
$ openstack volume create volume1 --size 1 +---------------------+--------------------------------------+ | Field | Value | +---------------------+--------------------------------------+ | attachments | [] | | availability_zone | nova | | bootable | false | | consistencygroup_id | None | | created_at | 2016-12-06T11:33:30.957318 | | description | None | | encrypted | False | | id | 74cf9c04-4543-47ae-a937-a9b7c6c921e7 | | migration_status | None | | multiattach | False | | name | volume1 | | properties | | | replication_status | disabled | | size | 1 | | snapshot_id | None | | source_volid | None | | status | creating | | type | iscsi | | updated_at | None | | user_id | c36cec73b0e44876a4478b1e6cd749bb | +---------------------+--------------------------------------+
Verify the volume size on the EQL array by using its command-line interface.
The actual size (VolReserve) is 1.01 GB. The EQL Group Manager
should also report a volume size of 1.01 GB:
eql> volume select volume-74cf9c04-4543-47ae-a937-a9b7c6c921e7 eql (volume_volume-74cf9c04-4543-47ae-a937-a9b7c6c921e7)> show _______________________________ Volume Information ________________________________ Name: volume-74cf9c04-4543-47ae-a937-a9b7c6c921e7 Size: 1GB VolReserve: 1.01GB VolReservelnUse: 0MB ReplReservelnUse: 0MB iSCSI Alias: volume-74cf9c04-4543-47ae-a937-a9b7c6c921e7 iSCSI Name: iqn.2001-05.com.equallogic:0-8a0906-19f91850c-067000000b4532cl-volume-74cf9c04-4543-47ae-a937-a9b7c6c921e7 ActualMembers: 1 Snap-Warn: 10% Snap-Depletion: delete-oldest Description: Snap-Reserve: 100% Snap-Reserve-Avail: 100% (1.01GB) Permission: read-write DesiredStatus: online Status: online Connections: O Snapshots: O Bind: Type: not-replicated ReplicationReserveSpace: 0MB
Create a new image from this volume:
$ openstack image create --volume volume1 \ --disk-format raw --container-format bare image_from_volume1 +---------------------+--------------------------------------+ | Field | Value | +---------------------+--------------------------------------+ | container_format | bare | | disk_format | raw | | display_description | None | | id | 850fd393-a968-4259-9c65-6b495cba5209 | | image_id | 3020a21d-ba37-4495-8899-07fc201161b9 | | image_name | image_from_volume1 | | is_public | False | | protected | False | | size | 1 | | status | uploading | | updated_at | 2016-12-05T12:43:56.000000 | | volume_type | iscsi | +---------------------+--------------------------------------+
When you uploaded the volume in the previous step, the Image service
reported the volume's size as 1 (GB). However, when using
openstack image show to show the image, the displayed size is
1085276160 bytes, or roughly 1.01 GB:
|
Property |
Value |
|
checksum container_format created_at disk_format id min_disk min_ram name owner protected size status tags updated_at virtual_size visibility |
cd573cfaace07e7949bc0c46028904ff bare 2016-12-06T11:39:06Z raw 3020a21d-ba37-4495-8899-07fc201161b9 0 0 image_from_volume1 5669caad86a04256994cdf755df4d3c1 False 1085276160 active [] 2016-12-06T11:39:24Z None private |
Create a new volume using the previous image (image_id 3020a21d-ba37-4495
-8899-07fc201161b9 in this example) as
the source. Set the target volume size to 1 GB; this is the size
reported by the cinder tool when you uploaded the volume to the
Image service:
$ openstack volume create volume2 --size 1 --image 3020a21d-ba37-4495-8899-07fc201161b9 ERROR: Invalid input received: Size of specified image 2 is larger than volume size 1. (HTTP 400) (Request-ID: req-4b9369c0-dec5-4e16-a114-c0cdl6bSd210)
The attempt to create a new volume based on the size reported by the
cinder tool will then fail.
7.3.3.2 Solution #
To work around this problem, increase the target size of the new image to the next whole number. In the problem example, you created a 1 GB volume to be used as volume-backed image, so a new volume using this volume-backed image should use a size of 2 GB:
$ openstack volume create volume2 --size 1 --image 3020a21d-ba37-4495-8899-07fc201161b9 +---------------------+--------------------------------------+ | Field | Value | +---------------------+--------------------------------------+ | attachments | [] | | availability_zone | nova | | bootable | false | | consistencygroup_id | None | | created_at | 2016-12-06T11:49:06.031768 | | description | None | | encrypted | False | | id | a70d6305-f861-4382-84d8-c43128be0013 | | migration_status | None | | multiattach | False | | name | volume2 | | properties | | | replication_status | disabled | | size | 1 | | snapshot_id | None | | source_volid | None | | status | creating | | type | iscsi | | updated_at | None | | user_id | c36cec73b0e44876a4478b1e6cd749bb | +---------------------+--------------------------------------+
The dashboard suggests a suitable size when you create a new volume based on a volume-backed image.
You can then check this new volume into the EQL array:
eql> volume select volume-64e8eb18-d23f-437b-bcac-b352afa6843a eql (volume_volume-61e8eb18-d23f-437b-bcac-b352afa6843a)> show ______________________________ Volume Information _______________________________ Name: volume-64e8eb18-d23f-437b-bcac-b352afa6843a Size: 2GB VolReserve: 2.01GB VolReserveInUse: 1.01GB ReplReserveInUse: 0MB iSCSI Alias: volume-64e8eb18-d23f-437b-bcac-b352afa6843a iSCSI Name: iqn.2001-05.com.equallogic:0-8a0906-e3091850e-eae000000b7S32cl-volume-64e8eb18-d23f-437b-bcac-b3S2afa6Bl3a ActualMembers: 1 Snap-Warn: 10% Snap-Depletion: delete-oldest Description: Snap-Reserve: 100% Snap-Reserve-Avail: 100% (2GB) Permission: read-write DesiredStatus: online Status: online Connections: 1 Snapshots: O Bind: Type: not-replicated ReplicationReserveSpace: 0MB
7.3.4 Failed to Attach Volume, Missing sg_scan #
7.3.4.1 Problem #
Failed to attach volume to an instance, sg_scan file not found. This
error occurs when the sg3-utils package is not installed on the compute node.
The IDs in your message are unique to your system:
ERROR nova.compute.manager [req-cf2679fd-dd9e-4909-807f-48fe9bda3642 admin admin|req-cf2679fd-dd9e-4909-807f-48fe9bda3642 admin admin] [instance: 7d7c92e0-49fa-4a8e-87c7-73f22a9585d5|instance: 7d7c92e0-49fa-4a8e-87c7-73f22a9585d5] Failed to attach volume 4cc104c4-ac92-4bd6-9b95-c6686746414a at /dev/vdcTRACE nova.compute.manager [instance: 7d7c92e0-49fa-4a8e-87c7-73f22a9585d5|instance: 7d7c92e0-49fa-4a8e-87c7-73f22a9585d5] Stdout: '/usr/local/bin/nova-rootwrap: Executable not found: /usr/bin/sg_scan'
7.3.4.2 Solution #
Run this command on the compute node to install the sg3-utils package:
# apt-get install sg3-utils
7.3.5 HTTP bad request in cinder volume log #
7.3.5.1 Problem #
These errors appear in the cinder-volume.log file:
2013-05-03 15:16:33 INFO [cinder.volume.manager] Updating volume status
2013-05-03 15:16:33 DEBUG [hp3parclient.http]
REQ: curl -i https://10.10.22.241:8080/api/v1/cpgs -X GET -H "X-Hp3Par-Wsapi-Sessionkey: 48dc-b69ed2e5
f259c58e26df9a4c85df110c-8d1e8451" -H "Accept: application/json" -H "User-Agent: python-3parclient"
2013-05-03 15:16:33 DEBUG [hp3parclient.http] RESP:{'content-length': 311, 'content-type': 'text/plain',
'status': '400'}
2013-05-03 15:16:33 DEBUG [hp3parclient.http] RESP BODY:Second simultaneous read on fileno 13 detected.
Unless you really know what you're doing, make sure that only one greenthread can read any particular socket.
Consider using a pools.Pool. If you do know what you're doing and want to disable this error,
call eventlet.debug.hub_multiple_reader_prevention(False)
2013-05-03 15:16:33 ERROR [cinder.manager] Error during VolumeManager._report_driver_status: Bad request (HTTP 400)
Traceback (most recent call last):
File "/usr/lib/python2.7/dist-packages/cinder/manager.py", line 167, in periodic_tasks task(self, context)
File "/usr/lib/python2.7/dist-packages/cinder/volume/manager.py", line 690, in _report_driver_status volume_stats =
self.driver.get_volume_stats(refresh=True)
File "/usr/lib/python2.7/dist-packages/cinder/volume/drivers/san/hp/hp_3par_fc.py", line 77, in get_volume_stats stats =
self.common.get_volume_stats(refresh, self.client)
File "/usr/lib/python2.7/dist-packages/cinder/volume/drivers/san/hp/hp_3par_common.py", line 421, in get_volume_stats cpg =
client.getCPG(self.config.hp3par_cpg)
File "/usr/lib/python2.7/dist-packages/hp3parclient/client.py", line 231, in getCPG cpgs = self.getCPGs()
File "/usr/lib/python2.7/dist-packages/hp3parclient/client.py", line 217, in getCPGs response, body = self.http.get('/cpgs')
File "/usr/lib/python2.7/dist-packages/hp3parclient/http.py", line 255, in get return self._cs_request(url, 'GET', **kwargs)
File "/usr/lib/python2.7/dist-packages/hp3parclient/http.py", line 224, in _cs_request **kwargs)
File "/usr/lib/python2.7/dist-packages/hp3parclient/http.py", line 198, in _time_request resp, body = self.request(url, method, **kwargs)
File "/usr/lib/python2.7/dist-packages/hp3parclient/http.py", line 192, in request raise exceptions.from_response(resp, body)
HTTPBadRequest: Bad request (HTTP 400)7.3.5.2 Solution #
You need to update your copy of the hp_3par_fc.py driver which
contains the synchronization code.
7.3.6 Duplicate 3PAR host #
7.3.6.1 Problem #
This error may be caused by a volume being exported outside of OpenStack using a host name different from the system name that OpenStack expects. This error could be displayed with the iSCSI Qualified Name (IQN) if the host was exported using iSCSI:
Duplicate3PARHost: 3PAR Host already exists: Host wwn 50014380242B9750 \ already used by host cld4b5ubuntuW(id = 68. The hostname must be called\ 'cld4b5ubuntu'.
7.3.6.2 Solution #
Change the 3PAR host name to match the one that OpenStack expects. The 3PAR host constructed by the driver uses just the local host name, not the fully qualified domain name (FQDN) of the compute host. For example, if the FQDN was myhost.example.com, just myhost would be used as the 3PAR host name. IP addresses are not allowed as host names on the 3PAR storage server.
7.3.7 Failed to attach volume after detaching #
7.3.7.1 Problem #
Failed to attach a volume after detaching the same volume.
7.3.7.2 Solution #
You must change the device name on the nova-attach command. The VM
might not clean up after a nova-detach command runs. This example
shows how the nova-attach command fails when you use the vdb,
vdc, or vdd device names:
# ls -al /dev/disk/by-path/ total 0 drwxr-xr-x 2 root root 200 2012-08-29 17:33 . drwxr-xr-x 5 root root 100 2012-08-29 17:33 .. lrwxrwxrwx 1 root root 9 2012-08-29 17:33 pci-0000:00:04.0-virtio-pci-virtio0 -> ../../vda lrwxrwxrwx 1 root root 10 2012-08-29 17:33 pci-0000:00:04.0-virtio-pci-virtio0-part1 -> ../../vda1 lrwxrwxrwx 1 root root 10 2012-08-29 17:33 pci-0000:00:04.0-virtio-pci-virtio0-part2 -> ../../vda2 lrwxrwxrwx 1 root root 10 2012-08-29 17:33 pci-0000:00:04.0-virtio-pci-virtio0-part5 -> ../../vda5 lrwxrwxrwx 1 root root 9 2012-08-29 17:33 pci-0000:00:06.0-virtio-pci-virtio2 -> ../../vdb lrwxrwxrwx 1 root root 9 2012-08-29 17:33 pci-0000:00:08.0-virtio-pci-virtio3 -> ../../vdc lrwxrwxrwx 1 root root 9 2012-08-29 17:33 pci-0000:00:09.0-virtio-pci-virtio4 -> ../../vdd lrwxrwxrwx 1 root root 10 2012-08-29 17:33 pci-0000:00:09.0-virtio-pci-virtio4-part1 -> ../../vdd1
You might also have this problem after attaching and detaching the same volume from the same VM with the same mount point multiple times. In this case, restart the KVM host.
7.3.8 Failed to attach volume, systool is not installed #
7.3.8.1 Problem #
This warning and error occurs if you do not have the required
sysfsutils package installed on the compute node:
WARNING nova.virt.libvirt.utils [req-1200f887-c82b-4e7c-a891-fac2e3735dbb\ admin admin|req-1200f887-c82b-4e7c-a891-fac2e3735dbb admin admin] systool\ is not installed ERROR nova.compute.manager [req-1200f887-c82b-4e7c-a891-fac2e3735dbb admin\ admin|req-1200f887-c82b-4e7c-a891-fac2e3735dbb admin admin] [instance: df834b5a-8c3f-477a-be9b-47c97626555c|instance: df834b5a-8c3f-47\ 7a-be9b-47c97626555c] Failed to attach volume 13d5c633-903a-4764-a5a0-3336945b1db1 at /dev/vdk.
7.3.8.2 Solution #
Run the following command on the compute node to install the
sysfsutils packages:
# apt-get install sysfsutils
7.3.9 Failed to connect volume in FC SAN #
7.3.9.1 Problem #
The compute node failed to connect to a volume in a Fibre Channel (FC) SAN configuration. The WWN may not be zoned correctly in your FC SAN that links the compute host to the storage array:
ERROR nova.compute.manager [req-2ddd5297-e405-44ab-aed3-152cd2cfb8c2 admin\ demo|req-2ddd5297-e405-44ab-aed3-152cd2cfb8c2 admin demo] [instance: 60ebd\ 6c7-c1e3-4bf0-8ef0-f07aa4c3d5f3|instance: 60ebd6c7-c1e3-4bf0-8ef0-f07aa4c3\ d5f3] Failed to connect to volume 6f6a6a9c-dfcf-4c8d-b1a8-4445ff883200 while\ attaching at /dev/vdjTRACE nova.compute.manager [instance: 60ebd6c7-c1e3-4\ bf0-8ef0-f07aa4c3d5f3|instance: 60ebd6c7-c1e3-4bf0-8ef0-f07aa4c3d5f3] Traceback (most recent call last):…f07aa4c3d5f3\] ClientException: The\ server has either erred or is incapable of performing the requested\ operation.(HTTP 500)(Request-ID: req-71e5132b-21aa-46ee-b3cc-19b5b4ab2f00)
7.3.9.2 Solution #
The network administrator must configure the FC SAN fabric by correctly zoning the WWN (port names) from your compute node HBAs.
7.3.10 Cannot find suitable emulator for x86_64 #
7.3.10.1 Problem #
When you attempt to create a VM, the error shows the VM is in the
BUILD then ERROR state.
7.3.10.2 Solution #
On the KVM host, run cat /proc/cpuinfo. Make sure the vmx or
svm flags are set.
Follow the instructions in the Enable KVM section in the OpenStack Configuration Reference to enable hardware virtualization support in your BIOS.
7.3.11 Non-existent host #
7.3.11.1 Problem #
This error could be caused by a volume being exported outside of OpenStack using a host name different from the system name that OpenStack expects. This error could be displayed with the iSCSI Qualified Name (IQN) if the host was exported using iSCSI.
2013-04-19 04:02:02.336 2814 ERROR cinder.openstack.common.rpc.common [-] Returning exception Not found (HTTP 404) NON_EXISTENT_HOST - HOST '10' was not found to caller.
7.3.11.2 Solution #
Host names constructed by the driver use just the local host name, not the fully qualified domain name (FQDN) of the Compute host. For example, if the FQDN was myhost.example.com, just myhost would be used as the 3PAR host name. IP addresses are not allowed as host names on the 3PAR storage server.
7.3.12 Non-existent VLUN #
7.3.12.1 Problem #
This error occurs if the 3PAR host exists with the correct host name that the OpenStack Block Storage drivers expect but the volume was created in a different domain.
HTTPNotFound: Not found (HTTP 404) NON_EXISTENT_VLUN - VLUN 'osv-DqT7CE3mSrWi4gZJmHAP-Q' was not found.
7.3.12.2 Solution #
The hpe3par_domain configuration items either need to be updated to
use the domain the 3PAR host currently resides in, or the 3PAR host
needs to be moved to the domain that the volume was created in.
8 Shared File Systems #
Shared File Systems service provides a set of services for management of shared file systems in a multi-project cloud environment. The service resembles OpenStack block-based storage management from the OpenStack Block Storage service project. With the Shared File Systems service, you can create a remote file system, mount the file system on your instances, and then read and write data from your instances to and from your file system.
The Shared File Systems service serves same purpose as the Amazon Elastic File System (EFS) does.
8.1 Introduction #
The OpenStack File Share service allows you to offer shared file systems service to OpenStack users in your installation. The Shared File Systems service can run in a single-node or multiple node configuration. The Shared File Systems service can be configured to provision shares from one or more back ends, so it is required to declare at least one back end. Shared File System service contains several configurable components.
It is important to understand these components:
Share networks
Shares
Multi-tenancy
Back ends
The Shared File Systems service consists of four types of services, most of which are similar to those of the Block Storage service:
manila-apimanila-datamanila-schedulermanila-share
Installation of first three - manila-api, manila-data, and
manila-scheduler is common for almost all deployments. But configuration
of manila-share is backend-specific and can differ from deployment to
deployment.
8.2 Key concepts #
8.2.1 Share #
In the Shared File Systems service share is the fundamental resource unit
allocated by the Shared File System service. It represents an allocation of a
persistent, readable, and writable filesystems. Compute instances access these
filesystems. Depending on the deployment configuration, clients outside of
OpenStack can also access the filesystem.
A share is an abstract storage object that may or may not directly
map to a "share" concept from the underlying storage provider.
See the description of share instance for more details.
8.2.2 Share instance #
This concept is tied with share and represents created resource on specific
back end, when share represents abstraction between end user and
back-end storages. In common cases, it is one-to-one relation.
One single share has more than one share instance in two cases:
When
share migrationis being appliedWhen
share replicationis enabled
Therefore, each share instance stores information specific to real
allocated resource on storage. And share represents the information
that is common for share instances.
A user with member role will not be able to work with it directly. Only
a user with admin role has rights to perform actions against specific
share instances.
8.2.3 Snapshot #
A snapshot is a point-in-time, read-only copy of a share. You can
create Snapshots from an existing, operational share regardless
of whether a client has mounted the file system. A snapshot
can serve as the content source for a new share. Specify the
Create from snapshot option when creating a new share on the
dashboard.
8.2.4 Storage Pools #
With the Kilo release of OpenStack, Shared File Systems can use
storage pools. The storage may present one or more logical storage
resource pools that the Shared File Systems service
will select as a storage location when provisioning shares.
8.2.5 Share Type #
Share type is an abstract collection of criteria used to characterize
shares. They are most commonly used to create a hierarchy of functional
capabilities. This hierarchy represents tiered storage services levels. For
example, an administrator might define a premium share type that
indicates a greater level of performance than a basic share type.
Premium represents the best performance level.
8.2.6 Share Access Rules #
Share access rules define which users can access a particular share.
For example, administrators can declare rules for NFS shares by
listing the valid IP networks which will access the share. List the
IP networks in CIDR notation.
8.2.7 Security Services #
Security services``allow granular client access rules for
administrators. They can declare rules for authentication or
authorization to access ``share content. External services including LDAP,
Active Directory, and Kerberos can be declared as resources. Examine and
consult these resources when making an access decision for a
particular share. You can associate Shares with multiple
security services, but only one service per one type.
8.2.8 Share Networks #
A share network is an object that defines a relationship between a
project network and subnet, as defined in an OpenStack Networking service or
Compute service. The share network is also defined in shares
created by the same project. A project may find it desirable to
provision shares such that only instances connected to a particular
OpenStack-defined network have access to the share. Also,
security services can be attached to share networks,
because most of auth protocols require some interaction with network services.
The Shared File Systems service has the ability to work outside of OpenStack.
That is due to the StandaloneNetworkPlugin. The plugin is compatible with
any network platform, and does not require specific network services in
OpenStack like Compute or Networking service. You can set the network
parameters in the manila.conf file.
8.2.9 Share Servers #
A share server is a logical entity that hosts the shares created
on a specific share network. A share server may be a
configuration object within the storage controller, or it may represent
logical resources provisioned within an OpenStack deployment used to
support the data path used to access shares.
Share servers interact with network services to determine the appropriate
IP addresses on which to export shares according to the related share
network. The Shared File Systems service has a pluggable network model that
allows share servers to work with different implementations of
the Networking service.
8.3 Share management #
A share is a remote, mountable file system. You can mount a share to and access a share from several hosts by several users at a time.
You can create a share and associate it with a network, list shares, and show information for, update, and delete a specified share. You can also create snapshots of shares. To create a snapshot, you specify the ID of the share that you want to snapshot.
The shares are based on of the supported Shared File Systems protocols:
NFS. Network File System (NFS).
CIFS. Common Internet File System (CIFS).
GLUSTERFS. Gluster file system (GlusterFS).
HDFS. Hadoop Distributed File System (HDFS).
CEPHFS. Ceph File System (CephFS).
The Shared File Systems service provides set of drivers that enable you to use various network file storage devices, instead of the base implementation. That is the real purpose of the Shared File Systems service in production.
8.3.1 Share basic operations #
8.3.1.1 General concepts #
To create a file share, and access it, the following general concepts are prerequisite knowledge:
To create a share, use
manila createcommand and specify the required arguments: the size of the share and the shared file system protocol.NFS,CIFS,GlusterFS,HDFS, orCephFSshare file system protocols are supported.You can also optionally specify the share network and the share type.
After the share becomes available, use the
manila showcommand to get the share export locations.After getting the share export locations, you can create an Section 8.3.1.8, “Manage access to share” for the share, mount it and work with files on the remote file system.
There are big number of the share drivers created by different vendors in the Shared File Systems service. As a Python class, each share driver can be set for the Section 8.10, “Multi-storage configuration” and run in the back end to manage the share operations.
Initially there are two driver modes for the back ends:
no share servers mode
share servers mode
Each share driver supports one or two of possible back end modes that can be
configured in the manila.conf file. The configuration option
driver_handles_share_servers in the manila.conf file sets the share
servers mode or no share servers mode, and defines the driver mode for share
storage lifecycle management:
|
Mode |
Config option |
Description |
|---|---|---|
|
no share servers |
driver_handles_share_servers = False |
An administrator rather than a share driver manages the bare metal storage with some net interface instead of the presence of the share servers. |
|
share servers |
driver_handles_share_servers = True |
The share driver creates the share server and manages, or handles, the share server life cycle. |
It is Section 8.5, “Share types” which have the
extra specifications that help scheduler to filter back ends and choose the
appropriate back end for the user that requested to create a share. The
required extra boolean specification for each share type is
driver_handles_share_servers. As an administrator, you can create the share
types with the specifications you need. For details of managing the share types
and configuration the back ends, see Section 8.5, “Share types” and
Section 8.10, “Multi-storage configuration” documentation.
You can create a share in two described above modes:
in a no share servers mode without specifying the share network and specifying the share type with
driver_handles_share_servers = Falseparameter. See subsection Section 8.3.1.2, “Create a share in no share servers mode”.in a share servers mode with specifying the share network and the share type with
driver_handles_share_servers = Trueparameter. See subsection Section 8.3.1.3, “Create a share in share servers mode”.
8.3.1.4 Update share #
Update the name, or description, or level of visibility for all projects for the share if you need:
$ manila update Share2 --description "My second share. Updated" --is-public False
$ manila show Share2
+----------------------+----------------------------------------------------------------------+
| Property | Value |
+----------------------+----------------------------------------------------------------------+
| status | available |
| share_type_name | default |
| description | My second share. Updated |
| availability_zone | nova |
| share_network_id | c895fe26-92be-4152-9e6c-f2ad230efb13 |
| export_locations | |
| | path = 10.254.0.3:/shares/share-fe874928-39a2-441b-8d24-29e6f0fde965 |
| | preferred = False |
| | is_admin_only = False |
| | id = de6d4012-6158-46f0-8b28-4167baca51a7 |
| | share_instance_id = fe874928-39a2-441b-8d24-29e6f0fde965 |
| | path = 10.0.0.3:/shares/share-fe874928-39a2-441b-8d24-29e6f0fde965 |
| | preferred = False |
| | is_admin_only = True |
| | id = 602d0f5c-921b-4e45-bfdb-5eec8a89165a |
| | share_instance_id = fe874928-39a2-441b-8d24-29e6f0fde965 |
| share_server_id | 2e9d2d02-883f-47b5-bb98-e053b8d1e683 |
| host | manila@london#LONDON |
| access_rules_status | active |
| snapshot_id | None |
| is_public | False |
| task_state | None |
| snapshot_support | True |
| id | 195e3ba2-9342-446a-bc93-a584551de0ac |
| size | 1 |
| name | Share2 |
| share_type | bf6ada49-990a-47c3-88bc-c0cb31d5c9bf |
| has_replicas | False |
| replication_type | None |
| created_at | 2016-03-25T12:13:40.000000 |
| share_proto | NFS |
| consistency_group_id | None |
| project_id | 907004508ef4447397ce6741a8f037c1 |
| metadata | {u'aim': u'testing'} |
+----------------------+----------------------------------------------------------------------+A share can have one of these status values:
|
Status |
Description |
|---|---|
|
creating |
The share is being created. |
|
deleting |
The share is being deleted. |
|
error |
An error occurred during share creation. |
|
error_deleting |
An error occurred during share deletion. |
|
available |
The share is ready to use. |
|
manage_starting |
Share manage started. |
|
manage_error |
Share manage failed. |
|
unmanage_starting |
Share unmanage started. |
|
unmanage_error |
Share cannot be unmanaged. |
|
unmanaged |
Share was unmanaged. |
|
extending |
The extend, or increase, share size request was issued successfully. |
|
extending_error |
Extend share failed. |
|
shrinking |
Share is being shrunk. |
|
shrinking_error |
Failed to update quota on share shrinking. |
|
shrinking_possible_data_loss_error |
Shrink share failed due to possible data loss. |
|
migrating |
Share migration is in progress. |
8.3.1.5 Share metadata #
If you want to set the metadata key-value pairs on the share, run:
$ manila metadata Share2 set project=my_abc deadline=01/20/16
Get all metadata key-value pairs of the share:
$ manila metadata-show Share2 +----------+----------+ | Property | Value | +----------+----------+ | aim | testing | | project | my_abc | | deadline | 01/20/16 | +----------+----------+
You can update the metadata:
$ manila metadata-update-all Share2 deadline=01/30/16 +----------+----------+ | Property | Value | +----------+----------+ | deadline | 01/30/16 | +----------+----------+
You also can unset the metadata using manila metadata <share_name> unset <metadata_key(s)>.
8.3.1.6 Reset share state #
As administrator, you can reset the state of a share.
Use manila reset-state [--state <state>] <share> command to reset share
state, where state indicates which state to assign the share. Options
include available, error, creating, deleting,
error_deleting states.
$ manila reset-state Share2 --state deleting
$ manila show Share2
+----------------------+----------------------------------------------------------------------+
| Property | Value |
+----------------------+----------------------------------------------------------------------+
| status | deleting |
| share_type_name | default |
| description | My second share. Updated |
| availability_zone | nova |
| share_network_id | c895fe26-92be-4152-9e6c-f2ad230efb13 |
| export_locations | |
| | path = 10.254.0.3:/shares/share-fe874928-39a2-441b-8d24-29e6f0fde965 |
| | preferred = False |
| | is_admin_only = False |
| | id = de6d4012-6158-46f0-8b28-4167baca51a7 |
| | share_instance_id = fe874928-39a2-441b-8d24-29e6f0fde965 |
| | path = 10.0.0.3:/shares/share-fe874928-39a2-441b-8d24-29e6f0fde965 |
| | preferred = False |
| | is_admin_only = True |
| | id = 602d0f5c-921b-4e45-bfdb-5eec8a89165a |
| | share_instance_id = fe874928-39a2-441b-8d24-29e6f0fde965 |
| share_server_id | 2e9d2d02-883f-47b5-bb98-e053b8d1e683 |
| host | manila@london#LONDON |
| access_rules_status | active |
| snapshot_id | None |
| is_public | False |
| task_state | None |
| snapshot_support | True |
| id | 195e3ba2-9342-446a-bc93-a584551de0ac |
| size | 1 |
| name | Share2 |
| share_type | bf6ada49-990a-47c3-88bc-c0cb31d5c9bf |
| has_replicas | False |
| replication_type | None |
| created_at | 2016-03-25T12:13:40.000000 |
| share_proto | NFS |
| consistency_group_id | None |
| project_id | 907004508ef4447397ce6741a8f037c1 |
| metadata | {u'deadline': u'01/30/16'} |
+----------------------+----------------------------------------------------------------------+8.3.1.7 Delete and force-delete share #
You also can force-delete a share.
The shares cannot be deleted in transitional states. The transitional
states are creating, deleting, managing, unmanaging,
migrating, extending, and shrinking statuses for the shares.
Force-deletion deletes an object in any state. Use the policy.json file
to grant permissions for this action to other roles.
The configuration file policy.json may be used from different places.
The path /etc/manila/policy.json is one of expected paths by default.
Use manila delete <share_name_or_ID> command to delete a specified share:
$ manila delete %share_name_or_id%
If you specified Section 8.8, “Consistency groups”
while creating a share, you should provide the --consistency-group
parameter to delete the share:
$ manila delete %share_name_or_id% --consistency-group %consistency-group-id%
If you try to delete the share in one of the transitional state using soft-deletion you'll get an error:
$ manila delete Share2
Delete for share 195e3ba2-9342-446a-bc93-a584551de0ac failed: Invalid share: Share status must be one of ('available', 'error', 'inactive'). (HTTP 403) (Request-ID: req-9a77b9a0-17d2-4d97-8a7a-b7e23c27f1fe)
ERROR: Unable to delete any of the specified shares.A share cannot be deleted in a transitional status, that it why an error from
python-manilaclient appeared.
Print the list of all shares for all projects:
$ manila list --all-tenants +--------------------------------------+---------+------+-------------+-----------+-----------+-----------------+----------------------+-------------------+ | ID | Name | Size | Share Proto | Status | Is Public | Share Type Name | Host | Availability Zone | +--------------------------------------+---------+------+-------------+-----------+-----------+-----------------+----------------------+-------------------+ | 10f5a2a1-36f5-45aa-a8e6-00e94e592e88 | Share1 | 1 | NFS | available | False | my_type | manila@paris#epsilon | nova | | 195e3ba2-9342-446a-bc93-a584551de0ac | Share2 | 1 | NFS | available | False | default | manila@london#LONDON | nova | +--------------------------------------+---------+------+-------------+-----------+-----------+-----------------+----------------------+-------------------+
Force-delete Share2 and check that it is absent in the list of shares, run:
$ manila force-delete Share2 $ manila list +--------------------------------------+---------+------+-------------+-----------+-----------+-----------------+----------------------+-------------------+ | ID | Name | Size | Share Proto | Status | Is Public | Share Type Name | Host | Availability Zone | +--------------------------------------+---------+------+-------------+-----------+-----------+-----------------+----------------------+-------------------+ | 10f5a2a1-36f5-45aa-a8e6-00e94e592e88 | Share1 | 1 | NFS | available | False | my_type | manila@paris#epsilon | nova | +--------------------------------------+---------+------+-------------+-----------+-----------+-----------------+----------------------+-------------------+
8.3.2 Manage and unmanage share #
To manage a share means that an administrator, rather than a share
driver, manages the storage lifecycle. This approach is appropriate when an
administrator already has the custom non-manila share with its size, shared
file system protocol, and export path, and an administrator wants to
register it in the Shared File System service.
To unmanage a share means to unregister a specified share from the Shared
File Systems service. Administrators can revert an unmanaged share to managed
status if needed.
8.3.2.1 Unmanage a share #
The unmanage operation is not supported for shares that were
created on top of share servers and created with share networks.
The Share service should have the
option driver_handles_share_servers = False
set in the manila.conf file. You can unmanage a share that has
no dependent snapshots.
To unmanage managed share, run the manila unmanage <share>
command. Then try to print the information about the share. The
returned result should indicate that Shared File Systems service won't
find the share:
$ manila unmanage share_for_docs $ manila show share_for_docs ERROR: No share with a name or ID of 'share_for_docs' exists.
8.3.2.2 Manage a share #
To register the non-managed share in the File System service, run the
manila manage command:
manila manage [--name <name>] [--description <description>]
[--share_type <share-type>]
[--driver_options [<key=value> [<key=value> ...]]]
<service_host> <protocol> <export_path>The positional arguments are:
service_host. The manage-share service host in
host@backend#POOLformat, which consists of the host name for the back end, the name of the back end, and the pool name for the back end.protocol. The Shared File Systems protocol of the share to manage. Valid values are NFS, CIFS, GlusterFS, or HDFS.
export_path. The share export path in the format appropriate for the protocol:
NFS protocol. 10.0.0.1:/foo_path.
CIFS protocol. \\10.0.0.1\foo_name_of_cifs_share.
HDFS protocol. hdfs://10.0.0.1:foo_port/foo_share_name.
GlusterFS. 10.0.0.1:/foo_volume.
The driver_options is an optional set of one or more key and value pairs
that describe driver options. Note that the share type must have the
driver_handles_share_servers = False option. As a result, a special share
type named for_managing was used in example.
To manage share, run:
$ manila manage \
manila@paris#shares \
nfs \
1.0.0.4:/shares/manila_share_6d2142d8_2b9b_4405_867f_8a48094c893f \
--name share_for_docs \
--description "We manage share." \
--share_type for_managing
+-----------------------------+--------------------------------------+
| Property | Value |
+-----------------------------+--------------------------------------+
| status | manage_starting |
| share_type_name | for_managing |
| description | We manage share. |
| availability_zone | None |
| share_network_id | None |
| share_server_id | None |
| host | manila@paris#shares |
| access_rules_status | active |
| snapshot_id | None |
| is_public | False |
| task_state | None |
| snapshot_support | True |
| id | ddfb1240-ed5e-4071-a031-b842035a834a |
| size | None |
| name | share_for_docs |
| share_type | 14ee8575-aac2-44af-8392-d9c9d344f392 |
| has_replicas | False |
| replication_type | None |
| created_at | 2016-03-25T15:22:43.000000 |
| share_proto | NFS |
| consistency_group_id | None |
| source_cgsnapshot_member_id | None |
| project_id | 907004508ef4447397ce6741a8f037c1 |
| metadata | {} |
+-----------------------------+--------------------------------------+Check that the share is available:
$ manila show share_for_docs
+----------------------+--------------------------------------------------------------------------+
| Property | Value |
+----------------------+--------------------------------------------------------------------------+
| status | available |
| share_type_name | for_managing |
| description | We manage share. |
| availability_zone | None |
| share_network_id | None |
| export_locations | |
| | path = 1.0.0.4:/shares/manila_share_6d2142d8_2b9b_4405_867f_8a48094c893f |
| | preferred = False |
| | is_admin_only = False |
| | id = d4d048bf-4159-4a94-8027-e567192b8d30 |
| | share_instance_id = 4c8e3887-4f9a-4775-bab4-e5840a09c34e |
| | path = 2.0.0.3:/shares/manila_share_6d2142d8_2b9b_4405_867f_8a48094c893f |
| | preferred = False |
| | is_admin_only = True |
| | id = 1dd4f0a3-778d-486a-a851-b522f6e7cf5f |
| | share_instance_id = 4c8e3887-4f9a-4775-bab4-e5840a09c34e |
| share_server_id | None |
| host | manila@paris#shares |
| access_rules_status | active |
| snapshot_id | None |
| is_public | False |
| task_state | None |
| snapshot_support | True |
| id | ddfb1240-ed5e-4071-a031-b842035a834a |
| size | 1 |
| name | share_for_docs |
| share_type | 14ee8575-aac2-44af-8392-d9c9d344f392 |
| has_replicas | False |
| replication_type | None |
| created_at | 2016-03-25T15:22:43.000000 |
| share_proto | NFS |
| consistency_group_id | None |
| project_id | 907004508ef4447397ce6741a8f037c1 |
| metadata | {} |
+----------------------+--------------------------------------------------------------------------+8.3.3 Manage and unmanage share snapshot #
To manage a share snapshot means that an administrator, rather than a
share driver, manages the storage lifecycle. This approach is appropriate
when an administrator manages share snapshots outside of the Shared File
Systems service and wants to register it with the service.
To unmanage a share snapshot means to unregister a specified share
snapshot from the Shared File Systems service. Administrators can revert an
unmanaged share snapshot to managed status if needed.
8.3.3.1 Unmanage a share snapshot #
The unmanage operation is not supported for shares that were
created on top of share servers and created with share networks.
The Share service should have the option
driver_handles_share_servers = False set in the manila.conf file.
To unmanage managed share snapshot, run the :command:
manila snapshot-unmanage <share_snapshot> command. Then try to print the
information about the share snapshot. The returned result should indicate that
Shared File Systems service won't find the share snapshot:
$ manila snapshot-unmanage my_test_share_snapshot $ manila snapshot-show my_test_share_snapshot ERROR: No sharesnapshot with a name or ID of 'my_test_share_snapshot' exists.
8.3.3.2 Manage a share snapshot #
To register the non-managed share snapshot in the File System service, run the
manila snapshot-manage command:
manila snapshot-manage [--name <name>] [--description <description>]
[--driver_options [<key=value> [<key=value> ...]]]
<share> <provider_location>The positional arguments are:
share. Name or ID of the share.
provider_location. Provider location of the share snapshot on the backend.
The driver_options is an optional set of one or more key and value pairs
that describe driver options.
To manage share snapshot, run:
$ manila snapshot-manage \
9ba52cc6-c97e-4b40-8653-4bcbaaf9628d \
4d1e2863-33dd-4243-bf39-f7354752097d \
--name my_test_share_snapshot \
--description "My test share snapshot" \
+-------------------+--------------------------------------+
| Property | Value |
+-------------------+--------------------------------------+
| status | manage_starting |
| share_id | 9ba52cc6-c97e-4b40-8653-4bcbaaf9628d |
| user_id | d9f4003655c94db5b16c591920be1f91 |
| description | My test share snapshot |
| created_at | 2016-07-25T04:49:42.600980 |
| size | None |
| share_proto | NFS |
| provider_location | 4d1e2863-33dd-4243-bf39-f7354752097d |
| id | 89c663b5-026d-45c7-a43b-56ef0ba0faab |
| project_id | aaa33a0ca4324965a3e65ae47e864e94 |
| share_size | 1 |
| name | my_test_share_snapshot |
+-------------------+--------------------------------------+Check that the share snapshot is available:
$ manila snapshot-show my_test_share_snapshot +-------------------+--------------------------------------+ | Property | Value | +-------------------+--------------------------------------+ | status | available | | share_id | 9ba52cc6-c97e-4b40-8653-4bcbaaf9628d | | user_id | d9f4003655c94db5b16c591920be1f91 | | description | My test share snapshot | | created_at | 2016-07-25T04:49:42.000000 | | size | 1 | | share_proto | NFS | | provider_location | 4d1e2863-33dd-4243-bf39-f7354752097d | | id | 89c663b5-026d-45c7-a43b-56ef0ba0faab | | project_id | aaa33a0ca4324965a3e65ae47e864e94 | | share_size | 1 | | name | my_test_share_snapshot | +-------------------+--------------------------------------+
8.3.4 Resize share #
To change file share size, use the manila extend command and
the manila shrink command. For most drivers it is safe
operation. If you want to be sure that your data is safe, you can make
a share back up by creating a snapshot of it.
You can extend and shrink the share with the manila extend and
manila shrink commands respectively, and specify the share
with the new size that does not exceed the quota. For details, see
Section 8.3.5, “Quotas and limits”. You also cannot shrink
share size to 0 or to a greater value than the current share size.
While extending, the share has an extending status. This means that
the increase share size request was issued successfully.
To extend the share and check the result, run:
$ manila extend docs_resize 2
$ manila show docs_resize
+----------------------+--------------------------------------------------------------------------+
| Property | Value |
+----------------------+--------------------------------------------------------------------------+
| status | available |
| share_type_name | my_type |
| description | None |
| availability_zone | nova |
| share_network_id | None |
| export_locations | |
| | path = 1.0.0.4:/shares/manila_share_b8afc508_8487_442b_b170_ea65b07074a8 |
| | preferred = False |
| | is_admin_only = False |
| | id = 3ffb76f4-92b9-4639-83fd-025bc3e302ff |
| | share_instance_id = b8afc508-8487-442b-b170-ea65b07074a8 |
| | path = 2.0.0.3:/shares/manila_share_b8afc508_8487_442b_b170_ea65b07074a8 |
| | preferred = False |
| | is_admin_only = True |
| | id = 1f0e263f-370d-47d3-95f6-1be64088b9da |
| | share_instance_id = b8afc508-8487-442b-b170-ea65b07074a8 |
| share_server_id | None |
| host | manila@paris#shares |
| access_rules_status | active |
| snapshot_id | None |
| is_public | False |
| task_state | None |
| snapshot_support | True |
| id | b07dbebe-a328-403c-b402-c8871c89e3d1 |
| size | 2 |
| name | docs_resize |
| share_type | 14ee8575-aac2-44af-8392-d9c9d344f392 |
| has_replicas | False |
| replication_type | None |
| created_at | 2016-03-25T15:33:18.000000 |
| share_proto | NFS |
| consistency_group_id | None |
| project_id | 907004508ef4447397ce6741a8f037c1 |
| metadata | {} |
+----------------------+--------------------------------------------------------------------------+While shrinking, the share has a shrinking status. This means that the
decrease share size request was issued successfully. To shrink the share and
check the result, run:
$ manila shrink docs_resize 1
$ manila show docs_resize
+----------------------+--------------------------------------------------------------------------+
| Property | Value |
+----------------------+--------------------------------------------------------------------------+
| status | available |
| share_type_name | my_type |
| description | None |
| availability_zone | nova |
| share_network_id | None |
| export_locations | |
| | path = 1.0.0.4:/shares/manila_share_b8afc508_8487_442b_b170_ea65b07074a8 |
| | preferred = False |
| | is_admin_only = False |
| | id = 3ffb76f4-92b9-4639-83fd-025bc3e302ff |
| | share_instance_id = b8afc508-8487-442b-b170-ea65b07074a8 |
| | path = 2.0.0.3:/shares/manila_share_b8afc508_8487_442b_b170_ea65b07074a8 |
| | preferred = False |
| | is_admin_only = True |
| | id = 1f0e263f-370d-47d3-95f6-1be64088b9da |
| | share_instance_id = b8afc508-8487-442b-b170-ea65b07074a8 |
| share_server_id | None |
| host | manila@paris#shares |
| access_rules_status | active |
| snapshot_id | None |
| is_public | False |
| task_state | None |
| snapshot_support | True |
| id | b07dbebe-a328-403c-b402-c8871c89e3d1 |
| size | 1 |
| name | docs_resize |
| share_type | 14ee8575-aac2-44af-8392-d9c9d344f392 |
| has_replicas | False |
| replication_type | None |
| created_at | 2016-03-25T15:33:18.000000 |
| share_proto | NFS |
| consistency_group_id | None |
| project_id | 907004508ef4447397ce6741a8f037c1 |
| metadata | {} |
+----------------------+--------------------------------------------------------------------------+8.4 Migrate shares #
As an administrator, you can migrate a share with its data from one
location to another in a manner that is transparent to users and
workloads. You can use manila client commands to complete a share
migration.
Possible use cases for data migration include:
Bring down a physical storage device for maintenance without disrupting workloads.
Modify the properties of a share.
Free up space in a thinly-provisioned back end.
Migrate a share with the manila migrate command, as shown in the
following example:
$ manila migrate shareID destinationHost --force-host-copy True|False
In this example, --force-host-copy True forces the generic
host-based migration mechanism and bypasses any driver optimizations.
destinationHost is in this format host#pool which includes
destination host and pool.
If the user is not an administrator, the migration fails.
8.9 Share replication #
Replication of data has a number of use cases in the cloud. One use case is High Availability of the data in a shared file system, used for example, to support a production database. Another use case is ensuring Data Protection; i.e being prepared for a disaster by having a replication location that will be ready to back up your primary data source.
The Shared File System service supports user facing APIs that allow users to create shares that support replication, add and remove share replicas and manage their snapshots and access rules. Three replication types are currently supported and they vary in the semantics associated with the primary share and the secondary copies.
Share replication is an experimental Shared File Systems API in
the Mitaka release. Contributors can change or remove the experimental
part of the Shared File Systems API in further releases without maintaining
backward compatibility. Experimental APIs have an
X-OpenStack-Manila-API-Experimental: true header in their HTTP requests.
8.9.1 Replication types supported #
Before using share replication, make sure the Shared File System driver that
you are running supports this feature. You can check it in the
manila-scheduler service reports. The replication_type capability
reported can have one of the following values:
- writable
The driver supports creating
writableshare replicas. All share replicas can be accorded read/write access and would be synchronously mirrored.- readable
The driver supports creating
read-onlyshare replicas. All secondary share replicas can be accorded read access. Only the primary (oractiveshare replica) can be written into.- dr
The driver supports creating
dr(abbreviated from Disaster Recovery) share replicas. A secondary share replica is inaccessible until after apromotion.- None
The driver does not support Share Replication.
The term active share replica refers to the primary share. In
writable style of replication, all share replicas are active, and
there could be no distinction of a primary share. In readable and
dr styles of replication, a secondary share replica may be referred
to as passive, non-active or simply, replica.
8.9.2 Configuration #
Two new configuration options have been introduced to support Share Replication.
- replica_state_update_interval
Specify this option in the
DEFAULTsection of yourmanila.conf. The Shared File Systems service requests periodic update of thereplica_stateof allnon-activeshare replicas. The update occurs with respect to an interval corresponding to this option. If it is not specified, it defaults to 300 seconds.- replication_domain
Specify this option in the backend stanza when using a multi-backend style configuration. The value can be any ASCII string. Two backends that can replicate between each other would have the same
replication_domain. This comes from the premise that the Shared File Systems service expects Share Replication to be performed between symmetric backends. This option is required for using the Share Replication feature.
8.9.3 Health of a share replica #
Apart from the status attribute, share replicas have the
replica_state attribute to denote the state of data replication on the
storage backend. The primary share replica will have it's replica_state
attribute set to active. The secondary share replicas may have one of
the following as their replica_state:
- in_sync
The share replica is up to date with the
activeshare replica (possibly within a backend-specificrecovery point objective).- out_of_sync
The share replica is out of date (all new share replicas start out in this
replica_state).- error
When the scheduler fails to schedule this share replica or some potentially irrecoverable error occurred with regard to updating data for this replica.
8.9.4 Promotion or failover #
For readable and dr types of replication, we refer to the task
of switching a non-active share replica with the active replica as
promotion. For the writable style of replication, promotion does
not make sense since all share replicas are active (or writable) at all
times.
The status attribute of the non-active replica being promoted will be
set to replication_change during its promotion. This has been classified as
a busy state and thus API interactions with the share are restricted
while one of its share replicas is in this state.
8.9.5 Share replication workflows #
The following examples have been implemented with the ZFSonLinux driver that
is a reference implementation in the Shared File Systems service. It operates
in driver_handles_share_servers=False mode and supports the readable
type of replication. In the example, we assume a configuration of two
Availability Zones (configuration option: storage_availability_zone),
called availability_zone_1 and availability_zone_2.
Multiple availability zones are not necessary to use the replication feature.
However, the use of an availability zone as a failure domain is encouraged.
Pay attention to the network configuration for the ZFS driver. Here, we assume
a configuration of zfs_service_ip and zfs_share_export_ip from two
separate networks. The service network is reachable from the host where the
manila-share service is running. The share export IP is from a network that
allows user access.
See Configuring the ZFSonLinux driver for information on how to set up the ZFSonLinux driver.
8.9.5.1 Creating a share that supports replication #
Create a new share type and specify the replication_type as an extra-spec
within the share-type being used.
Use the manila type-create command to create a new share type.
Specify the name and the value for the extra-spec
driver_handles_share_servers.
$ manila type-create readable_type_replication False +----------------------+--------------------------------------+ | Property | Value | +----------------------+--------------------------------------+ | required_extra_specs | driver_handles_share_servers : False | | Name | readable_type_replication | | Visibility | public | | is_default | - | | ID | 3b3ee3f7-6e43-4aa1-859d-0b0511c43074 | | optional_extra_specs | snapshot_support : True | +----------------------+--------------------------------------+
Use the manila type-key command to set an extra-spec to the
share type.
$ manila type-key readable_type_replication set replication_type=readable
This command has no output. To verify the extra-spec, use the
manila extra-specs-list command and specify the share type's name
or ID as a parameter.
Create a share with the share type
Use the manila create command to create a share. Specify the share
protocol, size and the availability zone.
$ manila create NFS 1 --share_type readable_type_replication --name my_share --description "This share will have replicas" --az availability_zone_1
+-----------------------------+--------------------------------------+
| Property | Value |
+-----------------------------+--------------------------------------+
| status | creating |
| share_type_name | readable_type_replication |
| description | This share will have replicas |
| availability_zone | availability_zone_1 |
| share_network_id | None |
| share_server_id | None |
| host | |
| access_rules_status | active |
| snapshot_id | None |
| is_public | False |
| task_state | None |
| snapshot_support | True |
| id | e496ed61-8f2e-436b-b299-32c3e90991cc |
| size | 1 |
| name | my_share |
| share_type | 3b3ee3f7-6e43-4aa1-859d-0b0511c43074 |
| has_replicas | False |
| replication_type | readable |
| created_at | 2016-03-29T20:22:18.000000 |
| share_proto | NFS |
| consistency_group_id | None |
| source_cgsnapshot_member_id | None |
| project_id | 48a5ca76ac69405e99dc1c13c5195186 |
| metadata | {} |
+-----------------------------+--------------------------------------+Use the manila show command to retrieve details of the share.
Specify the share ID or name as a parameter.
$ manila show my_share
+-----------------------------+--------------------------------------------------------------------+
| Property | Value |
+-----------------------------+--------------------------------------------------------------------+
| status | available |
| share_type_name | readable_type_replication |
| description | This share will have replicas |
| availability_zone | availability_zone_1 |
| share_network_id | None |
| export_locations | |
| | path = |
| |10.32.62.26:/alpha/manila_share_38efc042_50c2_4825_a6d8_cba2a8277b28|
| | preferred = False |
| | is_admin_only = False |
| | id = e1d754b5-ec06-42d2-afff-3e98c0013faf |
| | share_instance_id = 38efc042-50c2-4825-a6d8-cba2a8277b28 |
| | path = |
| |172.21.0.23:/alpha/manila_share_38efc042_50c2_4825_a6d8_cba2a8277b28|
| | preferred = False |
| | is_admin_only = True |
| | id = 6f843ecd-a7ea-4939-86de-e1e01d9e8672 |
| | share_instance_id = 38efc042-50c2-4825-a6d8-cba2a8277b28 |
| share_server_id | None |
| host | openstack4@zfsonlinux_1#alpha |
| access_rules_status | active |
| snapshot_id | None |
| is_public | False |
| task_state | None |
| snapshot_support | True |
| id | e496ed61-8f2e-436b-b299-32c3e90991cc |
| size | 1 |
| name | my_share |
| share_type | 3b3ee3f7-6e43-4aa1-859d-0b0511c43074 |
| has_replicas | False |
| replication_type | readable |
| created_at | 2016-03-29T20:22:18.000000 |
| share_proto | NFS |
| consistency_group_id | None |
| source_cgsnapshot_member_id | None |
| project_id | 48a5ca76ac69405e99dc1c13c5195186 |
| metadata | {} |
+-----------------------------+--------------------------------------------------------------------+When you create a share that supports replication, an active replica is
created for you. You can verify this with the
manila share-replica-list command.
8.9.5.2 Creating and promoting share replicas #
Create a share replica
Use the manila share-replica-create command to create a share
replica. Specify the share ID or name as a parameter. You may
optionally provide the availability_zone and share_network_id. In the
example below, share_network_id is not used since the ZFSonLinux driver
does not support it.
$ manila share-replica-create my_share --az availability_zone_2 +-------------------+--------------------------------------+ | Property | Value | +-------------------+--------------------------------------+ | status | creating | | share_id | e496ed61-8f2e-436b-b299-32c3e90991cc | | availability_zone | availability_zone_2 | | created_at | 2016-03-29T20:24:53.148992 | | updated_at | None | | share_network_id | None | | share_server_id | None | | host | | | replica_state | None | | id | 78a5ef96-6c36-42e0-b50b-44efe7c1807e | +-------------------+--------------------------------------+
See details of the newly created share replica
Use the manila share-replica-show command to see details
of the newly created share replica. Specify the share replica's ID as a
parameter.
$ manila share-replica-show 78a5ef96-6c36-42e0-b50b-44efe7c1807e +-------------------+--------------------------------------+ | Property | Value | +-------------------+--------------------------------------+ | status | available | | share_id | e496ed61-8f2e-436b-b299-32c3e90991cc | | availability_zone | availability_zone_2 | | created_at | 2016-03-29T20:24:53.000000 | | updated_at | 2016-03-29T20:24:58.000000 | | share_network_id | None | | share_server_id | None | | host | openstack4@zfsonlinux_2#beta | | replica_state | in_sync | | id | 78a5ef96-6c36-42e0-b50b-44efe7c1807e | +-------------------+--------------------------------------+
See all replicas of the share
Use the manila share-replica-list command to see all the replicas
of the share. Specify the share ID or name as an optional parameter.
$ manila share-replica-list --share-id my_share +--------------------------------------+-----------+---------------+--------------------------------------+-------------------------------+---------------------+----------------------------+ | ID | Status | Replica State | Share ID | Host | Availability Zone | Updated At | +--------------------------------------+-----------+---------------+--------------------------------------+-------------------------------+---------------------+----------------------------+ | 38efc042-50c2-4825-a6d8-cba2a8277b28 | available | active | e496ed61-8f2e-436b-b299-32c3e90991cc | openstack4@zfsonlinux_1#alpha | availability_zone_1 | 2016-03-29T20:22:19.000000 | | 78a5ef96-6c36-42e0-b50b-44efe7c1807e | available | in_sync | e496ed61-8f2e-436b-b299-32c3e90991cc | openstack4@zfsonlinux_2#beta | availability_zone_2 | 2016-03-29T20:24:58.000000 | +--------------------------------------+-----------+---------------+--------------------------------------+-------------------------------+---------------------+----------------------------+
Promote the secondary share replica to be the new active replica
Use the manila share-replica-promote command to promote a
non-active share replica to become the active replica. Specify the
non-active replica's ID as a parameter.
$ manila share-replica-promote 78a5ef96-6c36-42e0-b50b-44efe7c1807e
This command has no output.
The promotion may take time. During the promotion, the replica_state
attribute of the share replica being promoted will be set to
replication_change.
$ manila share-replica-list --share-id my_share +--------------------------------------+-----------+--------------------+--------------------------------------+-------------------------------+---------------------+----------------------------+ | ID | Status | Replica State | Share ID | Host | Availability Zone | Updated At | +--------------------------------------+-----------+--------------------+--------------------------------------+-------------------------------+---------------------+----------------------------+ | 38efc042-50c2-4825-a6d8-cba2a8277b28 | available | active | e496ed61-8f2e-436b-b299-32c3e90991cc | openstack4@zfsonlinux_1#alpha | availability_zone_1 | 2016-03-29T20:32:19.000000 | | 78a5ef96-6c36-42e0-b50b-44efe7c1807e | available | replication_change | e496ed61-8f2e-436b-b299-32c3e90991cc | openstack4@zfsonlinux_2#beta | availability_zone_2 | 2016-03-29T20:32:19.000000 | +--------------------------------------+-----------+--------------------+--------------------------------------+-------------------------------+---------------------+----------------------------+
Once the promotion is complete, the replica_state will be set to
active.
$ manila share-replica-list --share-id my_share +--------------------------------------+-----------+---------------+--------------------------------------+-------------------------------+---------------------+----------------------------+ | ID | Status | Replica State | Share ID | Host | Availability Zone | Updated At | +--------------------------------------+-----------+---------------+--------------------------------------+-------------------------------+---------------------+----------------------------+ | 38efc042-50c2-4825-a6d8-cba2a8277b28 | available | in_sync | e496ed61-8f2e-436b-b299-32c3e90991cc | openstack4@zfsonlinux_1#alpha | availability_zone_1 | 2016-03-29T20:32:19.000000 | | 78a5ef96-6c36-42e0-b50b-44efe7c1807e | available | active | e496ed61-8f2e-436b-b299-32c3e90991cc | openstack4@zfsonlinux_2#beta | availability_zone_2 | 2016-03-29T20:32:19.000000 | +--------------------------------------+-----------+---------------+--------------------------------------+-------------------------------+---------------------+----------------------------+
8.9.5.3 Access rules #
Create an IP access rule for the share
Use the manila access-allow command to add an access rule.
Specify the share ID or name, protocol and the target as parameters.
$ manila access-allow my_share ip 0.0.0.0/0 --access-level rw +--------------+--------------------------------------+ | Property | Value | +--------------+--------------------------------------+ | share_id | e496ed61-8f2e-436b-b299-32c3e90991cc | | access_type | ip | | access_to | 0.0.0.0/0 | | access_level | rw | | state | new | | id | 8b339cdc-c1e0-448f-bf6d-f068ee6e8f45 | +--------------+--------------------------------------+
Access rules are not meant to be different across the replicas of the share.
However, as per the type of replication, drivers may choose to modify the
access level prescribed. In the above example, even though read/write access
was requested for the share, the driver will provide read-only access to
the non-active replica to the same target, because of the semantics of
the replication type: readable. However, the target will have read/write
access to the (currently) non-active replica when it is promoted to
become the active replica.
The manila access-deny command can be used to remove a previously
applied access rule.
List the export locations of the share
Use the manila share-export-locations-list command to list the
export locations of a share.
$ manila share-export-location-list my_share +--------------------------------------+---------------------------------------------------------------------------+-----------+ | ID | Path | Preferred | +--------------------------------------+---------------------------------------------------------------------------+-----------+ | 3ed3fbf5-2fa1-4dc0-8440-a0af72398cb6 | 10.32.62.21:/beta/subdir/manila_share_78a5ef96_6c36_42e0_b50b_44efe7c1807e| False | | 6f843ecd-a7ea-4939-86de-e1e01d9e8672 | 172.21.0.23:/alpha/manila_share_38efc042_50c2_4825_a6d8_cba2a8277b28 | False | | e1d754b5-ec06-42d2-afff-3e98c0013faf | 10.32.62.26:/alpha/manila_share_38efc042_50c2_4825_a6d8_cba2a8277b28 | False | | f3c5585f-c2f7-4264-91a7-a4a1e754e686 | 172.21.0.29:/beta/subdir/manila_share_78a5ef96_6c36_42e0_b50b_44efe7c1807e| False | +--------------------------------------+---------------------------------------------------------------------------+-----------+
Identify the export location corresponding to the share replica on the user accessible network and you may mount it on the target node.
As an administrator, you can list the export locations for a particular
share replica by using the
manila share-instance-export-location-list command and
specifying the share replica's ID as a parameter.
8.9.5.4 Snapshots #
Create a snapshot of the share
Use the manila snapshot-create command to create a snapshot
of the share. Specify the share ID or name as a parameter.
$ manila snapshot-create my_share --name "my_snapshot" +-------------------+--------------------------------------+ | Property | Value | +-------------------+--------------------------------------+ | status | creating | | share_id | e496ed61-8f2e-436b-b299-32c3e90991cc | | description | None | | created_at | 2016-03-29T21:14:03.000000 | | share_proto | NFS | | provider_location | None | | id | 06cdccaf-93a0-4e57-9a39-79fb1929c649 | | size | 1 | | share_size | 1 | | name | my_snapshot | +-------------------+--------------------------------------+
Show the details of the snapshot
Use the manila snapshot-show to view details of a snapshot.
Specify the snapshot ID or name as a parameter.
$ manila snapshot-show my_snapshot +-------------------+--------------------------------------+ | Property | Value | +-------------------+--------------------------------------+ | status | available | | share_id | e496ed61-8f2e-436b-b299-32c3e90991cc | | description | None | | created_at | 2016-03-29T21:14:03.000000 | | share_proto | NFS | | provider_location | None | | id | 06cdccaf-93a0-4e57-9a39-79fb1929c649 | | size | 1 | | share_size | 1 | | name | my_snapshot | +-------------------+--------------------------------------+
The status attribute of a snapshot will transition from creating
to available only when it is present on all the share replicas that have
their replica_state attribute set to active or in_sync.
Likewise, the replica_state attribute of a share replica will
transition from out_of_sync to in_sync only when all available
snapshots are present on it.
8.9.5.5 Planned failovers #
As an administrator, you can use the manila share-replica-resync
command to attempt to sync data between active and non-active share
replicas of a share before promotion. This will ensure that share replicas have
the most up-to-date data and their relationships can be safely switched.
$ manila share-replica-resync 38efc042-50c2-4825-a6d8-cba2a8277b28
This command has no output.
8.9.5.6 Updating attributes #
If an error occurs while updating data or replication relationships (during
a promotion), the Shared File Systems service may not be able to determine
the consistency or health of a share replica. It may require administrator
intervention to make any fixes on the storage backend as necessary. In such a
situation, state correction within the Shared File Systems service is possible.
As an administrator, you can:
Reset the status attribute of a share replica
Use the manila share-replica-reset-state command to reset
the status attribute. Specify the share replica's ID as a parameter
and use the --state option to specify the state intended.
$ manila share-replica-reset-state 38efc042-50c2-4825-a6d8-cba2a8277b28 --state=available
This command has no output.
Reset the replica_state attribute
Use the manila share-replica-reset-replica-state command to
reset the replica_state attribute. Specify the share replica's ID
and use the --state option to specify the state intended.
$ manila share-replica-reset-replica-state 38efc042-50c2-4825-a6d8-cba2a8277b28 --state=out_of_sync
This command has no output.
Force delete a specified share replica in any state
Use the manila share-replica-delete command with the
'--force' key to remove the share replica, regardless of the state it is in.
$ manila share-replica-show 9513de5d-0384-4528-89fb-957dd9b57680 +-------------------+--------------------------------------+ | Property | Value | +-------------------+--------------------------------------+ | status | error | | share_id | e496ed61-8f2e-436b-b299-32c3e90991cc | | availability_zone | availability_zone_1 | | created_at | 2016-03-30T01:32:47.000000 | | updated_at | 2016-03-30T01:34:25.000000 | | share_network_id | None | | share_server_id | None | | host | openstack4@zfsonlinux_1#alpha | | replica_state | out_of_sync | | id | 38efc042-50c2-4825-a6d8-cba2a8277b28 | +-------------------+--------------------------------------+ $ manila share-replica-delete --force 38efc042-50c2-4825-a6d8-cba2a8277b28
This command has no output.
Use the policy.json file to grant permissions for these actions to other
roles.
8.9.5.7 Deleting share replicas #
Use the manila share-replica-delete command with the share
replica's ID to delete a share replica.
$ manila share-replica-delete 38efc042-50c2-4825-a6d8-cba2a8277b28
This command has no output.
You cannot delete the last active replica with this command. You should
use the manila delete command to remove the share.
8.11 Networking #
Unlike the OpenStack Block Storage service, the Shared File Systems service must connect to the Networking service. The share service requires the option to self-manage share servers. For client authentication and authorization, you can configure the Shared File Systems service to work with different network authentication services, like LDAP, Kerberos protocols, or Microsoft Active Directory.
8.12 Troubleshoot Shared File Systems service #
8.12.1 Failures in Share File Systems service during a share creation #
8.12.1.1 Problem #
New shares can enter error state during the creation process.
8.12.1.2 Solution #
Make sure, that share services are running in debug mode. If the debug mode is not set, you will not get any tips from logs how to fix your issue.
Find what share service holds a specified share. To do that, run command
manila show <share_id_or_name>and find a share host in the output. Host uniquely identifies what share service holds the broken share.Look thought logs of this share service. Usually, it can be found at
/etc/var/log/manila-share.log. This log should contain kind of traceback with extra information to help you to find the origin of issues.
8.12.2 No valid host was found #
8.12.2.1 Problem #
If a share type contains invalid extra specs, the scheduler will not be able to locate a valid host for the shares.
8.12.2.2 Solution #
To diagnose this issue, make sure that scheduler service is running in
debug mode. Try to create a new share and look for message Failed to
schedule create_share: No valid host was found. in
/etc/var/log/manila-scheduler.log.
To solve this issue look carefully through the list of extra specs in the share type, and the list of share services reported capabilities. Make sure that extra specs are pointed in the right way.
8.12.3 Created share is unreachable #
8.12.3.1 Problem #
By default, a new share does not have any active access rules.
8.12.3.2 Solution #
To provide access to new share, you need to create appropriate access rule with the right value. The value must defines access.
8.12.4 Service becomes unavailable after upgrade #
8.12.4.1 Problem #
After upgrading the Shared File Systems service from version v1 to version v2.x, you must update the service endpoint in the OpenStack Identity service. Otherwise, the service may become unavailable.
8.12.4.2 Solution #
To get the service type related to the Shared File Systems service, run:
# openstack endpoint list # openstack endpoint show <share-service-type>
You will get the endpoints expected from running the Shared File Systems service.
Make sure that these endpoints are updated. Otherwise, delete the outdated endpoints and create new ones.
8.12.5 Failures during management of internal resources #
8.12.5.1 Problem #
The Shared File System service manages internal resources effectively. Administrators may need to manually adjust internal resources to handle failures.
8.12.5.2 Solution #
Some drivers in the Shared File Systems service can create service entities,
like servers and networks. If it is necessary, you can log in to
project service and take manual control over it.
9 Networking #
Learn OpenStack Networking concepts, architecture, and basic and
advanced neutron and nova command-line interface (CLI) commands.
9.1 Introduction to Networking #
The Networking service, code-named neutron, provides an API that lets you define network connectivity and addressing in the cloud. The Networking service enables operators to leverage different networking technologies to power their cloud networking. The Networking service also provides an API to configure and manage a variety of network services ranging from L3 forwarding and NAT to load balancing, edge firewalls, and IPsec VPN.
For a detailed description of the Networking API abstractions and their attributes, see the OpenStack Networking API v2.0 Reference.
If you use the Networking service, do not run the Compute
nova-network service (like you do in traditional Compute deployments).
When you configure networking, see the Compute-related topics in this
Networking section.
9.1.1 Networking API #
Networking is a virtual network service that provides a powerful API to define the network connectivity and IP addressing that devices from other services, such as Compute, use.
The Compute API has a virtual server abstraction to describe computing resources. Similarly, the Networking API has virtual network, subnet, and port abstractions to describe networking resources.
|
Resource |
Description |
|---|---|
|
Network |
An isolated L2 segment, analogous to VLAN in the physical networking world. |
|
Subnet |
A block of v4 or v6 IP addresses and associated configuration state. |
|
Port |
A connection point for attaching a single device, such as the NIC of a virtual server, to a virtual network. Also describes the associated network configuration, such as the MAC and IP addresses to be used on that port. |
Networking resources
To configure rich network topologies, you can create and configure networks and subnets and instruct other OpenStack services like Compute to attach virtual devices to ports on these networks.
In particular, Networking supports each project having multiple private networks and enables projects to choose their own IP addressing scheme, even if those IP addresses overlap with those that other projects use.
The Networking service:
Enables advanced cloud networking use cases, such as building multi-tiered web applications and enabling migration of applications to the cloud without changing IP addresses.
Offers flexibility for administrators to customize network offerings.
Enables developers to extend the Networking API. Over time, the extended functionality becomes part of the core Networking API.
9.1.2 Configure SSL support for networking API #
OpenStack Networking supports SSL for the Networking API server. By
default, SSL is disabled but you can enable it in the neutron.conf
file.
Set these options to configure SSL:
-
use_ssl = True Enables SSL on the networking API server.
-
ssl_cert_file = PATH_TO_CERTFILE Certificate file that is used when you securely start the Networking API server.
-
ssl_key_file = PATH_TO_KEYFILE Private key file that is used when you securely start the Networking API server.
-
ssl_ca_file = PATH_TO_CAFILE Optional. CA certificate file that is used when you securely start the Networking API server. This file verifies connecting clients. Set this option when API clients must authenticate to the API server by using SSL certificates that are signed by a trusted CA.
-
tcp_keepidle = 600 The value of TCP_KEEPIDLE, in seconds, for each server socket when starting the API server. Not supported on OS X.
-
retry_until_window = 30 Number of seconds to keep retrying to listen.
-
backlog = 4096 Number of backlog requests with which to configure the socket.
9.1.3 Load-Balancer-as-a-Service (LBaaS) overview #
Load-Balancer-as-a-Service (LBaaS) enables Networking to distribute incoming requests evenly among designated instances. This distribution ensures that the workload is shared predictably among instances and enables more effective use of system resources. Use one of these load balancing methods to distribute incoming requests:
- Round robin
Rotates requests evenly between multiple instances.
- Source IP
Requests from a unique source IP address are consistently directed to the same instance.
- Least connections
Allocates requests to the instance with the least number of active connections.
|
Feature |
Description |
|---|---|
|
Monitors |
LBaaS provides availability monitoring with the
|
|
Management |
LBaaS is managed using a variety of tool sets.
The REST API is available for programmatic
administration and scripting. Users perform
administrative management of load balancers
through either the CLI ( |
|
Connection limits |
Ingress traffic can be shaped with connection limits. This feature allows workload control, and can also assist with mitigating DoS (Denial of Service) attacks. |
|
Session persistence |
LBaaS supports session persistence by ensuring incoming requests are routed to the same instance within a pool of multiple instances. LBaaS supports routing decisions based on cookies and source IP address. |
9.1.4 Firewall-as-a-Service (FWaaS) overview #
For information on Firewall-as-a-Service (FWaaS), please consult the Networking Guide. OpenSWAN packages are not present in SUSE Linux Enterprise Server 12 SP3.
9.1.5 Allowed-address-pairs #
Allowed-address-pairs enables you to specify
mac_address and ip_address(cidr) pairs that pass through a port regardless
of subnet. This enables the use of protocols such as VRRP, which floats
an IP address between two instances to enable fast data plane failover.
Currently, only the ML2, Open vSwitch, and VMware NSX plug-ins support the allowed-address-pairs extension.
Basic allowed-address-pairs operations.
Create a port with a specified allowed address pair:
$ neutron port-create net1 --allowed-address-pairs type=dict \ list=true mac_address=MAC_ADDRESS,ip_address=IP_CIDR
Update a port by adding allowed address pairs:
$ neutron port-update PORT_UUID --allowed-address-pairs type=dict \ list=true mac_address=MAC_ADDRESS,ip_address=IP_CIDR
9.1.6 Virtual-Private-Network-as-a-Service (VPNaaS) #
The VPNaaS extension enables OpenStack projects to extend private networks across the internet.
VPNaas is a service. It is a parent object that associates a VPN with a specific subnet and router. Only one VPN service object can be created for each router and each subnet. However, each VPN service object can have any number of IP security connections.
The Internet Key Exchange (IKE) policy specifies the authentication and encryption algorithms to use during phase one and two negotiation of a VPN connection. The IP security policy specifies the authentication and encryption algorithm and encapsulation mode to use for the established VPN connection. Note that you cannot update the IKE and IPSec parameters for live tunnels.
You can set parameters for site-to-site IPsec connections, including peer CIDRs, MTU, authentication mode, peer address, DPD settings, and status.
The current implementation of the VPNaaS extension provides:
Site-to-site VPN that connects two private networks.
Multiple VPN connections per project.
IKEv1 policy support with 3des, aes-128, aes-256, or aes-192 encryption.
IPSec policy support with 3des, aes-128, aes-192, or aes-256 encryption, sha1 authentication, ESP, AH, or AH-ESP transform protocol, and tunnel or transport mode encapsulation.
Dead Peer Detection (DPD) with hold, clear, restart, disabled, or restart-by-peer actions.
OpenSWAN packages are not present in SUSE Linux Enterprise Server 12 SP3.
The VPNaaS driver plugin can be configured in the neutron configuration file. You can then enable the service.
9.2 Networking architecture #
Before you deploy Networking, it is useful to understand the Networking services and how they interact with the OpenStack components.
9.2.1 Overview #
Networking is a standalone component in the OpenStack modular architecture. It is positioned alongside OpenStack components such as Compute, Image service, Identity, or Dashboard. Like those components, a deployment of Networking often involves deploying several services to a variety of hosts.
The Networking server uses the neutron-server daemon to expose the Networking API and enable administration of the configured Networking plug-in. Typically, the plug-in requires access to a database for persistent storage (also similar to other OpenStack services).
If your deployment uses a controller host to run centralized Compute components, you can deploy the Networking server to that same host. However, Networking is entirely standalone and can be deployed to a dedicated host. Depending on your configuration, Networking can also include the following agents:
|
Agent |
Description |
|---|---|
|
plug-in agent
( |
Runs on each hypervisor to perform local vSwitch configuration. The agent that runs, depends on the plug-in that you use. Certain plug-ins do not require an agent. |
|
dhcp agent
( |
Provides DHCP services to project networks. Required by certain plug-ins. |
|
l3 agent
( |
Provides L3/NAT forwarding to provide external network access for VMs on project networks. Required by certain plug-ins. |
|
metering agent
( |
Provides L3 traffic metering for project networks. |
These agents interact with the main neutron process through RPC (for example, RabbitMQ or Qpid) or through the standard Networking API. In addition, Networking integrates with OpenStack components in a number of ways:
Networking relies on the Identity service (keystone) for the authentication and authorization of all API requests.
Compute (nova) interacts with Networking through calls to its standard API. As part of creating a VM, the
nova-computeservice communicates with the Networking API to plug each virtual NIC on the VM into a particular network.The dashboard (horizon) integrates with the Networking API, enabling administrators and project users to create and manage network services through a web-based GUI.
9.2.2 VMware NSX integration #
OpenStack Networking uses the NSX plug-in to integrate with an existing VMware vCenter deployment. When installed on the network nodes, the NSX plug-in enables a NSX controller to centrally manage configuration settings and push them to managed network nodes. Network nodes are considered managed when they are added as hypervisors to the NSX controller.
The diagrams below depict some VMware NSX deployment examples. The first diagram illustrates the traffic flow between VMs on separate Compute nodes, and the second diagram between two VMs on a single compute node. Note the placement of the VMware NSX plug-in and the neutron-server service on the network node. The green arrow indicates the management relationship between the NSX controller and the network node.
9.3 Plug-in configurations #
For configurations options, see Networking configuration options in Configuration Reference. These sections explain how to configure specific plug-ins.
9.3.1 Configure Big Switch (Floodlight REST Proxy) plug-in #
Edit the
/etc/neutron/neutron.conffile and add this line:core_plugin = bigswitch
In the
/etc/neutron/neutron.conffile, set theservice_pluginsoption:service_plugins = neutron.plugins.bigswitch.l3_router_plugin.L3RestProxy
Edit the
/etc/neutron/plugins/bigswitch/restproxy.inifile for the plug-in and specify a comma-separated list of controller_ip:port pairs:server = CONTROLLER_IP:PORT
For database configuration, see Install Networking Services in the Installation Tutorials and Guides. (The link defaults to the Ubuntu version.)
Restart the
neutron-serverto apply the settings:# service neutron-server restart
9.3.2 Configure Brocade plug-in #
Install the Brocade-modified Python netconf client (ncclient) library, which is available at https://github.com/brocade/ncclient:
$ git clone https://github.com/brocade/ncclient
As root, run this command:
# cd ncclient;python setup.py install
Edit the
/etc/neutron/neutron.conffile and set the following option:core_plugin = brocade
Edit the
/etc/neutron/plugins/brocade/brocade.inifile for the Brocade plug-in and specify the admin user name, password, and IP address of the Brocade switch:[SWITCH] username = ADMIN password = PASSWORD address = SWITCH_MGMT_IP_ADDRESS ostype = NOS
For database configuration, see Install Networking Services in any of the Installation Tutorials and Guides in the OpenStack Documentation index. (The link defaults to the Ubuntu version.)
Restart the
neutron-serverservice to apply the settings:# service neutron-server restart
9.3.3 Configure NSX-mh plug-in #
The instructions in this section refer to the VMware NSX-mh platform, formerly known as Nicira NVP.
Install the NSX plug-in:
# apt-get install neutron-plugin-vmware
Edit the
/etc/neutron/neutron.conffile and set this line:core_plugin = vmware
Example
neutron.conffile for NSX-mh integration:core_plugin = vmware rabbit_host = 192.168.203.10 allow_overlapping_ips = True
To configure the NSX-mh controller cluster for OpenStack Networking, locate the
[default]section in the/etc/neutron/plugins/vmware/nsx.inifile and add the following entries:To establish and configure the connection with the controller cluster you must set some parameters, including NSX-mh API endpoints, access credentials, and optionally specify settings for HTTP timeouts, redirects and retries in case of connection failures:
nsx_user = ADMIN_USER_NAME nsx_password = NSX_USER_PASSWORD http_timeout = HTTP_REQUEST_TIMEOUT # (seconds) default 75 seconds retries = HTTP_REQUEST_RETRIES # default 2 redirects = HTTP_REQUEST_MAX_REDIRECTS # default 2 nsx_controllers = API_ENDPOINT_LIST # comma-separated list
To ensure correct operations, the
nsx_useruser must have administrator credentials on the NSX-mh platform.A controller API endpoint consists of the IP address and port for the controller; if you omit the port, port 443 is used. If multiple API endpoints are specified, it is up to the user to ensure that all these endpoints belong to the same controller cluster. The OpenStack Networking VMware NSX-mh plug-in does not perform this check, and results might be unpredictable.
When you specify multiple API endpoints, the plug-in takes care of load balancing requests on the various API endpoints.
The UUID of the NSX-mh transport zone that should be used by default when a project creates a network. You can get this value from the Transport Zones page for the NSX-mh manager:
Alternatively the transport zone identifier can be retrieved by query the NSX-mh API:
/ws.v1/transport-zonedefault_tz_uuid = TRANSPORT_ZONE_UUID
default_l3_gw_service_uuid = GATEWAY_SERVICE_UUID
WarningUbuntu packaging currently does not update the neutron init script to point to the NSX-mh configuration file. Instead, you must manually update
/etc/default/neutron-serverto add this line:NEUTRON_PLUGIN_CONFIG = /etc/neutron/plugins/vmware/nsx.ini
For database configuration, see Install Networking Services in the Installation Tutorials and Guides.
Restart
neutron-serverto apply settings:# service neutron-server restart
WarningThe neutron NSX-mh plug-in does not implement initial re-synchronization of Neutron resources. Therefore resources that might already exist in the database when Neutron is switched to the NSX-mh plug-in will not be created on the NSX-mh backend upon restart.
Example nsx.ini file:
[DEFAULT]
default_tz_uuid = d3afb164-b263-4aaa-a3e4-48e0e09bb33c
default_l3_gw_service_uuid=5c8622cc-240a-40a1-9693-e6a5fca4e3cf
nsx_user=admin
nsx_password=changeme
nsx_controllers=10.127.0.100,10.127.0.200:8888To debug nsx.ini configuration issues, run this command from the
host that runs neutron-server:
# neutron-check-nsx-config PATH_TO_NSX.INI
This command tests whether neutron-server can log into all of the
NSX-mh controllers and the SQL server, and whether all UUID values
are correct.
9.3.4 Configure PLUMgrid plug-in #
Edit the
/etc/neutron/neutron.conffile and set this line:core_plugin = plumgrid
Edit the [PLUMgridDirector] section in the
/etc/neutron/plugins/plumgrid/plumgrid.inifile and specify the IP address, port, admin user name, and password of the PLUMgrid Director:[PLUMgridDirector] director_server = "PLUMgrid-director-ip-address" director_server_port = "PLUMgrid-director-port" username = "PLUMgrid-director-admin-username" password = "PLUMgrid-director-admin-password"
For database configuration, see Install Networking Services in the Installation Tutorials and Guides.
Restart the
neutron-serverservice to apply the settings:# service neutron-server restart
9.4 Configure neutron agents #
Plug-ins typically have requirements for particular software that must
be run on each node that handles data packets. This includes any node
that runs nova-compute and nodes that run dedicated OpenStack Networking
service agents such as neutron-dhcp-agent, neutron-l3-agent,
neutron-metering-agent or neutron-lbaasv2-agent.
A data-forwarding node typically has a network interface with an IP address on the management network and another interface on the data network.
This section shows you how to install and configure a subset of the
available plug-ins, which might include the installation of switching
software (for example, Open vSwitch) and as agents used to communicate
with the neutron-server process running elsewhere in the data center.
9.4.1 Configure data-forwarding nodes #
9.4.1.1 Node set up: NSX plug-in #
If you use the NSX plug-in, you must also install Open vSwitch on each data-forwarding node. However, you do not need to install an additional agent on each node.
It is critical that you run an Open vSwitch version that is compatible with the current version of the NSX Controller software. Do not use the Open vSwitch version that is installed by default on Ubuntu. Instead, use the Open vSwitch version that is provided on the VMware support portal for your NSX Controller version.
To set up each node for the NSX plug-in
Ensure that each data-forwarding node has an IP address on the management network, and an IP address on the data network that is used for tunneling data traffic. For full details on configuring your forwarding node, see the NSX Administration Guide.
Use the NSX Administrator Guide to add the node as a Hypervisor by using the NSX Manager GUI. Even if your forwarding node has no VMs and is only used for services agents like
neutron-dhcp-agentorneutron-lbaas-agent, it should still be added to NSX as a Hypervisor.After following the NSX Administrator Guide, use the page for this Hypervisor in the NSX Manager GUI to confirm that the node is properly connected to the NSX Controller Cluster and that the NSX Controller Cluster can see the
br-intintegration bridge.
9.4.2 Configure DHCP agent #
The DHCP service agent is compatible with all existing plug-ins and is required for all deployments where VMs should automatically receive IP addresses through DHCP.
To install and configure the DHCP agent
You must configure the host running the neutron-dhcp-agent as a data forwarding node according to the requirements for your plug-in.
Install the DHCP agent:
# apt-get install neutron-dhcp-agent
Update any options in the
/etc/neutron/dhcp_agent.inifile that depend on the plug-in in use. See the sub-sections.ImportantIf you reboot a node that runs the DHCP agent, you must run the
neutron-ovs-cleanupcommand before theneutron-dhcp-agentservice starts.On Red Hat, SUSE, and Ubuntu based systems, the
neutron-ovs-cleanupservice runs theneutron-ovs-cleanupcommand automatically. However, on Debian-based systems, you must manually run this command or write your own system script that runs on boot before theneutron-dhcp-agentservice starts.
Networking dhcp-agent can use
dnsmasq driver which
supports stateful and stateless DHCPv6 for subnets created with
--ipv6_address_mode set to dhcpv6-stateful or
dhcpv6-stateless.
For example:
$ openstack subnet create --ip-version 6 --ipv6-ra-mode dhcpv6-stateful \ --ipv6-address-mode dhcpv6-stateful --network NETWORK --subnet-range \ CIDR SUBNET_NAME
$ openstack subnet create --ip-version 6 --ipv6-ra-mode dhcpv6-stateless \ --ipv6-address-mode dhcpv6-stateless --network NETWORK --subnet-range \ CIDR SUBNET_NAME
If no dnsmasq process for subnet's network is launched, Networking will
launch a new one on subnet's dhcp port in qdhcp-XXX namespace. If
previous dnsmasq process is already launched, restart dnsmasq with a new
configuration.
Networking will update dnsmasq process and restart it when subnet gets updated.
For dhcp-agent to operate in IPv6 mode use at least dnsmasq v2.63.
After a certain, configured timeframe, networks uncouple from DHCP agents when the agents are no longer in use. You can configure the DHCP agent to automatically detach from a network when the agent is out of service, or no longer needed.
This feature applies to all plug-ins that support DHCP scaling. For more information, see the DHCP agent configuration options listed in the OpenStack Configuration Reference.
9.4.2.1 DHCP agent setup: OVS plug-in #
These DHCP agent options are required in the
/etc/neutron/dhcp_agent.ini file for the OVS plug-in:
[DEFAULT]
enable_isolated_metadata = True
interface_driver = openvswitch9.4.2.2 DHCP agent setup: NSX plug-in #
These DHCP agent options are required in the
/etc/neutron/dhcp_agent.ini file for the NSX plug-in:
[DEFAULT]
enable_metadata_network = True
enable_isolated_metadata = True
interface_driver = openvswitch9.4.2.3 DHCP agent setup: Linux-bridge plug-in #
These DHCP agent options are required in the
/etc/neutron/dhcp_agent.ini file for the Linux-bridge plug-in:
[DEFAULT]
enabled_isolated_metadata = True
interface_driver = linuxbridge9.4.3 Configure L3 agent #
The OpenStack Networking service has a widely used API extension to allow administrators and projects to create routers to interconnect L2 networks, and floating IPs to make ports on private networks publicly accessible.
Many plug-ins rely on the L3 service agent to implement the L3 functionality. However, the following plug-ins already have built-in L3 capabilities:
Big Switch/Floodlight plug-in, which supports both the open source Floodlight controller and the proprietary Big Switch controller.
NoteOnly the proprietary BigSwitch controller implements L3 functionality. When using Floodlight as your OpenFlow controller, L3 functionality is not available.
IBM SDN-VE plug-in
MidoNet plug-in
NSX plug-in
PLUMgrid plug-in
Do not configure or use neutron-l3-agent if you use one of these
plug-ins.
To install the L3 agent for all other plug-ins
Install the
neutron-l3-agentbinary on the network node:# apt-get install neutron-l3-agent
To uplink the node that runs
neutron-l3-agentto the external network, create a bridge namedbr-exand attach the NIC for the external network to this bridge.For example, with Open vSwitch and NIC eth1 connected to the external network, run:
# ovs-vsctl add-br br-ex # ovs-vsctl add-port br-ex eth1
When the
br-export is added to theeth1interface, external communication is interrupted. To avoid this, edit the/etc/network/interfacesfile to contain the following information:## External bridge auto br-ex iface br-ex inet static address 192.27.117.101 netmask 255.255.240.0 gateway 192.27.127.254 dns-nameservers 8.8.8.8 ## External network interface auto eth1 iface eth1 inet manual up ifconfig $IFACE 0.0.0.0 up up ip link set $IFACE promisc on down ip link set $IFACE promisc off down ifconfig $IFACE down
NoteThe external bridge configuration address is the external IP address. This address and gateway should be configured in
/etc/network/interfaces.After editing the configuration, restart
br-ex:# ifdown br-ex && ifup br-ex
Do not manually configure an IP address on the NIC connected to the external network for the node running
neutron-l3-agent. Rather, you must have a range of IP addresses from the external network that can be used by OpenStack Networking for routers that uplink to the external network. This range must be large enough to have an IP address for each router in the deployment, as well as each floating IP.The
neutron-l3-agentuses the Linux IP stack and iptables to perform L3 forwarding and NAT. In order to support multiple routers with potentially overlapping IP addresses,neutron-l3-agentdefaults to using Linux network namespaces to provide isolated forwarding contexts. As a result, the IP addresses of routers are not visible simply by running theip addr listorifconfigcommand on the node. Similarly, you cannot directlypingfixed IPs.To do either of these things, you must run the command within a particular network namespace for the router. The namespace has the name
qrouter-ROUTER_UUID. These example commands run in the router namespace with UUID 47af3868-0fa8-4447-85f6-1304de32153b:# ip netns exec qrouter-47af3868-0fa8-4447-85f6-1304de32153b ip addr list
# ip netns exec qrouter-47af3868-0fa8-4447-85f6-1304de32153b ping FIXED_IP
ImportantIf you reboot a node that runs the L3 agent, you must run the
neutron-ovs-cleanupcommand before theneutron-l3-agentservice starts.On Red Hat, SUSE and Ubuntu based systems, the neutron-ovs-cleanup service runs the
neutron-ovs-cleanupcommand automatically. However, on Debian-based systems, you must manually run this command or write your own system script that runs on boot before the neutron-l3-agent service starts.
How routers are assigned to L3 agents
By default, a router is assigned to the L3 agent with the least number
of routers (LeastRoutersScheduler). This can be changed by altering the
router_scheduler_driver setting in the configuration file.
9.4.4 Configure metering agent #
The Neutron Metering agent resides beside neutron-l3-agent.
To install the metering agent and configure the node
Install the agent by running:
# apt-get install neutron-metering-agent
If you use one of the following plug-ins, you need to configure the metering agent with these lines as well:
An OVS-based plug-in such as OVS, NSX, NEC, BigSwitch/Floodlight:
interface_driver = openvswitch
A plug-in that uses LinuxBridge:
interface_driver = linuxbridge
To use the reference implementation, you must set:
driver = neutron.services.metering.drivers.iptables.iptables_driver .IptablesMeteringDriver
Set the
service_pluginsoption in the/etc/neutron/neutron.conffile on the host that runsneutron-server:service_plugins = metering
If this option is already defined, add
meteringto the list, using a comma as separator. For example:service_plugins = router,metering
9.4.5 Configure Load-Balancer-as-a-Service (LBaaS v2) #
For the back end, use either Octavia or HAProxy. This example uses Octavia.
To configure LBaaS V2
Install Octavia using your distribution's package manager.
Edit the
/etc/neutron/neutron_lbaas.conffile and change theservice_providerparameter to enable Octavia:service_provider = LOADBALANCERV2:Octavia:neutron_lbaas. drivers.octavia.driver.OctaviaDriver:default
Edit the
/etc/neutron/neutron.conffile and add theservice_pluginsparameter to enable the load-balancing plug-in:service_plugins = neutron_lbaas.services.loadbalancer.plugin.LoadBalancerPluginv2
If this option is already defined, add the load-balancing plug-in to the list using a comma as a separator. For example:
service_plugins = [already defined plugins],neutron_lbaas.services.loadbalancer.plugin.LoadBalancerPluginv2
Create the required tables in the database:
# neutron-db-manage --subproject neutron-lbaas upgrade head
Restart the
neutron-serverservice.Enable load balancing in the Project section of the dashboard.
WarningHorizon panels are enabled only for LBaaSV1. LBaaSV2 panels are still being developed.
By default, the
enable_lboption isTruein thelocal_settings.pyfile.OPENSTACK_NEUTRON_NETWORK = { 'enable_lb': True, ... }Apply the settings by restarting the web server. You can now view the Load Balancer management options in the Project view in the dashboard.
9.4.6 Basic operations on agents #
This table shows examples of Networking commands that enable you to complete basic operations on agents.
|
Operation |
Command |
|---|---|
|
List all available agents. |
|
|
Show information of a given agent. |
|
|
Update the admin status and description for a specified agent. The
command can be used to enable and disable agents by using
|
|
|
Delete a given agent. Consider disabling the agent before deletion. |
|
Basic operations on Networking agents
See the OpenStack Command-Line Interface Reference for more information on Networking commands.
9.5 Configure Identity service for Networking #
To configure the Identity service for use with Networking
Create the
get_id()functionThe
get_id()function stores the ID of created objects, and removes the need to copy and paste object IDs in later steps:Add the following function to your
.bashrcfile:function get_id () { echo `"$@" | awk '/ id / { print $4 }'` }Source the
.bashrcfile:$ source .bashrc
Create the Networking service entry
Networking must be available in the Compute service catalog. Create the service:
$ NEUTRON_SERVICE_ID=$(get_id openstack service create network \ --name neutron --description 'OpenStack Networking Service')
Create the Networking service endpoint entry
NoteCloud 8 does not support multiple regions, so for the following steps you should use the default
RegionOneregion.The way that you create a Networking endpoint entry depends on whether you are using the SQL or the template catalog driver:
If you are using the
SQL driver, run the following command with the specified region ($REGION), IP address of the Networking server ($IP), and service ID ($NEUTRON_SERVICE_ID, obtained in the previous step).$ openstack endpoint create $NEUTRON_SERVICE_ID --region $REGION \ --publicurl 'http://$IP:9696/' --adminurl 'http://$IP:9696/' \ --internalurl 'http://$IP:9696/'
For example:
$ openstack endpoint create $NEUTRON_SERVICE_ID --region myregion \ --publicurl "http://10.211.55.17:9696/" \ --adminurl "http://10.211.55.17:9696/" \ --internalurl "http://10.211.55.17:9696/"
If you are using the
template driver, specify the following parameters in your Compute catalog template file (default_catalog.templates), along with the region ($REGION) and IP address of the Networking server ($IP).catalog.$REGION.network.publicURL = http://$IP:9696 catalog.$REGION.network.adminURL = http://$IP:9696 catalog.$REGION.network.internalURL = http://$IP:9696 catalog.$REGION.network.name = Network Service
For example:
catalog.$Region.network.publicURL = http://10.211.55.17:9696 catalog.$Region.network.adminURL = http://10.211.55.17:9696 catalog.$Region.network.internalURL = http://10.211.55.17:9696 catalog.$Region.network.name = Network Service
Create the Networking service user
You must provide admin user credentials that Compute and some internal Networking components can use to access the Networking API. Create a special
serviceproject and aneutronuser within this project, and assign anadminrole to this role.Create the
adminrole:$ ADMIN_ROLE=$(get_id openstack role create admin)
Create the
neutronuser:$ NEUTRON_USER=$(get_id openstack user create neutron \ --password "$NEUTRON_PASSWORD" --email demo@example.com \ --project service)
Create the
serviceproject:$ SERVICE_TENANT=$(get_id openstack project create service \ --description "Services project" --domain default)
Establish the relationship among the project, user, and role:
$ openstack role add $ADMIN_ROLE --user $NEUTRON_USER \ --project $SERVICE_TENANT
For information about how to create service entries and users, see the Newton Installation Tutorials and Guides for your distribution.
9.5.1 Compute #
If you use Networking, do not run the Compute nova-network service (like
you do in traditional Compute deployments). Instead, Compute delegates
most network-related decisions to Networking.
Uninstall nova-network and reboot any physical nodes that have been
running nova-network before using them to run Networking.
Inadvertently running the nova-network process while using
Networking can cause problems, as can stale iptables rules pushed
down by previously running nova-network.
Compute proxies project-facing API calls to manage security groups and
floating IPs to Networking APIs. However, operator-facing tools such
as nova-manage, are not proxied and should not be used.
When you configure networking, you must use this guide. Do not rely
on Compute networking documentation or past experience with Compute.
If a nova command or configuration option related to networking
is not mentioned in this guide, the command is probably not
supported for use with Networking. In particular, you cannot use CLI
tools like nova-manage and nova to manage networks or IP
addressing, including both fixed and floating IPs, with Networking.
To ensure that Compute works properly with Networking (rather than the
legacy nova-network mechanism), you must adjust settings in the
nova.conf configuration file.
9.5.2 Networking API and credential configuration #
Each time you provision or de-provision a VM in Compute, nova-\*
services communicate with Networking using the standard API. For this to
happen, you must configure the following items in the nova.conf file
(used by each nova-compute and nova-api instance).
|
Attribute name |
Required |
|---|---|
|
|
Modify from the default to |
|
|
Update to the host name/IP and port of the neutron-server instance for this deployment. |
|
|
Keep the default |
|
|
Update to the name of the service tenant created in the above section on Identity configuration. |
|
|
Update to the name of the user created in the above section on Identity configuration. |
|
|
Update to the password of the user created in the above section on Identity configuration. |
|
|
Update to the Identity server IP and port. This is the Identity (keystone) admin API server IP and port value, and not the Identity service API IP and port. |
|
Attribute name |
Required |
|---|---|
|
|
Modify from the default to |
|
|
Update to the host name/IP and port of the neutron-server instance for this deployment. |
|
|
Keep the default |
|
|
Update to the name of the service tenant created in the above section on Identity configuration. |
|
|
Update to the name of the user created in the above section on Identity configuration. |
|
|
Update to the password of the user created in the above section on Identity configuration. |
|
|
Update to the Identity server IP and port. This is the Identity (keystone) admin API server IP and port value, and not the Identity service API IP and port. |
9.5.3 Configure security groups #
The Networking service provides security group functionality using a mechanism that is more flexible and powerful than the security group capabilities built into Compute. Therefore, if you use Networking, you should always disable built-in security groups and proxy all security group calls to the Networking API. If you do not, security policies will conflict by being simultaneously applied by both services.
To proxy security groups to Networking, use the following configuration
values in the nova.conf file:
nova.conf security group settings
|
Item |
Configuration |
|---|---|
|
|
Update to |
9.5.4 Configure metadata #
The Compute service allows VMs to query metadata associated with a VM by making a web request to a special 169.254.169.254 address. Networking supports proxying those requests to nova-api, even when the requests are made from isolated networks, or from multiple networks that use overlapping IP addresses.
To enable proxying the requests, you must update the following fields in
[neutron] section in the nova.conf.
nova.conf metadata settings
|
Item |
Configuration |
|---|---|
|
|
Update to |
|
|
Update to a string "password" value.
You must also configure the same value in
the The default value of an empty string in both files will allow metadata to function, but will not be secure if any non-trusted entities have access to the metadata APIs exposed by nova-api. |
As a precaution, even when using metadata_proxy_shared_secret,
we recommend that you do not expose metadata using the same
nova-api instances that are used for projects. Instead, you should
run a dedicated set of nova-api instances for metadata that are
available only on your management network. Whether a given nova-api
instance exposes metadata APIs is determined by the value of
enabled_apis in its nova.conf.
9.5.5 Example nova.conf (for nova-compute and nova-api) #
Example values for the above settings, assuming a cloud controller node running Compute and Networking with an IP address of 192.168.1.2:
[DEFAULT]
use_neutron = True
firewall_driver=nova.virt.firewall.NoopFirewallDriver
[neutron]
url=http://192.168.1.2:9696
auth_strategy=keystone
admin_tenant_name=service
admin_username=neutron
admin_password=password
admin_auth_url=http://192.168.1.2:35357/v2.0
service_metadata_proxy=true
metadata_proxy_shared_secret=foo9.6 Advanced configuration options #
This section describes advanced configuration options for various system
components. For example, configuration options where the default works
but that the user wants to customize options. After installing from
packages, $NEUTRON_CONF_DIR is /etc/neutron.
9.6.1 L3 metering agent #
You can run an L3 metering agent that enables layer-3 traffic metering. In general, you should launch the metering agent on all nodes that run the L3 agent:
$ neutron-metering-agent --config-file NEUTRON_CONFIG_FILE \ --config-file L3_METERING_CONFIG_FILE
You must configure a driver that matches the plug-in that runs on the service. The driver adds metering to the routing interface.
|
Option |
Value |
|---|---|
|
Open vSwitch | |
|
interface_driver ($NEUTRON_CONF_DIR/metering_agent.ini) |
openvswitch |
|
Linux Bridge | |
|
interface_driver ($NEUTRON_CONF_DIR/metering_agent.ini) |
linuxbridge |
9.6.1.1 L3 metering driver #
You must configure any driver that implements the metering abstraction. Currently the only available implementation uses iptables for metering.
driver = neutron.services.metering.drivers.
iptables.iptables_driver.IptablesMeteringDriver9.6.1.2 L3 metering service driver #
To enable L3 metering, you must set the following option in the
neutron.conf file on the host that runs neutron-server:
service_plugins = metering9.7 Scalable and highly available DHCP agents #
This section is fully described at the High-availability for DHCP in the Networking Guide.
9.8 Use Networking #
You can manage OpenStack Networking services by using the service command. For example:
# service neutron-server stop # service neutron-server status # service neutron-server start # service neutron-server restart
Log files are in the /var/log/neutron directory.
Configuration files are in the /etc/neutron directory.
Administrators and projects can use OpenStack Networking to build rich network topologies. Administrators can create network connectivity on behalf of projects.
9.8.1 Core Networking API features #
After installing and configuring Networking (neutron), projects and
administrators can perform create-read-update-delete (CRUD) API networking
operations. This is performed using the Networking API directly with either
the neutron command-line interface (CLI) or the openstack
CLI. The neutron CLI is a wrapper around the Networking API. Every
Networking API call has a corresponding neutron command.
The openstack CLI is a common interface for all OpenStack
projects, however, not every API operation has been implemented. For the
list of available commands, see Command List.
The neutron CLI includes a number of options. For details, see
Create and manage networks.
9.8.1.1 Basic Networking operations #
To learn about advanced capabilities available through the neutron
command-line interface (CLI), read the networking section Create and manage
networks
in the OpenStack End User Guide.
This table shows example openstack commands that enable you to
complete basic network operations:
|
Operation |
Command |
|---|---|
|
Creates a network. |
|
|
Creates a subnet that is associated with net1. |
|
|
Lists ports for a specified project. |
|
|
Lists ports for a
specified project
and displays the |
|
|
Shows information for a specified port. |
|
Basic Networking operations
The device_owner field describes who owns the port. A port whose
device_owner begins with:
networkis created by Networking.computeis created by Compute.
9.8.1.2 Administrative operations #
The administrator can run any openstack command on behalf of
projects by specifying an Identity project in the command, as
follows:
$ openstack network create --project PROJECT_ID NETWORK_NAME
For example:
$ openstack network create --project 5e4bbe24b67a4410bc4d9fae29ec394e net1
To view all project IDs in Identity, run the following command as an Identity service admin user:
$ openstack project list
9.8.1.3 Advanced Networking operations #
This table shows example CLI commands that enable you to complete advanced network operations:
|
Operation |
Command |
|---|---|
|
Creates a network that all projects can use. |
|
|
Creates a subnet with a specified gateway IP address. |
|
|
Creates a subnet that has no gateway IP address. |
|
|
Creates a subnet with DHCP disabled. |
|
|
Specifies a set of host routes |
|
|
Creates a subnet with a specified set of dns name servers. |
|
|
Displays all ports and IPs allocated on a network. |
|
Advanced Networking operations
9.8.2 Use Compute with Networking #
9.8.2.1 Basic Compute and Networking operations #
This table shows example openstack commands that enable you to
complete basic VM networking operations:
|
Action |
Command |
|---|---|
|
Checks available networks. |
|
|
Boots a VM with a single NIC on a selected Networking network. |
|
|
Searches for ports with a
|
|
|
Searches for ports, but shows
only the |
|
|
Temporarily disables a port from sending traffic. |
|
Basic Compute and Networking operations
The device_id can also be a logical router ID.
When you boot a Compute VM, a port on the network that corresponds to the VM NIC is automatically created and associated with the default security group. You can configure security group rules to enable users to access the VM.
9.8.2.2 Advanced VM creation operations #
This table shows example openstack commands that enable you to
complete advanced VM creation operations:
|
Operation |
Command |
|---|---|
|
Boots a VM with multiple NICs. |
|
|
Boots a VM with a specific IP
address. Note that you cannot
use the |
|
|
Boots a VM that connects to all
networks that are accessible to the
project who submits the request
(without the |
|
Advanced VM creation operations
Cloud images that distribution vendors offer usually have only one active NIC configured. When you boot with multiple NICs, you must configure additional interfaces on the image or the NICs are not reachable.
The following Debian/Ubuntu-based example shows how to set up the
interfaces within the instance in the /etc/network/interfaces
file. You must apply this configuration to the image.
# The loopback network interface
auto lo
iface lo inet loopback
auto eth0
iface eth0 inet dhcp
auto eth1
iface eth1 inet dhcp9.8.2.3 Enable ping and SSH on VMs (security groups) #
You must configure security group rules depending on the type of plug-in you are using. If you are using a plug-in that:
Implements Networking security groups, you can configure security group rules directly by using the
openstack security group rule createcommand. This example enablespingandsshaccess to your VMs.$ openstack security group rule create --protocol icmp \ --ingress$ openstack security group rule create --protocol tcp \ --egress --description "Sample Security Group"Does not implement Networking security groups, you can configure security group rules by using the
openstack security group rule createoreuca-authorizecommand. Theseopenstackcommands enablepingandsshaccess to your VMs.$ openstack security group rule create default --protocol icmp --dst-port -1:-1 --remote-ip 0.0.0.0/0 $ openstack security group rule create default --protocol tcp --dst-port 22:22 --remote-ip 0.0.0.0/0
If your plug-in implements Networking security groups, you can also
leverage Compute security groups by setting
security_group_api = neutron in the nova.conf file. After
you set this option, all Compute security group commands are proxied
to Networking.
9.9 Advanced features through API extensions #
Several plug-ins implement API extensions that provide capabilities
similar to what was available in nova-network. These plug-ins are likely
to be of interest to the OpenStack community.
9.9.1 Provider networks #
Networks can be categorized as either project networks or provider networks. Project networks are created by normal users and details about how they are physically realized are hidden from those users. Provider networks are created with administrative credentials, specifying the details of how the network is physically realized, usually to match some existing network in the data center.
Provider networks enable administrators to create networks that map directly to the physical networks in the data center. This is commonly used to give projects direct access to a public network that can be used to reach the Internet. It might also be used to integrate with VLANs in the network that already have a defined meaning (for example, enable a VM from the marketing department to be placed on the same VLAN as bare-metal marketing hosts in the same data center).
The provider extension allows administrators to explicitly manage the relationship between Networking virtual networks and underlying physical mechanisms such as VLANs and tunnels. When this extension is supported, Networking client users with administrative privileges see additional provider attributes on all virtual networks and are able to specify these attributes in order to create provider networks.
The provider extension is supported by the Open vSwitch and Linux Bridge plug-ins. Configuration of these plug-ins requires familiarity with this extension.
9.9.1.1 Terminology #
A number of terms are used in the provider extension and in the configuration of plug-ins supporting the provider extension:
Provider extension terminology
|
Term |
Description |
|---|---|
|
virtual network |
A Networking L2 network (identified by a UUID and optional name) whose ports can be attached as vNICs to Compute instances and to various Networking agents. The Open vSwitch and Linux Bridge plug-ins each support several different mechanisms to realize virtual networks. |
|
physical network |
A network connecting virtualization hosts (such as compute nodes) with each other and with other network resources. Each physical network might support multiple virtual networks. The provider extension and the plug-in configurations identify physical networks using simple string names. |
|
project network |
A virtual network that a project or an administrator creates. The physical details of the network are not exposed to the project. |
|
provider network |
A virtual network administratively created to map to a specific network in the data center, typically to enable direct access to non-OpenStack resources on that network. Project can be given access to provider networks. |
|
VLAN network |
A virtual network implemented as packets on a specific physical network containing IEEE 802.1Q headers with a specific VID field value. VLAN networks sharing the same physical network are isolated from each other at L2 and can even have overlapping IP address spaces. Each distinct physical network supporting VLAN networks is treated as a separate VLAN trunk, with a distinct space of VID values. Valid VID values are 1 through 4094. |
|
flat network |
A virtual network implemented as packets on a specific physical network containing no IEEE 802.1Q header. Each physical network can realize at most one flat network. |
|
local network |
A virtual network that allows communication within each host, but not across a network. Local networks are intended mainly for single-node test scenarios, but can have other uses. |
|
GRE network |
A virtual network implemented as network packets encapsulated using GRE. GRE networks are also referred to as tunnels. GRE tunnel packets are routed by the IP routing table for the host, so GRE networks are not associated by Networking with specific physical networks. |
|
Virtual Extensible LAN (VXLAN) network |
VXLAN is a proposed encapsulation protocol for running an overlay network on existing Layer 3 infrastructure. An overlay network is a virtual network that is built on top of existing network Layer 2 and Layer 3 technologies to support elastic compute architectures. |
The ML2, Open vSwitch, and Linux Bridge plug-ins support VLAN networks, flat networks, and local networks. Only the ML2 and Open vSwitch plug-ins currently support GRE and VXLAN networks, provided that the required features exist in the hosts Linux kernel, Open vSwitch, and iproute2 packages.
9.9.1.2 Provider attributes #
The provider extension extends the Networking network resource with these attributes:
|
Attribute name |
Type |
Default Value |
Description |
|---|---|---|---|
|
provider: network_type |
String |
N/A |
The physical mechanism by which the virtual network is implemented.
Possible values are |
|
provider: physical_network |
String |
If a physical network named "default" has been configured and
if provider:network_type is |
The name of the physical network over which the virtual network
is implemented for flat and VLAN networks. Not applicable to the
|
|
provider:segmentation_id |
Integer |
N/A |
For VLAN networks, the VLAN VID on the physical network that
realizes the virtual network. Valid VLAN VIDs are 1 through 4094.
For GRE networks, the tunnel ID. Valid tunnel IDs are any 32 bit
unsigned integer. Not applicable to the |
To view or set provider extended attributes, a client must be authorized
for the extension:provider_network:view and
extension:provider_network:set actions in the Networking policy
configuration. The default Networking configuration authorizes both
actions for users with the admin role. An authorized client or an
administrative user can view and set the provider extended attributes
through Networking API calls. See the section called
Section 9.11, “Authentication and authorization” for details on policy configuration.
9.9.2 L3 routing and NAT #
The Networking API provides abstract L2 network segments that are decoupled from the technology used to implement the L2 network. Networking includes an API extension that provides abstract L3 routers that API users can dynamically provision and configure. These Networking routers can connect multiple L2 Networking networks and can also provide a gateway that connects one or more private L2 networks to a shared external network. For example, a public network for access to the Internet. See the OpenStack Configuration Reference for details on common models of deploying Networking L3 routers.
The L3 router provides basic NAT capabilities on gateway ports that uplink the router to external networks. This router SNATs all traffic by default and supports floating IPs, which creates a static one-to-one mapping from a public IP on the external network to a private IP on one of the other subnets attached to the router. This allows a project to selectively expose VMs on private networks to other hosts on the external network (and often to all hosts on the Internet). You can allocate and map floating IPs from one port to another, as needed.
9.9.2.1 Basic L3 operations #
External networks are visible to all users. However, the default policy settings enable only administrative users to create, update, and delete external networks.
This table shows example neutron commands that enable you to complete basic L3 operations:
|
Operation |
Command |
|---|---|
|
Creates external networks. |
$ openstack network create public --external $ openstack subnet create --network public --subnet-range 172.16.1.0/24 public-subnet |
|
Lists external networks. |
$ openstack network list --external |
|
Creates an internal-only router that connects to multiple L2 networks privately. |
$ openstack network create net1 $ openstack subnet create --network net1 --subnet-range 10.0.0.0/24 subnet1 $ openstack network create net2 $ openstack subnet create --network net2 --subnet-range 10.0.1.0/24 subnet2 $ openstack router create router1 $ openstack router add subnet router1 SUBNET1_UUID $ openstack router add subnet router1 SUBNET2_UUID An internal router port can have only one IPv4 subnet and multiple IPv6 subnets
that belong to the same network ID. When you call |
|
Connects a router to an external network, which enables that router to act as a NAT gateway for external connectivity. |
$ openstack router set router1 --external-gateway EXT_NET_ID The router obtains an interface with the gateway_ip address of the subnet and this interface is attached to a port on the L2 Networking network associated with the subnet. The router also gets a gateway interface to the specified external network. This provides SNAT connectivity to the external network as well as support for floating IPs allocated on that external networks. Commonly an external network maps to a network in the provider. |
|
Lists routers. |
$ openstack router list |
|
Shows information for a specified router. |
$ openstack router show ROUTER_ID |
|
Shows all internal interfaces for a router. |
$ openstack port list --router ROUTER_ID $ openstack port list --router ROUTER_NAME |
|
Identifies the PORT_ID that represents the VM NIC to which the floating IP should map. |
$ openstack port list -c ID -c "Fixed IP Addresses" --server INSTANCE_ID This port must be on a Networking subnet that is attached to a router uplinked to the external network used to create the floating IP. Conceptually, this is because the router must be able to perform the Destination NAT (DNAT) rewriting of packets from the floating IP address (chosen from a subnet on the external network) to the internal fixed IP (chosen from a private subnet that is behind the router). |
|
Creates a floating IP address and associates it with a port. |
$ openstack floating ip create EXT_NET_ID $ openstack floating ip add port FLOATING_IP_ID --port-id INTERNAL_VM_PORT_ID |
|
Creates a floating IP on a specific subnet in the external network. |
$ openstack floating ip create EXT_NET_ID --subnet SUBNET_ID If there are multiple subnets in the external network, you can choose a specific subnet based on quality and costs. |
|
Creates a floating IP address and associates it with a port, in a single step. |
$ openstack floating ip create --port INTERNAL_VM_PORT_ID EXT_NET_ID |
|
Lists floating IPs |
$ openstack floating ip list |
|
Finds floating IP for a specified VM port. |
$ openstack floating ip list --port INTERNAL_VM_PORT_ID |
|
Disassociates a floating IP address. |
$ openstack floating ip remove port FLOATING_IP_ID |
|
Deletes the floating IP address. |
$ openstack floating ip delete FLOATING_IP_ID |
|
Clears the gateway. |
$ openstack router unset --external-gateway router1 |
|
Removes the interfaces from the router. |
$ openstack router remove subnet router1 SUBNET_ID If this subnet ID is the last subnet on the port, this operation deletes the port itself. |
|
Deletes the router. |
$ openstack router delete router1 |
9.9.3 Security groups #
Security groups and security group rules allow administrators and projects to specify the type of traffic and direction (ingress/egress) that is allowed to pass through a port. A security group is a container for security group rules.
When a port is created in Networking it is associated with a security group. If a security group is not specified the port is associated with a 'default' security group. By default, this group drops all ingress traffic and allows all egress. Rules can be added to this group in order to change the behavior.
To use the Compute security group APIs or use Compute to orchestrate the
creation of ports for instances on specific security groups, you must
complete additional configuration. You must configure the
/etc/nova/nova.conf file and set the security_group_api=neutron
option on every node that runs nova-compute and nova-api. After you make
this change, restart nova-api and nova-compute to pick up this change.
Then, you can use both the Compute and OpenStack Network security group
APIs at the same time.
To use the Compute security group API with Networking, the Networking plug-in must implement the security group API. The following plug-ins currently implement this: ML2, Open vSwitch, Linux Bridge, NEC, and VMware NSX.
You must configure the correct firewall driver in the
securitygroupsection of the plug-in/agent configuration file. Some plug-ins and agents, such as Linux Bridge Agent and Open vSwitch Agent, use the no-operation driver as the default, which results in non-working security groups.When using the security group API through Compute, security groups are applied to all ports on an instance. The reason for this is that Compute security group APIs are instances based and not port based as Networking.
9.9.3.1 Basic security group operations #
This table shows example neutron commands that enable you to complete basic security group operations:
|
Operation |
Command |
|---|---|
|
Creates a security group for our web servers. |
$ openstack security group create webservers \ --description "security group for webservers" |
|
Lists security groups. |
$ openstack security group list |
|
Creates a security group rule to allow port 80 ingress. |
$ openstack security group rule create --ingress \ --protocol tcp SECURITY_GROUP_UUID |
|
Lists security group rules. |
$ openstack security group rule list |
|
Deletes a security group rule. |
$ openstack security group rule delete SECURITY_GROUP_RULE_UUID |
|
Deletes a security group. |
$ openstack security group delete SECURITY_GROUP_UUID |
|
Creates a port and associates two security groups. |
$ openstack port create port1 --security-group SECURITY_GROUP_ID1 \ --security-group SECURITY_GROUP_ID2 --network NETWORK_ID |
|
Removes security groups from a port. |
$ openstack port set --no-security-group PORT_ID |
9.9.4 Basic Load-Balancer-as-a-Service operations #
The Load-Balancer-as-a-Service (LBaaS) API provisions and configures load balancers. The reference implementation is based on the HAProxy software load balancer.
This list shows example neutron commands that enable you to complete basic LBaaS operations:
Creates a load balancer pool by using specific provider.
--provideris an optional argument. If not used, the pool is created with default provider for LBaaS service. You should configure the default provider in the[service_providers]section of theneutron.conffile. If no default provider is specified for LBaaS, the--providerparameter is required for pool creation.$ neutron lbaas-pool-create --lb-algorithm ROUND_ROBIN --name mypool \ --protocol HTTP --subnet-id SUBNET_UUID --provider PROVIDER_NAME
Associates two web servers with pool.
$ neutron lbaas-member-create --address WEBSERVER1_IP --protocol-port 80 mypool $ neutron lbaas-member-create --address WEBSERVER2_IP --protocol-port 80 mypool
Creates a health monitor that checks to make sure our instances are still running on the specified protocol-port.
$ neutron lbaas-healthmonitor-create --delay 3 --type HTTP --max-retries 3 \ --timeout 3
Associates a health monitor with pool.
$ neutron lbaas-healthmonitor-associate HEALTHMONITOR_UUID mypool
Creates a virtual IP (VIP) address that, when accessed through the load balancer, directs the requests to one of the pool members.
$ neutron lbaas-vip-create --name myvip --protocol-port 80 --protocol \ HTTP --subnet-id SUBNET_UUID mypool
9.9.5 Plug-in specific extensions #
Each vendor can choose to implement additional API extensions to the core API. This section describes the extensions for each plug-in.
9.9.5.1 VMware NSX extensions #
These sections explain NSX plug-in extensions.
9.9.5.1.1 VMware NSX QoS extension #
The VMware NSX QoS extension rate-limits network ports to guarantee a
specific amount of bandwidth for each port. This extension, by default,
is only accessible by a project with an admin role but is configurable
through the policy.json file. To use this extension, create a queue
and specify the min/max bandwidth rates (kbps) and optionally set the
QoS Marking and DSCP value (if your network fabric uses these values to
make forwarding decisions). Once created, you can associate a queue with
a network. Then, when ports are created on that network they are
automatically created and associated with the specific queue size that
was associated with the network. Because one size queue for a every port
on a network might not be optimal, a scaling factor from the nova flavor
rxtx_factor is passed in from Compute when creating the port to scale
the queue.
Lastly, if you want to set a specific baseline QoS policy for the amount of bandwidth a single port can use (unless a network queue is specified with the network a port is created on) a default queue can be created in Networking which then causes ports created to be associated with a queue of that size times the rxtx scaling factor. Note that after a network or default queue is specified, queues are added to ports that are subsequently created but are not added to existing ports.
9.9.5.1.1.1 Basic VMware NSX QoS operations #
This table shows example neutron commands that enable you to complete basic queue operations:
|
Operation |
Command |
|---|---|
|
Creates QoS queue (admin-only). |
$ neutron queue-create --min 10 --max 1000 myqueue |
|
Associates a queue with a network. |
$ neutron net-create network --queue_id QUEUE_ID |
|
Creates a default system queue. |
$ neutron queue-create --default True --min 10 --max 2000 default |
|
Lists QoS queues. |
$ neutron queue-list |
|
Deletes a QoS queue. |
$ neutron queue-delete QUEUE_ID_OR_NAME |
9.9.5.1.2 VMware NSX provider networks extension #
Provider networks can be implemented in different ways by the underlying NSX platform.
The FLAT and VLAN network types use bridged transport connectors.
These network types enable the attachment of large number of ports. To
handle the increased scale, the NSX plug-in can back a single OpenStack
Network with a chain of NSX logical switches. You can specify the
maximum number of ports on each logical switch in this chain on the
max_lp_per_bridged_ls parameter, which has a default value of 5,000.
The recommended value for this parameter varies with the NSX version running in the back-end, as shown in the following table.
Recommended values for max_lp_per_bridged_ls
|
NSX version |
Recommended Value |
|---|---|
|
2.x |
64 |
|
3.0.x |
5,000 |
|
3.1.x |
5,000 |
|
3.2.x |
10,000 |
In addition to these network types, the NSX plug-in also supports a special l3_ext network type, which maps external networks to specific NSX gateway services as discussed in the next section.
9.9.5.1.3 VMware NSX L3 extension #
NSX exposes its L3 capabilities through gateway services which are
usually configured out of band from OpenStack. To use NSX with L3
capabilities, first create an L3 gateway service in the NSX Manager.
Next, in /etc/neutron/plugins/vmware/nsx.ini set
default_l3_gw_service_uuid to this value. By default, routers are
mapped to this gateway service.
9.9.5.1.3.1 VMware NSX L3 extension operations #
Create external network and map it to a specific NSX gateway service:
$ openstack network create public --external --provider-network-type l3_ext \ --provider-physical-network L3_GATEWAY_SERVICE_UUID
Terminate traffic on a specific VLAN from a NSX gateway service:
$ openstack network create public --external --provider-network-type l3_ext \ --provider-physical-network L3_GATEWAY_SERVICE_UUID --provider-segment VLAN_ID
9.9.5.1.4 Operational status synchronization in the VMware NSX plug-in #
Starting with the Havana release, the VMware NSX plug-in provides an asynchronous mechanism for retrieving the operational status for neutron resources from the NSX back-end; this applies to network, port, and router resources.
The back-end is polled periodically and the status for every resource is
retrieved; then the status in the Networking database is updated only
for the resources for which a status change occurred. As operational
status is now retrieved asynchronously, performance for GET
operations is consistently improved.
Data to retrieve from the back-end are divided in chunks in order to avoid expensive API requests; this is achieved leveraging NSX APIs response paging capabilities. The minimum chunk size can be specified using a configuration option; the actual chunk size is then determined dynamically according to: total number of resources to retrieve, interval between two synchronization task runs, minimum delay between two subsequent requests to the NSX back-end.
The operational status synchronization can be tuned or disabled using the configuration options reported in this table; it is however worth noting that the default values work fine in most cases.
|
Option name |
Group |
Default value |
Type and constraints |
Notes |
|---|---|---|---|---|
|
|
|
10 seconds |
Integer; no constraint. |
Interval in seconds between two run of the synchronization task. If the
synchronization task takes more than |
|
|
|
0 seconds |
Integer. Must not exceed |
When different from zero, a random delay between 0 and
|
|
|
|
1 second |
Integer. Must not exceed |
The value of this option can be tuned according to the observed load on the NSX controllers. Lower values will result in faster synchronization, but might increase the load on the controller cluster. |
|
|
|
500 resources |
Integer; no constraint. |
Minimum number of resources to retrieve from the back-end for each
synchronization chunk. The expected number of synchronization chunks
is given by the ratio between |
|
|
|
False |
Boolean; no constraint. |
When this option is enabled, the operational status will always be
retrieved from the NSX back-end ad every |
When running multiple OpenStack Networking server instances, the status
synchronization task should not run on every node; doing so sends
unnecessary traffic to the NSX back-end and performs unnecessary DB
operations. Set the state_sync_interval configuration option to a
non-zero value exclusively on a node designated for back-end status
synchronization.
The fields=status parameter in Networking API requests always
triggers an explicit query to the NSX back end, even when you enable
asynchronous state synchronization. For example, GET
/v2.0/networks/NET_ID?fields=status&fields=name.
9.9.5.2 Big Switch plug-in extensions #
This section explains the Big Switch neutron plug-in-specific extension.
9.9.5.2.1 Big Switch router rules #
Big Switch allows router rules to be added to each project router. These rules can be used to enforce routing policies such as denying traffic between subnets or traffic to external networks. By enforcing these at the router level, network segmentation policies can be enforced across many VMs that have differing security groups.
9.9.5.2.1.1 Router rule attributes #
Each project router has a set of router rules associated with it. Each
router rule has the attributes in this table. Router rules and their
attributes can be set using the openstack router set command,
through the horizon interface or the Networking API.
|
Attribute name |
Required |
Input type |
Description |
|---|---|---|---|
|
source |
Yes |
A valid CIDR or one of the keywords 'any' or 'external' |
The network that a packet's source IP must match for the rule to be applied. |
|
destination |
Yes |
A valid CIDR or one of the keywords 'any' or 'external' |
The network that a packet's destination IP must match for the rule to be applied. |
|
action |
Yes |
'permit' or 'deny' |
Determines whether or not the matched packets will allowed to cross the router. |
|
nexthop |
No |
A plus-separated (+) list of next-hop IP addresses. For example,
|
Overrides the default virtual router used to handle traffic for packets that match the rule. |
9.9.5.2.1.2 Order of rule processing #
The order of router rules has no effect. Overlapping rules are evaluated using longest prefix matching on the source and destination fields. The source field is matched first so it always takes higher precedence over the destination field. In other words, longest prefix matching is used on the destination field only if there are multiple matching rules with the same source.
9.9.5.2.1.3 Big Switch router rules operations #
Router rules are configured with a router update operation in OpenStack Networking. The update overrides any previous rules so all rules must be provided at the same time.
Update a router with rules to permit traffic by default but block traffic from external networks to the 10.10.10.0/24 subnet:
$ neutron router-update ROUTER_UUID --router_rules type=dict list=true \ source=any,destination=any,action=permit \ source=external,destination=10.10.10.0/24,action=deny
Specify alternate next-hop addresses for a specific subnet:
$ neutron router-update ROUTER_UUID --router_rules type=dict list=true \ source=any,destination=any,action=permit \ source=10.10.10.0/24,destination=any,action=permit,nexthops=10.10.10.254+10.10.10.253
Block traffic between two subnets while allowing everything else:
$ neutron router-update ROUTER_UUID --router_rules type=dict list=true \ source=any,destination=any,action=permit \ source=10.10.10.0/24,destination=10.20.20.20/24,action=deny
9.9.6 L3 metering #
The L3 metering API extension enables administrators to configure IP ranges and assign a specified label to them to be able to measure traffic that goes through a virtual router.
The L3 metering extension is decoupled from the technology that implements the measurement. Two abstractions have been added: One is the metering label that can contain metering rules. Because a metering label is associated with a project, all virtual routers in this project are associated with this label.
9.9.6.1 Basic L3 metering operations #
Only administrators can manage the L3 metering labels and rules.
This table shows example neutron commands that enable you to
complete basic L3 metering operations:
|
Operation |
Command |
|---|---|
|
Creates a metering label. |
$ openstack network meter label create LABEL1 \ --description "DESCRIPTION_LABEL1" |
|
Lists metering labels. |
$ openstack network meter label list |
|
Shows information for a specified label. |
$ openstack network meter label show LABEL_UUID $ openstack network meter label show LABEL1 |
|
Deletes a metering label. |
$ openstack network meter label delete LABEL_UUID $ openstack network meter label delete LABEL1 |
|
Creates a metering rule. |
$ openstack network meter label rule create LABEL_UUID \ --remote-ip-prefix CIDR \ --direction DIRECTION --exclude For example: $ openstack network meter label rule create label1 \ --remote-ip-prefix 10.0.0.0/24 --direction ingress $ openstack network meter label rule create label1 \ --remote-ip-prefix 20.0.0.0/24 --exclude |
|
Lists metering all label rules. |
$ openstack network meter label rule list |
|
Shows information for a specified label rule. |
$ openstack network meter label rule show RULE_UUID |
|
Deletes a metering label rule. |
$ openstack network meter label rule delete RULE_UUID |
|
Lists the value of created metering label rules. |
$ ceilometer sample-list -m bandwidth -q resource=LABEL_UUID |
9.10 Advanced operational features #
9.10.1 Logging settings #
Networking components use Python logging module to do logging. Logging
configuration can be provided in neutron.conf or as command-line
options. Command options override ones in neutron.conf.
To configure logging for Networking components, use one of these methods:
Provide logging settings in a logging configuration file.
See Python logging how-to to learn more about logging.
Provide logging setting in
neutron.conf.[DEFAULT] # Default log level is WARNING # Show debugging output in logs (sets DEBUG log level output) # debug = False # log_date_format = %Y-%m-%d %H:%M:%S # use_syslog = False # syslog_log_facility = LOG_USER # if use_syslog is False, we can set log_file and log_dir. # if use_syslog is False and we do not set log_file, # the log will be printed to stdout. # log_file = # log_dir =
9.10.2 Notifications #
Notifications can be sent when Networking resources such as network, subnet and port are created, updated or deleted.
9.10.2.1 Notification options #
To support DHCP agent, rpc_notifier driver must be set. To set up the
notification, edit notification options in neutron.conf:
# Driver or drivers to handle sending notifications. (multi
# valued)
# notification_driver=messagingv2
# AMQP topic used for OpenStack notifications. (list value)
# Deprecated group/name - [rpc_notifier2]/topics
notification_topics = notifications9.10.2.2 Setting cases #
9.10.2.2.1 Logging and RPC #
These options configure the Networking server to send notifications
through logging and RPC. The logging options are described in OpenStack
Configuration Reference. RPC notifications go to notifications.info
queue bound to a topic exchange defined by control_exchange in
neutron.conf.
Notification System Options
A notification can be sent when a network, subnet, or port is created, updated or deleted. The notification system options are:
-
notification_driver Defines the driver or drivers to handle the sending of a notification. The six available options are:
-
messaging Send notifications using the 1.0 message format.
-
-
messagingv2 Send notifications using the 2.0 message format (with a message envelope).
-
-
routing Configurable routing notifier (by priority or event_type).
-
-
log Publish notifications using Python logging infrastructure.
-
-
test Store notifications in memory for test verification.
-
-
noop Disable sending notifications entirely.
-
-
-
default_notification_level Is used to form topic names or to set a logging level.
-
-
default_publisher_id Is a part of the notification payload.
-
-
notification_topics AMQP topic used for OpenStack notifications. They can be comma-separated values. The actual topic names will be the values of
default_notification_level.
-
-
control_exchange This is an option defined in oslo.messaging. It is the default exchange under which topics are scoped. May be overridden by an exchange name specified in the
transport_urloption. It is a string value.
-
Below is a sample neutron.conf configuration file:
notification_driver = messagingv2
default_notification_level = INFO
host = myhost.com
default_publisher_id = $host
notification_topics = notifications
control_exchange = openstack9.11 Authentication and authorization #
Networking uses the Identity service as the default authentication
service. When the Identity service is enabled, users who submit requests
to the Networking service must provide an authentication token in
X-Auth-Token request header. Users obtain this token by
authenticating with the Identity service endpoint. For more information
about authentication with the Identity service, see OpenStack Identity
service API v2.0
Reference.
When the Identity service is enabled, it is not mandatory to specify the
project ID for resources in create requests because the project ID is
derived from the authentication token.
The default authorization settings only allow administrative users to create resources on behalf of a different project. Networking uses information received from Identity to authorize user requests. Networking handles two kind of authorization policies:
Operation-based policies specify access criteria for specific operations, possibly with fine-grained control over specific attributes.
Resource-based policies specify whether access to specific resource is granted or not according to the permissions configured for the resource (currently available only for the network resource). The actual authorization policies enforced in Networking might vary from deployment to deployment.
The policy engine reads entries from the policy.json file. The
actual location of this file might vary from distribution to
distribution. Entries can be updated while the system is running, and no
service restart is required. Every time the policy file is updated, the
policies are automatically reloaded. Currently the only way of updating
such policies is to edit the policy file. In this section, the terms
policy and rule refer to objects that are specified in the same way
in the policy file. There are no syntax differences between a rule and a
policy. A policy is something that is matched directly from the
Networking policy engine. A rule is an element in a policy, which is
evaluated. For instance in "create_subnet":
"rule:admin_or_network_owner", create_subnet is a
policy, and admin_or_network_owner is a rule.
Policies are triggered by the Networking policy engine whenever one of
them matches a Networking API operation or a specific attribute being
used in a given operation. For instance the create_subnet policy is
triggered every time a POST /v2.0/subnets request is sent to the
Networking server; on the other hand create_network:shared is
triggered every time the shared attribute is explicitly specified (and
set to a value different from its default) in a POST /v2.0/networks
request. It is also worth mentioning that policies can also be related
to specific API extensions; for instance
extension:provider_network:set is triggered if the attributes
defined by the Provider Network extensions are specified in an API
request.
An authorization policy can be composed by one or more rules. If more rules are specified then the evaluation policy succeeds if any of the rules evaluates successfully; if an API operation matches multiple policies, then all the policies must evaluate successfully. Also, authorization rules are recursive. Once a rule is matched, the rule(s) can be resolved to another rule, until a terminal rule is reached.
The Networking policy engine currently defines the following kinds of terminal rules:
Role-based rules evaluate successfully if the user who submits the request has the specified role. For instance
"role:admin"is successful if the user who submits the request is an administrator.Field-based rules evaluate successfully if a field of the resource specified in the current request matches a specific value. For instance
"field:networks:shared=True"is successful if thesharedattribute of thenetworkresource is set to true.Generic rules compare an attribute in the resource with an attribute extracted from the user's security credentials and evaluates successfully if the comparison is successful. For instance
"tenant_id:%(tenant_id)s"is successful if the project identifier in the resource is equal to the project identifier of the user submitting the request.
This extract is from the default policy.json file:
A rule that evaluates successfully if the current user is an administrator or the owner of the resource specified in the request (project identifier is equal).
{ "admin_or_owner": [ [ "role:admin" ], [ "tenant_id:%(tenant_id)s" ] ], "admin_or_network_owner": [ [ "role:admin" ], [ "tenant_id:%(network_tenant_id)s" ] ], "admin_only": [ [ "role:admin" ] ], "regular_user": [], "shared": [ [ "field:networks:shared=True" ] ], "default": [ [The default policy that is always evaluated if an API operation does not match any of the policies in
policy.json."rule:admin_or_owner" ] ], "create_subnet": [ [ "rule:admin_or_network_owner" ] ], "get_subnet": [ [ "rule:admin_or_owner" ], [ "rule:shared" ] ], "update_subnet": [ [ "rule:admin_or_network_owner" ] ], "delete_subnet": [ [ "rule:admin_or_network_owner" ] ], "create_network": [], "get_network": [ [ "rule:admin_or_owner" ],This policy evaluates successfully if either admin_or_owner, or shared evaluates successfully.
[ "rule:shared" ] ], "create_network:shared": [ [ "rule:admin_only" ]This policy restricts the ability to manipulate the shared attribute for a network to administrators only.
], "update_network": [ [ "rule:admin_or_owner" ] ], "delete_network": [ [ "rule:admin_or_owner" ] ], "create_port": [], "create_port:mac_address": [ [ "rule:admin_or_network_owner" ] ], "create_port:fixed_ips": [This policy restricts the ability to manipulate the mac_address attribute for a port only to administrators and the owner of the network where the port is attached.
[ "rule:admin_or_network_owner" ] ], "get_port": [ [ "rule:admin_or_owner" ] ], "update_port": [ [ "rule:admin_or_owner" ] ], "delete_port": [ [ "rule:admin_or_owner" ] ] }
In some cases, some operations are restricted to administrators only. This example shows you how to modify a policy file to permit project to define networks, see their resources, and permit administrative users to perform all other operations:
{
"admin_or_owner": [["role:admin"], ["tenant_id:%(tenant_id)s"]],
"admin_only": [["role:admin"]], "regular_user": [],
"default": [["rule:admin_only"]],
"create_subnet": [["rule:admin_only"]],
"get_subnet": [["rule:admin_or_owner"]],
"update_subnet": [["rule:admin_only"]],
"delete_subnet": [["rule:admin_only"]],
"create_network": [],
"get_network": [["rule:admin_or_owner"]],
"create_network:shared": [["rule:admin_only"]],
"update_network": [["rule:admin_or_owner"]],
"delete_network": [["rule:admin_or_owner"]],
"create_port": [["rule:admin_only"]],
"get_port": [["rule:admin_or_owner"]],
"update_port": [["rule:admin_only"]],
"delete_port": [["rule:admin_only"]]
}10 Telemetry #
Even in the cloud industry, providers must use a multi-step process
for billing. The required steps to bill for usage in a cloud
environment are metering, rating, and billing. Because the provider's
requirements may be far too specific for a shared solution, rating
and billing solutions cannot be designed in a common module that
satisfies all. Providing users with measurements on cloud services is
required to meet the measured service definition of cloud computing.
The Telemetry service was originally designed to support billing systems for OpenStack cloud resources. This project only covers the metering portion of the required processing for billing. This service collects information about the system and stores it in the form of samples in order to provide data about anything that can be billed.
In addition to system measurements, the Telemetry service also captures event notifications triggered when various actions are executed in the OpenStack system. This data is captured as Events and stored alongside metering data.
The list of meters is continuously growing, which makes it possible to use the data collected by Telemetry for different purposes, other than billing. For example, the autoscaling feature in the Orchestration service can be triggered by alarms this module sets and then gets notified within Telemetry.
The sections in this document contain information about the architecture and usage of Telemetry. The first section contains a brief summary about the system architecture used in a typical OpenStack deployment. The second section describes the data collection mechanisms. You can also read about alarming to understand how alarm definitions can be posted to Telemetry and what actions can happen if an alarm is raised. The last section contains a troubleshooting guide, which mentions error situations and possible solutions to the problems.
You can retrieve the collected samples in three different ways: with the REST API, with the command-line interface, or with the Metering tab on an OpenStack dashboard.
10.1 System architecture #
The Telemetry service uses an agent-based architecture. Several modules combine their responsibilities to collect data, store samples in a database, or provide an API service for handling incoming requests.
The Telemetry service is built from the following agents and services:
- ceilometer-api
Presents aggregated metering data to consumers (such as billing engines and analytics tools).
- ceilometer-polling
Polls for different kinds of meter data by using the polling plug-ins (pollsters) registered in different namespaces. It provides a single polling interface across different namespaces.
- ceilometer-agent-central
Polls the public RESTful APIs of other OpenStack services such as Compute service and Image service, in order to keep tabs on resource existence, by using the polling plug-ins (pollsters) registered in the central polling namespace.
- ceilometer-agent-compute
Polls the local hypervisor or libvirt daemon to acquire performance data for the local instances, messages and emits the data as AMQP messages, by using the polling plug-ins (pollsters) registered in the compute polling namespace.
- ceilometer-agent-ipmi
Polls the local node with IPMI support, in order to acquire IPMI sensor data and Intel Node Manager data, by using the polling plug-ins (pollsters) registered in the IPMI polling namespace.
- ceilometer-agent-notification
Consumes AMQP messages from other OpenStack services.
- ceilometer-collector
Consumes AMQP notifications from the agents, then dispatches these data to the appropriate data store.
- ceilometer-alarm-evaluator
Determines when alarms fire due to the associated statistic trend crossing a threshold over a sliding time window.
- ceilometer-alarm-notifier
Initiates alarm actions, for example calling out to a webhook with a description of the alarm state transition.
NoteThe
ceilometer-pollingservice is available since the Kilo release. It is intended to replaceceilometer-agent-central,ceilometer-agent-compute, andceilometer-agent-ipmi.The
ceilometer-alarm-evaluatorandceilometer-alarm-notifierservices are removed in Mitaka release.
Except for the ceilometer-agent-compute and the ceilometer-agent-ipmi
services, all the other services are placed on one or more controller
nodes.
The Telemetry architecture highly depends on the AMQP service both for consuming notifications coming from OpenStack services and internal communication.
10.1.1 Supported databases #
The other key external component of Telemetry is the database, where events, samples, alarm definitions, and alarms are stored.
Multiple database back ends can be configured in order to store events, samples, and alarms separately. We recommend Gnocchi for time-series storage.
The list of supported database back ends:
10.1.2 Supported hypervisors #
The Telemetry service collects information about the virtual machines, which requires close connection to the hypervisor that runs on the compute hosts.
The following is a list of supported hypervisors.
The following hypervisors are supported via libvirt
10.1.3 Supported networking services #
Telemetry is able to retrieve information from OpenStack Networking and external networking services:
OpenStack Networking:
Basic network meters
Firewall-as-a-Service (FWaaS) meters
Load-Balancer-as-a-Service (LBaaS) meters
VPN-as-a-Service (VPNaaS) meters
SDN controller meters:
10.1.4 Users, roles, and projects #
This service of OpenStack uses OpenStack Identity for authenticating and authorizing users. The required configuration options are listed in the Telemetry section in the OpenStack Configuration Reference.
The system uses two roles:admin and non-admin. The authorization
happens before processing each API request. The amount of returned data
depends on the role the requestor owns.
The creation of alarm definitions also highly depends on the role of the user, who initiated the action. Further details about Section 10.5, “Alarms” handling can be found in this guide.
10.2 Data collection #
The main responsibility of Telemetry in OpenStack is to collect information about the system that can be used by billing systems or interpreted by analytic tooling. Telemetry in OpenStack originally focused on the counters used for billing, and the recorded range is continuously growing wider.
Collected data can be stored in the form of samples or events in the supported databases, which are listed in Section 10.1.1, “Supported databases”.
Samples can have various sources. Sample sources depend on, and adapt to, the needs and configuration of Telemetry. The Telemetry service requires multiple methods to collect data samples.
The available data collection mechanisms are:
- Notifications
Processing notifications from other OpenStack services, by consuming messages from the configured message queue system.
- Polling
Retrieve information directly from the hypervisor or from the host machine using SNMP, or by using the APIs of other OpenStack services.
- RESTful API
Pushing samples via the RESTful API of Telemetry.
10.2.1 Notifications #
All OpenStack services send notifications about the executed operations or system state. Several notifications carry information that can be metered. For example, CPU time of a VM instance created by OpenStack Compute service.
The notification agent works alongside, but separately, from the Telemetry service. The agent is responsible for consuming notifications. This component is responsible for consuming from the message bus and transforming notifications into events and measurement samples.
Since the Liberty release, the notification agent is responsible for all data processing such as transformations and publishing. After processing, the data is sent via AMQP to the collector service or any external service. These external services persist the data in configured databases.
The different OpenStack services emit several notifications about the various types of events that happen in the system during normal operation. Not all these notifications are consumed by the Telemetry service, as the intention is only to capture the billable events and notifications that can be used for monitoring or profiling purposes. The notification agent filters by the event type. Each notification message contains the event type. The following table contains the event types by each OpenStack service that Telemetry transforms into samples.
|
OpenStack service |
Event types |
Note |
|---|---|---|
|
OpenStack Compute |
scheduler.run_instance.scheduled scheduler.select_destinations compute.instance.* |
For a more detailed list of Compute notifications please check the System Usage Data wiki page. |
|
Bare metal service |
hardware.ipmi.* | |
|
OpenStack Image |
image.update image.upload image.delete image.send |
The required configuration for Image service can be * - service found in Configure the Image service for Telemetry section in the Installation Tutorials and Guides. |
|
OpenStack Networking |
floatingip.create.end floatingip.update.* floatingip.exists network.create.end network.update.* network.exists port.create.end port.update.* port.exists router.create.end router.update.* router.exists subnet.create.end subnet.update.* subnet.exists l3.meter | |
|
Orchestration service |
orchestration.stack.create.end orchestration.stack.update.end orchestration.stack.delete.end orchestration.stack.resume.end orchestration.stack.suspend.end | |
|
OpenStack Block Storage |
volume.exists volume.create.* volume.delete.* volume.update.* volume.resize.* volume.attach.* volume.detach.* snapshot.exists snapshot.create.* snapshot.delete.* snapshot.update.* volume.backup.create.* volume.backup.delete.* volume.backup.restore.* |
The required configuration for Block Storage service can be found in the Add the Block Storage service agent for Telemetry section in the Installation Tutorials and Guides. |
Some services require additional configuration to emit the notifications using the correct control exchange on the message queue and so forth. These configuration needs are referred in the above table for each OpenStack service that needs it.
Specific notifications from the Compute service are important for
administrators and users. Configuring nova_notifications in the
nova.conf file allows administrators to respond to events
rapidly. For more information on configuring notifications for the
compute service, see
Telemetry services in the
Installation Tutorials and Guides.
When the store_events option is set to True in
ceilometer.conf, Prior to the Kilo release, the notification agent
needed database access in order to work properly.
10.2.1.1 Compute agent #
This agent is responsible for collecting resource usage data of VM instances on individual compute nodes within an OpenStack deployment. This mechanism requires a closer interaction with the hypervisor, therefore a separate agent type fulfills the collection of the related meters, which is placed on the host machines to retrieve this information locally.
A Compute agent instance has to be installed on each and every compute node, installation instructions can be found in the Install the Compute agent for Telemetry section in the Installation Tutorials and Guides.
Just like the central agent, this component also does not need a direct database connection. The samples are sent via AMQP to the notification agent.
The list of supported hypervisors can be found in Section 10.1.2, “Supported hypervisors”. The Compute agent uses the API of the hypervisor installed on the compute hosts. Therefore, the supported meters may be different in case of each virtualization back end, as each inspection tool provides a different set of meters.
The list of collected meters can be found in Section 10.6.1, “OpenStack Compute”. The support column provides the information about which meter is available for each hypervisor supported by the Telemetry service.
Telemetry supports Libvirt, which hides the hypervisor under it.
10.2.1.2 Middleware for the OpenStack Object Storage service #
A subset of Object Store statistics requires additional middleware to
be installed behind the proxy of Object Store. This additional component
emits notifications containing data-flow-oriented meters, namely the
storage.objects.(incoming|outgoing).bytes values. The list of these
meters are listed in Section 10.6.7, “OpenStack Object Storage”, marked with
notification as origin.
The instructions on how to install this middleware can be found in Configure the Object Storage service for Telemetry section in the Installation Tutorials and Guides.
10.2.1.3 Telemetry middleware #
Telemetry provides HTTP request and API endpoint counting
capability in OpenStack. This is achieved by
storing a sample for each event marked as audit.http.request,
audit.http.response, http.request or http.response.
It is recommended that these notifications be consumed as events rather
than samples to better index the appropriate values and avoid massive
load on the Metering database. If preferred, Telemetry can consume these
events as samples if the services are configured to emit http.*
notifications.
10.2.2 Polling #
The Telemetry service is intended to store a complex picture of the infrastructure. This goal requires additional information than what is provided by the events and notifications published by each service. Some information is not emitted directly, like resource usage of the VM instances.
Therefore Telemetry uses another method to gather this data by polling the infrastructure including the APIs of the different OpenStack services and other assets, like hypervisors. The latter case requires closer interaction with the compute hosts. To solve this issue, Telemetry uses an agent based architecture to fulfill the requirements against the data collection.
There are three types of agents supporting the polling mechanism, the
compute agent, the central agent, and the IPMI agent. Under
the hood, all the types of polling agents are the same
ceilometer-polling agent, except that they load different polling
plug-ins (pollsters) from different namespaces to gather data. The following
subsections give further information regarding the architectural and
configuration details of these components.
Running ceilometer-agent-compute is exactly the same as:
$ ceilometer-polling --polling-namespaces compute
Running ceilometer-agent-central is exactly the same as:
$ ceilometer-polling --polling-namespaces central
Running ceilometer-agent-ipmi is exactly the same as:
$ ceilometer-polling --polling-namespaces ipmi
In addition to loading all the polling plug-ins registered in the
specified namespaces, the ceilometer-polling agent can also specify the
polling plug-ins to be loaded by using the pollster-list option:
$ ceilometer-polling --polling-namespaces central \
--pollster-list image image.size storage.*HA deployment is NOT supported if the pollster-list option is
used.
The ceilometer-polling service is available since Kilo release.
10.2.2.1 Central agent #
This agent is responsible for polling public REST APIs to retrieve additional information on OpenStack resources not already surfaced via notifications, and also for polling hardware resources over SNMP.
The following services can be polled with this agent:
OpenStack Networking
OpenStack Object Storage
OpenStack Block Storage
Hardware resources via SNMP
Energy consumption meters via Kwapi framework
To install and configure this service use the Add the Telemetry service section in the Installation Tutorials and Guides.
The central agent does not need direct database connection. The samples collected by this agent are sent via AMQP to the notification agent to be processed.
Prior to the Liberty release, data from the polling agents was processed locally and published accordingly rather than by the notification agent.
10.2.2.2 IPMI agent #
This agent is responsible for collecting IPMI sensor data and Intel Node Manager data on individual compute nodes within an OpenStack deployment. This agent requires an IPMI capable node with the ipmitool utility installed, which is commonly used for IPMI control on various Linux distributions.
An IPMI agent instance could be installed on each and every compute node
with IPMI support, except when the node is managed by the Bare metal
service and the conductor.send_sensor_data option is set to true
in the Bare metal service. It is no harm to install this agent on a
compute node without IPMI or Intel Node Manager support, as the agent
checks for the hardware and if none is available, returns empty data. It
is suggested that you install the IPMI agent only on an IPMI capable
node for performance reasons.
Just like the central agent, this component also does not need direct database access. The samples are sent via AMQP to the notification agent.
The list of collected meters can be found in Section 10.6.2, “Bare metal service”.
Do not deploy both the IPMI agent and the Bare metal service on one
compute node. If conductor.send_sensor_data is set, this
misconfiguration causes duplicated IPMI sensor samples.
10.2.3 Support for HA deployment #
Both the polling agents and notification agents can run in an HA deployment, which means that multiple instances of these services can run in parallel with workload partitioning among these running instances.
The Tooz library provides the coordination within the groups of service instances. It provides an API above several back ends that can be used for building distributed applications.
Tooz supports various drivers including the following back end solutions:
You must configure a supported Tooz driver for the HA deployment of the Telemetry services.
For information about the required configuration options that have to be
set in the ceilometer.conf configuration file for both the central
and Compute agents, see the Coordination section
in the OpenStack Configuration Reference.
10.2.3.1 Notification agent HA deployment #
In the Kilo release, workload partitioning support was added to the notification agent. This is particularly useful as the pipeline processing is handled exclusively by the notification agent now which may result in a larger amount of load.
To enable workload partitioning by notification agent, the backend_url
option must be set in the ceilometer.conf configuration file.
Additionally, workload_partitioning should be enabled in the
Notification section in the OpenStack Configuration Reference.
In Liberty, the notification agent creates multiple queues to divide the
workload across all active agents. The number of queues can be controlled by
the pipeline_processing_queues option in the ceilometer.conf
configuration file. A larger value will result in better distribution of
tasks but will also require more memory and longer startup time. It is
recommended to have a value approximately three times the number of active
notification agents. At a minimum, the value should be equal to the number
of active agents.
10.2.3.2 Polling agent HA deployment #
Without the backend_url option being set only one instance of
both the central and Compute agent service is able to run and
function correctly.
The availability check of the instances is provided by heartbeat messages. When the connection with an instance is lost, the workload will be reassigned within the remained instances in the next polling cycle.
Memcached uses a timeout value, which should always be set
to a value that is higher than the heartbeat value set for
Telemetry.
For backward compatibility and supporting existing deployments, the
central agent configuration also supports using different configuration
files for groups of service instances of this type that are running in
parallel. For enabling this configuration set a value for the
partitioning_group_prefix option in the polling section
in the OpenStack Configuration Reference.
For each sub-group of the central agent pool with the same
partitioning_group_prefix a disjoint subset of meters must be
polled, otherwise samples may be missing or duplicated. The list of
meters to poll can be set in the /etc/ceilometer/pipeline.yaml
configuration file. For more information about pipelines see
Section 10.3, “Data collection, processing, and pipelines”.
To enable the Compute agent to run multiple instances simultaneously
with workload partitioning, the workload_partitioning option has to
be set to True under the Compute section
in the ceilometer.conf configuration file.
10.2.4 Send samples to Telemetry #
While most parts of the data collection in the Telemetry service are automated, Telemetry provides the possibility to submit samples via the REST API to allow users to send custom samples into this service.
This option makes it possible to send any kind of samples without the need of writing extra code lines or making configuration changes.
The samples that can be sent to Telemetry are not limited to the actual existing meters. There is a possibility to provide data for any new, customer defined counter by filling out all the required fields of the POST request.
If the sample corresponds to an existing meter, then the fields like
meter-type and meter name should be matched accordingly.
The required fields for sending a sample using the command-line client are:
ID of the corresponding resource. (
--resource-id)Name of meter. (
--meter-name)Type of meter. (
--meter-type)Predefined meter types:
Gauge
Delta
Cumulative
Unit of meter. (
--meter-unit)Volume of sample. (
--sample-volume)
To send samples to Telemetry using the command-line client, the following command should be invoked:
$ ceilometer sample-create -r 37128ad6-daaa-4d22-9509-b7e1c6b08697 \
-m memory.usage --meter-type gauge --meter-unit MB --sample-volume 48
+-------------------+--------------------------------------------+
| Property | Value |
+-------------------+--------------------------------------------+
| message_id | 6118820c-2137-11e4-a429-08002715c7fb |
| name | memory.usage |
| project_id | e34eaa91d52a4402b4cb8bc9bbd308c1 |
| resource_id | 37128ad6-daaa-4d22-9509-b7e1c6b08697 |
| resource_metadata | {} |
| source | e34eaa91d52a4402b4cb8bc9bbd308c1:openstack |
| timestamp | 2014-08-11T09:10:46.358926 |
| type | gauge |
| unit | MB |
| user_id | 679b0499e7a34ccb9d90b64208401f8e |
| volume | 48.0 |
+-------------------+--------------------------------------------+10.2.4.1 Meter definitions #
The Telemetry service collects a subset of the meters by filtering
notifications emitted by other OpenStack services. Starting with the Liberty
release, you can find the meter definitions in a separate configuration file,
called ceilometer/meter/data/meter.yaml. This enables
operators/administrators to add new meters to Telemetry project by updating
the meter.yaml file without any need for additional code changes.
The meter.yaml file should be modified with care. Unless intended
do not remove any existing meter definitions from the file. Also, the
collected meters can differ in some cases from what is referenced in the
documentation.
A standard meter definition looks like:
---
metric:
- name: 'meter name'
event_type: 'event name'
type: 'type of meter eg: gauge, cumulative or delta'
unit: 'name of unit eg: MB'
volume: 'path to a measurable value eg: $.payload.size'
resource_id: 'path to resource id eg: $.payload.id'
project_id: 'path to project id eg: $.payload.owner'The definition above shows a simple meter definition with some fields,
from which name, event_type, type, unit, and volume
are required. If there is a match on the event type, samples are generated
for the meter.
If you take a look at the meter.yaml file, it contains the sample
definitions for all the meters that Telemetry is collecting from
notifications. The value of each field is specified by using JSON path in
order to find the right value from the notification message. In order to be
able to specify the right field you need to be aware of the format of the
consumed notification. The values that need to be searched in the notification
message are set with a JSON path starting with $. For instance, if you need
the size information from the payload you can define it like
$.payload.size.
A notification message may contain multiple meters. You can use * in
the meter definition to capture all the meters and generate samples
respectively. You can use wild cards as shown in the following example:
---
metric:
- name: $.payload.measurements.[*].metric.[*].name
event_type: 'event_name.*'
type: 'delta'
unit: $.payload.measurements.[*].metric.[*].unit
volume: payload.measurements.[*].result
resource_id: $.payload.target
user_id: $.payload.initiator.id
project_id: $.payload.initiator.project_idIn the above example, the name field is a JSON path with matching
a list of meter names defined in the notification message.
You can even use complex operations on JSON paths. In the following example,
volume and resource_id fields perform an arithmetic
and string concatenation:
---
metric:
- name: 'compute.node.cpu.idle.percent'
event_type: 'compute.metrics.update'
type: 'gauge'
unit: 'percent'
volume: payload.metrics[?(@.name='cpu.idle.percent')].value * 100
resource_id: $.payload.host + "_" + $.payload.nodenameYou can use the timedelta plug-in to evaluate the difference in seconds
between two datetime fields from one notification.
---
metric:
- name: 'compute.instance.booting.time'
event_type: 'compute.instance.create.end'
type: 'gauge'
unit: 'sec'
volume:
fields: [$.payload.created_at, $.payload.launched_at]
plugin: 'timedelta'
project_id: $.payload.tenant_id
resource_id: $.payload.instance_idYou will find some existence meters in the meter.yaml. These
meters have a volume as 1 and are at the bottom of the yaml file
with a note suggesting that these will be removed in Mitaka release.
For example, the meter definition for existence meters is as follows:
---
metric:
- name: 'meter name'
type: 'delta'
unit: 'volume'
volume: 1
event_type:
- 'event type'
resource_id: $.payload.volume_id
user_id: $.payload.user_id
project_id: $.payload.tenant_idThese meters are not loaded by default. To load these meters, flip
the disable_non_metric_meters option in the ceilometer.conf
file.
10.2.5 Block Storage audit script setup to get notifications #
If you want to collect OpenStack Block Storage notification on demand,
you can use cinder-volume-usage-audit from OpenStack Block Storage.
This script becomes available when you install OpenStack Block Storage,
so you can use it without any specific settings and you don't need to
authenticate to access the data. To use it, you must run this command in
the following format:
$ cinder-volume-usage-audit \ --start_time='YYYY-MM-DD HH:MM:SS' --end_time='YYYY-MM-DD HH:MM:SS' --send_actions
This script outputs what volumes or snapshots were created, deleted, or exists in a given period of time and some information about these volumes or snapshots. Information about the existence and size of volumes and snapshots is store in the Telemetry service. This data is also stored as an event which is the recommended usage as it provides better indexing of data.
Using this script via cron you can get notifications periodically, for example, every 5 minutes:
*/5 * * * * /path/to/cinder-volume-usage-audit --send_actions
10.2.6 Storing samples #
The Telemetry service has a separate service that is responsible for persisting the data that comes from the pollsters or is received as notifications. The data can be stored in a file or a database back end, for which the list of supported databases can be found in Section 10.1.1, “Supported databases”. The data can also be sent to an external data store by using an HTTP dispatcher.
The ceilometer-collector service receives the data as messages from the
message bus of the configured AMQP service. It sends these datapoints
without any modification to the configured target. The service has to
run on a host machine from which it has access to the configured
dispatcher.
Multiple dispatchers can be configured for Telemetry at one time.
Multiple ceilometer-collector processes can be run at a time. It is also
supported to start multiple worker threads per collector process. The
collector_workers configuration option has to be modified in the
Collector section
of the ceilometer.conf configuration file.
10.2.6.1 Database dispatcher #
When the database dispatcher is configured as data store, you have the
option to set a time_to_live option (ttl) for samples. By default
the time to live value for samples is set to -1, which means that they
are kept in the database forever.
The time to live value is specified in seconds. Each sample has a time
stamp, and the ttl value indicates that a sample will be deleted
from the database when the number of seconds has elapsed since that
sample reading was stamped. For example, if the time to live is set to
600, all samples older than 600 seconds will be purged from the
database.
Certain databases support native TTL expiration. In cases where this is
not possible, a command-line script, which you can use for this purpose
is ceilometer-expirer. You can run it in a cron job, which helps to keep
your database in a consistent state.
The level of support differs in case of the configured back end:
|
Database |
TTL value support |
Note |
|---|---|---|
|
MongoDB |
Yes |
MongoDB has native TTL support for deleting samples that are older than the configured ttl value. |
|
SQL-based back ends |
Yes |
|
|
HBase |
No |
Telemetry's HBase support does not include native TTL
nor |
|
DB2 NoSQL |
No |
DB2 NoSQL does not have native TTL
nor |
10.2.6.2 HTTP dispatcher #
The Telemetry service supports sending samples to an external HTTP
target. The samples are sent without any modification. To set this
option as the collector's target, the dispatcher has to be changed
to http in the ceilometer.conf configuration file. For the list
of options that you need to set, see the see the dispatcher_http
section
in the OpenStack Configuration Reference.
10.2.6.3 File dispatcher #
You can store samples in a file by setting the dispatcher option in the
ceilometer.conf file. For the list of configuration options,
see the dispatcher_file section
in the OpenStack Configuration Reference.
10.3 Data collection, processing, and pipelines #
The mechanism by which data is collected and processed is called a pipeline. Pipelines, at the configuration level, describe a coupling between sources of data and the corresponding sinks for transformation and publication of data.
A source is a producer of data: samples or events. In effect, it is a
set of pollsters or notification handlers emitting datapoints for a set
of matching meters and event types.
Each source configuration encapsulates name matching, polling interval determination, optional resource enumeration or discovery, and mapping to one or more sinks for publication.
Data gathered can be used for different purposes, which can impact how frequently it needs to be published. Typically, a meter published for billing purposes needs to be updated every 30 minutes while the same meter may be needed for performance tuning every minute.
Rapid polling cadences should be avoided, as it results in a huge amount of data in a short time frame, which may negatively affect the performance of both Telemetry and the underlying database back end. We strongly recommend you do not use small granularity values like 10 seconds.
A sink, on the other hand, is a consumer of data, providing logic for the transformation and publication of data emitted from related sources.
In effect, a sink describes a chain of handlers. The chain starts with zero or more transformers and ends with one or more publishers. The first transformer in the chain is passed data from the corresponding source, takes some action such as deriving rate of change, performing unit conversion, or aggregating, before passing the modified data to the next step that is described in Section 10.4.3, “Publishers”.
10.3.1 Pipeline configuration #
The pipeline configuration is, by default stored in separate configuration
files called pipeline.yaml and event_pipeline.yaml next to
the ceilometer.conf file. The meter pipeline and event pipeline
configuration files can be set by the pipeline_cfg_file and
event_pipeline_cfg_file options listed in the Description of
configuration options for api table
section in the OpenStack Configuration Reference respectively. Multiple
pipelines can be defined in one pipeline configuration file.
The meter pipeline definition looks like:
---
sources:
- name: 'source name'
interval: 'how often should the samples be injected into the pipeline'
meters:
- 'meter filter'
resources:
- 'list of resource URLs'
sinks
- 'sink name'
sinks:
- name: 'sink name'
transformers: 'definition of transformers'
publishers:
- 'list of publishers'The interval parameter in the sources section should be defined in seconds. It determines the polling cadence of sample injection into the pipeline, where samples are produced under the direct control of an agent.
There are several ways to define the list of meters for a pipeline source. The list of valid meters can be found in Section 10.6, “Measurements”. There is a possibility to define all the meters, or just included or excluded meters, with which a source should operate:
To include all meters, use the
*wildcard symbol. It is highly advisable to select only the meters that you intend on using to avoid flooding the metering database with unused data.To define the list of meters, use either of the following:
To define the list of included meters, use the
meter_namesyntax.To define the list of excluded meters, use the
!meter_namesyntax.For meters, which have variants identified by a complex name field, use the wildcard symbol to select all, for example, for
instance:m1.tiny, useinstance:\*.
The OpenStack Telemetry service does not have any duplication check between pipelines, and if you add a meter to multiple pipelines then it is assumed the duplication is intentional and may be stored multiple times according to the specified sinks.
The above definition methods can be used in the following combinations:
Use only the wildcard symbol.
Use the list of included meters.
Use the list of excluded meters.
Use wildcard symbol with the list of excluded meters.
At least one of the above variations should be included in the meters section. Included and excluded meters cannot co-exist in the same pipeline. Wildcard and included meters cannot co-exist in the same pipeline definition section.
The optional resources section of a pipeline source allows a static list of resource URLs to be configured for polling.
The transformers section of a pipeline sink provides the possibility to add a list of transformer definitions. The available transformers are:
|
Name of transformer |
Reference name for configuration |
|---|---|
|
Accumulator |
accumulator |
|
Aggregator |
aggregator |
|
Arithmetic |
arithmetic |
|
Rate of change |
rate_of_change |
|
Unit conversion |
unit_conversion |
|
Delta |
delta |
The publishers section contains the list of publishers, where the samples data should be sent after the possible transformations.
Similarly, the event pipeline definition looks like:
---
sources:
- name: 'source name'
events:
- 'event filter'
sinks
- 'sink name'
sinks:
- name: 'sink name'
publishers:
- 'list of publishers'The event filter uses the same filtering logic as the meter pipeline.
10.3.1.1 Transformers #
The definition of transformers can contain the following fields:
- name
Name of the transformer.
- parameters
Parameters of the transformer.
The parameters section can contain transformer specific fields, like source and target fields with different subfields in case of the rate of change, which depends on the implementation of the transformer.
In the case of the transformer that creates the cpu_util meter, the
definition looks like:
transformers:
- name: "rate_of_change"
parameters:
target:
name: "cpu_util"
unit: "%"
type: "gauge"
scale: "100.0 / (10**9 * (resource_metadata.cpu_number or 1))"The rate of change the transformer generates is the cpu_util meter
from the sample values of the cpu counter, which represents
cumulative CPU time in nanoseconds. The transformer definition above
defines a scale factor (for nanoseconds and multiple CPUs), which is
applied before the transformation derives a sequence of gauge samples
with unit %, from sequential values of the cpu meter.
The definition for the disk I/O rate, which is also generated by the rate of change transformer:
transformers:
- name: "rate_of_change"
parameters:
source:
map_from:
name: "disk\\.(read|write)\\.(bytes|requests)"
unit: "(B|request)"
target:
map_to:
name: "disk.\\1.\\2.rate"
unit: "\\1/s"
type: "gauge"10.3.1.2 Unit conversion transformer #
Transformer to apply a unit conversion. It takes the volume of the meter
and multiplies it with the given scale expression. Also supports
map_from and map_to like the rate of change transformer.
Sample configuration:
transformers:
- name: "unit_conversion"
parameters:
target:
name: "disk.kilobytes"
unit: "KB"
scale: "volume * 1.0 / 1024.0"With map_from and map_to:
transformers:
- name: "unit_conversion"
parameters:
source:
map_from:
name: "disk\\.(read|write)\\.bytes"
target:
map_to:
name: "disk.\\1.kilobytes"
scale: "volume * 1.0 / 1024.0"
unit: "KB"10.3.1.3 Aggregator transformer #
A transformer that sums up the incoming samples until enough samples have come in or a timeout has been reached.
Timeout can be specified with the retention_time option. If you want
to flush the aggregation, after a set number of samples have been
aggregated, specify the size parameter.
The volume of the created sample is the sum of the volumes of samples
that came into the transformer. Samples can be aggregated by the
attributes project_id, user_id and resource_metadata. To aggregate
by the chosen attributes, specify them in the configuration and set which
value of the attribute to take for the new sample (first to take the
first sample's attribute, last to take the last sample's attribute, and
drop to discard the attribute).
To aggregate 60s worth of samples by resource_metadata and keep the
resource_metadata of the latest received sample:
transformers:
- name: "aggregator"
parameters:
retention_time: 60
resource_metadata: lastTo aggregate each 15 samples by user_id and resource_metadata and keep
the user_id of the first received sample and drop the
resource_metadata:
transformers:
- name: "aggregator"
parameters:
size: 15
user_id: first
resource_metadata: drop10.3.1.4 Accumulator transformer #
This transformer simply caches the samples until enough samples have arrived and then flushes them all down the pipeline at once:
transformers:
- name: "accumulator"
parameters:
size: 1510.3.1.5 Multi meter arithmetic transformer #
This transformer enables us to perform arithmetic calculations over one or more meters and/or their metadata, for example:
memory_util = 100 * memory.usage / memoryA new sample is created with the properties described in the target
section of the transformer's configuration. The sample's
volume is the result of the provided expression. The calculation is
performed on samples from the same resource.
The calculation is limited to meters with the same interval.
Example configuration:
transformers:
- name: "arithmetic"
parameters:
target:
name: "memory_util"
unit: "%"
type: "gauge"
expr: "100 * $(memory.usage) / $(memory)"To demonstrate the use of metadata, the following implementation of a novel meter shows average CPU time per core:
transformers:
- name: "arithmetic"
parameters:
target:
name: "avg_cpu_per_core"
unit: "ns"
type: "cumulative"
expr: "$(cpu) / ($(cpu).resource_metadata.cpu_number or 1)"Expression evaluation gracefully handles NaNs and exceptions. In such a case it does not create a new sample but only logs a warning.
10.3.1.6 Delta transformer #
This transformer calculates the change between two sample datapoints of a resource. It can be configured to capture only the positive growth deltas.
Example configuration:
transformers:
- name: "delta"
parameters:
target:
name: "cpu.delta"
growth_only: True10.4 Data retrieval #
The Telemetry service offers several mechanisms from which the persisted data can be accessed. As described in Section 10.1, “System architecture” and in Section 10.2, “Data collection”, the collected information can be stored in one or more database back ends, which are hidden by the Telemetry RESTful API.
It is highly recommended not to access the database directly and read or modify any data in it. The API layer hides all the changes in the actual database schema and provides a standard interface to expose the samples, alarms and so forth.
10.4.1 Telemetry v2 API #
The Telemetry service provides a RESTful API, from which the collected samples and all the related information can be retrieved, like the list of meters, alarm definitions and so forth.
The Telemetry API URL can be retrieved from the service catalog provided by OpenStack Identity, which is populated during the installation process. The API access needs a valid token and proper permission to retrieve data, as described in Section 10.1.4, “Users, roles, and projects”.
Further information about the available API endpoints can be found in the Telemetry API Reference.
10.4.1.1 Query #
The API provides some additional functionalities, like querying the collected data set. For the samples and alarms API endpoints, both simple and complex query styles are available, whereas for the other endpoints only simple queries are supported.
After validating the query parameters, the processing is done on the database side in the case of most database back ends in order to achieve better performance.
Simple query
Many of the API endpoints accept a query filter argument, which should be a list of data structures that consist of the following items:
fieldopvaluetype
Regardless of the endpoint on which the filter is applied on, it will always target the fields of the Sample type.
Several fields of the API endpoints accept shorter names than the ones defined in the reference. The API will do the transformation internally and return the output with the fields that are listed in the API reference. The fields are the following:
project_id: projectresource_id: resourceuser_id: user
When a filter argument contains multiple constraints of the above form,
a logical AND relation between them is implied.
Complex query
The filter expressions of the complex query feature operate on the
fields of Sample, Alarm and AlarmChange types. The following
comparison operators are supported:
=!=<<=>>=
The following logical operators can be used:
andornot
The not operator has different behavior in MongoDB and in the
SQLAlchemy-based database engines. If the not operator is
applied on a non existent metadata field then the result depends on
the database engine. In case of MongoDB, it will return every sample
as the not operator is evaluated true for every sample where the
given field does not exist. On the other hand the SQL-based database
engine will return an empty result because of the underlying
join operation.
Complex query supports specifying a list of orderby expressions.
This means that the result of the query can be ordered based on the
field names provided in this list. When multiple keys are defined for
the ordering, these will be applied sequentially in the order of the
specification. The second expression will be applied on the groups for
which the values of the first expression are the same. The ordering can
be ascending or descending.
The number of returned items can be bounded using the limit option.
The filter, orderby and limit fields are optional.
As opposed to the simple query, complex query is available via a separate API endpoint. For more information see the Telemetry v2 Web API Reference.
10.4.1.2 Statistics #
The sample data can be used in various ways for several purposes, like billing or profiling. In external systems the data is often used in the form of aggregated statistics. The Telemetry API provides several built-in functions to make some basic calculations available without any additional coding.
Telemetry supports the following statistics and aggregation functions:
-
avg Average of the sample volumes over each period.
-
cardinality Count of distinct values in each period identified by a key specified as the parameter of this aggregate function. The supported parameter values are:
project_idresource_iduser_id
The aggregate.param option is required.
-
count Number of samples in each period.
-
max Maximum of the sample volumes in each period.
-
min Minimum of the sample volumes in each period.
-
stddev Standard deviation of the sample volumes in each period.
-
sum Sum of the sample volumes over each period.
The simple query and the statistics functionality can be used together in a single API request.
10.4.2 Telemetry command-line client and SDK #
The Telemetry service provides a command-line client, with which the collected data is available just as the alarm definition and retrieval options. The client uses the Telemetry RESTful API in order to execute the requested operations.
To be able to use the ceilometer command, the
python-ceilometerclient package needs to be installed and configured
properly. For details about the installation process, see the Telemetry
chapter
in the Installation Tutorials and Guides.
The Telemetry service captures the user-visible resource usage data. Therefore the database will not contain any data without the existence of these resources, like VM images in the OpenStack Image service.
Similarly to other OpenStack command-line clients, the ceilometer
client uses OpenStack Identity for authentication. The proper
credentials and --auth_url parameter have to be defined via command
line parameters or environment variables.
This section provides some examples without the aim of completeness. These commands can be used for instance for validating an installation of Telemetry.
To retrieve the list of collected meters, the following command should be used:
$ ceilometer meter-list +------------------------+------------+------+------------------------------------------+----------------------------------+----------------------------------+ | Name | Type | Unit | Resource ID | User ID | Project ID | +------------------------+------------+------+------------------------------------------+----------------------------------+----------------------------------+ | cpu | cumulative | ns | bb52e52b-1e42-4751-b3ac-45c52d83ba07 | b6e62aad26174382bc3781c12fe413c8 | cbfa8e3dfab64a27a87c8e24ecd5c60f | | cpu | cumulative | ns | c8d2e153-a48f-4cec-9e93-86e7ac6d4b0b | b6e62aad26174382bc3781c12fe413c8 | cbfa8e3dfab64a27a87c8e24ecd5c60f | | cpu_util | gauge | % | bb52e52b-1e42-4751-b3ac-45c52d83ba07 | b6e62aad26174382bc3781c12fe413c8 | cbfa8e3dfab64a27a87c8e24ecd5c60f | | cpu_util | gauge | % | c8d2e153-a48f-4cec-9e93-86e7ac6d4b0b | b6e62aad26174382bc3781c12fe413c8 | cbfa8e3dfab64a27a87c8e24ecd5c60f | | disk.device.read.bytes | cumulative | B | bb52e52b-1e42-4751-b3ac-45c52d83ba07-hdd | b6e62aad26174382bc3781c12fe413c8 | cbfa8e3dfab64a27a87c8e24ecd5c60f | | disk.device.read.bytes | cumulative | B | bb52e52b-1e42-4751-b3ac-45c52d83ba07-vda | b6e62aad26174382bc3781c12fe413c8 | cbfa8e3dfab64a27a87c8e24ecd5c60f | | disk.device.read.bytes | cumulative | B | c8d2e153-a48f-4cec-9e93-86e7ac6d4b0b-hdd | b6e62aad26174382bc3781c12fe413c8 | cbfa8e3dfab64a27a87c8e24ecd5c60f | | disk.device.read.bytes | cumulative | B | c8d2e153-a48f-4cec-9e93-86e7ac6d4b0b-vda | b6e62aad26174382bc3781c12fe413c8 | cbfa8e3dfab64a27a87c8e24ecd5c60f | | ... | +------------------------+------------+------+------------------------------------------+----------------------------------+----------------------------------+
The ceilometer command was run with admin rights, which means
that all the data is accessible in the database. For more information
about access right see Section 10.1.4, “Users, roles, and projects”. As it can be seen
in the above example, there are two VM instances existing in the system, as
there are VM instance related meters on the top of the result list. The
existence of these meters does not indicate that these instances are running at
the time of the request. The result contains the currently collected meters per
resource, in an ascending order based on the name of the meter.
Samples are collected for each meter that is present in the list of
meters, except in case of instances that are not running or deleted from
the OpenStack Compute database. If an instance no longer exists and
there is a time_to_live value set in the ceilometer.conf
configuration file, then a group of samples are deleted in each
expiration cycle. When the last sample is deleted for a meter, the
database can be cleaned up by running ceilometer-expirer and the meter
will not be present in the list above anymore. For more information
about the expiration procedure see Section 10.2.6, “Storing samples”.
The Telemetry API supports simple query on the meter endpoint. The query functionality has the following syntax:
--query <field1><operator1><value1>;...;<field_n><operator_n><value_n>
The following command needs to be invoked to request the meters of one VM instance:
$ ceilometer meter-list --query resource=bb52e52b-1e42-4751-b3ac-45c52d83ba07 +-------------------------+------------+-----------+--------------------------------------+----------------------------------+----------------------------------+ | Name | Type | Unit | Resource ID | User ID | Project ID | +-------------------------+------------+-----------+--------------------------------------+----------------------------------+----------------------------------+ | cpu | cumulative | ns | bb52e52b-1e42-4751-b3ac-45c52d83ba07 | b6e62aad26174382bc3781c12fe413c8 | cbfa8e3dfab64a27a87c8e24ecd5c60f | | cpu_util | gauge | % | bb52e52b-1e42-4751-b3ac-45c52d83ba07 | b6e62aad26174382bc3781c12fe413c8 | cbfa8e3dfab64a27a87c8e24ecd5c60f | | cpu_l3_cache | gauge | B | bb52e52b-1e42-4751-b3ac-45c52d83ba07 | b6e62aad26174382bc3781c12fe413c8 | cbfa8e3dfab64a27a87c8e24ecd5c60f | | disk.ephemeral.size | gauge | GB | bb52e52b-1e42-4751-b3ac-45c52d83ba07 | b6e62aad26174382bc3781c12fe413c8 | cbfa8e3dfab64a27a87c8e24ecd5c60f | | disk.read.bytes | cumulative | B | bb52e52b-1e42-4751-b3ac-45c52d83ba07 | b6e62aad26174382bc3781c12fe413c8 | cbfa8e3dfab64a27a87c8e24ecd5c60f | | disk.read.bytes.rate | gauge | B/s | bb52e52b-1e42-4751-b3ac-45c52d83ba07 | b6e62aad26174382bc3781c12fe413c8 | cbfa8e3dfab64a27a87c8e24ecd5c60f | | disk.read.requests | cumulative | request | bb52e52b-1e42-4751-b3ac-45c52d83ba07 | b6e62aad26174382bc3781c12fe413c8 | cbfa8e3dfab64a27a87c8e24ecd5c60f | | disk.read.requests.rate | gauge | request/s | bb52e52b-1e42-4751-b3ac-45c52d83ba07 | b6e62aad26174382bc3781c12fe413c8 | cbfa8e3dfab64a27a87c8e24ecd5c60f | | disk.root.size | gauge | GB | bb52e52b-1e42-4751-b3ac-45c52d83ba07 | b6e62aad26174382bc3781c12fe413c8 | cbfa8e3dfab64a27a87c8e24ecd5c60f | | disk.write.bytes | cumulative | B | bb52e52b-1e42-4751-b3ac-45c52d83ba07 | b6e62aad26174382bc3781c12fe413c8 | cbfa8e3dfab64a27a87c8e24ecd5c60f | | disk.write.bytes.rate | gauge | B/s | bb52e52b-1e42-4751-b3ac-45c52d83ba07 | b6e62aad26174382bc3781c12fe413c8 | cbfa8e3dfab64a27a87c8e24ecd5c60f | | disk.write.requests | cumulative | request | bb52e52b-1e42-4751-b3ac-45c52d83ba07 | b6e62aad26174382bc3781c12fe413c8 | cbfa8e3dfab64a27a87c8e24ecd5c60f | | disk.write.requests.rate| gauge | request/s | bb52e52b-1e42-4751-b3ac-45c52d83ba07 | b6e62aad26174382bc3781c12fe413c8 | cbfa8e3dfab64a27a87c8e24ecd5c60f | | instance | gauge | instance | bb52e52b-1e42-4751-b3ac-45c52d83ba07 | b6e62aad26174382bc3781c12fe413c8 | cbfa8e3dfab64a27a87c8e24ecd5c60f | | instance:m1.tiny | gauge | instance | bb52e52b-1e42-4751-b3ac-45c52d83ba07 | b6e62aad26174382bc3781c12fe413c8 | cbfa8e3dfab64a27a87c8e24ecd5c60f | | memory | gauge | MB | bb52e52b-1e42-4751-b3ac-45c52d83ba07 | b6e62aad26174382bc3781c12fe413c8 | cbfa8e3dfab64a27a87c8e24ecd5c60f | | vcpus | gauge | vcpu | bb52e52b-1e42-4751-b3ac-45c52d83ba07 | b6e62aad26174382bc3781c12fe413c8 | cbfa8e3dfab64a27a87c8e24ecd5c60f | +-------------------------+------------+-----------+--------------------------------------+----------------------------------+----------------------------------+
As it was described above, the whole set of samples can be retrieved
that are stored for a meter or filtering the result set by using one of
the available query types. The request for all the samples of the
cpu meter without any additional filtering looks like the following:
$ ceilometer sample-list --meter cpu +--------------------------------------+-------+------------+------------+------+---------------------+ | Resource ID | Meter | Type | Volume | Unit | Timestamp | +--------------------------------------+-------+------------+------------+------+---------------------+ | c8d2e153-a48f-4cec-9e93-86e7ac6d4b0b | cpu | cumulative | 5.4863e+11 | ns | 2014-08-31T11:17:03 | | bb52e52b-1e42-4751-b3ac-45c52d83ba07 | cpu | cumulative | 5.7848e+11 | ns | 2014-08-31T11:17:03 | | c8d2e153-a48f-4cec-9e93-86e7ac6d4b0b | cpu | cumulative | 5.4811e+11 | ns | 2014-08-31T11:07:05 | | bb52e52b-1e42-4751-b3ac-45c52d83ba07 | cpu | cumulative | 5.7797e+11 | ns | 2014-08-31T11:07:05 | | c8d2e153-a48f-4cec-9e93-86e7ac6d4b0b | cpu | cumulative | 5.3589e+11 | ns | 2014-08-31T10:27:19 | | bb52e52b-1e42-4751-b3ac-45c52d83ba07 | cpu | cumulative | 5.6397e+11 | ns | 2014-08-31T10:27:19 | | ... | +--------------------------------------+-------+------------+------------+------+---------------------+
The result set of the request contains the samples for both instances ordered by the timestamp field in the default descending order.
The simple query makes it possible to retrieve only a subset of the
collected samples. The following command can be executed to request the
cpu samples of only one of the VM instances:
$ ceilometer sample-list --meter cpu --query resource=bb52e52b-1e42-4751- b3ac-45c52d83ba07 +--------------------------------------+------+------------+------------+------+---------------------+ | Resource ID | Name | Type | Volume | Unit | Timestamp | +--------------------------------------+------+------------+------------+------+---------------------+ | bb52e52b-1e42-4751-b3ac-45c52d83ba07 | cpu | cumulative | 5.7906e+11 | ns | 2014-08-31T11:27:08 | | bb52e52b-1e42-4751-b3ac-45c52d83ba07 | cpu | cumulative | 5.7848e+11 | ns | 2014-08-31T11:17:03 | | bb52e52b-1e42-4751-b3ac-45c52d83ba07 | cpu | cumulative | 5.7797e+11 | ns | 2014-08-31T11:07:05 | | bb52e52b-1e42-4751-b3ac-45c52d83ba07 | cpu | cumulative | 5.6397e+11 | ns | 2014-08-31T10:27:19 | | bb52e52b-1e42-4751-b3ac-45c52d83ba07 | cpu | cumulative | 5.6207e+11 | ns | 2014-08-31T10:17:03 | | bb52e52b-1e42-4751-b3ac-45c52d83ba07 | cpu | cumulative | 5.3831e+11 | ns | 2014-08-31T08:41:57 | | ... | +--------------------------------------+------+------------+------------+------+---------------------+
As it can be seen on the output above, the result set contains samples for only one instance of the two.
The ceilometer query-samples command is used to execute rich
queries. This command accepts the following parameters:
-
--filter Contains the filter expression for the query in the form of:
{complex_op: [{simple_op: {field_name: value}}]}.-
--orderby Contains the list of
orderbyexpressions in the form of:[{field_name: direction}, {field_name: direction}].-
--limit Specifies the maximum number of samples to return.
For more information about complex queries see Section 10.4.1.1, “Query”.
As the complex query functionality provides the possibility of using
complex operators, it is possible to retrieve a subset of samples for a
given VM instance. To request for the first six samples for the cpu
and disk.read.bytes meters, the following command should be invoked:
$ ceilometer query-samples --filter '{"and": \
[{"=":{"resource":"bb52e52b-1e42-4751-b3ac-45c52d83ba07"}},{"or":[{"=":{"counter_name":"cpu"}}, \
{"=":{"counter_name":"disk.read.bytes"}}]}]}' --orderby '[{"timestamp":"asc"}]' --limit 6
+--------------------------------------+-----------------+------------+------------+------+---------------------+
| Resource ID | Meter | Type | Volume | Unit | Timestamp |
+--------------------------------------+-----------------+------------+------------+------+---------------------+
| bb52e52b-1e42-4751-b3ac-45c52d83ba07 | disk.read.bytes | cumulative | 385334.0 | B | 2014-08-30T13:00:46 |
| bb52e52b-1e42-4751-b3ac-45c52d83ba07 | cpu | cumulative | 1.2132e+11 | ns | 2014-08-30T13:00:47 |
| bb52e52b-1e42-4751-b3ac-45c52d83ba07 | cpu | cumulative | 1.4295e+11 | ns | 2014-08-30T13:10:51 |
| bb52e52b-1e42-4751-b3ac-45c52d83ba07 | disk.read.bytes | cumulative | 601438.0 | B | 2014-08-30T13:10:51 |
| bb52e52b-1e42-4751-b3ac-45c52d83ba07 | disk.read.bytes | cumulative | 601438.0 | B | 2014-08-30T13:20:33 |
| bb52e52b-1e42-4751-b3ac-45c52d83ba07 | cpu | cumulative | 1.4795e+11 | ns | 2014-08-30T13:20:34 |
+--------------------------------------+-----------------+------------+------------+------+---------------------+Ceilometer also captures data as events, which represents the state of a
resource. Refer to /telemetry-events for more information regarding
Events.
To retrieve a list of recent events that occurred in the system, the following command can be executed:
$ ceilometer event-list +--------------------------------------+---------------+----------------------------+-----------------------------------------------------------------+ | Message ID | Event Type | Generated | Traits | +--------------------------------------+---------------+----------------------------+-----------------------------------------------------------------+ | dfdb87b6-92c6-4d40-b9b5-ba308f304c13 | image.create | 2015-09-24T22:17:39.498888 | +---------+--------+-----------------+ | | | | | | name | type | value | | | | | | +---------+--------+-----------------+ | | | | | | service | string | image.localhost | | | | | | +---------+--------+-----------------+ | | 84054bc6-2ae6-4b93-b5e7-06964f151cef | image.prepare | 2015-09-24T22:17:39.594192 | +---------+--------+-----------------+ | | | | | | name | type | value | | | | | | +---------+--------+-----------------+ | | | | | | service | string | image.localhost | | | | | | +---------+--------+-----------------+ | | 2ec99c2c-08ee-4079-bf80-27d4a073ded6 | image.update | 2015-09-24T22:17:39.578336 | +-------------+--------+--------------------------------------+ | | | | | | name | type | value | | | | | | +-------------+--------+--------------------------------------+ | | | | | | created_at | string | 2015-09-24T22:17:39Z | | | | | | | name | string | cirros-0.3.4-x86_64-uec-kernel | | | | | | | project_id | string | 56ffddea5b4f423496444ea36c31be23 | | | | | | | resource_id | string | 86eb8273-edd7-4483-a07c-002ff1c5657d | | | | | | | service | string | image.localhost | | | | | | | status | string | saving | | | | | | | user_id | string | 56ffddea5b4f423496444ea36c31be23 | | | | | | +-------------+--------+--------------------------------------+ | +--------------------------------------+---------------+----------------------------+-----------------------------------------------------------------+
In Liberty, the data returned corresponds to the role and user. Non-admin users will only return events that are scoped to them. Admin users will return all events related to the project they administer as well as all unscoped events.
Similar to querying meters, additional filter parameters can be given to retrieve specific events:
$ ceilometer event-list -q 'event_type=compute.instance.exists; \ instance_type=m1.tiny' +--------------------------------------+-------------------------+----------------------------+----------------------------------------------------------------------------------+ | Message ID | Event Type | Generated | Traits | +--------------------------------------+-------------------------+----------------------------+----------------------------------------------------------------------------------+ | 134a2ab3-6051-496c-b82f-10a3c367439a | compute.instance.exists | 2015-09-25T03:00:02.152041 | +------------------------+----------+------------------------------------------+ | | | | | | name | type | value | | | | | | +------------------------+----------+------------------------------------------+ | | | | | | audit_period_beginning | datetime | 2015-09-25T02:00:00 | | | | | | | audit_period_ending | datetime | 2015-09-25T03:00:00 | | | | | | | disk_gb | integer | 1 | | | | | | | ephemeral_gb | integer | 0 | | | | | | | host | string | localhost.localdomain | | | | | | | instance_id | string | 2115f189-c7f1-4228-97bc-d742600839f2 | | | | | | | instance_type | string | m1.tiny | | | | | | | instance_type_id | integer | 2 | | | | | | | launched_at | datetime | 2015-09-24T22:24:56 | | | | | | | memory_mb | integer | 512 | | | | | | | project_id | string | 56ffddea5b4f423496444ea36c31be23 | | | | | | | request_id | string | req-c6292b21-bf98-4a1d-b40c-cebba4d09a67 | | | | | | | root_gb | integer | 1 | | | | | | | service | string | compute | | | | | | | state | string | active | | | | | | | tenant_id | string | 56ffddea5b4f423496444ea36c31be23 | | | | | | | user_id | string | 0b3d725756f94923b9d0c4db864d06a9 | | | | | | | vcpus | integer | 1 | | | | | | +------------------------+----------+------------------------------------------+ | +--------------------------------------+-------------------------+----------------------------+----------------------------------------------------------------------------------+
As of the Liberty release, the number of items returned will be
restricted to the value defined by default_api_return_limit in the
ceilometer.conf configuration file. Alternatively, the value can
be set per query by passing the limit option in the request.
10.4.2.1 Telemetry Python bindings #
The command-line client library provides python bindings in order to use the Telemetry Python API directly from python programs.
The first step in setting up the client is to create a client instance with the proper credentials:
>>> import ceilometerclient.client
>>> cclient = ceilometerclient.client.get_client(VERSION, username=USERNAME, password=PASSWORD, tenant_name=PROJECT_NAME, auth_url=AUTH_URL)The VERSION parameter can be 1 or 2, specifying the API
version to be used.
The method calls look like the following:
>>> cclient.meters.list()
[<Meter ...>, ...]
>>> cclient.samples.list()
[<Sample ...>, ...]For further details about the python-ceilometerclient package, see the Python bindings to the OpenStack Ceilometer API reference.
10.4.3 Publishers #
The Telemetry service provides several transport methods to forward the
data collected to the ceilometer-collector service or to an external
system. The consumers of this data are widely different, like monitoring
systems, for which data loss is acceptable and billing systems, which
require reliable data transportation. Telemetry provides methods to
fulfill the requirements of both kind of systems, as it is described
below.
The publisher component makes it possible to persist the data into storage through the message bus or to send it to one or more external consumers. One chain can contain multiple publishers.
To solve the above mentioned problem, the notion of multi-publisher can be configured for each datapoint within the Telemetry service, allowing the same technical meter or event to be published multiple times to multiple destinations, each potentially using a different transport.
Publishers can be specified in the publishers section for each
pipeline (for further details about pipelines see
Section 10.3, “Data collection, processing, and pipelines”) that is defined in
the pipeline.yaml
file.
The following publisher types are supported:
- direct
It can be specified in the form of
direct://?dispatcher=http. The dispatcher's options include database, file, http, and gnocchi. For more details on dispatcher, see Section 10.2.6, “Storing samples”. It emits data in the configured dispatcher directly, default configuration (the form isdirect://) is database dispatcher. In the Mitaka release, this method can only emit data to the database dispatcher, and the form isdirect://.- notifier
It can be specified in the form of
notifier://?option1=value1&option2=value2. It emits data over AMQP using oslo.messaging. This is the recommended method of publishing.- rpc
It can be specified in the form of
rpc://?option1=value1&option2=value2. It emits metering data over lossy AMQP. This method is synchronous and may experience performance issues. This publisher is deprecated in Liberty in favor of the notifier publisher.- udp
It can be specified in the form of
udp://<host>:<port>/. It emits metering data for over UDP.- file
It can be specified in the form of
file://path?option1=value1&option2=value2. This publisher records metering data into a file.
If a file name and location is not specified, this publisher does not log any meters, instead it logs a warning message in the configured log file for Telemetry.
- kafka
It can be specified in the form of:
kafka://kafka_broker_ip: kafka_broker_port?topic=kafka_topic &option1=value1.This publisher sends metering data to a kafka broker.
If the topic parameter is missing, this publisher brings out
metering data under a topic name, ceilometer. When the port
number is not specified, this publisher uses 9092 as the
broker's port.
The following options are available for rpc and notifier. The
policy option can be used by kafka publisher:
-
per_meter_topic The value of it is 1. It is used for publishing the samples on additional
metering_topic.sample_nametopic queue besides the defaultmetering_topicqueue.-
policy It is used for configuring the behavior for the case, when the publisher fails to send the samples, where the possible predefined values are the following:
- default
Used for waiting and blocking until the samples have been sent.
- drop
Used for dropping the samples which are failed to be sent.
- queue
Used for creating an in-memory queue and retrying to send the samples on the queue on the next samples publishing period (the queue length can be configured with
max_queue_length, where 1024 is the default value).
The following option is additionally available for the notifier publisher:
-
topic The topic name of queue to publish to. Setting this will override the default topic defined by
metering_topicandevent_topicoptions. This option can be used to support multiple consumers. Support for this feature was added in Kilo.
The following options are available for the file publisher:
-
max_bytes When this option is greater than zero, it will cause a rollover. When the size is about to be exceeded, the file is closed and a new file is silently opened for output. If its value is zero, rollover never occurs.
-
backup_count If this value is non-zero, an extension will be appended to the filename of the old log, as '.1', '.2', and so forth until the specified value is reached. The file that is written and contains the newest data is always the one that is specified without any extensions.
The default publisher is notifier, without any additional options
specified. A sample publishers section in the
/etc/ceilometer/pipeline.yaml looks like the following:
publishers:
- udp://10.0.0.2:1234
- rpc://?per_meter_topic=1 (deprecated in Liberty)
- notifier://?policy=drop&max_queue_length=512&topic=custom_target
- direct://?dispatcher=http10.5 Alarms #
Alarms provide user-oriented Monitoring-as-a-Service for resources running on OpenStack. This type of monitoring ensures you can automatically scale in or out a group of instances through the Orchestration service, but you can also use alarms for general-purpose awareness of your cloud resources' health.
These alarms follow a tri-state model:
- ok
The rule governing the alarm has been evaluated as
False.- alarm
The rule governing the alarm have been evaluated as
True.- insufficient data
There are not enough datapoints available in the evaluation periods to meaningfully determine the alarm state.
10.5.1 Alarm definitions #
The definition of an alarm provides the rules that govern when a state transition should occur, and the actions to be taken thereon. The nature of these rules depend on the alarm type.
10.5.1.1 Threshold rule alarms #
For conventional threshold-oriented alarms, state transitions are governed by:
A static threshold value with a comparison operator such as greater than or less than.
A statistic selection to aggregate the data.
A sliding time window to indicate how far back into the recent past you want to look.
10.5.1.2 Combination rule alarms #
The Telemetry service also supports the concept of a meta-alarm, which aggregates over the current state of a set of underlying basic alarms combined via a logical operator (AND or OR).
10.5.2 Alarm dimensioning #
A key associated concept is the notion of dimensioning which defines the set of matching meters that feed into an alarm evaluation. Recall that meters are per-resource-instance, so in the simplest case an alarm might be defined over a particular meter applied to all resources visible to a particular user. More useful however would be the option to explicitly select which specific resources you are interested in alarming on.
At one extreme you might have narrowly dimensioned alarms where this selection would have only a single target (identified by resource ID). At the other extreme, you could have widely dimensioned alarms where this selection identifies many resources over which the statistic is aggregated. For example all instances booted from a particular image or all instances with matching user metadata (the latter is how the Orchestration service identifies autoscaling groups).
10.5.3 Alarm evaluation #
Alarms are evaluated by the alarm-evaluator service on a periodic
basis, defaulting to once every minute.
10.5.3.1 Alarm actions #
Any state transition of individual alarm (to ok, alarm, or
insufficient data) may have one or more actions associated with
it. These actions effectively send a signal to a consumer that the
state transition has occurred, and provide some additional context.
This includes the new and previous states, with some reason data
describing the disposition with respect to the threshold, the number
of datapoints involved and most recent of these. State transitions
are detected by the alarm-evaluator, whereas the
alarm-notifier effects the actual notification action.
Webhooks
These are the de facto notification type used by Telemetry alarming and simply involve an HTTP POST request being sent to an endpoint, with a request body containing a description of the state transition encoded as a JSON fragment.
Log actions
These are a lightweight alternative to webhooks, whereby the state
transition is simply logged by the alarm-notifier, and are
intended primarily for testing purposes.
10.5.3.2 Workload partitioning #
The alarm evaluation process uses the same mechanism for workload partitioning as the central and compute agents. The Tooz library provides the coordination within the groups of service instances. For further information about this approach, see the section called Section 10.2.3, “Support for HA deployment”.
To use this workload partitioning solution set the
evaluation_service option to default. For more
information, see the alarm section in the
OpenStack Configuration Reference.
10.5.4 Using alarms #
10.5.4.1 Alarm creation #
An example of creating a threshold-oriented alarm, based on an upper bound on the CPU utilization for a particular instance:
$ ceilometer alarm-threshold-create --name cpu_hi \ --description 'instance running hot' \ --meter-name cpu_util --threshold 70.0 \ --comparison-operator gt --statistic avg \ --period 600 --evaluation-periods 3 \ --alarm-action 'log://' \ --query resource_id=INSTANCE_ID
This creates an alarm that will fire when the average CPU utilization for an individual instance exceeds 70% for three consecutive 10 minute periods. The notification in this case is simply a log message, though it could alternatively be a webhook URL.
Alarm names must be unique for the alarms associated with an
individual project. Administrator can limit the maximum
resulting actions for three different states, and the
ability for a normal user to create log:// and test://
notifiers is disabled. This prevents unintentional
consumption of disk and memory resources by the
Telemetry service.
The sliding time window over which the alarm is evaluated is 30 minutes in this example. This window is not clamped to wall-clock time boundaries, rather it's anchored on the current time for each evaluation cycle, and continually creeps forward as each evaluation cycle rolls around (by default, this occurs every minute).
The period length is set to 600s in this case to reflect the out-of-the-box default cadence for collection of the associated meter. This period matching illustrates an important general principal to keep in mind for alarms:
The alarm period should be a whole number multiple (1 or more) of the interval configured in the pipeline corresponding to the target meter.
Otherwise the alarm will tend to flit in and out of the
insufficient data state due to the mismatch between the actual
frequency of datapoints in the metering store and the statistics
queries used to compare against the alarm threshold. If a shorter
alarm period is needed, then the corresponding interval should be
adjusted in the pipeline.yaml file.
Other notable alarm attributes that may be set on creation, or via a subsequent update, include:
- state
The initial alarm state (defaults to
insufficient data).- description
A free-text description of the alarm (defaults to a synopsis of the alarm rule).
- enabled
True if evaluation and actioning is to be enabled for this alarm (defaults to
True).- repeat-actions
True if actions should be repeatedly notified while the alarm remains in the target state (defaults to
False).- ok-action
An action to invoke when the alarm state transitions to
ok.- insufficient-data-action
An action to invoke when the alarm state transitions to
insufficient data.- time-constraint
Used to restrict evaluation of the alarm to certain times of the day or days of the week (expressed as
cronexpression with an optional timezone).
An example of creating a combination alarm, based on the combined state of two underlying alarms:
$ ceilometer alarm-combination-create --name meta \ --alarm_ids ALARM_ID1 \ --alarm_ids ALARM_ID2 \ --operator or \ --alarm-action 'http://example.org/notify'
This creates an alarm that will fire when either one of two underlying
alarms transition into the alarm state. The notification in this case
is a webhook call. Any number of underlying alarms can be combined in
this way, using either and or or.
10.5.4.2 Alarm retrieval #
You can display all your alarms via (some attributes are omitted for brevity):
$ ceilometer alarm-list +----------+--------+-------------------+---------------------------------+ | Alarm ID | Name | State | Alarm condition | +----------+--------+-------------------+---------------------------------+ | ALARM_ID | cpu_hi | insufficient data | cpu_util > 70.0 during 3 x 600s | +----------+--------+-------------------+---------------------------------+
In this case, the state is reported as insufficient data which
could indicate that:
meters have not yet been gathered about this instance over the evaluation window into the recent past (for example a brand-new instance)
or, that the identified instance is not visible to the user/project owning the alarm
or, simply that an alarm evaluation cycle hasn't kicked off since the alarm was created (by default, alarms are evaluated once per minute).
The visibility of alarms depends on the role and project associated with the user issuing the query:
admin users see all alarms, regardless of the owner
non-admin users see only the alarms associated with their project (as per the normal project segregation in OpenStack)
10.5.4.3 Alarm update #
Once the state of the alarm has settled down, we might decide that we set that bar too low with 70%, in which case the threshold (or most any other alarm attribute) can be updated thusly:
$ ceilometer alarm-update --threshold 75 ALARM_ID
The change will take effect from the next evaluation cycle, which by default occurs every minute.
Most alarm attributes can be changed in this way, but there is also a convenient short-cut for getting and setting the alarm state:
$ ceilometer alarm-state-get ALARM_ID $ ceilometer alarm-state-set --state ok -a ALARM_ID
Over time the state of the alarm may change often, especially if the threshold is chosen to be close to the trending value of the statistic. You can follow the history of an alarm over its lifecycle via the audit API:
$ ceilometer alarm-history ALARM_ID +------------------+-----------+---------------------------------------+ | Type | Timestamp | Detail | +------------------+-----------+---------------------------------------+ | creation | time0 | name: cpu_hi | | | | description: instance running hot | | | | type: threshold | | | | rule: cpu_util > 70.0 during 3 x 600s | | state transition | time1 | state: ok | | rule change | time2 | rule: cpu_util > 75.0 during 3 x 600s | +------------------+-----------+---------------------------------------+
10.5.4.4 Alarm deletion #
An alarm that is no longer required can be disabled so that it is no longer actively evaluated:
$ ceilometer alarm-update --enabled False -a ALARM_ID
or even deleted permanently (an irreversible step):
$ ceilometer alarm-delete ALARM_ID
By default, alarm history is retained for deleted alarms.
10.6 Measurements #
The Telemetry service collects meters within an OpenStack deployment. This section provides a brief summary about meters format and origin and also contains the list of available meters.
Telemetry collects meters by polling the infrastructure elements and also by consuming the notifications emitted by other OpenStack services. For more information about the polling mechanism and notifications see Section 10.2, “Data collection”. There are several meters which are collected by polling and by consuming. The origin for each meter is listed in the tables below.
You may need to configure Telemetry or other OpenStack services in order to be able to collect all the samples you need. For further information about configuration requirements see the Telemetry chapter in the Installation Tutorials and Guides. Also check the Telemetry manual installation description.
Telemetry uses the following meter types:
|
Type |
Description |
|---|---|
|
Cumulative |
Increasing over time (instance hours) |
|
Delta |
Changing over time (bandwidth) |
|
Gauge |
Discrete items (floating IPs, image uploads) and fluctuating values (disk I/O) |
Telemetry provides the possibility to store metadata for samples. This metadata can be extended for OpenStack Compute and OpenStack Object Storage.
In order to add additional metadata information to OpenStack Compute you
have two options to choose from. The first one is to specify them when
you boot up a new instance. The additional information will be stored
with the sample in the form of resource_metadata.user_metadata.*.
The new field should be defined by using the prefix metering.. The
modified boot command look like the following:
$ openstack server create --property metering.custom_metadata=a_value my_vm
The other option is to set the reserved_metadata_keys to the list of
metadata keys that you would like to be included in
resource_metadata of the instance related samples that are collected
for OpenStack Compute. This option is included in the DEFAULT
section of the ceilometer.conf configuration file.
You might also specify headers whose values will be stored along with
the sample data of OpenStack Object Storage. The additional information
is also stored under resource_metadata. The format of the new field
is resource_metadata.http_header_$name, where $name is the name of
the header with - replaced by _.
For specifying the new header, you need to set metadata_headers option
under the [filter:ceilometer] section in proxy-server.conf under the
swift folder. You can use this additional data for instance to distinguish
external and internal users.
Measurements are grouped by services which are polled by Telemetry or emit notifications that this service consumes.
The Telemetry service supports storing notifications as events. This functionality was added later, therefore the list of meters still contains existence type and other event related items. The proper way of using Telemetry is to configure it to use the event store and turn off the collection of the event related meters. For further information about events see Events section in the Telemetry documentation. For further information about how to turn on and off meters see Section 10.3.1, “Pipeline configuration”. Please also note that currently no migration is available to move the already existing event type samples to the event store.
10.6.1 OpenStack Compute #
The following meters are collected for OpenStack Compute:
|
Name |
Type |
Unit |
Resource |
Origin |
Support |
Note |
|---|---|---|---|---|---|---|
|
Meters added in the Icehouse release or earlier | ||||||
|
instance |
Gauge |
instance |
instance ID |
Notification, Pollster |
Libvirt, vSphere |
Existence of instance |
|
instance:<type> |
Gauge |
instance |
instance ID |
Notification, Pollster |
Libvirt, vSphere |
Existence of instance <type> (OpenStack types) |
|
memory |
Gauge |
MB |
instance ID |
Notification |
Libvirt |
Volume of RAM allocated to the instance |
|
memory.usage |
Gauge |
MB |
instance ID |
Pollster |
vSphere |
Volume of RAM used by the instance from the amount of its allocated memory |
|
cpu |
Cumulative |
ns |
instance ID |
Pollster |
Libvirt |
CPU time used |
|
cpu_util |
Gauge |
% |
instance ID |
Pollster |
vSphere |
Average CPU utilization |
|
vcpus |
Gauge |
vcpu |
instance ID |
Notification |
Libvirt |
Number of virtual CPUs allocated to the instance |
|
disk.read.requests |
Cumulative |
request |
instance ID |
Pollster |
Libvirt |
Number of read requests |
|
disk.read.requests.rate |
Gauge |
request/s |
instance ID |
Pollster |
Libvirt, vSphere |
Average rate of read requests |
|
disk.write.requests |
Cumulative |
request |
instance ID |
Pollster |
Libvirt |
Number of write requests |
|
disk.write.requests.rate |
Gauge |
request/s |
instance ID |
Pollster |
Libvirt, vSphere |
Average rate of write requests |
|
disk.read.bytes |
Cumulative |
B |
instance ID |
Pollster |
Libvirt |
Volume of reads |
|
disk.read.bytes.rate |
Gauge |
B/s |
instance ID |
Pollster |
Libvirt, vSphere |
Average rate of reads |
|
disk.write.bytes |
Cumulative |
B |
instance ID |
Pollster |
Libvirt |
Volume of writes |
|
disk.write.bytes.rate |
Gauge |
B/s |
instance ID |
Pollster |
Libvirt, vSphere |
Average rate of writes |
|
disk.root.size |
Gauge |
GB |
instance ID |
Notification |
Libvirt |
Size of root disk |
|
disk.ephemeral.size |
Gauge |
GB |
instance ID |
Notification |
Libvirt |
Size of ephemeral disk |
|
network.incoming.bytes |
Cumulative |
B |
interface ID |
Pollster |
Libvirt |
Number of incoming bytes |
|
network.incoming.bytes.rate |
Gauge |
B/s |
interface ID |
Pollster |
Libvirt, vSphere |
Average rate of incoming bytes |
|
network.outgoing.bytes |
Cumulative |
B |
interface ID |
Pollster |
Libvirt |
Number of outgoing bytes |
|
network.outgoing.bytes.rate |
Gauge |
B/s |
interface ID |
Pollster |
Libvirt, vSphere |
Average rate of outgoing bytes |
|
network.incoming.packets |
Cumulative |
packet |
interface ID |
Pollster |
Libvirt |
Number of incoming packets |
|
network.incoming.packets.rate |
Gauge |
packet/s |
interface ID |
Pollster |
Libvirt, vSphere |
Average rate of incoming packets |
|
network.outgoing.packets |
Cumulative |
packet |
interface ID |
Pollster |
Libvirt |
Number of outgoing packets |
|
network.outgoing.packets.rate |
Gauge |
packet/s |
interface ID |
Pollster |
Libvirt, vSphere |
Average rate of outgoing packets |
|
Meters added or hypervisor support changed in the Juno release | ||||||
|
instance |
Gauge |
instance |
instance ID |
Notification, Pollster |
Libvirt, vSphere, XenAPI |
Existence of instance |
|
instance:<type> |
Gauge |
instance |
instance ID |
Notification, Pollster |
Libvirt, vSphere, XenAPI |
Existence of instance <type> (OpenStack types) |
|
memory.usage |
Gauge |
MB |
instance ID |
Pollster |
vSphere, XenAPI |
Volume of RAM used by the instance from the amount of its allocated memory |
|
cpu_util |
Gauge |
% |
instance ID |
Pollster |
vSphere, XenAPI |
Average CPU utilization |
|
disk.read.bytes.rate |
Gauge |
B/s |
instance ID |
Pollster |
Libvirt, vSphere, XenAPI |
Average rate of reads |
|
disk.write.bytes.rate |
Gauge |
B/s |
instance ID |
Pollster |
Libvirt, vSphere, XenAPI |
Average rate of writes |
|
disk.device.read.requests |
Cumulative |
request |
disk ID |
Pollster |
Libvirt |
Number of read requests |
|
disk.device.read.requests.rate |
Gauge |
request/s |
disk ID |
Pollster |
Libvirt, vSphere |
Average rate of read requests |
|
disk.device.write.requests |
Cumulative |
request |
disk ID |
Pollster |
Libvirt |
Number of write requests |
|
disk.device.write.requests.rate |
Gauge |
request/s |
disk ID |
Pollster |
Libvirt, vSphere |
Average rate of write requests |
|
disk.device.read.bytes |
Cumulative |
B |
disk ID |
Pollster |
Libvirt |
Volume of reads |
|
disk.device.read.bytes .rate |
Gauge |
B/s |
disk ID |
Pollster |
Libvirt, vSphere |
Average rate of reads |
|
disk.device.write.bytes |
Cumulative |
B |
disk ID |
Pollster |
Libvirt |
Volume of writes |
|
disk.device.write.bytes .rate |
Gauge |
B/s |
disk ID |
Pollster |
Libvirt, vSphere |
Average rate of writes |
|
network.incoming.bytes.rate |
Gauge |
B/s |
interface ID |
Pollster |
Libvirt, vSphere, XenAPI |
Average rate of incoming bytes |
|
network.outgoing.bytes.rate |
Gauge |
B/s |
interface ID |
Pollster |
Libvirt, vSphere, XenAPI |
Average rate of outgoing bytes |
|
network.incoming.packets.rate |
Gauge |
packet/s |
interface ID |
Pollster |
Libvirt, vSphere, XenAPI |
Average rate of incoming packets |
|
network.outgoing.packets.rate |
Gauge |
packet/s |
interface ID |
Pollster |
Libvirt, vSphere, XenAPI |
Average rate of outgoing packets |
|
Meters added or hypervisor support changed in the Kilo release | ||||||
|
memory.usage |
Gauge |
MB |
instance ID |
Pollster |
Libvirt, vSphere, XenAPI |
Volume of RAM used by the instance from the amount of its allocated memory |
|
memory.resident |
Gauge |
MB |
instance ID |
Pollster |
Libvirt |
Volume of RAM used by the instance on the physical machine |
|
disk.capacity |
Gauge |
B |
instance ID |
Pollster |
Libvirt |
The amount of disk that the instance can see |
|
disk.allocation |
Gauge |
B |
instance ID |
Pollster |
Libvirt |
The amount of disk occupied by the instance on the host machine |
|
disk.usage |
Gauge |
B |
instance ID |
Pollster |
Libvirt |
The physical size in bytes of the image container on the host |
|
disk.device.capacity |
Gauge |
B |
disk ID |
Pollster |
Libvirt |
The amount of disk per device that the instance can see |
|
disk.device.allocation |
Gauge |
B |
disk ID |
Pollster |
Libvirt |
The amount of disk per device occupied by the instance on the host machine |
|
disk.device.usage |
Gauge |
B |
disk ID |
Pollster |
Libvirt |
The physical size in bytes of the image container on the host per device |
|
Meters deprecated in the Kilo release | ||||||
|
instance:<type> |
Gauge |
instance |
instance ID |
Notification, Pollster |
Libvirt, vSphere, XenAPI |
Existence of instance <type> (OpenStack types) |
|
Meters added in the Liberty release | ||||||
|
cpu.delta |
Delta |
ns |
instance ID |
Pollster |
Libvirt |
CPU time used since previous datapoint |
|
Meters added in the Newton release | ||||||
|
cpu_l3_cache |
Gauge |
B |
instance ID |
Pollster |
Libvirt |
L3 cache used by the instance |
|
memory.bandwidth.total |
Gauge |
B/s |
instance ID |
Pollster |
Libvirt |
Total system bandwidth from one level of cache |
|
memory.bandwidth.local |
Gauge |
B/s |
instance ID |
Pollster |
Libvirt |
Bandwidth of memory traffic for a memory controller |
|
perf.cpu.cycles |
Gauge |
cycle |
instance ID |
Pollster |
Libvirt |
the number of cpu cycles one instruction needs |
|
perf.instructions |
Gauge |
instruction |
instance ID |
Pollster |
Libvirt |
the count of instructions |
|
perf.cache.references |
Gauge |
count |
instance ID |
Pollster |
Libvirt |
the count of cache hits |
|
perf.cache.misses |
Gauge |
count |
instance ID |
Pollster |
Libvirt |
the count of cache misses |
The
instance:<type>meter can be replaced by using extra parameters in both the samples and statistics queries. Sample queries look like:
statistics: ceilometer statistics -m instance -g resource_metadata.instance_type samples: ceilometer sample-list -m instance -q metadata.instance_type=<value>
The Telemetry service supports to create new meters by using
transformers. For more details about transformers see
Section 10.3.1.1, “Transformers”. Among the meters gathered from libvirt there are a few ones which are generated from other meters. The list of
meters that are created by using the rate_of_change transformer from the
above table is the following:
cpu_util
disk.read.requests.rate
disk.write.requests.rate
disk.read.bytes.rate
disk.write.bytes.rate
disk.device.read.requests.rate
disk.device.write.requests.rate
disk.device.read.bytes.rate
disk.device.write.bytes.rate
network.incoming.bytes.rate
network.outgoing.bytes.rate
network.incoming.packets.rate
network.outgoing.packets.rate
To enable the libvirt memory.usage support, you need to install
libvirt version 1.1.1+, QEMU version 1.5+, and you also need to
prepare suitable balloon driver in the image. It is applicable
particularly for Windows guests, most modern Linux distributions
already have it built in. Telemetry is not able to fetch the
memory.usage samples without the image balloon driver.
OpenStack Compute is capable of collecting CPU related meters from
the compute host machines. In order to use that you need to set the
compute_monitors option to ComputeDriverCPUMonitor in the
nova.conf configuration file. For further information see the
Compute configuration section in the Compute chapter
of the OpenStack Configuration Reference.
The following host machine related meters are collected for OpenStack Compute:
|
Name |
Type |
Unit |
Resource |
Origin |
Note |
|---|---|---|---|---|---|
|
Meters added in the Icehouse release or earlier | |||||
|
compute.node.cpu.frequency |
Gauge |
MHz |
host ID |
Notification |
CPU frequency |
|
compute.node.cpu.kernel.time |
Cumulative |
ns |
host ID |
Notification |
CPU kernel time |
|
compute.node.cpu.idle.time |
Cumulative |
ns |
host ID |
Notification |
CPU idle time |
|
compute.node.cpu.user.time |
Cumulative |
ns |
host ID |
Notification |
CPU user mode time |
|
compute.node.cpu.iowait.time |
Cumulative |
ns |
host ID |
Notification |
CPU I/O wait time |
|
compute.node.cpu.kernel.percent |
Gauge |
% |
host ID |
Notification |
CPU kernel percentage |
|
compute.node.cpu.idle.percent |
Gauge |
% |
host ID |
Notification |
CPU idle percentage |
|
compute.node.cpu.user.percent |
Gauge |
% |
host ID |
Notification |
CPU user mode percentage |
|
compute.node.cpu.iowait.percent |
Gauge |
% |
host ID |
Notification |
CPU I/O wait percentage |
|
compute.node.cpu.percent |
Gauge |
% |
host ID |
Notification |
CPU utilization |
10.6.2 Bare metal service #
Telemetry captures notifications that are emitted by the Bare metal service. The source of the notifications are IPMI sensors that collect data from the host machine.
The sensor data is not available in the Bare metal service by default. To enable the meters and configure this module to emit notifications about the measured values see the Installation Guide for the Bare metal service.
The following meters are recorded for the Bare metal service:
|
Name |
Type |
Unit |
Resource |
Origin |
Note |
|---|---|---|---|---|---|
|
Meters added in the Juno release | |||||
|
hardware.ipmi.fan |
Gauge |
RPM |
fan sensor |
Notification |
Fan rounds per minute (RPM) |
|
hardware.ipmi.temperature |
Gauge |
C |
temperature sensor |
Notification |
Temperature reading from sensor |
|
hardware.ipmi.current |
Gauge |
W |
current sensor |
Notification |
Current reading from sensor |
|
hardware.ipmi.voltage |
Gauge |
V |
voltage sensor |
Notification |
Voltage reading from sensor |
10.6.3 IPMI based meters #
Another way of gathering IPMI based data is to use IPMI sensors
independently from the Bare metal service's components. Same meters as
Section 10.6.2, “Bare metal service” could be fetched except that origin is
Pollster instead of Notification.
You need to deploy the ceilometer-agent-ipmi on each IPMI-capable node in order to poll local sensor data. For further information about the IPMI agent see Section 10.2.2.2, “IPMI agent”.
To avoid duplication of metering data and unnecessary load on the
IPMI interface, do not deploy the IPMI agent on nodes that are
managed by the Bare metal service and keep the
conductor.send_sensor_data option set to False in the
ironic.conf configuration file.
Besides generic IPMI sensor data, the following Intel Node Manager meters are recorded from capable platform:
|
Name |
Type |
Unit |
Resource |
Origin |
Note |
|---|---|---|---|---|---|
|
Meters added in the Juno release | |||||
|
hardware.ipmi.node.power |
Gauge |
W |
host ID |
Pollster |
Current power of the system |
|
hardware.ipmi.node.temperature |
Gauge |
C |
host ID |
Pollster |
Current temperature of the system |
|
Meters added in the Kilo release | |||||
|
hardware.ipmi.node.inlet_temperature |
Gauge |
C |
host ID |
Pollster |
Inlet temperature of the system |
|
hardware.ipmi.node.outlet_temperature |
Gauge |
C |
host ID |
Pollster |
Outlet temperature of the system |
|
hardware.ipmi.node.airflow |
Gauge |
CFM |
host ID |
Pollster |
Volumetric airflow of the system, expressed as 1/10th of CFM |
|
hardware.ipmi.node.cups |
Gauge |
CUPS |
host ID |
Pollster |
CUPS(Compute Usage Per Second) index data of the system |
|
hardware.ipmi.node.cpu_util |
Gauge |
% |
host ID |
Pollster |
CPU CUPS utilization of the system |
|
hardware.ipmi.node.mem_util |
Gauge |
% |
host ID |
Pollster |
Memory CUPS utilization of the system |
|
hardware.ipmi.node.io_util |
Gauge |
% |
host ID |
Pollster |
IO CUPS utilization of the system |
|
Meters renamed in the Kilo release | |
|---|---|
|
Original Name |
New Name |
|
hardware.ipmi.node.temperature |
hardware.ipmi.node.inlet_temperature |
|
hardware.ipmi.node.inlet_temperature |
hardware.ipmi.node.temperature |
10.6.4 SNMP based meters #
Telemetry supports gathering SNMP based generic host meters. In order to be able to collect this data you need to run snmpd on each target host.
The following meters are available about the host machines by using SNMP:
|
Name |
Type |
Unit |
Resource |
Origin |
Note |
|---|---|---|---|---|---|
|
Meters added in the Kilo release | |||||
|
hardware.cpu.load.1min |
Gauge |
process |
host ID |
Pollster |
CPU load in the past 1 minute |
|
hardware.cpu.load.5min |
Gauge |
process |
host ID |
Pollster |
CPU load in the past 5 minutes |
|
hardware.cpu.load.15min |
Gauge |
process |
host ID |
Pollster |
CPU load in the past 15 minutes |
|
hardware.disk.size.total |
Gauge |
KB |
disk ID |
Pollster |
Total disk size |
|
hardware.disk.size.used |
Gauge |
KB |
disk ID |
Pollster |
Used disk size |
|
hardware.memory.total |
Gauge |
KB |
host ID |
Pollster |
Total physical memory size |
|
hardware.memory.used |
Gauge |
KB |
host ID |
Pollster |
Used physical memory size |
|
hardware.memory.buffer |
Gauge |
KB |
host ID |
Pollster |
Physical memory buffer size |
|
hardware.memory.cached |
Gauge |
KB |
host ID |
Pollster |
Cached physical memory size |
|
hardware.memory.swap.total |
Gauge |
KB |
host ID |
Pollster |
Total swap space size |
|
hardware.memory.swap.avail |
Gauge |
KB |
host ID |
Pollster |
Available swap space size |
|
hardware.network.incoming.bytes |
Cumulative |
B |
interface ID |
Pollster |
Bytes received by network interface |
|
hardware.network.outgoing.bytes |
Cumulative |
B |
interface ID |
Pollster |
Bytes sent by network interface |
|
hardware.network.outgoing.errors |
Cumulative |
packet |
interface ID |
Pollster |
Sending error of network interface |
|
hardware.network.ip.incoming.datagrams |
Cumulative |
datagrams |
host ID |
Pollster |
Number of received datagrams |
|
hardware.network.ip.outgoing.datagrams |
Cumulative |
datagrams |
host ID |
Pollster |
Number of sent datagrams |
|
hardware.system_stats.io.incoming.blocks |
Cumulative |
blocks |
host ID |
Pollster |
Aggregated number of blocks received to block device |
|
hardware.system_stats.io.outgoing.blocks |
Cumulative |
blocks |
host ID |
Pollster |
Aggregated number of blocks sent to block device |
|
hardware.system_stats.cpu.idle |
Gauge |
% |
host ID |
Pollster |
CPU idle percentage |
|
Meters added in the Mitaka release | |||||
|
hardware.cpu.util |
Gauge |
% |
host ID |
Pollster |
cpu usage percentage |
10.6.5 OpenStack Image service #
The following meters are collected for OpenStack Image service:
|
Name |
Type |
Unit |
Resource |
Origin |
Note |
|---|---|---|---|---|---|
|
Meters added in the Icehouse release or earlier | |||||
|
image |
Gauge |
image |
image ID |
Notification, Pollster |
Existence of the image |
|
image.size |
Gauge |
image |
image ID |
Notification, Pollster |
Size of the uploaded image |
|
image.update |
Delta |
image |
image ID |
Notification |
Number of updates on the image |
|
image.upload |
Delta |
image |
image ID |
Notification |
Number of uploads on the image |
|
image.delete |
Delta |
image |
image ID |
Notification |
Number of deletes on the image |
|
image.download |
Delta |
B |
image ID |
Notification |
Image is downloaded |
|
image.serve |
Delta |
B |
image ID |
Notification |
Image is served out |
10.6.6 OpenStack Block Storage #
The following meters are collected for OpenStack Block Storage:
|
Name |
Type |
Unit |
Resource |
Origin |
Note |
|---|---|---|---|---|---|
|
Meters added in the Icehouse release or earlier | |||||
|
volume |
Gauge |
volume |
volume ID |
Notification |
Existence of the volume |
|
volume.size |
Gauge |
GB |
volume ID |
Notification |
Size of the volume |
|
Meters added in the Juno release | |||||
|
snapshot |
Gauge |
snapshot |
snapshot ID |
Notification |
Existence of the snapshot |
|
snapshot.size |
Gauge |
GB |
snapshot ID |
Notification |
Size of the snapshot |
|
Meters added in the Kilo release | |||||
|
volume.create.(start|end) |
Delta |
volume |
volume ID |
Notification |
Creation of the volume |
|
volume.delete.(start|end) |
Delta |
volume |
volume ID |
Notification |
Deletion of the volume |
|
volume.update.(start|end) |
Delta |
volume |
volume ID |
Notification |
Update the name or description of the volume |
|
volume.resize.(start|end) |
Delta |
volume |
volume ID |
Notification |
Update the size of the volume |
|
volume.attach.(start|end) |
Delta |
volume |
volume ID |
Notification |
Attaching the volume to an instance |
|
volume.detach.(start|end) |
Delta |
volume |
volume ID |
Notification |
Detaching the volume from an instance |
|
snapshot.create.(start|end) |
Delta |
snapshot |
snapshot ID |
Notification |
Creation of the snapshot |
|
snapshot.delete.(start|end) |
Delta |
snapshot |
snapshot ID |
Notification |
Deletion of the snapshot |
|
volume.backup.create.(start|end) |
Delta |
volume |
backup ID |
Notification |
Creation of the volume backup |
|
volume.backup.delete.(start|end) |
Delta |
volume |
backup ID |
Notification |
Deletion of the volume backup |
|
volume.backup.restore.(start|end) |
Delta |
volume |
backup ID |
Notification |
Restoration of the volume backup |
10.6.7 OpenStack Object Storage #
The following meters are collected for OpenStack Object Storage:
|
Name |
Type |
Unit |
Resource |
Origin |
Note |
|---|---|---|---|---|---|
|
Meters added in the Icehouse release or earlier | |||||
|
storage.objects |
Gauge |
object |
storage ID |
Pollster |
Number of objects |
|
storage.objects.size |
Gauge |
B |
storage ID |
Pollster |
Total size of stored objects |
|
storage.objects.containers |
Gauge |
container |
storage ID |
Pollster |
Number of containers |
|
storage.objects.incoming.bytes |
Delta |
B |
storage ID |
Notification |
Number of incoming bytes |
|
storage.objects.outgoing.bytes |
Delta |
B |
storage ID |
Notification |
Number of outgoing bytes |
|
storage.api.request |
Delta |
request |
storage ID |
Notification |
Number of API requests against OpenStack Object Storage |
|
storage.containers.objects |
Gauge |
object |
storage ID/container |
Pollster |
Number of objects in container |
|
storage.containers.objects.size |
Gauge |
B |
storage ID/container |
Pollster |
Total size of stored objects in container |
|
meters deprecated in the Kilo release | |||||
|
storage.objects.in| Delta | B | storage ID | Notific| Number of incomcoming.bytes | | | | ation | ing bytes | |||||
|
storage.objects.outgoing.bytes |
Delta |
B |
storage ID |
Notification |
Number of outgoing bytes |
|
storage.api.request |
Delta |
request |
storage ID |
Notification |
Number of API requests against OpenStack Object Storage |
10.6.8 Ceph Object Storage #
In order to gather meters from Ceph, you have to install and configure
the Ceph Object Gateway (radosgw) as it is described in the Installation
Manual. You have to enable
usage logging in
order to get the related meters from Ceph. You will also need an
admin user with users, buckets, metadata and usagecaps configured.
In order to access Ceph from Telemetry, you need to specify a
service group for radosgw in the ceilometer.conf
configuration file along with access_key and secret_key of the
admin user mentioned above.
The following meters are collected for Ceph Object Storage:
|
Name |
Type |
Unit |
Resource |
Origin |
Note |
|---|---|---|---|---|---|
|
Meters added in the Kilo release | |||||
|
radosgw.objects |
Gauge |
object |
storage ID |
Pollster |
Number of objects |
|
radosgw.objects.size |
Gauge |
B |
storage ID |
Pollster |
Total size of stored objects |
|
radosgw.objects.containers |
Gauge |
container |
storage ID |
Pollster |
Number of containers |
|
radosgw.api.request |
Gauge |
request |
storage ID |
Pollster |
Number of API requests against Ceph Object Gateway (radosgw) |
|
radosgw.containers.objects |
Gauge |
object |
storage ID/container |
Pollster |
Number of objects in container |
|
radosgw.containers.objects.size |
Gauge |
B |
storage ID/container |
Pollster |
Total size of stored objects in container |
The usage related information may not be updated right after an
upload or download, because the Ceph Object Gateway needs time to
update the usage properties. For instance, the default configuration
needs approximately 30 minutes to generate the usage logs.
10.6.9 OpenStack Identity #
The following meters are collected for OpenStack Identity:
|
Name |
Type |
Unit |
Resource |
Origin |
Note |
|---|---|---|---|---|---|
|
Meters added in the Juno release | |||||
|
identity.authenticate.success |
Delta |
user |
user ID |
Notification |
User successfully authenticated |
|
identity.authenticate.pending |
Delta |
user |
user ID |
Notification |
User pending authentication |
|
identity.authenticate.failure |
Delta |
user |
user ID |
Notification |
User failed to authenticate |
|
identity.user.created |
Delta |
user |
user ID |
Notification |
User is created |
|
identity.user.deleted |
Delta |
user |
user ID |
Notification |
User is deleted |
|
identity.user.updated |
Delta |
user |
user ID |
Notification |
User is updated |
|
identity.group.created |
Delta |
group |
group ID |
Notification |
Group is created |
|
identity.group.deleted |
Delta |
group |
group ID |
Notification |
Group is deleted |
|
identity.group.updated |
Delta |
group |
group ID |
Notification |
Group is updated |
|
identity.role.created |
Delta |
role |
role ID |
Notification |
Role is created |
|
identity.role.deleted |
Delta |
role |
role ID |
Notification |
Role is deleted |
|
identity.role.updated |
Delta |
role |
role ID |
Notification |
Role is updated |
|
identity.project.created |
Delta |
project |
project ID |
Notification |
Project is created |
|
identity.project.deleted |
Delta |
project |
project ID |
Notification |
Project is deleted |
|
identity.project.updated |
Delta |
project |
project ID |
Notification |
Project is updated |
|
identity.trust.created |
Delta |
trust |
trust ID |
Notification |
Trust is created |
|
identity.trust.deleted |
Delta |
trust |
trust ID |
Notification |
Trust is deleted |
|
Meters added in the Kilo release | |||||
|
identity.role_assignment.created |
Delta |
role_assignment |
role ID |
Notification |
Role is added to an actor on a target |
|
identity.role_assignment.deleted |
Delta |
role_assignment |
role ID |
Notification |
Role is removed from an actor on a target |
|
All meters thoroughly deprecated in the liberty release | |||||
10.6.10 OpenStack Networking #
The following meters are collected for OpenStack Networking:
|
Name |
Type |
Unit |
Resource |
Origin |
Note |
|---|---|---|---|---|---|
|
Meters added in the Icehouse release or earlier | |||||
|
network |
Gauge |
network |
network ID |
Notification |
Existence of network |
|
network.create |
Delta |
network |
network ID |
Notification |
Creation requests for this network |
|
network.update |
Delta |
network |
network ID |
Notification |
Update requests for this network |
|
subnet |
Gauge |
subnet |
subnet ID |
Notification |
Existence of subnet |
|
subnet.create |
Delta |
subnet |
subnet ID |
Notification |
Creation requests for this subnet |
|
subnet.update |
Delta |
subnet |
subnet ID |
Notification |
Update requests for this subnet |
|
port |
Gauge |
port |
port ID |
Notification |
Existence of port |
|
port.create |
Delta |
port |
port ID |
Notification |
Creation requests for this port |
|
port.update |
Delta |
port |
port ID |
Notification |
Update requests for this port |
|
router |
Gauge |
router |
router ID |
Notification |
Existence of router |
|
router.create |
Delta |
router |
router ID |
Notification |
Creation requests for this router |
|
router.update |
Delta |
router |
router ID |
Notification |
Update requests for this router |
|
ip.floating |
Gauge |
ip |
ip ID |
Notification, Pollster |
Existence of IP |
|
ip.floating.create |
Delta |
ip |
ip ID |
Notification |
Creation requests for this IP |
|
ip.floating.update |
Delta |
ip |
ip ID |
Notification |
Update requests for this IP |
|
bandwidth |
Delta |
B |
label ID |
Notification |
Bytes through this l3 metering label |
10.6.11 SDN controllers #
The following meters are collected for SDN:
|
Name |
Type |
Unit |
Resource |
Origin |
Note |
|---|---|---|---|---|---|
|
Meters added in the Icehouse release or earlier | |||||
|
switch |
Gauge |
switch |
switch ID |
Pollster |
Existence of switch |
|
switch.port |
Gauge |
port |
switch ID |
Pollster |
Existence of port |
|
switch.port.receive.packets |
Cumulative |
packet |
switch ID |
Pollster |
Packets received on port |
|
switch.port.transmit.packets |
Cumulative |
packet |
switch ID |
Pollster |
Packets transmitted on port |
|
switch.port.receive.bytes |
Cumulative |
B |
switch ID |
Pollster |
Bytes received on port |
|
switch.port.transmit.bytes |
Cumulative |
B |
switch ID |
Pollster |
Bytes transmitted on port |
|
switch.port.receive.drops |
Cumulative |
packet |
switch ID |
Pollster |
Drops received on port |
|
switch.port.transmit.drops |
Cumulative |
packet |
switch ID |
Pollster |
Drops transmitted on port |
|
switch.port.receive.errors |
Cumulative |
packet |
switch ID |
Pollster |
Errors received on port |
|
switch.port.transmit.errors |
Cumulative |
packet |
switch ID |
Pollster |
Errors transmitted on port |
|
switch.port.receive.frame_error |
Cumulative |
packet |
switch ID |
Pollster |
Frame alignment errors received on port |
|
switch.port.receive.overrun_error |
Cumulative |
packet |
switch ID |
Pollster |
Overrun errors received on port |
|
switch.port.receive.crc_error |
Cumulative |
packet |
switch ID |
Pollster |
CRC errors received on port |
|
switch.port.collision.count |
Cumulative |
count |
switch ID |
Pollster |
Collisions on port |
|
switch.table |
Gauge |
table |
switch ID |
Pollster |
Duration of table |
|
switch.table.active.entries |
Gauge |
entry |
switch ID |
Pollster |
Active entries in table |
|
switch.table.lookup.packets |
Gauge |
packet |
switch ID |
Pollster |
Lookup packets for table |
|
switch.table.matched.packets |
Gauge |
packet |
switch ID |
Pollster |
Packets matches for table |
|
switch.flow |
Gauge |
flow |
switch ID |
Pollster |
Duration of flow |
|
switch.flow.duration.seconds |
Gauge |
s |
switch ID |
Pollster |
Duration of flow in seconds |
|
switch.flow.duration.nanoseconds |
Gauge |
ns |
switch ID |
Pollster |
Duration of flow in nanoseconds |
|
switch.flow.packets |
Cumulative |
packet |
switch ID |
Pollster |
Packets received |
|
switch.flow.bytes |
Cumulative |
B |
switch ID |
Pollster |
Bytes received |
These meters are available for OpenFlow based switches. In order to enable these meters, each driver needs to be properly configured.
10.6.12 Load-Balancer-as-a-Service (LBaaS v1) #
The following meters are collected for LBaaS v1:
|
Name |
Type |
Unit |
Resource |
Origin |
Note |
|---|---|---|---|---|---|
|
Meters added in the Juno release | |||||
|
network.services.lb.pool |
Gauge |
pool |
pool ID |
Notification, Pollster |
Existence of a LB pool |
|
network.services.lb.vip |
Gauge |
vip |
vip ID |
Notification, Pollster |
Existence of a LB VIP |
|
network.services.lb.member |
Gauge |
member |
member ID |
Notification, Pollster |
Existence of a LB member |
|
network.services.lb.health_monitor |
Gauge |
health_monitor |
monitor ID |
Notification, Pollster |
Existence of a LB health probe |
|
network.services.lb.total.connections |
Cumulative |
connection |
pool ID |
Pollster |
Total connections on a LB |
|
network.services.lb.active.connections |
Gauge |
connection |
pool ID |
Pollster |
Active connections on a LB |
|
network.services.lb.incoming.bytes |
Gauge |
B |
pool ID |
Pollster |
Number of incoming Bytes |
|
network.services.lb.outgoing.bytes |
Gauge |
B |
pool ID |
Pollster |
Number of outgoing Bytes |
|
Meters added in the Kilo release | |||||
|
network.services.lb.pool.create |
Delta |
pool |
pool ID |
Notification |
LB pool was created |
|
network.services.lb.pool.update |
Delta |
pool |
pool ID |
Notification |
LB pool was updated |
|
network.services.lb.vip.create |
Delta |
vip |
vip ID |
Notification |
LB VIP was created |
|
network.services.lb.vip.update |
Delta |
vip |
vip ID |
Notification |
LB VIP was updated |
|
network.services.lb.member.create |
Delta |
member |
member ID |
Notification |
LB member was created |
|
network.services.lb.member.update |
Delta |
member |
member ID |
Notification |
LB member was updated |
|
network.services.lb.health_monitor.create |
Delta |
health_monitor |
monitor ID |
Notification |
LB health probe was created |
|
network.services.lb.health_monitor.update |
Delta |
health_monitor |
monitor ID |
Notification |
LB health probe was updated |
10.6.13 Load-Balancer-as-a-Service (LBaaS v2) #
The following meters are collected for LBaaS v2. They are added in Mitaka release:
|
Name |
Type |
Unit |
Resource |
Origin |
Note |
|---|---|---|---|---|---|
|
network.services.lb.pool |
Gauge |
pool |
pool ID |
Notification, Pollster |
Existence of a LB pool |
|
network.services.lb.listener |
Gauge |
listener |
listener ID |
Notification, Pollster |
Existence of a LB listener |
|
network.services.lb.member |
Gauge |
member |
member ID |
Notification, Pollster |
Existence of a LB member |
|
network.services.lb.health_monitor |
Gauge |
health_monitor |
monitor ID |
Notification, Pollster |
Existence of a LB health probe |
|
network.services.lb.loadbalancer |
Gauge |
loadbalancer |
loadbalancer ID |
Notification, Pollster |
Existence of a LB loadbalancer |
|
network.services.lb.total.connections |
Cumulative |
connection |
pool ID |
Pollster |
Total connections on a LB |
|
network.services.lb.active.connections |
Gauge |
connection |
pool ID |
Pollster |
Active connections on a LB |
|
network.services.lb.incoming.bytes |
Gauge |
B |
pool ID |
Pollster |
Number of incoming Bytes |
|
network.services.lb.outgoing.bytes |
Gauge |
B |
pool ID |
Pollster |
Number of outgoing Bytes |
|
network.services.lb.pool.create |
Delta |
pool |
pool ID |
Notification |
LB pool was created |
|
network.services.lb.pool.update |
Delta |
pool |
pool ID |
Notification |
LB pool was updated |
|
network.services.lb.listener.create |
Delta |
listener |
listener ID |
Notification |
LB listener was created |
|
network.services.lb.listener.update |
Delta |
listener |
listener ID |
Notification |
LB listener was updated |
|
network.services.lb.member.create |
Delta |
member |
member ID |
Notification |
LB member was created |
|
network.services.lb.member.update |
Delta |
member |
member ID |
Notification |
LB member was updated |
|
network.services.lb.healthmonitor.create |
Delta |
health_monitor |
monitor ID |
Notification |
LB health probe was created |
|
network.services.lb.healthmonitor.update |
Delta |
health_monitor |
monitor ID |
Notification |
LB health probe was updated |
|
network.services.lb.loadbalancer.create |
Delta |
loadbalancer |
loadbalancer ID |
Notification |
LB loadbalancer was created |
|
network.services.lb.loadbalancer.update |
Delta |
loadbalancer |
loadbalancer ID |
Notification |
LB loadbalancer was updated |
The above meters are experimental and may generate a large load against the Neutron APIs. The future enhancement will be implemented when Neutron supports the new APIs.
10.6.14 VPN-as-a-Service (VPNaaS) #
The following meters are collected for VPNaaS:
|
Name |
Type |
Unit |
Resource |
Origin |
Note |
|---|---|---|---|---|---|
|
Meters added in the Juno release | |||||
|
network.services.vpn |
Gauge |
vpnservice |
vpn ID |
Notification, Pollster |
Existence of a VPN |
|
network.services.vpn.connections |
Gauge |
ipsec_site_connection |
connection ID |
Notification, Pollster |
Existence of an IPSec connection |
|
Meters added in the Kilo release | |||||
|
network.services.vpn.create |
Delta |
vpnservice |
vpn ID |
Notification |
VPN was created |
|
network.services.vpn.update |
Delta |
vpnservice |
vpn ID |
Notification |
VPN was updated |
|
network.services.vpn.connections.create |
Delta |
ipsec_site_connection |
connection ID |
Notification |
IPSec connection was created |
|
network.services.vpn.connections.update |
Delta |
ipsec_site_connection |
connection ID |
Notification |
IPSec connection was updated |
|
network.services.vpn.ipsecpolicy |
Gauge |
ipsecpolicy |
ipsecpolicy ID |
Notification, Pollster |
Existence of an IPSec policy |
|
network.services.vpn.ipsecpolicy.create |
Delta |
ipsecpolicy |
ipsecpolicy ID |
Notification |
IPSec policy was created |
|
network.services.vpn.ipsecpolicy.update |
Delta |
ipsecpolicy |
ipsecpolicy ID |
Notification |
IPSec policy was updated |
|
network.services.vpn.ikepolicy |
Gauge |
ikepolicy |
ikepolicy ID |
Notification, Pollster |
Existence of an Ike policy |
|
network.services.vpn.ikepolicy.create |
Delta |
ikepolicy |
ikepolicy ID |
Notification |
Ike policy was created |
|
network.services.vpn.ikepolicy.update |
Delta |
ikepolicy |
ikepolicy ID |
Notification |
Ike policy was updated |
10.6.15 Firewall-as-a-Service (FWaaS) #
The following meters are collected for FWaaS:
|
Name |
Type |
Unit |
Resource |
Origin |
Note |
|---|---|---|---|---|---|
|
Meters added in the Juno release | |||||
|
network.services.firewall |
Gauge |
firewall |
firewall ID |
Notification, Pollster |
Existence of a firewall |
|
network.services.firewall.policy |
Gauge |
firewall_policy |
firewall ID |
Notification, Pollster |
Existence of a firewall policy |
|
Meters added in the Kilo release | |||||
|
network.services.firewall.create |
Delta |
firewall |
firewall ID |
Notification |
Firewall was created |
|
network.services.firewall.update |
Delta |
firewall |
firewall ID |
Notification |
Firewall was updated |
|
network.services.firewall.policy.create |
Delta |
firewall_policy |
policy ID |
Notification |
Firewall policy was created |
|
network.services.firewall.policy.update |
Delta |
firewall_policy |
policy ID |
Notification |
Firewall policy was updated |
|
network.services.firewall.rule |
Gauge |
firewall_rule |
rule ID |
Notification |
Existence of a firewall rule |
|
network.services.firewall.rule.create |
Delta |
firewall_rule |
rule ID |
Notification |
Firewall rule was created |
|
network.services.firewall.rule.update |
Delta |
firewall_rule |
rule ID |
Notification |
Firewall rule was updated |
10.6.16 Orchestration service #
The following meters are collected for the Orchestration service:
|
Name |
Type |
Unit |
Resource |
Origin |
Note |
|---|---|---|---|---|---|
|
Meters added in the Icehouse release or earlier | |||||
|
stack.create |
Delta |
stack |
stack ID |
Notification |
Stack was successfully created |
|
stack.update |
Delta |
stack |
stack ID |
Notification |
Stack was successfully updated |
|
stack.delete |
Delta |
stack |
stack ID |
Notification |
Stack was successfully deleted |
|
stack.resume |
Delta |
stack |
stack ID |
Notification |
Stack was successfully resumed |
|
stack.suspend |
Delta |
stack |
stack ID |
Notification |
Stack was successfully suspended |
|
All meters thoroughly deprecated in the Liberty release | |||||
10.6.17 Data processing service for OpenStack #
The following meters are collected for the Data processing service for OpenStack:
|
Name |
Type |
Unit |
Resource |
Origin |
Note |
|---|---|---|---|---|---|
|
Meters added in the Juno release | |||||
|
cluster.create |
Delta |
cluster |
cluster ID |
Notification |
Cluster was successfully created |
|
cluster.update |
Delta |
cluster |
cluster ID |
Notification |
Cluster was successfully updated |
|
cluster.delete |
Delta |
cluster |
cluster ID |
Notification |
Cluster was successfully deleted |
|
All meters thoroughly deprecated in the Liberty release | |||||
10.6.18 Key Value Store module #
The following meters are collected for the Key Value Store module:
|
Name |
Type |
Unit |
Resource |
Origin |
Note |
|---|---|---|---|---|---|
|
Meters added in the Kilo release | |||||
|
magnetodb.table.create |
Gauge |
table |
table ID |
Notification |
Table was successfully created |
|
magnetodb.table.delete |
Gauge |
table |
table ID |
Notification |
Table was successfully deleted |
|
magnetodb.table.index.count |
Gauge |
index |
table ID |
Notification |
Number of indices created in a table |
The the Key Value Store meters are not supported in the Newton release and later.
10.6.19 Energy #
The following energy related meters are available:
|
Name |
Type |
Unit |
Resource |
Origin |
Note |
|---|---|---|---|---|---|
|
Meters added in the Icehouse release or earlier | |||||
|
energy |
Cumulative |
kWh |
probe ID |
Pollster |
Amount of energy |
|
power |
Gauge |
W |
probe ID |
Pollster |
Power consumption |
10.7 Events #
In addition to meters, the Telemetry service collects events triggered within an OpenStack environment. This section provides a brief summary of the events format in the Telemetry service.
While a sample represents a single, numeric datapoint within a time-series, an event is a broader concept that represents the state of a resource at a point in time. The state may be described using various data types including non-numeric data such as an instance's flavor. In general, events represent any action made in the OpenStack system.
10.7.1 Event configuration #
To enable the creation and storage of events in the Telemetry service
store_events option needs to be set to True. For further configuration
options, see the event section in the OpenStack Configuration Reference.
It is advisable to set disable_non_metric_meters to True
when enabling events in the Telemetry service. The Telemetry service
historically represented events as metering data, which may create
duplication of data if both events and non-metric meters are
enabled.
10.7.2 Event structure #
Events captured by the Telemetry service are represented by five key attributes:
- event_type
A dotted string defining what event occurred such as
"compute.instance.resize.start".- message_id
A UUID for the event.
- generated
A timestamp of when the event occurred in the system.
- traits
A flat mapping of key-value pairs which describe the event. The event's traits contain most of the details of the event. Traits are typed, and can be strings, integers, floats, or datetimes.
- raw
Mainly for auditing purpose, the full event message can be stored (unindexed) for future evaluation.
10.7.3 Event indexing #
The general philosophy of notifications in OpenStack is to emit any and all data someone might need, and let the consumer filter out what they are not interested in. In order to make processing simpler and more efficient, the notifications are stored and processed within Ceilometer as events. The notification payload, which can be an arbitrarily complex JSON data structure, is converted to a flat set of key-value pairs. This conversion is specified by a config file.
The event format is meant for efficient processing and querying.
Storage of complete notifications for auditing purposes can be
enabled by configuring store_raw option.
10.7.3.1 Event conversion #
The conversion from notifications to events is driven by a configuration
file defined by the definitions_cfg_file in the ceilometer.conf
configuration file.
This includes descriptions of how to map fields in the notification body to Traits, and optional plug-ins for doing any programmatic translations (splitting a string, forcing case).
The mapping of notifications to events is defined per event_type, which can be wildcarded. Traits are added to events if the corresponding fields in the notification exist and are non-null.
The default definition file included with the Telemetry service contains a list of known notifications and useful traits. The mappings provided can be modified to include more or less data according to user requirements.
If the definitions file is not present, a warning will be logged, but an
empty set of definitions will be assumed. By default, any notifications
that do not have a corresponding event definition in the definitions
file will be converted to events with a set of minimal traits. This can
be changed by setting the option drop_unmatched_notifications in the
ceilometer.conf file. If this is set to True, any unmapped
notifications will be dropped.
The basic set of traits (all are TEXT type) that will be added to all events if the notification has the relevant data are: service (notification's publisher), tenant_id, and request_id. These do not have to be specified in the event definition, they are automatically added, but their definitions can be overridden for a given event_type.
10.7.3.2 Event definitions format #
The event definitions file is in YAML format. It consists of a list of
event definitions, which are mappings. Order is significant, the list of
definitions is scanned in reverse order to find a definition which
matches the notification's event_type. That definition will be used to
generate the event. The reverse ordering is done because it is common to
want to have a more general wildcarded definition (such as
compute.instance.*) with a set of traits common to all of those
events, with a few more specific event definitions afterwards that have
all of the above traits, plus a few more.
Each event definition is a mapping with two keys:
- event_type
This is a list (or a string, which will be taken as a 1 element list) of event_types this definition will handle. These can be wildcarded with unix shell glob syntax. An exclusion listing (starting with a
!) will exclude any types listed from matching. If only exclusions are listed, the definition will match anything not matching the exclusions.- traits
This is a mapping, the keys are the trait names, and the values are trait definitions.
Each trait definition is a mapping with the following keys:
- fields
A path specification for the field(s) in the notification you wish to extract for this trait. Specifications can be written to match multiple possible fields. By default the value will be the first such field. The paths can be specified with a dot syntax (
payload.host). Square bracket syntax (payload[host]) is also supported. In either case, if the key for the field you are looking for contains special characters, like., it will need to be quoted (with double or single quotes):payload.image_meta.’org.openstack__1__architecture’. The syntax used for the field specification is a variant of JSONPath- type
(Optional) The data type for this trait. Valid options are:
text,int,float, anddatetime. Defaults totextif not specified.- plugin
(Optional) Used to execute simple programmatic conversions on the value in a notification field.
10.7.3.3 Event delivery to external sinks #
You can configure the Telemetry service to deliver the events
into external sinks. These sinks are configurable in the
/etc/ceilometer/event_pipeline.yaml file.
10.8 Troubleshoot Telemetry #
10.8.1 Logging in Telemetry #
The Telemetry service has similar log settings as the other OpenStack services. Multiple options are available to change the target of logging, the format of the log entries and the log levels.
The log settings can be changed in ceilometer.conf. The list of
configuration options are listed in the logging configuration options
table in the Telemetry
section
in the OpenStack Configuration Reference.
By default stderr is used as standard output for the log messages.
It can be changed to either a log file or syslog. The debug and
verbose options are also set to false in the default settings, the
default log levels of the corresponding modules can be found in the
table referred above.
10.8.2 Recommended order of starting services #
As it can be seen in Bug 1355809, the wrong ordering of service startup can result in data loss.
When the services are started for the first time or in line with the
message queue service restart, it takes time while the
ceilometer-collector service establishes the connection and joins or
rejoins to the configured exchanges. Therefore, if the
ceilometer-agent-compute, ceilometer-agent-central, and the
ceilometer-agent-notification services are started before
the ceilometer-collector service, the ceilometer-collector service
may lose some messages while connecting to the message queue service.
The possibility of this issue to happen is higher, when the polling
interval is set to a relatively short period. In order to avoid this
situation, the recommended order of service startup is to start or
restart the ceilometer-collector service after the message queue. All
the other Telemetry services should be started or restarted after and
the ceilometer-agent-compute should be the last in the sequence, as this
component emits metering messages in order to send the samples to the
collector.
10.8.3 Notification agent #
In the Icehouse release of OpenStack a new service was introduced to be responsible for consuming notifications that are coming from other OpenStack services.
If the ceilometer-agent-notification service is not installed and
started, samples originating from notifications will not be generated.
In case of the lack of notification based samples, the state of this
service and the log file of Telemetry should be checked first.
For the list of meters that are originated from notifications, see the Telemetry Measurements Reference.
10.8.4 Recommended auth_url to be used #
When using the Telemetry command-line client, the credentials and the
os_auth_url have to be set in order for the client to authenticate
against OpenStack Identity. For further details
about the credentials that have to be provided see the Telemetry Python
API.
The service catalog provided by OpenStack Identity contains the
URLs that are available for authentication. The URLs have
different ports, based on whether the type of the given URL is
public, internal or admin.
OpenStack Identity is about to change API version from v2 to v3. The
adminURL endpoint (which is available via the port: 35357)
supports only the v3 version, while the other two supports both.
The Telemetry command line client is not adapted to the v3 version of
the OpenStack Identity API. If the adminURL is used as
os_auth_url, the ceilometer command results in the following
error message:
$ ceilometer meter-list Unable to determine the Keystone version to authenticate with \ using the given auth_url: http://10.0.2.15:35357/v2.0
Therefore when specifying the os_auth_url parameter on the command
line or by using environment variable, use the internalURL or
publicURL.
For more details check the bug report Bug 1351841.
10.9 Telemetry best practices #
The following are some suggested best practices to follow when deploying and configuring the Telemetry service. The best practices are divided into data collection and storage.
10.9.1 Data collection #
The Telemetry service collects a continuously growing set of data. Not all the data will be relevant for an administrator to monitor.
Based on your needs, you can edit the
pipeline.yamlconfiguration file to include a selected number of meters while disregarding the rest.By default, Telemetry service polls the service APIs every 10 minutes. You can change the polling interval on a per meter basis by editing the
pipeline.yamlconfiguration file.WarningIf the polling interval is too short, it will likely cause increase of stored data and the stress on the service APIs.
Expand the configuration to have greater control over different meter intervals.
If you are using the Kilo version of Telemetry, you can delay or adjust polling requests by enabling the jitter support. This adds a random delay on how the polling agents send requests to the service APIs. To enable jitter, set
shuffle_time_before_polling_taskin theceilometer.confconfiguration file to an integer greater than 0.If you are using Juno or later releases, based on the number of resources that will be polled, you can add additional central and compute agents as necessary. The agents are designed to scale horizontally.
If you are using Juno or later releases, use the
notifier://publisher rather thanrpc://as there is a certain level of overhead that comes with RPC.
10.9.2 Data storage #
We recommend that you avoid open-ended queries. In order to get better performance you can use reasonable time ranges and/or other query constraints for retrieving measurements.
For example, this open-ended query might return an unpredictable amount of data:
$ ceilometer sample-list --meter cpu -q 'resource_id=INSTANCE_ID_1'
Whereas, this well-formed query returns a more reasonable amount of data, hence better performance:
$ ceilometer sample-list --meter cpu -q 'resource_id=INSTANCE_ID_1;timestamp > 2015-05-01T00:00:00;timestamp < 2015-06-01T00:00:00'
NoteAs of the Liberty release, the number of items returned will be restricted to the value defined by
default_api_return_limitin theceilometer.confconfiguration file. Alternatively, the value can be set per query by passinglimitoption in request.You can install the API behind
mod_wsgi, as it provides more settings to tweak, likethreadsandprocessesin case ofWSGIDaemon.The collection service provided by the Telemetry project is not intended to be an archival service. Set a Time to Live (TTL) value to expire data and minimize the database size. If you would like to keep your data for longer time period, you may consider storing it in a data warehouse outside of Telemetry.
We recommend that you do not use SQLAlchemy back end prior to the Juno release, as it previously contained extraneous relationships to handle deprecated data models. This resulted in extremely poor query performance.
We recommend that you do not run MongoDB on the same node as the controller. Keep it on a separate node optimized for fast storage for better performance. Also it is advisable for the MongoDB node to have a lot of memory.
Use replica sets in MongoDB. Replica sets provide high availability through automatic failover. If your primary node fails, MongoDB will elect a secondary node to replace the primary node, and your cluster will remain functional.
For more information on replica sets, see the MongoDB replica sets docs.
Use sharding in MongoDB. Sharding helps in storing data records across multiple machines and is the MongoDB’s approach to meet the demands of data growth.
For more information on sharding, see the MongoDB sharding docs.
11 Database #
The Database service provides database management features.
11.1 Introduction #
The Database service provides scalable and reliable cloud provisioning functionality for both relational and non-relational database engines. Users can quickly and easily use database features without the burden of handling complex administrative tasks. Cloud users and database administrators can provision and manage multiple database instances as needed.
The Database service provides resource isolation at high performance levels, and automates complex administrative tasks such as deployment, configuration, patching, backups, restores, and monitoring.
You can modify various cluster characteristics by editing the
/etc/trove/trove.conf file. A comprehensive list of the Database
service configuration options is described in the Database service
chapter in the Configuration Reference.
11.2 Create a data store #
An administrative user can create data stores for a variety of databases.
This section assumes you do not yet have a MySQL data store, and shows you how to create a MySQL data store and populate it with a MySQL 5.5 data store version.
To create a data store
Create a trove image
Create an image for the type of database you want to use, for example, MySQL, MongoDB, Cassandra.
This image must have the trove guest agent installed, and it must have the
trove-guestagent.conffile configured to connect to your OpenStack environment. To configuretrove-guestagent.conf, add the following lines totrove-guestagent.confon the guest instance you are using to build your image:rabbit_host = controller rabbit_password = RABBIT_PASS nova_proxy_admin_user = admin nova_proxy_admin_pass = ADMIN_PASS nova_proxy_admin_tenant_name = service trove_auth_url = http://controller:35357/v2.0
This example assumes you have created a MySQL 5.5 image called
mysql-5.5.qcow2.ImportantIf you have a guest image that was created with an OpenStack version before Kilo, modify the guest agent init script for the guest image to read the configuration files from the directory
/etc/trove/conf.d.For a backwards compatibility with pre-Kilo guest instances, set the database service configuration options
injected_config_locationto/etc/troveandguest_infoto/etc/guest_info.Register image with Image service
You need to register your guest image with the Image service.
In this example, you use the
openstack image createcommand to register amysql-5.5.qcow2image.$ openstack image create mysql-5.5 --disk-format qcow2 --container-format bare --public < mysql-5.5.qcow2 +------------------+------------------------------------------------------+ | Field | Value | +------------------+------------------------------------------------------+ | checksum | 133eae9fb1c98f45894a4e60d8736619 | | container_format | bare | | created_at | 2016-12-21T12:10:02Z | | disk_format | qcow2 | | file | /v2/images/d1afb4f0-2360-4400-8d97-846b1ab6af52/file | | id | d1afb4f0-2360-4400-8d97-846b1ab6af52 | | min_disk | 0 | | min_ram | 0 | | name | mysql-5.5 | | owner | 5669caad86a04256994cdf755df4d3c1 | | protected | False | | schema | /v2/schemas/image | | size | 13200896 | | status | active | | tags | | | updated_at | 2016-12-21T12:10:03Z | | virtual_size | None | | visibility | public | +------------------+------------------------------------------------------+
Create the data store
Create the data store that will house the new image. To do this, use the
trove-managedatastore_updatecommand.This example uses the following arguments:
Argument
Description
In this example:
config file
The configuration file to use.
--config-file=/etc/trove/trove.confname
Name you want to use for this data store.
mysqldefault version
You can attach multiple versions/images to a data store. For example, you might have a MySQL 5.5 version and a MySQL 5.6 version. You can designate one version as the default, which the system uses if a user does not explicitly request a specific version.
""At this point, you do not yet have a default version, so pass in an empty string.
Example:
$ trove-manage --config-file=/etc/trove/trove.conf datastore_update mysql ""
Add a version to the new data store
Now that you have a MySQL data store, you can add a version to it, using the
trove-managedatastore_version_updatecommand. The version indicates which guest image to use.This example uses the following arguments:
Argument
Description
In this example:
config file
The configuration file to use.
--config-file=/etc/trove/trove.confdata store
The name of the data store you just created via
trove-managedatastore_update.mysqlversion name
The name of the version you are adding to the data store.
mysql-5.5data store manager
Which data store manager to use for this version. Typically, the data store manager is identified by one of the following strings, depending on the database:
cassandra
couchbase
couchdb
db2
mariadb
mongodb
mysql
percona
postgresql
pxc
redis
vertica
mysqlglance ID
The ID of the guest image you just added to the Image service. You can get this ID by using the glance
image-showIMAGE_NAME command.bb75f870-0c33-4907-8467-1367f8cb15b6
packages
If you want to put additional packages on each guest that you create with this data store version, you can list the package names here.
""In this example, the guest image already contains all the required packages, so leave this argument empty.
active
- Set this to either 1 or 0:
1= active0= disabled
1
Example:
$ trove-manage --config-file=/etc/trove/trove.conf datastore_version_update mysql mysql-5.5 mysql GLANCE_ID "" 1
Optional. Set your new version as the default version. To do this, use the
trove-managedatastore_updatecommand again, this time specifying the version you just created.$ trove-manage --config-file=/etc/trove/trove.conf datastore_update mysql mysql-5.5
Load validation rules for configuration groups
NoteApplies only to MySQL and Percona data stores
If you just created a MySQL or Percona data store, then you need to load the appropriate validation rules, as described in this step.
If you just created a different data store, skip this step.
Background. You can manage database configuration tasks by using configuration groups. Configuration groups let you set configuration parameters, in bulk, on one or more databases.
When you set up a configuration group using the trove
configuration-createcommand, this command compares the configuration values you are setting against a list of valid configuration values that are stored in thevalidation-rules.jsonfile.Operating System
Location of
validation-rules.jsonNotes
Ubuntu 14.04
/usr/lib/python2.7/dist-packages/trove/templates/DATASTORE_NAMEDATASTORE_NAME is the name of either the MySQL data store or the Percona data store. This is typically either
mysqlorpercona.RHEL 7, CentOS 7, Fedora 20, and Fedora 21
/usr/lib/python2.7/site-packages/trove/templates/DATASTORE_NAMEDATASTORE_NAME is the name of either the MySQL data store or the Percona data store. This is typically either
mysqlorpercona.Therefore, as part of creating a data store, you need to load the
validation-rules.jsonfile, using thetrove-managedb_load_datastore_config_parameterscommand. This command takes the following arguments:Data store name
Data store version
Full path to the
validation-rules.jsonfile
This example loads the
validation-rules.jsonfile for a MySQL database on Ubuntu 14.04:$ trove-manage db_load_datastore_config_parameters mysql mysql-5.5 /usr/lib/python2.7/dist-packages/trove/templates/mysql/validation-rules.json
Validate data store
To validate your new data store and version, start by listing the data stores on your system:
$ trove datastore-list +--------------------------------------+--------------+ | id | name | +--------------------------------------+--------------+ | 10000000-0000-0000-0000-000000000001 | Legacy MySQL | | e5dc1da3-f080-4589-a4c2-eff7928f969a | mysql | +--------------------------------------+--------------+
Take the ID of the MySQL data store and pass it in with the
datastore-version-listcommand:$ trove datastore-version-list DATASTORE_ID +--------------------------------------+-----------+ | id | name | +--------------------------------------+-----------+ | 36a6306b-efd8-4d83-9b75-8b30dd756381 | mysql-5.5 | +--------------------------------------+-----------+
11.2.1 Data store classifications #
The Database service supports a variety of both relational and non-relational database engines, but to a varying degree of support for each data store. The Database service project has defined several classifications that indicate the quality of support for each data store. Data stores also implement different extensions. An extension is called a strategy and is classified similar to data stores.
Valid classifications for a data store and a strategy are:
Experimental
Technical preview
Stable
Each classification builds on the previous one. This means that a data store
that meets the technical preview requirements must also meet all the
requirements for experimental, and a data store that meets the stable
requirements must also meet all the requirements for technical preview.
Requirements
Experimental
A data store is considered to be
experimentalif it meets these criteria:It implements a basic subset of the Database service API including
createanddelete.It has guest agent elements that allow guest agent creation.
It has a definition of supported operating systems.
It meets the other Documented Technical Requirements.
A strategy is considered
experimentalif:It meets the Documented Technical Requirements.
Technical preview
A data store is considered to be a
technical previewif it meets the requirements ofexperimentaland further:It implements APIs required to plant and start the capabilities of the data store as defined in the Datastore Compatibility Matrix.
NoteIt is not required that the data store implements all features like resize, backup, replication, or clustering to meet this classification.
It provides a mechanism for building a guest image that allows you to exercise its capabilities.
It meets the other Documented Technical Requirements.
ImportantA strategy is not normally considered to be
technical preview.Stable
A data store or a strategy is considered
stableif:It meets the requirements of
technical preview.It meets the other Documented Technical Requirements.
Initial Classifications
The following table shows the current classification assignments for the different data stores.
|
Classification |
Data store |
|---|---|
|
Stable |
MySQL |
|
Technical Preview |
Cassandra, MongoDB |
|
Experimental |
All others |
11.2.2 Redis data store replication #
Replication strategies are available for Redis with several commands located in the Redis data store manager:
createdetach-replicaeject-replica-sourcepromote-to-replica-source
Additional arguments for the create command
include --replica_of and
--replica_count.
11.2.3 Redis integration and unit tests #
Unit tests and integration tests are also available for Redis.
Install redstack:
$ ./redstack install .. note:: Redstack is a development script used for integration testing and Database service development installations. Do not use Redstack in a production environment. For more information, see `the Database service developer docs <http://docs.openstack.org/developer/trove/dev/install.html#running-redstack-to-install-trove>`_
Start Redis:
$ ./redstack kick-start redis
Run integration tests:
$ ./redstack int-tests --group=replication
You can run
--group=redis_supportedinstead of--group=replicationif needed.
11.3 Configure a cluster #
An administrative user can configure various characteristics of a MongoDB cluster.
Query routers and config servers
Background. Each cluster includes at least one query router and one config server. Query routers and config servers count against your quota. When you delete a cluster, the system deletes the associated query router(s) and config server(s).
Configuration. By default, the system creates one query router and
one config server per cluster. You can change this by editing
the /etc/trove/trove.conf file. These settings are in the
mongodb section of the file:
|
Setting |
Valid values are: |
|---|---|
|
num_config_servers_per_cluster |
1 or 3 |
|
num_query_routers_per_cluster |
1 or 3 |
12 Bare Metal #
The Bare Metal service provides physical hardware management features.
12.1 Introduction #
The Bare Metal service provides physical hardware as opposed to virtual machines. It also provides several reference drivers, which leverage common technologies like PXE and IPMI, to cover a wide range of hardware. The pluggable driver architecture also allows vendor-specific drivers to be added for improved performance or functionality not provided by reference drivers. The Bare Metal service makes physical servers as easy to provision as virtual machines in a cloud, which in turn will open up new avenues for enterprises and service providers.
12.2 System architecture #
The Bare Metal service is composed of the following components:
An admin-only RESTful API service, by which privileged users, such as operators and other services within the cloud control plane, may interact with the managed bare-metal servers.
A conductor service, which conducts all activity related to bare-metal deployments. Functionality is exposed via the API service. The Bare Metal service conductor and API service communicate via RPC.
Various drivers that support heterogeneous hardware, which enable features specific to unique hardware platforms and leverage divergent capabilities via a common API.
A message queue, which is a central hub for passing messages, such as RabbitMQ. It should use the same implementation as that of the Compute service.
A database for storing information about the resources. Among other things, this includes the state of the conductors, nodes (physical servers), and drivers.
When a user requests to boot an instance, the request is passed to the Compute service via the Compute service API and scheduler. The Compute service hands over this request to the Bare Metal service, where the request passes from the Bare Metal service API, to the conductor which will invoke a driver to successfully provision a physical server for the user.
12.3 Bare Metal deployment #
PXE deploy process
Agent deploy process
12.4 Use Bare Metal #
Install the Bare Metal service.
Setup the Bare Metal driver in the compute node's
nova.conffile.Setup TFTP folder and prepare PXE boot loader file.
Prepare the bare metal flavor.
Register the nodes with correct drivers.
Configure the driver information.
Register the ports information.
Use the
openstack server createcommand to kick off the bare metal provision.Check nodes' provision state and power state.
12.4.1 Use multitenancy with Bare Metal service #
12.4.1.1 Use multitenancy with Bare Metal service #
Multitenancy allows creating a dedicated project network that extends the
current Bare Metal (ironic) service capabilities of providing flat
networks. Multitenancy works in conjunction with Networking (neutron)
service to allow provisioning of a bare metal server onto the project network.
Therefore, multiple projects can get isolated instances after deployment.
Bare Metal service provides the local_link_connection information to the
Networking service ML2 driver. The ML2 driver uses that information to plug the
specified port to the project network.
|
Field |
Description |
|---|---|
|
|
Required. Identifies a switch and can be an LLDP-based MAC address or
an OpenFlow-based |
|
|
Required. Port ID on the switch, for example, Gig0/1. |
|
|
Optional. Used to distinguish different switch models or other vendor specific-identifier. |
12.4.1.1.1 Configure Networking service ML2 driver #
To enable the Networking service ML2 driver, edit the
/etc/neutron/plugins/ml2/ml2_conf.ini file:
Add the name of your ML2 driver.
Add the vendor ML2 plugin configuration options.
[ml2]
...
mechanism_drivers = my_mechanism_driver
[my_vendor]
param_1 = ...
param_2 = ...
param_3 = ...For more details, see Networking service mechanism drivers.
12.4.1.1.2 Configure Bare Metal service #
After you configure the Networking service ML2 driver, configure Bare Metal service:
Edit the
/etc/ironic/ironic.conffor theironic-conductorservice. Set thenetwork_interfacenode field to a valid network driver that is used to switch, clean, and provision networks.[DEFAULT] ... enabled_network_interfaces=flat,neutron [neutron] ... cleaning_network_uuid=$UUID provisioning_network_uuid=$UUID
WarningThe
cleaning_network_uuidandprovisioning_network_uuidparameters are required for theneutronnetwork interface. If they are not set,ironic-conductorfails to start.Set
neutronto use Networking service ML2 driver:$ ironic node-create -n $NAME --network-interface neutron --driver agent_ipmitool
Create a port with appropriate
local_link_connectioninformation. Set thepxe_enabledport attribute toTrueto create network ports for for thepxe_enabledports only:$ ironic --ironic-api-version latest port-create -a $HW_MAC_ADDRESS \ -n $NODE_UUID -l switch_id=$SWITCH_MAC_ADDRESS \ -l switch_info=$SWITCH_HOSTNAME -l port_id=$SWITCH_PORT --pxe-enabled true
12.5 Troubleshooting #
12.5.1 No valid host found error #
Problem#
Sometimes /var/log/nova/nova-conductor.log contains the following error:
NoValidHost: No valid host was found. There are not enough hosts available.
The message No valid host was found means that the Compute service
scheduler could not find a bare metal node suitable for booting the new
instance.
This means there will be some mismatch between resources that the Compute service expects to find and resources that Bare Metal service advertised to the Compute service.
Solution#
If you get this message, check the following:
Introspection should have succeeded for you before, or you should have entered the required bare-metal node properties manually. For each node in the
ironic node-listcommand, use:$ ironic node-show <IRONIC-NODE-UUID>
and make sure that
propertiesJSON field has valid values for keyscpus,cpu_arch,memory_mbandlocal_gb.The flavor in the Compute service that you are using does not exceed the bare-metal node properties above for a required number of nodes. Use:
$ openstack flavor show FLAVOR
Make sure that enough nodes are in
availablestate according to theironic node-listcommand. Nodes inmanageablestate usually mean they have failed introspection.Make sure nodes you are going to deploy to are not in maintenance mode. Use the
ironic node-listcommand to check. A node automatically going to maintenance mode usually means the incorrect credentials for this node. Check them and then remove maintenance mode:$ ironic node-set-maintenance <IRONIC-NODE-UUID> off
It takes some time for nodes information to propagate from the Bare Metal service to the Compute service after introspection. Our tooling usually accounts for it, but if you did some steps manually there may be a period of time when nodes are not available to the Compute service yet. Check that the
openstack hypervisor stats showcommand correctly shows total amount of resources in your system.
13 Orchestration #
Orchestration is an orchestration engine that provides the possibility to launch multiple composite cloud applications based on templates in the form of text files that can be treated like code. A native Heat Orchestration Template (HOT) format is evolving, but it also endeavors to provide compatibility with the AWS CloudFormation template format, so that many existing CloudFormation templates can be launched on OpenStack.
13.1 Introduction #
The OpenStack Orchestration service, a tool for orchestrating clouds, automatically configures and deploys resources in stacks. The deployments can be simple, such as deploying WordPress on Ubuntu with an SQL back end, or complex, such as starting a server group that auto scales by starting and stopping using real-time CPU loading information from the Telemetry service.
Orchestration stacks are defined with templates, which are non-procedural documents. Templates describe tasks in terms of resources, parameters, inputs, constraints, and dependencies. When the Orchestration service was originally introduced, it worked with AWS CloudFormation templates, which are in the JSON format.
The Orchestration service also runs Heat Orchestration Template (HOT) templates that are written in YAML. YAML is a terse notation that loosely follows structural conventions (colons, returns, indentation) that are similar to Python or Ruby. Therefore, it is easier to write, parse, grep, generate with tools, and maintain source-code management systems.
Orchestration can be accessed through a CLI and RESTful queries. The Orchestration service provides both an OpenStack-native REST API and a CloudFormation-compatible Query API. The Orchestration service is also integrated with the OpenStack dashboard to perform stack functions through a web interface.
For more information about using the Orchestration service through the command line, see the OpenStack Command-Line Interface Reference.
13.2 Orchestration authorization model #
The Orchestration authorization model defines the authorization process for requests during deferred operations. A common example is an auto-scaling group update. During the auto-scaling update operation, the Orchestration service requests resources of other components (such as servers from Compute or networks from Networking) to extend or reduce the capacity of an auto-scaling group.
The Orchestration service provides the following authorization models:
Password authorization
OpenStack Identity trusts authorization
13.2.1 Password authorization #
The Orchestration service supports password authorization. Password authorization requires that a user pass a username and password to the Orchestration service. Encrypted password are stored in the database, and used for deferred operations.
Password authorization involves the following steps:
A user requests stack creation, by providing a token and username and password. The Dashboard or python-heatclient requests the token on the user's behalf.
If the stack contains any resources that require deferred operations, then the orchestration engine fails its validation checks if the user did not provide a valid username/password.
The username/password are encrypted and stored in the Orchestration database.
Orchestration creates a stack.
Later, the Orchestration service retrieves the credentials and requests another token on behalf of the user. The token is not limited in scope and provides access to all the roles of the stack owner.
13.2.2 OpenStack Identity trusts authorization #
A trust is an OpenStack Identity extension that enables delegation, and optionally impersonation through the OpenStack Identity service. The key terminology is trustor (the user delegating) and trustee (the user being delegated to).
To create a trust, the trustor (in this case, the user creating the stack in the Orchestration service) provides the OpenStack Identity service with the following information:
The ID of the trustee (who you want to delegate to, in this case, the Orchestration service user).
The roles to be delegated. Configure roles through the
heat.conffile. Ensure the configuration contains whatever roles are required to perform the deferred operations on the user's behalf. For example, launching an OpenStack Compute instance in response to an auto-scaling event.Whether to enable impersonation.
The OpenStack Identity service provides a trust id, which is consumed by only the trustee to obtain a trust scoped token. This token is limited in scope, such that the trustee has limited access to those roles delegated. In addition, the trustee has effective impersonation of the trustor user if it was selected when creating the trust. For more information, see Chapter 3, Identity management.
Trusts authorization involves the following steps:
A user creates a stack through an API request (only the token is required).
The Orchestration service uses the token to create a trust between the stack owner (trustor) and the Orchestration service user (trustee). The service delegates a special role (or roles) as defined in the trusts_delegated_roles list in the Orchestration configuration file. By default, the Orchestration service sets all the roles from trustor available for trustee. Deployers might modify this list to reflect a local RBAC policy. For example, to ensure that the heat process can access only those services that are expected while impersonating a stack owner.
Orchestration stores the encrypted trust id in the Orchestration database.
When a deferred operation is required, the Orchestration service retrieves the trust id and requests a trust scoped token which enables the service user to impersonate the stack owner during the deferred operation. Impersonation is helpful, for example, so the service user can launch Compute instances on behalf of the stack owner in response to an auto-scaling event.
13.2.3 Authorization model configuration #
Initially, the password authorization model was the default authorization model. Since the Kilo release, the Identity trusts authorization model is enabled for the Orchestration service by default.
To enable the password authorization model, change the following
parameter in the heat.conf file:
deferred_auth_method=passwordTo enable the trusts authorization model, change the following
parameter in the heat.conf file:
deferred_auth_method=trustsTo specify the trustor roles that it delegates to trustee during
authorization, specify the trusts_delegated_roles parameter
in the heat.conf file. If trusts_delegated_roles is not
defined, then all the trustor roles are delegated to trustee.
The trustor delegated roles must be pre-configured in the OpenStack Identity service before using them in the Orchestration service.
13.3 Stack domain users #
Stack domain users allow the Orchestration service to authorize and start the following operations within booted virtual machines:
Provide metadata to agents inside instances. Agents poll for changes and apply the configuration that is expressed in the metadata to the instance.
Detect when an action is complete. Typically, software configuration on a virtual machine after it is booted. Compute moves the VM state to "Active" as soon as it creates it, not when the Orchestration service has fully configured it.
Provide application level status or meters from inside the instance. For example, allow auto-scaling actions to be performed in response to some measure of performance or quality of service.
The Orchestration service provides APIs that enable all of these operations, but all of those APIs require authentication. For example, credentials to access the instance that the agent is running upon. The heat-cfntools agents use signed requests, which require an ec2 key pair created through Identity. The key pair is then used to sign requests to the Orchestration CloudFormation and CloudWatch compatible APIs, which are authenticated through signature validation. Signature validation uses the Identity ec2tokens extension.
Stack domain users encapsulate all stack-defined users (users who are created as a result of data that is contained in an Orchestration template) in a separate domain. The separate domain is created specifically to contain data related to the Orchestration stacks only. A user is created, which is the domain admin, and Orchestration uses the domain admin to manage the lifecycle of the users in the stack user domain.
13.3.1 Stack domain users configuration #
To configure stack domain user, the Orchestration service completes the following tasks:
A special OpenStack Identity service domain is created. For example, a domain that is called
heatand the ID is set with thestack_user_domainoption in theheat.conffile.A user with sufficient permissions to create and delete projects and users in the
heatdomain is created.The username and password for the domain admin user is set in the
heat.conffile (stack_domain_adminandstack_domain_admin_password). This user administers stack domain users on behalf of stack owners, so they no longer need to be administrators themselves. The risk of this escalation path is limited because theheat_domain_adminis only given administrative permission for theheatdomain.
To set up stack domain users, complete the following steps:
Create the domain:
$OS_TOKENrefers to a token. For example, the service admin token or some other valid token for a user with sufficient roles to create users and domains.$KS_ENDPOINT_V3refers to the v3 OpenStack Identity endpoint (for example,http://keystone_address:5000/v3where keystone_address is the IP address or resolvable name for the Identity service).$ openstack --os-token $OS_TOKEN --os-url=$KS_ENDPOINT_V3 --os-\ identity-api-version=3 domain create heat --description "Owns \ users and projects created by heat"
The domain ID is returned by this command, and is referred to as
$HEAT_DOMAIN_IDbelow.Create the user:
$ openstack --os-token $OS_TOKEN --os-url=$KS_ENDPOINT_V3 --os-\ identity-api-version=3 user create --password $PASSWORD --domain \ $HEAT_DOMAIN_ID heat_domain_admin --description "Manages users \ and projects created by heat"
The user ID is returned by this command and is referred to as
$DOMAIN_ADMIN_IDbelow.Make the user a domain admin:
$ openstack --os-token $OS_TOKEN --os-url=$KS_ENDPOINT_V3 --os-\ identity-api-version=3 role add --user $DOMAIN_ADMIN_ID --domain \ $HEAT_DOMAIN_ID admin
Then you must add the domain ID, username and password from these steps to the
heat.conffile:stack_domain_admin_password = password stack_domain_admin = heat_domain_admin stack_user_domain = domain id returned from domain create above
13.3.2 Usage workflow #
The following steps are run during stack creation:
Orchestration creates a new stack domain project in the
heatdomain if the stack contains any resources that require creation of a stack domain user.For any resources that require a user, the Orchestration service creates the user in the stack domain project. The stack domain project is associated with the Orchestration stack in the Orchestration database, but is separate and unrelated (from an authentication perspective) to the stack owners project. The users who are created in the stack domain are still assigned the
heat_stack_userrole, so the API surface they can access is limited through thepolicy.jsonfile. For more information, see Chapter 3, Identity management.When API requests are processed, the Orchestration service performs an internal lookup, and allows stack details for a given stack to be retrieved. Details are retrieved from the database for both the stack owner's project (the default API path to the stack) and the stack domain project, subject to the
policy.jsonrestrictions.
This means there are now two paths that can result in the same data being retrieved through the Orchestration API. The following example is for resource-metadata:
GET v1/{stack_owner_project_id}/stacks/{stack_name}/\
{stack_id}/resources/{resource_name}/metadataor:
GET v1/{stack_domain_project_id}/stacks/{stack_name}/\
{stack_id}/resources/{resource_name}/metadataThe stack owner uses the former (via openstack stack resource metadata
STACK RESOURCE), and any agents in the instance
use the latter.
14 OpenStack command-line clients #
14.1 Command-line client overview #
OpenStackClient project provides a unified command-line client, which
enables you to access the project API through easy-to-use commands.
Also, most OpenStack project provides a command-line client for each service.
For example, the Compute service provides a nova command-line client.
You can run the commands from the command line, or include the commands within scripts to automate tasks. If you provide OpenStack credentials, such as your user name and password, you can run these commands on any computer.
Internally, each command uses cURL command-line tools, which embed API requests. OpenStack APIs are RESTful APIs, and use the HTTP protocol. They include methods, URIs, media types, and response codes.
OpenStack APIs are open-source Python clients, and can run on Linux or Mac OS X systems. On some client commands, you can specify a debug parameter to show the underlying API request for the command. This is a good way to become familiar with the OpenStack API calls.
As a cloud end user, you can use the OpenStack Dashboard to provision your own resources within the limits set by administrators. You can modify the examples provided in this section to create other types and sizes of server instances.
14.1.1 Unified command-line client #
You can use the unified openstack command (python-openstackclient)
for the most of OpenStack services.
For more information, see OpenStackClient document.
14.1.2 Individual command-line clients #
Unless the unified OpenStack Client (python-openstackclient) is used, the following table lists the command-line client for each OpenStack service with its package name and description.
|
Service |
Client |
Package |
Description |
|---|---|---|---|
|
Application Catalog service |
murano |
python-muranoclient |
Creates and manages applications. |
|
Bare Metal service |
ironic |
python-ironicclient |
manages and provisions physical machines. |
|
Block Storage service |
cinder |
python-cinderclient |
Creates and manages volumes. |
|
Clustering service |
senlin |
python-senlinclient |
Creates and manages clustering services. |
|
Compute service |
nova |
python-novaclient |
Creates and manages images, instances, and flavors. |
|
Container Infrastructure Management service |
magnum |
python-magnumclient |
Creates and manages containers. |
|
Data Processing service |
sahara |
python-saharaclient |
Creates and manages Hadoop clusters on OpenStack. |
|
Database service |
trove |
python-troveclient |
Creates and manages databases. |
|
Deployment service |
fuel |
python-fuelclient |
Plans deployments. |
|
DNS service |
designate |
python-designateclient |
Creates and manages self service authoritative DNS. |
|
Image service |
glance |
python-glanceclient |
Creates and manages images. |
|
Key Manager service |
barbican |
python-barbicanclient |
Creates and manages keys. |
|
Monitoring |
monasca |
python-monascaclient |
Monitoring solution. |
|
Networking service |
neutron |
python-neutronclient |
Configures networks for guest servers. |
|
Object Storage service |
swift |
python-swiftclient |
Gathers statistics, lists items, updates metadata, and uploads, downloads, and deletes files stored by the Object Storage service. Gains access to an Object Storage installation for ad hoc processing. |
|
Orchestration service |
heat |
python-heatclient |
Launches stacks from templates, views details of running stacks including events and resources, and updates and deletes stacks. |
|
Rating service |
cloudkitty |
python-cloudkittyclient |
Rating service. |
|
Shared File Systems service |
manila |
python-manilaclient |
Creates and manages shared file systems. |
|
Telemetry service |
ceilometer |
python-ceilometerclient |
Creates and collects measurements across OpenStack. |
|
Telemetry v3 |
gnocchi |
python-gnocchiclient |
Creates and collects measurements across OpenStack. |
|
Workflow service |
mistral |
python-mistralclient |
Workflow service for OpenStack cloud. |
14.2 Install the OpenStack command-line clients #
Install the prerequisite software and the Python package for each OpenStack client.
14.2.1 Install the prerequisite software #
Most Linux distributions include packaged versions of the command-line clients that you can install directly, see Section 14.2.2.2, “Installing from packages”.
If you need to install the source package for the command-line package, the following table lists the software needed to run the command-line clients, and provides installation instructions as needed.
|
Prerequisite |
Description |
|---|---|
|
Python 2.7 or later |
Supports Python 2.7, 3.4, and 3.5. |
|
setuptools package |
Installed by default on Mac OS X. Many Linux distributions provide packages to make setuptools easy to install. Search your package manager for setuptools to find an installation package. If you cannot find one, download the setuptools package directly from https://pypi.python.org/pypi/setuptools. The recommended way to install setuptools on Microsoft Windows is to follow the documentation provided on the setuptools website (https://pypi.python.org/pypi/setuptools). Another option is to use the unofficial binary installer maintained by Christoph Gohlke (http://www.lfd.uci.edu/~gohlke/pythonlibs/#setuptools). |
|
pip package |
To install the clients on a Linux, Mac OS X, or Microsoft Windows system, use pip. It is easy to use, ensures that you get the latest version of the clients from the Python Package Index, and lets you update or remove the packages later on. Since the installation process compiles source files, this requires the related Python development package for your operating system and distribution. Install pip through the package manager for your system: MacOS # easy_install pip Microsoft Windows Ensure that the C:\>easy_install pip Another option is to use the unofficial binary installer provided by Christoph Gohlke (http://www.lfd.uci.edu/~gohlke/pythonlibs/#pip). Ubuntu or Debian # apt install python-dev python-pip Note that extra dependencies may be required, per operating system, depending on the package being installed, such as is the case with Tempest. Red Hat Enterprise Linux, CentOS, or Fedora A packaged version enables you to use yum to install the package: # yum install python-devel python-pip There are also packaged versions of the clients available in RDO that enable yum to install the clients as described in Section 14.2.2.2, “Installing from packages”. SUSE Linux Enterprise Server A packaged version available in the Open Build Service enables you to use YaST or zypper to install the package. First, add the Open Build Service repository: # zypper addrepo -f obs://Cloud:OpenStack:Mitaka/SLE_12_SP1 Mitaka Then install pip and use it to manage client installation: # zypper install python-devel python-pip There are also packaged versions of the clients available that enable zypper to install the clients as described in Section 14.2.2.2, “Installing from packages”. openSUSE You can install pip and use it to manage client installation: # zypper install python-devel python-pip There are also packaged versions of the clients available that enable zypper to install the clients as described in Section 14.2.2.2, “Installing from packages”. |
14.2.2 Install the OpenStack client #
The following example shows the command for installing the OpenStack client
with pip, which supports multiple services.
# pip install python-openstackclient
The following individual clients are deprecated in favor of a common client.
Instead of installing and learning all these clients, we recommend
installing and using the OpenStack client. You may need to install an
individual project's client because coverage is not yet sufficient in the
OpenStack client. If you need to install an individual client's project,
replace the PROJECT name in this pip install command using the
list below.
# pip install python-PROJECTclient
barbican- Key Manager Service APIceilometer- Telemetry APIcinder- Block Storage API and extensionscloudkitty- Rating service APIdesignate- DNS service APIfuel- Deployment service APIglance- Image service APIgnocchi- Telemetry API v3heat- Orchestration APImagnum- Container Infrastructure Management service APImanila- Shared file systems APImistral- Workflow service APImonasca- Monitoring APImurano- Application catalog APIneutron- Networking APInova- Compute API and extensionssahara- Data Processing APIsenlin- Clustering service APIswift- Object Storage APItrove- Database service API
14.2.2.1 Installing with pip #
Use pip to install the OpenStack clients on a Linux, Mac OS X, or Microsoft Windows system. It is easy to use and ensures that you get the latest version of the client from the Python Package Index. Also, pip enables you to update or remove a package.
Install each client separately by using the following command:
For Mac OS X or Linux:
# pip install python-PROJECTclient
For Microsoft Windows:
C:\>pip install python-PROJECTclient
14.2.2.2 Installing from packages #
RDO, openSUSE, SUSE Linux Enterprise, Debian, and Ubuntu have client packages
that can be installed without pip.
On Red Hat Enterprise Linux, CentOS, or Fedora, use
yumto install the clients from the packaged versions available in RDO:# yum install python-PROJECTclient
For Ubuntu or Debian, use
apt-getto install the clients from the packaged versions:# apt-get install python-PROJECTclient
For openSUSE, use
zypperto install the clients from the distribution packages service:# zypper install python-PROJECTclient
For SUSE Linux Enterprise Server, use
zypperto install the clients from the distribution packages in the Open Build Service. First, add the Open Build Service repository:# zypper addrepo -f obs://Cloud:OpenStack:Mitaka/SLE_12_SP1 Mitaka
Then you can install the packages:
# zypper install python-PROJECTclient
14.2.3 Upgrade or remove clients #
To upgrade a client, add the --upgrade option to the
pip install command:
# pip install --upgrade python-PROJECTclient
To remove the client, run the pip uninstall command:
# pip uninstall python-PROJECTclient
14.2.4 What's next #
Before you can run client commands, you must create and source the
PROJECT-openrc.sh file to set environment variables. See
Section 14.4, “Set environment variables using the OpenStack RC file”.
14.3 Discover the version number for a client #
Run the following command to discover the version number for a client:
$ PROJECT --version
For example, to see the version number for the openstack client,
run the following command:
$ openstack --version openstack 3.2.0
14.4 Set environment variables using the OpenStack RC file #
To set the required environment variables for the OpenStack command-line
clients, you must create an environment file called an OpenStack rc
file, or openrc.sh file. If your OpenStack installation provides
it, you can download the file from the OpenStack Dashboard as an
administrative user or any other user. This project-specific environment
file contains the credentials that all OpenStack services use.
When you source the file, environment variables are set for your current shell. The variables enable the OpenStack client commands to communicate with the OpenStack services that run in the cloud.
Defining environment variables using an environment file is not a common practice on Microsoft Windows. Environment variables are usually defined in the › dialog box. One method for using these scripts as-is on Windows is to install Git for Windows and using Git Bash to source the environment variables and to run all CLI commands.
14.4.1 Download and source the OpenStack RC file #
Log in to the dashboard and from the drop-down list select the project for which you want to download the OpenStack RC file.
On the tab, open the tab and click .
On the tab, click and save the file. The filename will be of the form
PROJECT-openrc.shwherePROJECTis the name of the project for which you downloaded the file.Copy the
PROJECT-openrc.shfile to the computer from which you want to run OpenStack commands.For example, copy the file to the computer from which you want to upload an image with a
glanceclient command.On any shell from which you want to run OpenStack commands, source the
PROJECT-openrc.shfile for the respective project.In the following example, the
demo-openrc.shfile is sourced for the demo project:$ . demo-openrc.sh
When you are prompted for an OpenStack password, enter the password for the user who downloaded the
PROJECT-openrc.shfile.
14.4.2 Create and source the OpenStack RC file #
Alternatively, you can create the PROJECT-openrc.sh file from
scratch, if you cannot download the file from the dashboard.
In a text editor, create a file named
PROJECT-openrc.shand add the following authentication information:export OS_USERNAME=username export OS_PASSWORD=password export OS_TENANT_NAME=projectName export OS_AUTH_URL=https://identityHost:portNumber/v2.0 # The following lines can be omitted export OS_TENANT_ID=tenantIDString export OS_REGION_NAME=regionName export OS_CACERT=/path/to/cacertFile
WarningSaving
OS_PASSWORDin plain text may bring a security risk. You should protect the file or not saveOS_PASSWORDinto the file in the production environment.On any shell from which you want to run OpenStack commands, source the
PROJECT-openrc.shfile for the respective project. In this example, you source theadmin-openrc.shfile for the admin project:$ . admin-openrc.sh
You are not prompted for the password with this method. The password
lives in clear text format in the PROJECT-openrc.sh file.
Restrict the permissions on this file to avoid security problems.
You can also remove the OS_PASSWORD variable from the file, and
use the --password parameter with OpenStack client commands
instead.
You must set the OS_CACERT environment variable when using the
https protocol in the OS_AUTH_URL environment setting because
the verification process for the TLS (HTTPS) server certificate uses
the one indicated in the environment. This certificate will be used
when verifying the TLS (HTTPS) server certificate.
14.4.3 Override environment variable values #
When you run OpenStack client commands, you can override some
environment variable settings by using the options that are listed at
the end of the help output of the various client commands. For
example, you can override the OS_PASSWORD setting in the
PROJECT-openrc.sh file by specifying a password on a
openstack command, as follows:
$ openstack --os-password PASSWORD server list
Where PASSWORD is your password.
A user specifies their username and password credentials to interact with OpenStack, using any client command. These credentials can be specified using various mechanisms, namely, the environment variable or command-line argument. It is not safe to specify the password using either of these methods.
For example, when you specify your password using the command-line
client with the --os-password argument, anyone with access to your
computer can view it in plain text with the ps field.
To avoid storing the password in plain text, you can prompt for the OpenStack password interactively.
14.5 Manage projects, users, and roles #
As an administrator, you manage projects, users, and roles. Projects are organizational units in the cloud to which you can assign users. Projects are also known as projects or accounts. Users can be members of one or more projects. Roles define which actions users can perform. You assign roles to user-project pairs.
You can define actions for OpenStack service roles in the
/etc/PROJECT/policy.json files. For example, define actions for
Compute service roles in the /etc/nova/policy.json file.
You can manage projects, users, and roles independently from each other.
During cloud set up, the operator defines at least one project, user, and role.
You can add, update, and delete projects and users, assign users to one or more projects, and change or remove the assignment. To enable or temporarily disable a project or user, update that project or user. You can also change quotas at the project level.
Before you can delete a user account, you must remove the user account from its primary project.
Before you can run client commands, you must download and source an OpenStack RC file. See Download and source the OpenStack RC file.
14.5.1 Projects #
A project is a group of zero or more users. In Compute, a project owns virtual machines. In Object Storage, a project owns containers. Users can be associated with more than one project. Each project and user pairing can have a role associated with it.
14.5.1.1 List projects #
List all projects with their ID, name, and whether they are enabled or disabled:
$ openstack project list +----------------------------------+--------------------+ | ID | Name | +----------------------------------+--------------------+ | f7ac731cc11f40efbc03a9f9e1d1d21f | admin | | c150ab41f0d9443f8874e32e725a4cc8 | alt_demo | | a9debfe41a6d4d09a677da737b907d5e | demo | | 9208739195a34c628c58c95d157917d7 | invisible_to_admin | | 3943a53dc92a49b2827fae94363851e1 | service | | 80cab5e1f02045abad92a2864cfd76cb | test_project | +----------------------------------+--------------------+
14.5.1.2 Create a project #
Create a project named new-project:
$ openstack project create --description 'my new project' new-project \ --domain default +-------------+----------------------------------+ | Field | Value | +-------------+----------------------------------+ | description | my new project | | domain_id | e601210181f54843b51b3edff41d4980 | | enabled | True | | id | 1a4a0618b306462c9830f876b0bd6af2 | | is_domain | False | | name | new-project | | parent_id | e601210181f54843b51b3edff41d4980 | +-------------+----------------------------------+
14.5.1.3 Update a project #
Specify the project ID to update a project. You can update the name, description, and enabled status of a project.
To temporarily disable a project:
$ openstack project set PROJECT_ID --disable
To enable a disabled project:
$ openstack project set PROJECT_ID --enable
To update the name of a project:
$ openstack project set PROJECT_ID --name project-new
To verify your changes, show information for the updated project:
$ openstack project show PROJECT_ID +-------------+----------------------------------+ | Field | Value | +-------------+----------------------------------+ | description | my new project | | enabled | True | | id | 0b0b995694234521bf93c792ed44247f | | name | new-project | | properties | | +-------------+----------------------------------+
14.5.1.4 Delete a project #
Specify the project ID to delete a project:
$ openstack project delete PROJECT_ID
14.5.2 Users #
14.5.2.1 List users #
List all users:
$ openstack user list +----------------------------------+----------+ | ID | Name | +----------------------------------+----------+ | 352b37f5c89144d4ad0534139266d51f | admin | | 86c0de739bcb4802b8dc786921355813 | demo | | 32ec34aae8ea432e8af560a1cec0e881 | glance | | 7047fcb7908e420cb36e13bbd72c972c | nova | +----------------------------------+----------+
14.5.2.2 Create a user #
To create a user, you must specify a name. Optionally, you can specify a project ID, password, and email address. It is recommended that you include the project ID and password because the user cannot log in to the dashboard without this information.
Create the new-user user:
$ openstack user create --project new-project --password PASSWORD new-user +------------+----------------------------------+ | Field | Value | +------------+----------------------------------+ | email | None | | enabled | True | | id | 6322872d9c7e445dbbb49c1f9ca28adc | | name | new-user | | project_id | 0b0b995694234521bf93c792ed44247f | | username | new-user | +------------+----------------------------------+
14.5.2.3 Update a user #
You can update the name, email address, and enabled status for a user.
To temporarily disable a user account:
$ openstack user set USER_NAME --disable
If you disable a user account, the user cannot log in to the dashboard. However, data for the user account is maintained, so you can enable the user at any time.
To enable a disabled user account:
$ openstack user set USER_NAME --enable
To change the name and description for a user account:
$ openstack user set USER_NAME --name user-new --email new-user@example.com User has been updated.
14.5.2.4 Delete a user #
Delete a specified user account:
$ openstack user delete USER_NAME
14.5.3 Roles and role assignments #
14.5.3.1 List available roles #
List the available roles:
$ openstack role list +----------------------------------+---------------+ | ID | Name | +----------------------------------+---------------+ | 71ccc37d41c8491c975ae72676db687f | Member | | 149f50a1fe684bfa88dae76a48d26ef7 | ResellerAdmin | | 9fe2ff9ee4384b1894a90878d3e92bab | _member_ | | 6ecf391421604da985db2f141e46a7c8 | admin | | deb4fffd123c4d02a907c2c74559dccf | anotherrole | +----------------------------------+---------------+
14.5.3.2 Create a role #
Users can be members of multiple projects. To assign users to multiple projects, define a role and assign that role to a user-project pair.
Create the new-role role:
$ openstack role create new-role +-----------+----------------------------------+ | Field | Value | +-----------+----------------------------------+ | domain_id | None | | id | a34425c884c74c8881496dc2c2e84ffc | | name | new-role | +-----------+----------------------------------+
14.5.3.3 Assign a role #
To assign a user to a project, you must assign the role to a user-project pair. To do this, you need the user, role, and project IDs.
List users and note the user ID you want to assign to the role:
$ openstack user list +----------------------------------+----------+ | ID | Name | +----------------------------------+----------+ | 6ab5800949644c3e8fb86aaeab8275c8 | admin | | dfc484b9094f4390b9c51aba49a6df34 | demo | | 55389ff02f5e40cf85a053cc1cacb20c | alt_demo | | bc52bcfd882f4d388485451c4a29f8e0 | nova | | 255388ffa6e54ec991f584cb03085e77 | glance | | 48b6e6dec364428da89ba67b654fac03 | cinder | | c094dd5a8e1d4010832c249d39541316 | neutron | | 6322872d9c7e445dbbb49c1f9ca28adc | new-user | +----------------------------------+----------+
List role IDs and note the role ID you want to assign:
$ openstack role list +----------------------------------+---------------+ | ID | Name | +----------------------------------+---------------+ | 71ccc37d41c8491c975ae72676db687f | Member | | 149f50a1fe684bfa88dae76a48d26ef7 | ResellerAdmin | | 9fe2ff9ee4384b1894a90878d3e92bab | _member_ | | 6ecf391421604da985db2f141e46a7c8 | admin | | deb4fffd123c4d02a907c2c74559dccf | anotherrole | | bef1f95537914b1295da6aa038ef4de6 | new-role | +----------------------------------+---------------+
List projects and note the project ID you want to assign to the role:
$ openstack project list +----------------------------------+--------------------+ | ID | Name | +----------------------------------+--------------------+ | 0b0b995694234521bf93c792ed44247f | new-project | | 29c09e68e6f741afa952a837e29c700b | admin | | 3a7ab11d3be74d3c9df3ede538840966 | invisible_to_admin | | 71a2c23bab884c609774c2db6fcee3d0 | service | | 87e48a8394e34d13afc2646bc85a0d8c | alt_demo | | fef7ae86615f4bf5a37c1196d09bcb95 | demo | +----------------------------------+--------------------+
Assign a role to a user-project pair:
$ openstack role add --user USER_NAME --project TENANT_ID ROLE_NAME
For example, assign the
new-rolerole to thedemoandtest-projectpair:$ openstack role add --user demo --project test-project new-role
Verify the role assignment:
$ openstack role list --user USER_NAME --project TENANT_ID Listing assignments using role list is deprecated as of the Newton release. Use role assignment list --user <user-name> --project <project-name> --names instead. +----------------------------------+-------------+---------+------+ | ID | Name | Project | User | +----------------------------------+-------------+---------+------+ | a34425c884c74c8881496dc2c2e84ffc | new-role | demo | demo | | 04a7e3192c0745a2b1e3d2baf5a3ee0f | Member | demo | demo | | 62bcf3e27eef4f648eb72d1f9920f6e5 | anotherrole | demo | demo | +----------------------------------+-------------+---------+------+
14.5.3.4 View role details #
View details for a specified role:
$ openstack role show ROLE_NAME +-----------+----------------------------------+ | Field | Value | +-----------+----------------------------------+ | domain_id | None | | id | a34425c884c74c8881496dc2c2e84ffc | | name | new-role | +-----------+----------------------------------+
14.5.3.5 Remove a role #
Remove a role from a user-project pair:
Run the
openstack role removecommand:$ openstack role remove --user USER_NAME --project TENANT_ID ROLE_NAME
Verify the role removal:
$ openstack role list --user USER_NAME --project TENANT_ID
If the role was removed, the command output omits the removed role.
14.6 Manage project security #
Security groups are sets of IP filter rules that are applied to all project instances, which define networking access to the instance. Group rules are project specific; project members can edit the default rules for their group and add new rule sets.
All projects have a default security group which is applied to any
instance that has no other defined security group. Unless you change the
default, this security group denies all incoming traffic and allows only
outgoing traffic to your instance.
You can use the allow_same_net_traffic option in the
/etc/nova/nova.conf file to globally control whether the rules apply
to hosts which share a network.
If set to:
True(default), hosts on the same subnet are not filtered and are allowed to pass all types of traffic between them. On a flat network, this allows all instances from all projects unfiltered communication. With VLAN networking, this allows access between instances within the same project. You can also simulate this setting by configuring the default security group to allow all traffic from the subnet.False, security groups are enforced for all connections.
Additionally, the number of maximum rules per security group is
controlled by the security_group_rules and the number of allowed
security groups per project is controlled by the security_groups
quota (see Section 14.13, “Manage quotas”).
14.6.1 List and view current security groups #
From the command-line you can get a list of security groups for the
project, using the openstack and nova commands:
Ensure your system variables are set for the user and project for which you are checking security group rules. For example:
export OS_USERNAME=demo00 export OS_TENANT_NAME=tenant01
Output security groups, as follows:
$ openstack security group list +--------------------------------------+---------+-------------+ | Id | Name | Description | +--------------------------------------+---------+-------------+ | 73580272-d8fa-4927-bd55-c85e43bc4877 | default | default | | 6777138a-deb7-4f10-8236-6400e7aff5b0 | open | all ports | +--------------------------------------+---------+-------------+
View the details of a group, as follows:
$ openstack security group rule list GROUPNAME
For example:
$ openstack security group rule list open +--------------------------------------+-------------+-----------+-----------------+-----------------------+ | ID | IP Protocol | IP Range | Port Range | Remote Security Group | +--------------------------------------+-------------+-----------+-----------------+-----------------------+ | 353d0611-3f67-4848-8222-a92adbdb5d3a | udp | 0.0.0.0/0 | 1:65535 | None | | 63536865-e5b6-4df1-bac5-ca6d97d8f54d | tcp | 0.0.0.0/0 | 1:65535 | None | +--------------------------------------+-------------+-----------+-----------------+-----------------------+
These rules are allow type rules as the default is deny. The first column is the IP protocol (one of icmp, tcp, or udp). The second and third columns specify the affected port range. The third column specifies the IP range in CIDR format. This example shows the full port range for all protocols allowed from all IPs.
14.6.2 Create a security group #
When adding a new security group, you should pick a descriptive but brief name. This name shows up in brief descriptions of the instances that use it where the longer description field often does not. For example, seeing that an instance is using security group "http" is much easier to understand than "bobs_group" or "secgrp1".
Ensure your system variables are set for the user and project for which you are creating security group rules.
Add the new security group, as follows:
$ openstack security group create GroupName --description Description
For example:
$ openstack security group create global_http --description "Allows Web traffic anywhere on the Internet." +-----------------+--------------------------------------------------------------------------------------------------------------------------+ | Field | Value | +-----------------+--------------------------------------------------------------------------------------------------------------------------+ | created_at | 2016-11-03T13:50:53Z | | description | Allows Web traffic anywhere on the Internet. | | headers | | | id | c0b92b20-4575-432a-b4a9-eaf2ad53f696 | | name | global_http | | project_id | 5669caad86a04256994cdf755df4d3c1 | | project_id | 5669caad86a04256994cdf755df4d3c1 | | revision_number | 1 | | rules | created_at='2016-11-03T13:50:53Z', direction='egress', ethertype='IPv4', id="4d8cec94-e0ee-4c20-9f56-8fb67c21e4df", | | | project_id='5669caad86a04256994cdf755df4d3c1', revision_number='1', updated_at='2016-11-03T13:50:53Z' | | | created_at='2016-11-03T13:50:53Z', direction='egress', ethertype='IPv6', id="31be2ad1-be14-4aef-9492-ecebede2cf12", | | | project_id='5669caad86a04256994cdf755df4d3c1', revision_number='1', updated_at='2016-11-03T13:50:53Z' | | updated_at | 2016-11-03T13:50:53Z | +-----------------+--------------------------------------------------------------------------------------------------------------------------+
Add a new group rule, as follows:
$ openstack security group rule create SEC_GROUP_NAME --protocol PROTOCOL --dst-port FROM_PORT:TO_PORT --remote-ip CIDR
The arguments are positional, and the
from-portandto-portarguments specify the local port range connections are allowed to access, not the source and destination ports of the connection. For example:$ openstack security group rule create global_http --protocol tcp --dst-port 80:80 --remote-ip 0.0.0.0/0 +-------------------+--------------------------------------+ | Field | Value | +-------------------+--------------------------------------+ | created_at | 2016-11-06T14:02:00Z | | description | | | direction | ingress | | ethertype | IPv4 | | headers | | | id | 2ba06233-d5c8-43eb-93a9-8eaa94bc9eb5 | | port_range_max | 80 | | port_range_min | 80 | | project_id | 5669caad86a04256994cdf755df4d3c1 | | project_id | 5669caad86a04256994cdf755df4d3c1 | | protocol | tcp | | remote_group_id | None | | remote_ip_prefix | 0.0.0.0/0 | | revision_number | 1 | | security_group_id | c0b92b20-4575-432a-b4a9-eaf2ad53f696 | | updated_at | 2016-11-06T14:02:00Z | +-------------------+--------------------------------------+
You can create complex rule sets by creating additional rules. For example, if you want to pass both HTTP and HTTPS traffic, run:
$ openstack security group rule create global_http --protocol tcp --dst-port 443:443 --remote-ip 0.0.0.0/0 +-------------------+--------------------------------------+ | Field | Value | +-------------------+--------------------------------------+ | created_at | 2016-11-06T14:09:20Z | | description | | | direction | ingress | | ethertype | IPv4 | | headers | | | id | 821c3ef6-9b21-426b-be5b-c8a94c2a839c | | port_range_max | 443 | | port_range_min | 443 | | project_id | 5669caad86a04256994cdf755df4d3c1 | | project_id | 5669caad86a04256994cdf755df4d3c1 | | protocol | tcp | | remote_group_id | None | | remote_ip_prefix | 0.0.0.0/0 | | revision_number | 1 | | security_group_id | c0b92b20-4575-432a-b4a9-eaf2ad53f696 | | updated_at | 2016-11-06T14:09:20Z | +-------------------+--------------------------------------+
Despite only outputting the newly added rule, this operation is additive (both rules are created and enforced).
View all rules for the new security group, as follows:
$ openstack security group rule list global_http +--------------------------------------+-------------+-----------+-----------------+-----------------------+ | ID | IP Protocol | IP Range | Port Range | Remote Security Group | +--------------------------------------+-------------+-----------+-----------------+-----------------------+ | 353d0611-3f67-4848-8222-a92adbdb5d3a | tcp | 0.0.0.0/0 | 80:80 | None | | 63536865-e5b6-4df1-bac5-ca6d97d8f54d | tcp | 0.0.0.0/0 | 443:443 | None | +--------------------------------------+-------------+-----------+-----------------+-----------------------+
14.6.3 Delete a security group #
Ensure your system variables are set for the user and project for which you are deleting a security group.
Delete the new security group, as follows:
$ openstack security group delete GROUPNAME
For example:
$ openstack security group delete global_http
14.6.4 Create security group rules for a cluster of instances #
Source Groups are a special, dynamic way of defining the CIDR of allowed sources. The user specifies a Source Group (Security Group name), and all the user's other Instances using the specified Source Group are selected dynamically. This alleviates the need for individual rules to allow each new member of the cluster.
Make sure to set the system variables for the user and project for which you are creating a security group rule.
Add a source group, as follows:
$ openstack security group rule create secGroupName --remote-group source-group \ --protocol ip-protocol --dst-port from-port:to-portFor example:
$ openstack security group rule create cluster --remote-group global_http \ --protocol tcp --dst-port 22:22The
clusterrule allows SSH access from any other instance that uses theglobal_httpgroup.
14.7 Manage services #
14.7.1 Create and manage services and service users #
The Identity service enables you to define services, as follows:
Service catalog template. The Identity service acts as a service catalog of endpoints for other OpenStack services. The
/etc/keystone/default_catalog.templatestemplate file defines the endpoints for services. When the Identity service uses a template file back end, any changes that are made to the endpoints are cached. These changes do not persist when you restart the service or reboot the machine.An SQL back end for the catalog service. When the Identity service is online, you must add the services to the catalog. When you deploy a system for production, use the SQL back end.
The auth_token middleware supports the
use of either a shared secret or users for each
service.
To authenticate users against the Identity service, you must create a service user for each OpenStack service. For example, create a service user for the Compute, Block Storage, and Networking services.
To configure the OpenStack services with service users, create a project for all services and create users for each service. Assign the admin role to each service user and project pair. This role enables users to validate tokens and authenticate and authorize other user requests.
14.7.1.1 Create a service #
List the available services:
$ openstack service list +----------------------------------+----------+------------+ | ID | Name | Type | +----------------------------------+----------+------------+ | 9816f1faaa7c4842b90fb4821cd09223 | cinder | volume | | 1250f64f31e34dcd9a93d35a075ddbe1 | cinderv2 | volumev2 | | da8cf9f8546b4a428c43d5e032fe4afc | ec2 | ec2 | | 5f105eeb55924b7290c8675ad7e294ae | glance | image | | dcaa566e912e4c0e900dc86804e3dde0 | keystone | identity | | 4a715cfbc3664e9ebf388534ff2be76a | nova | compute | | 1aed4a6cf7274297ba4026cf5d5e96c5 | novav21 | computev21 | | bed063c790634c979778551f66c8ede9 | neutron | network | | 6feb2e0b98874d88bee221974770e372 | s3 | s3 | +----------------------------------+----------+------------+
To create a service, run this command:
$ openstack service create --name SERVICE_NAME --description SERVICE_DESCRIPTION SERVICE_TYPE
- The arguments are:
service_name: the unique name of the new service.service_type: the service type, such asidentity,compute,network,image,object-storeor any other service identifier string.service_description: the description of the service.
For example, to create a
swiftservice of typeobject-store, run this command:$ openstack service create --name swift --description "object store service" object-store +-------------+----------------------------------+ | Field | Value | +-------------+----------------------------------+ | description | object store service | | enabled | True | | id | 84c23f4b942c44c38b9c42c5e517cd9a | | name | swift | | type | object-store | +-------------+----------------------------------+
To get details for a service, run this command:
$ openstack service show SERVICE_TYPE|SERVICE_NAME|SERVICE_ID
For example:
$ openstack service show object-store +-------------+----------------------------------+ | Field | Value | +-------------+----------------------------------+ | description | object store service | | enabled | True | | id | 84c23f4b942c44c38b9c42c5e517cd9a | | name | swift | | type | object-store | +-------------+----------------------------------+
14.7.1.2 Create service users #
Create a project for the service users. Typically, this project is named
service, but choose any name you like:$ openstack project create service --domain default +-------------+----------------------------------+ | Field | Value | +-------------+----------------------------------+ | description | None | | domain_id | e601210181f54843b51b3edff41d4980 | | enabled | True | | id | 3e9f3f5399624b2db548d7f871bd5322 | | is_domain | False | | name | service | | parent_id | e601210181f54843b51b3edff41d4980 | +-------------+----------------------------------+
Create service users for the relevant services for your deployment.
Assign the admin role to the user-project pair.
$ openstack role add --project service --user SERVICE_USER_NAME admin +-------+----------------------------------+ | Field | Value | +-------+----------------------------------+ | id | 233109e756c1465292f31e7662b429b1 | | name | admin | +-------+----------------------------------+
14.7.1.3 Delete a service #
To delete a specified service, specify its ID.
$ openstack service delete SERVICE_TYPE|SERVICE_NAME|SERVICE_ID
For example:
$ openstack service delete object-store
14.7.2 Manage Compute services #
You can enable and disable Compute services. The following
examples disable and enable the nova-compute service.
List the Compute services:
$ openstack compute service list +----+--------------+------------+----------+---------+-------+--------------+ | ID | Binary | Host | Zone | Status | State | Updated At | +----+--------------+------------+----------+---------+-------+--------------+ | 4 | nova- | controller | internal | enabled | up | 2016-12-20T0 | | | consoleauth | | | | | 0:44:48.0000 | | | | | | | | 00 | | 5 | nova- | controller | internal | enabled | up | 2016-12-20T0 | | | scheduler | | | | | 0:44:48.0000 | | | | | | | | 00 | | 6 | nova- | controller | internal | enabled | up | 2016-12-20T0 | | | conductor | | | | | 0:44:54.0000 | | | | | | | | 00 | | 9 | nova-compute | compute | nova | enabled | up | 2016-10-21T0 | | | | | | | | 2:35:03.0000 | | | | | | | | 00 | +----+--------------+------------+----------+---------+-------+--------------+
Disable a nova service:
$ openstack compute service set --disable --disable-reason trial log nova nova-compute +----------+--------------+----------+-------------------+ | Host | Binary | Status | Disabled Reason | +----------+--------------+----------+-------------------+ | compute | nova-compute | disabled | trial log | +----------+--------------+----------+-------------------+
Check the service list:
$ openstack compute service list +----+--------------+------------+----------+---------+-------+--------------+ | ID | Binary | Host | Zone | Status | State | Updated At | +----+--------------+------------+----------+---------+-------+--------------+ | 4 | nova- | controller | internal | enabled | up | 2016-12-20T0 | | | consoleauth | | | | | 0:44:48.0000 | | | | | | | | 00 | | 5 | nova- | controller | internal | enabled | up | 2016-12-20T0 | | | scheduler | | | | | 0:44:48.0000 | | | | | | | | 00 | | 6 | nova- | controller | internal | enabled | up | 2016-12-20T0 | | | conductor | | | | | 0:44:54.0000 | | | | | | | | 00 | | 9 | nova-compute | compute | nova | disabled| up | 2016-10-21T0 | | | | | | | | 2:35:03.0000 | | | | | | | | 00 | +----+--------------+------------+----------+---------+-------+--------------+
Enable the service:
$ openstack compute service set --enable nova nova-compute +----------+--------------+---------+ | Host | Binary | Status | +----------+--------------+---------+ | compute | nova-compute | enabled | +----------+--------------+---------+
14.8 Manage images #
The cloud operator assigns roles to users. Roles determine who can upload and manage images. The operator might restrict image upload and management to only cloud administrators or operators.
You can upload images through the glance client or the Image service
API. You can use the nova client for the image management.
The latter provides mechanisms to list and delete images, set and delete
image metadata, and create images of a running instance or snapshot and
backup types.
After you upload an image, you cannot change it.
For details about image creation, see the Virtual Machine Image Guide.
14.8.1 List or get details for images (glance) #
To get a list of images and to get further details about a single
image, use openstack image list and openstack image show
commands.
$ openstack image list +--------------------------------------+---------------------------------+--------+ | ID | Name | Status | +--------------------------------------+---------------------------------+--------+ | dfc1dfb0-d7bf-4fff-8994-319dd6f703d7 | cirros-0.3.2-x86_64-uec | active | | a3867e29-c7a1-44b0-9e7f-10db587cad20 | cirros-0.3.2-x86_64-uec-kernel | active | | 4b916fba-6775-4092-92df-f41df7246a6b | cirros-0.3.2-x86_64-uec-ramdisk | active | | d07831df-edc3-4817-9881-89141f9134c3 | myCirrosImage | active | +--------------------------------------+---------------------------------+--------+
$ openstack image show myCirrosImage +------------------+------------------------------------------------------+ | Field | Value | +------------------+------------------------------------------------------+ | checksum | ee1eca47dc88f4879d8a229cc70a07c6 | | container_format | ami | | created_at | 2016-08-11T15:07:26Z | | disk_format | ami | | file | /v2/images/d07831df-edc3-4817-9881-89141f9134c3/file | | id | d07831df-edc3-4817-9881-89141f9134c3 | | min_disk | 0 | | min_ram | 0 | | name | myCirrosImage | | owner | d88310717a8e4ebcae84ed075f82c51e | | protected | False | | schema | /v2/schemas/image | | size | 13287936 | | status | active | | tags | | | updated_at | 2016-08-11T15:20:02Z | | virtual_size | None | | visibility | private | +------------------+------------------------------------------------------+
When viewing a list of images, you can also use grep to filter the
list, as follows:
$ openstack image list | grep 'cirros' | dfc1dfb0-d7bf-4fff-8994-319dd6f703d7 | cirros-0.3.2-x86_64-uec | active | | a3867e29-c7a1-44b0-9e7f-10db587cad20 | cirros-0.3.2-x86_64-uec-kernel | active | | 4b916fba-6775-4092-92df-f41df7246a6b | cirros-0.3.2-x86_64-uec-ramdisk | active |
To store location metadata for images, which enables direct file access for a client,
update the /etc/glance/glance-api.conf file with the following statements:
show_multiple_locations = Truefilesystem_store_metadata_file = filePathwhere filePath points to a JSON file that defines the mount point for OpenStack images on your system and a unique ID. For example:
[{
"id": "2d9bb53f-70ea-4066-a68b-67960eaae673",
"mountpoint": "/var/lib/glance/images/"
}]After you restart the Image service, you can use the following syntax to view the image's location information:
$ openstack --os-image-api-version 2 image show imageID
For example, using the image ID shown above, you would issue the command as follows:
$ openstack --os-image-api-version 2 image show 2d9bb53f-70ea-4066-a68b-67960eaae673
14.8.2 Create or update an image (glance) #
To create an image, use openstack image create:
$ openstack image create imageName
To update an image by name or ID, use openstack image set:
$ openstack image set imageName
The following list explains the optional arguments that you can use with
the create and set commands to modify image properties. For
more information, refer to the OpenStack Image command reference.
The following example shows the command that you would use to upload a CentOS 6.3 image in qcow2 format and configure it for public access:
$ openstack image create --disk-format qcow2 --container-format bare \ --public --file ./centos63.qcow2 centos63-image
The following example shows how to update an existing image with a properties that describe the disk bus, the CD-ROM bus, and the VIF model:
When you use OpenStack with VMware vCenter Server, you need to specify
the vmware_disktype and vmware_adaptertype properties with
openstack image create.
Also, we recommend that you set the hypervisor_type="vmware" property.
For more information, see Images with VMware vSphere
in the OpenStack Configuration Reference.
$ openstack image set \
--property hw_disk_bus=scsi \
--property hw_cdrom_bus=ide \
--property hw_vif_model=e1000 \
f16-x86_64-openstack-sdaCurrently the libvirt virtualization tool determines the disk, CD-ROM,
and VIF device models based on the configured hypervisor type
(libvirt_type in /etc/nova/nova.conf file). For the sake of optimal
performance, libvirt defaults to using virtio for both disk and VIF
(NIC) models. The disadvantage of this approach is that it is not
possible to run operating systems that lack virtio drivers, for example,
BSD, Solaris, and older versions of Linux and Windows.
The valid model values depend on the libvirt_type setting, as shown
in the following tables.
|
libvirt_type setting |
Supported model values |
|---|---|
|
qemu or kvm |
|
|
xen |
|
|
libvirt_type setting |
Supported model values |
|---|---|
|
qemu or kvm |
|
|
xen |
|
|
vmware |
|
By default, hardware properties are retrieved from the image
properties. However, if this information is not available, the
libosinfo database provides an alternative source for these
values.
If the guest operating system is not in the database, or if the use
of libosinfo is disabled, the default system values are used.
Users can set the operating system ID or a short-id in image
properties. For example:
$ openstack image set --property short-id=fedora23 \ name-of-my-fedora-image
Alternatively, users can set id to a URL:
$ openstack image set \ --property id=http://fedoraproject.org/fedora/23 \ ID-of-my-fedora-image
14.8.2.1 Create an image from ISO image #
You can upload ISO images to the Image service (glance). You can subsequently boot an ISO image using Compute.
In the Image service, run the following command:
$ openstack image create ISO_IMAGE --file IMAGE.iso \ --disk-format iso --container-format bare
Optionally, to confirm the upload in Image service, run:
$ openstack image list
14.8.3 Troubleshoot image creation #
If you encounter problems in creating an image in the Image service or Compute, the following information may help you troubleshoot the creation process.
Ensure that the version of qemu you are using is version 0.14 or later. Earlier versions of qemu result in an
unknown option -serror message in the/var/log/nova/nova-compute.logfile.Examine the
/var/log/nova/nova-api.logand/var/log/nova/nova-compute.loglog files for error messages.
14.9 Manage volumes #
A volume is a detachable block storage device, similar to a USB hard
drive. You can attach a volume to only one instance. Use the openstack
client commands to create and manage volumes.
14.9.1 Migrate a volume #
As an administrator, you can migrate a volume with its data from one location to another in a manner that is transparent to users and workloads. You can migrate only detached volumes with no snapshots.
Possible use cases for data migration include:
Bring down a physical storage device for maintenance without disrupting workloads.
Modify the properties of a volume.
Free up space in a thinly-provisioned back end.
Migrate a volume with the cinder migrate command, as shown in the
following example:
$ cinder migrate --force-host-copy <True|False>
--lock-volume <True|False>
<volume> <host>In this example, --force-host-copy True forces the generic
host-based migration mechanism and bypasses any driver optimizations.
--lock-volume applies to the available volume.
To determine whether the termination of volume migration caused by other
commands. True locks the volume state and does not allow the
migration to be aborted.
If the volume has snapshots, the specified host destination cannot accept the volume. If the user is not an administrator, the migration fails.
14.9.2 Create a volume #
This example creates a my-new-volume volume based on an image.
List images, and note the ID of the image that you want to use for your volume:
$ openstack image list +--------------------------------------+---------------------------------+ | ID | Name | +--------------------------------------+---------------------------------+ | 8bf4dc2a-bf78-4dd1-aefa-f3347cf638c8 | cirros-0.3.4-x86_64-uec | | 9ff9bb2e-3a1d-4d98-acb5-b1d3225aca6c | cirros-0.3.4-x86_64-uec-kernel | | 4b227119-68a1-4b28-8505-f94c6ea4c6dc | cirros-0.3.4-x86_64-uec-ramdisk | +--------------------------------------+---------------------------------+
List the availability zones, and note the ID of the availability zone in which you want to create your volume:
$ openstack availability zone list +------+-----------+ | Name | Status | +------+-----------+ | nova | available | +------+-----------+
Create a volume with 8 gibibytes (GiB) of space, and specify the availability zone and image:
$ openstack volume create --image 8bf4dc2a-bf78-4dd1-aefa-f3347cf638c8 \ --size 8 --availability-zone nova my-new-volume +------------------------------+--------------------------------------+ | Property | Value | +------------------------------+--------------------------------------+ | attachments | [] | | availability_zone | nova | | bootable | false | | consistencygroup_id | None | | created_at | 2016-09-23T07:52:42.000000 | | description | None | | encrypted | False | | id | bab4b0e0-ce3d-4d57-bf57-3c51319f5202 | | metadata | {} | | multiattach | False | | name | my-new-volume | | os-vol-tenant-attr:tenant_id | 3f670abbe9b34ca5b81db6e7b540b8d8 | | replication_status | disabled | | size | 8 | | snapshot_id | None | | source_volid | None | | status | creating | | updated_at | None | | user_id | fe19e3a9f63f4a14bd4697789247bbc5 | | volume_type | lvmdriver-1 | +------------------------------+--------------------------------------+To verify that your volume was created successfully, list the available volumes:
$ openstack volume list +--------------------------------------+---------------+-----------+------+-------------+ | ID | DisplayName | Status | Size | Attached to | +--------------------------------------+---------------+-----------+------+-------------+ | bab4b0e0-ce3d-4d57-bf57-3c51319f5202 | my-new-volume | available | 8 | | +--------------------------------------+---------------+-----------+------+-------------+
If your volume was created successfully, its status is
available. If its status iserror, you might have exceeded your quota.
14.9.3 Create a volume from specified volume type #
Cinder supports these three ways to specify volume type during
volume creation.
volume_type
cinder_img_volume_type (via glance image metadata)
default_volume_type (via cinder.conf)
14.9.3.1 volume_type #
User can specify volume type when creating a volume.
$ openstack volume create -h -f {json,shell,table,value,yaml}
-c COLUMN --max-width <integer>
--noindent --prefix PREFIX --size <size>
--type <volume-type> --image <image>
--snapshot <snapshot> --source <volume>
--description <description> --user <user>
--project <project>
--availability-zone <availability-zone>
--property <key=value>
<name>14.9.3.2 cinder_img_volume_type #
If glance image has cinder_img_volume_type property, Cinder uses this
parameter to specify volume type when creating a volume.
Choose glance image which has cinder_img_volume_type property and create
a volume from the image.
$ openstack image list +----------------------------------+---------------------------------+--------+ | ID | Name | Status | +----------------------------------+---------------------------------+--------+ | 376bd633-c9c9-4c5d-a588-342f4f66 | cirros-0.3.4-x86_64-uec | active | | d086 | | | | 2c20fce7-2e68-45ee-ba8d- | cirros-0.3.4-x86_64-uec-ramdisk | active | | beba27a91ab5 | | | | a5752de4-9faf-4c47-acbc- | cirros-0.3.4-x86_64-uec-kernel | active | | 78a5efa7cc6e | | | +----------------------------------+---------------------------------+--------+ $ openstack image show 376bd633-c9c9-4c5d-a588-342f4f66d086 +------------------+-----------------------------------------------------------+ | Field | Value | +------------------+-----------------------------------------------------------+ | checksum | eb9139e4942121f22bbc2afc0400b2a4 | | container_format | ami | | created_at | 2016-10-13T03:28:55Z | | disk_format | ami | | file | /v2/images/376bd633-c9c9-4c5d-a588-342f4f66d086/file | | id | 376bd633-c9c9-4c5d-a588-342f4f66d086 | | min_disk | 0 | | min_ram | 0 | | name | cirros-0.3.4-x86_64-uec | | owner | 88ba456e3a884c318394737765e0ef4d | | properties | kernel_id='a5752de4-9faf-4c47-acbc-78a5efa7cc6e', | | | ramdisk_id='2c20fce7-2e68-45ee-ba8d-beba27a91ab5' | | protected | False | | schema | /v2/schemas/image | | size | 25165824 | | status | active | | tags | | | updated_at | 2016-10-13T03:28:55Z | | virtual_size | None | | visibility | public | +------------------+-----------------------------------------------------------+ $ openstack volume create --image 376bd633-c9c9-4c5d-a588-342f4f66d086 \ --size 1 --availability-zone nova test +---------------------+--------------------------------------+ | Field | Value | +---------------------+--------------------------------------+ | attachments | [] | | availability_zone | nova | | bootable | false | | consistencygroup_id | None | | created_at | 2016-10-13T06:29:53.688599 | | description | None | | encrypted | False | | id | e6e6a72d-cda7-442c-830f-f306ea6a03d5 | | multiattach | False | | name | test | | properties | | | replication_status | disabled | | size | 1 | | snapshot_id | None | | source_volid | None | | status | creating | | type | lvmdriver-1 | | updated_at | None | | user_id | 33fdc37314914796883706b33e587d51 | +---------------------+--------------------------------------+
14.9.3.3 default_volume_type #
If above parameters are not set, Cinder uses default_volume_type which is defined in cinder.conf during volume creation.
Example cinder.conf file configuration.
[default] default_volume_type = lvmdriver-1
14.9.4 Attach a volume to an instance #
Attach your volume to a server, specifying the server ID and the volume ID:
$ openstack server add volume 84c6e57d-a6b1-44b6-81eb-fcb36afd31b5 \ 573e024d-5235-49ce-8332-be1576d323f8 --device /dev/vdb
Show information for your volume:
$ openstack volume show 573e024d-5235-49ce-8332-be1576d323f8
The output shows that the volume is attached to the server with ID
84c6e57d-a6b1-44b6-81eb-fcb36afd31b5, is in the nova availability zone, and is bootable.+------------------------------+-----------------------------------------------+ | Field | Value | +------------------------------+-----------------------------------------------+ | attachments | [{u'device': u'/dev/vdb', | | | u'server_id': u'84c6e57d-a | | | u'id': u'573e024d-... | | | u'volume_id': u'573e024d... | | availability_zone | nova | | bootable | true | | consistencygroup_id | None | | created_at | 2016-10-13T06:08:07.000000 | | description | None | | encrypted | False | | id | 573e024d-5235-49ce-8332-be1576d323f8 | | multiattach | False | | name | my-new-volume | | os-vol-tenant-attr:tenant_id | 7ef070d3fee24bdfae054c17ad742e28 | | properties | | | replication_status | disabled | | size | 8 | | snapshot_id | None | | source_volid | None | | status | in-use | | type | lvmdriver-1 | | updated_at | 2016-10-13T06:08:11.000000 | | user_id | 33fdc37314914796883706b33e587d51 | | volume_image_metadata |{u'kernel_id': u'df430cc2..., | | | u'image_id': u'397e713c..., | | | u'ramdisk_id': u'3cf852bd..., | | |u'image_name': u'cirros-0.3.2-x86_64-uec'} | +------------------------------+-----------------------------------------------+
14.9.5 Resize a volume #
To resize your volume, you must first detach it from the server. To detach the volume from your server, pass the server ID and volume ID to the following command:
$ openstack server remove volume 84c6e57d-a6b1-44b6-81eb-fcb36afd31b5 573e024d-5235-49ce-8332-be1576d323f8
This command does not provide any output.
List volumes:
$ openstack volume list +----------------+-----------------+-----------+------+-------------+ | ID | Display Name | Status | Size | Attached to | +----------------+-----------------+-----------+------+-------------+ | 573e024d-52... | my-new-volume | available | 8 | | | bd7cf584-45... | my-bootable-vol | available | 8 | | +----------------+-----------------+-----------+------+-------------+
Note that the volume is now available.
Resize the volume by passing the volume ID and the new size (a value greater than the old one) as parameters:
$ openstack volume set 573e024d-5235-49ce-8332-be1576d323f8 --size 10
This command does not provide any output.
NoteWhen extending an LVM volume with a snapshot, the volume will be deactivated. The reactivation is automatic unless
auto_activation_volume_listis defined inlvm.conf. Seelvm.conffor more information.
14.9.6 Delete a volume #
To delete your volume, you must first detach it from the server. To detach the volume from your server and check for the list of existing volumes, see steps 1 and 2 in Section 14.9.5, “Resize a volume”.
Delete the volume using either the volume name or ID:
$ openstack volume delete my-new-volume
This command does not provide any output.
List the volumes again, and note that the status of your volume is
deleting:$ openstack volume list +----------------+-----------------+-----------+------+-------------+ | ID | Display Name | Status | Size | Attached to | +----------------+-----------------+-----------+------+-------------+ | 573e024d-52... | my-new-volume | deleting | 8 | | | bd7cf584-45... | my-bootable-vol | available | 8 | | +----------------+-----------------+-----------+------+-------------+
When the volume is fully deleted, it disappears from the list of volumes:
$ openstack volume list +----------------+-----------------+-----------+------+-------------+ | ID | Display Name | Status | Size | Attached to | +----------------+-----------------+-----------+------+-------------+ | bd7cf584-45... | my-bootable-vol | available | 8 | | +----------------+-----------------+-----------+------+-------------+
14.9.7 Transfer a volume #
You can transfer a volume from one owner to another by using the
openstack volume transfer request create command. The volume
donor, or original owner, creates a transfer request and sends the created
transfer ID and authorization key to the volume recipient. The volume
recipient, or new owner, accepts the transfer by using the ID and key.
The procedure for volume transfer is intended for tenants (both the volume donor and recipient) within the same cloud.
Use cases include:
Create a custom bootable volume or a volume with a large data set and transfer it to a customer.
For bulk import of data to the cloud, the data ingress system creates a new Block Storage volume, copies data from the physical device, and transfers device ownership to the end user.
14.9.7.1 Create a volume transfer request #
While logged in as the volume donor, list the available volumes:
$ openstack volume list +-----------------+-----------------+-----------+------+-------------+ | ID | Display Name | Status | Size | Attached to | +-----------------+-----------------+-----------+------+-------------+ | 72bfce9f-cac... | None | error | 1 | | | a1cdace0-08e... | None | available | 1 | | +-----------------+-----------------+-----------+------+-------------+
As the volume donor, request a volume transfer authorization code for a specific volume:
$ openstack volume transfer request create <volume> <volume> Name or ID of volume to transfer.
The volume must be in an
availablestate or the request will be denied. If the transfer request is valid in the database (that is, it has not expired or been deleted), the volume is placed in anawaiting-transferstate. For example:$ openstack volume transfer request create a1cdace0-08e4-4dc7-b9dc-457e9bcfe25f
The output shows the volume transfer ID in the
idrow and the authorization key.+------------+--------------------------------------+ | Field | Value | +------------+--------------------------------------+ | auth_key | 0a59e53630f051e2 | | created_at | 2016-11-03T11:49:40.346181 | | id | 34e29364-142b-4c7b-8d98-88f765bf176f | | name | None | | volume_id | a1cdace0-08e4-4dc7-b9dc-457e9bcfe25f | +------------+--------------------------------------+
NoteOptionally, you can specify a name for the transfer by using the
--name transferNameparameter.NoteWhile the
auth_keyproperty is visible in the output ofopenstack volume transfer request create VOLUME_ID, it will not be available in subsequentopenstack volume transfer request show TRANSFER_IDcommand.Send the volume transfer ID and authorization key to the new owner (for example, by email).
View pending transfers:
$ openstack volume transfer request list +--------------------------------------+--------------------------------------+------+ | ID | Volume | Name | +--------------------------------------+--------------------------------------+------+ | 6e4e9aa4-bed5-4f94-8f76-df43232f44dc | a1cdace0-08e4-4dc7-b9dc-457e9bcfe25f | None | +--------------------------------------+--------------------------------------+------+
After the volume recipient, or new owner, accepts the transfer, you can see that the transfer is no longer available:
$ openstack volume transfer request list +----+-----------+------+ | ID | Volume ID | Name | +----+-----------+------+ +----+-----------+------+
14.9.7.2 Accept a volume transfer request #
As the volume recipient, you must first obtain the transfer ID and authorization key from the original owner.
Accept the request:
$ openstack volume transfer request accept transferID authKey
For example:
$ openstack volume transfer request accept 6e4e9aa4-bed5-4f94-8f76-df43232f44dc b2c8e585cbc68a80 +-----------+--------------------------------------+ | Property | Value | +-----------+--------------------------------------+ | id | 6e4e9aa4-bed5-4f94-8f76-df43232f44dc | | name | None | | volume_id | a1cdace0-08e4-4dc7-b9dc-457e9bcfe25f | +-----------+--------------------------------------+
NoteIf you do not have a sufficient quota for the transfer, the transfer is refused.
14.9.7.3 Delete a volume transfer #
List available volumes and their statuses:
$ openstack volume list +-----------------+-----------------+-----------------+------+-------------+ | ID | Display Name | Status | Size | Attached to | +-----------------+-----------------+-----------------+------+-------------+ | 72bfce9f-cac... | None | error | 1 | | | a1cdace0-08e... | None |awaiting-transfer| 1 | | +-----------------+-----------------+-----------------+------+-------------+
Find the matching transfer ID:
$ openstack volume transfer request list +--------------------------------------+--------------------------------------+------+ | ID | VolumeID | Name | +--------------------------------------+--------------------------------------+------+ | a6da6888-7cdf-4291-9c08-8c1f22426b8a | a1cdace0-08e4-4dc7-b9dc-457e9bcfe25f | None | +--------------------------------------+--------------------------------------+------+
Delete the volume:
$ openstack volume transfer request delete <transfer>
- <transfer>
Name or ID of transfer to delete.
For example:
$ openstack volume transfer request delete a6da6888-7cdf-4291-9c08-8c1f22426b8a
Verify that transfer list is now empty and that the volume is again available for transfer:
$ openstack volume transfer request list +----+-----------+------+ | ID | Volume ID | Name | +----+-----------+------+ +----+-----------+------+
$ openstack volume list +-----------------+-----------+--------------+------+-------------+----------+-------------+ | ID | Status | Display Name | Size | Volume Type | Bootable | Attached to | +-----------------+-----------+--------------+------+-------------+----------+-------------+ | 72bfce9f-ca... | error | None | 1 | None | false | | | a1cdace0-08... | available | None | 1 | None | false | | +-----------------+-----------+--------------+------+-------------+----------+-------------+
14.9.8 Manage and unmanage a snapshot #
A snapshot is a point in time version of a volume. As an administrator, you can manage and unmanage snapshots.
14.9.8.1 Manage a snapshot #
Manage a snapshot with the openstack snapshot set command:
$ openstack snapshot set \ [--name <name>] \ [--description <description>] \ [--property <key=value> [...] ] \ [--state <state>] \ <snapshot>
The arguments to be passed are:
-
--name New snapshot name
-
--description New snapshot description
-
--property Property to add or modify for this snapshot (repeat option to set multiple properties)
-
--state New snapshot state. (“available”, “error”, “creating”, “deleting”, or “error_deleting”) (admin only) (This option simply changes the state of the snapshot in the database with no regard to actual status, exercise caution when using)
-
<snapshot> Snapshot to modify (name or ID)
$ openstack snapshot set my-snapshot-id
14.9.8.2 Unmanage a snapshot #
Unmanage a snapshot with the cinder snapshot-unmanage command:
$ cinder snapshot-unmanage SNAPSHOT
The arguments to be passed are:
- SNAPSHOT
Name or ID of the snapshot to unmanage.
The following example unmanages the my-snapshot-id image:
$ cinder snapshot-unmanage my-snapshot-id
14.10 Manage shares #
A share is provided by file storage. You can give access to a share to
instances. To create and manage shares, use manila client commands.
14.10.1 Migrate a share #
As an administrator, you can migrate a share with its data from one location to another in a manner that is transparent to users and workloads.
Possible use cases for data migration include:
Bring down a physical storage device for maintenance without disrupting workloads.
Modify the properties of a share.
Free up space in a thinly-provisioned back end.
Migrate a share with the manila migrate command, as shown in the
following example:
$ manila migrate shareID destinationHost --force-host-copy True|False
In this example, --force-host-copy True forces the generic
host-based migration mechanism and bypasses any driver optimizations.
destinationHost is in this format host#pool which includes
destination host and pool.
If the user is not an administrator, the migration fails.
14.11 Manage flavors #
In OpenStack, flavors define the compute, memory, and
storage capacity of nova computing instances. To put it
simply, a flavor is an available hardware configuration for a
server. It defines the size of a virtual server
that can be launched.
Flavors can also determine on which compute host a flavor can be used to launch an instance. For information about customizing flavors, refer to Section 5.4.3, “Flavors”.
A flavor consists of the following parameters:
- Flavor ID
Unique ID (integer or UUID) for the new flavor. If specifying 'auto', a UUID will be automatically generated.
- Name
Name for the new flavor.
- VCPUs
Number of virtual CPUs to use.
- Memory MB
Amount of RAM to use (in megabytes).
- Root Disk GB
Amount of disk space (in gigabytes) to use for the root (/) partition.
- Ephemeral Disk GB
Amount of disk space (in gigabytes) to use for the ephemeral partition. If unspecified, the value is
0by default. Ephemeral disks offer machine local disk storage linked to the lifecycle of a VM instance. When a VM is terminated, all data on the ephemeral disk is lost. Ephemeral disks are not included in any snapshots.- Swap
Amount of swap space (in megabytes) to use. If unspecified, the value is
0by default.- RXTX Factor
Optional property that allows servers with a different bandwidth be created with the RXTX Factor. The default value is
1.0. That is, the new bandwidth is the same as that of the attached network. The RXTX Factor is available only for Xen or NSX based systems.- Is Public
Boolean value defines whether the flavor is available to all users. Defaults to
True.- Extra Specs
Key and value pairs that define on which compute nodes a flavor can run. These pairs must match corresponding pairs on the compute nodes. It can be used to implement special resources, such as flavors that run on only compute nodes with GPU hardware.
As of Newton, there are no default flavors. The following table lists the default flavors for Mitaka and earlier.
|
Flavor |
VCPUs |
Disk (in GB) |
RAM (in MB) |
|---|---|---|---|
|
m1.tiny |
1 |
1 |
512 |
|
m1.small |
1 |
20 |
2048 |
|
m1.medium |
2 |
40 |
4096 |
|
m1.large |
4 |
80 |
8192 |
|
m1.xlarge |
8 |
160 |
16384 |
You can create and manage flavors with the
openstack flavor commands provided by the python-openstackclient
package.
14.11.1 Create a flavor #
List flavors to show the ID and name, the amount of memory, the amount of disk space for the root partition and for the ephemeral partition, the swap, and the number of virtual CPUs for each flavor:
$ openstack flavor list
To create a flavor, specify a name, ID, RAM size, disk size, and the number of VCPUs for the flavor, as follows:
$ openstack flavor create FLAVOR_NAME --id FLAVOR_ID --ram RAM_IN_MB --disk ROOT_DISK_IN_GB --vcpus NUMBER_OF_VCPUS
NoteUnique ID (integer or UUID) for the new flavor. If specifying 'auto', a UUID will be automatically generated.
Here is an example with additional optional parameters filled in that creates a public
extra tinyflavor that automatically gets an ID assigned, with 256 MB memory, no disk space, and one VCPU. The rxtx-factor indicates the slice of bandwidth that the instances with this flavor can use (through the Virtual Interface (vif) creation in the hypervisor):$ openstack flavor create --public m1.extra_tiny --id auto --ram 256 --disk 0 --vcpus 1 --rxtx-factor 1
If an individual user or group of users needs a custom flavor that you do not want other projects to have access to, you can change the flavor's access to make it a private flavor. See Private Flavors in the OpenStack Operations Guide.
For a list of optional parameters, run this command:
$ openstack help flavor create
After you create a flavor, assign it to a project by specifying the flavor name or ID and the project ID:
$ nova flavor-access-add FLAVOR TENANT_ID
In addition, you can set or unset
extra_specfor the existing flavor. Theextra_specmetadata keys can influence the instance directly when it is launched. If a flavor sets theextra_spec key/value quota:vif_outbound_peak=65536, the instance's outbound peak bandwidth I/O should be LTE 512 Mbps. There are several aspects that can work for an instance includingCPU limits,Disk tuning,Bandwidth I/O,Watchdog behavior, andRandom-number generator. For information about supporting metadata keys, see Section 5.4.3, “Flavors”.For a list of optional parameters, run this command:
$ nova help flavor-key
14.11.2 Delete a flavor #
Delete a specified flavor, as follows:
$ openstack flavor delete FLAVOR_ID
14.12 Manage the OpenStack environment #
This section includes tasks specific to the OpenStack environment.
14.12.1 Select hosts where instances are launched #
With the appropriate permissions, you can select which host instances are launched on and which roles can boot instances on this host.
To select the host where instances are launched, use the
--availability-zone ZONE:HOST:NODEparameter on theopenstack server createcommand.For example:
$ openstack server create --image IMAGE --flavor m1.tiny \ --key-name KEY --availability-zone ZONE:HOST:NODE \ --nic net-id=UUID SERVER
NoteHOST is an optional parameter. In such cases, use the
--availability-zone ZONE::NODE.To specify which roles can launch an instance on a specified host, enable the
create:forced_hostoption in thepolicy.jsonfile. By default, this option is enabled for only the admin role. If you seeForbidden (HTTP 403)in return, then you are not using admin credentials.To view the list of valid zones, use the
openstack availability zone listcommand.$ openstack availability zone list +-----------+-------------+ | Zone Name | Zone Status | +-----------+-------------+ | zone1 | available | | zone2 | available | +-----------+-------------+
To view the list of valid compute hosts, use the
openstack host listcommand.$ openstack host list +----------------+-------------+----------+ | Host Name | Service | Zone | +----------------+-------------+----------+ | compute01 | compute | nova | | compute02 | compute | nova | +----------------+-------------+----------+
To view the list of valid compute nodes, use the
openstack hypervisor listcommand.$ openstack hypervisor list +----+---------------------+ | ID | Hypervisor Hostname | +----+---------------------+ | 1 | server2 | | 2 | server3 | | 3 | server4 | +----+---------------------+
14.12.2 Consider NUMA topology when booting instances #
NUMA topology can exist on both the physical hardware of the host, and the virtual hardware of the instance. OpenStack Compute uses libvirt to tune instances to take advantage of NUMA topologies. The libvirt driver boot process looks at the NUMA topology field of both the instance and the host it is being booted on, and uses that information to generate an appropriate configuration.
If the host is NUMA capable, but the instance has not requested a NUMA topology, Compute attempts to pack the instance into a single cell. If this fails, though, Compute will not continue to try.
If the host is NUMA capable, and the instance has requested a specific NUMA topology, Compute will try to pin the vCPUs of different NUMA cells on the instance to the corresponding NUMA cells on the host. It will also expose the NUMA topology of the instance to the guest OS.
If you want Compute to pin a particular vCPU as part of this process,
set the vcpu_pin_set parameter in the nova.conf configuration
file. For more information about the vcpu_pin_set parameter, see the
Configuration Reference Guide.
14.12.3 Evacuate instances #
If a hardware malfunction or other error causes a cloud compute node to fail,
you can evacuate instances to make them available again. You can optionally
include the target host on the nova evacuate command. If you omit
the host, the scheduler chooses the target host.
To preserve user data on the server disk, configure shared storage on the target host. When you evacuate the instance, Compute detects whether shared storage is available on the target host. Also, you must validate that the current VM host is not operational. Otherwise, the evacuation fails.
To find a host for the evacuated instance, list all hosts:
$ openstack host list
Evacuate the instance. You can use the
--password PWDoption to pass the instance password to the command. If you do not specify a password, the command generates and prints one after it finishes successfully. The following command evacuates a server from a failed host to HOST_B.$ nova evacuate EVACUATED_SERVER_NAME HOST_B
The command rebuilds the instance from the original image or volume and returns a password. The command preserves the original configuration, which includes the instance ID, name, uid, IP address, and so on.
+-----------+--------------+ | Property | Value | +-----------+--------------+ | adminPass | kRAJpErnT4xZ | +-----------+--------------+
To preserve the user disk data on the evacuated server, deploy Compute with a shared file system. To configure your system, see Section 5.4.9, “Configure migrations”. The following example does not change the password.
$ nova evacuate EVACUATED_SERVER_NAME HOST_B --on-shared-storage
14.12.4 Migrate a single instance to another compute host #
When you want to move an instance from one compute host to another,
you can use the openstack server migrate command. The scheduler
chooses the destination compute host based on its settings. This process does
not assume that the instance has shared storage available on the
target host. If you are using SSH tunneling, you must ensure that
each node is configured with SSH key authentication so that the
Compute service can use SSH to move disks to other nodes.
For more information, see Section 14.12.5, “Configure SSH between compute nodes”.
To list the VMs you want to migrate, run:
$ openstack server list
Use the
openstack server migratecommand.$ openstack server migrate --live TARGET_HOST VM_INSTANCE
To migrate an instance and watch the status, use this example script:
#!/bin/bash # Provide usage usage() { echo "Usage: $0 VM_ID" exit 1 } [[ $# -eq 0 ]] && usage # Migrate the VM to an alternate hypervisor echo -n "Migrating instance to alternate host" VM_ID=$1 nova migrate $VM_ID VM_OUTPUT=`nova show $VM_ID` VM_STATUS=`echo "$VM_OUTPUT" | grep status | awk '{print $4}'` while [[ "$VM_STATUS" != "VERIFY_RESIZE" ]]; do echo -n "." sleep 2 VM_OUTPUT=`nova show $VM_ID` VM_STATUS=`echo "$VM_OUTPUT" | grep status | awk '{print $4}'` done nova resize-confirm $VM_ID echo " instance migrated and resized." echo; # Show the details for the VM echo "Updated instance details:" nova show $VM_ID # Pause to allow users to examine VM details read -p "Pausing, press <enter> to exit."
If you see this error, it means you are either
trying the command with the wrong credentials,
such as a non-admin user, or the policy.json
file prevents migration for your user:
ERROR (Forbidden): Policy doesn't allow compute_extension:admin_actions:migrate
to be performed. (HTTP 403)
If you see an error similar to this message, SSH tunneling was not set up between the compute nodes:
ProcessExecutionError: Unexpected error while running command.
Stderr: u Host key verification failed.\r\n
The instance is booted from a new host, but preserves its configuration including its ID, name, any metadata, IP address, and other properties.
14.12.5 Configure SSH between compute nodes #
If you are resizing or migrating an instance between hypervisors, you might encounter an SSH (Permission denied) error. Ensure that each node is configured with SSH key authentication so that the Compute service can use SSH to move disks to other nodes.
To share a key pair between compute nodes, complete the following steps:
On the first node, obtain a key pair (public key and private key). Use the root key that is in the
/root/.ssh/id_rsaand/root/.ssh/id_ras.pubdirectories or generate a new key pair.Run
setenforce 0to put SELinux into permissive mode.Enable login abilities for the nova user:
# usermod -s /bin/bash nova
Switch to the nova account.
# su nova
As root, create the folder that is needed by SSH and place the private key that you obtained in step 1 into this folder:
mkdir -p /var/lib/nova/.ssh cp <private key> /var/lib/nova/.ssh/id_rsa echo 'StrictHostKeyChecking no' >> /var/lib/nova/.ssh/config chmod 600 /var/lib/nova/.ssh/id_rsa /var/lib/nova/.ssh/authorized_keys
Repeat steps 2-4 on each node.
NoteThe nodes must share the same key pair, so do not generate a new key pair for any subsequent nodes.
From the first node, where you created the SSH key, run:
ssh-copy-id -i <pub key> nova@remote-host
This command installs your public key in a remote machine's
authorized_keysfolder.Ensure that the nova user can now log in to each node without using a password:
# su nova $ ssh *computeNodeAddress* $ exit
As root on each node, restart both libvirt and the Compute services:
# systemctl restart libvirtd.service # systemctl restart openstack-nova-compute.service
14.12.6 Manage IP addresses #
Each instance has a private, fixed IP address that is assigned when the instance is launched. In addition, an instance can have a public or floating IP address. Private IP addresses are used for communication between instances, and public IP addresses are used for communication with networks outside the cloud, including the Internet.
By default, both administrative and end users can associate floating IP addresses with projects and instances. You can change user permissions for managing IP addresses by updating the
/etc/nova/policy.jsonfile. For basic floating-IP procedures, refer to the Allocate a floating address to an instance section in the OpenStack End User Guide.For details on creating public networks using OpenStack Networking (
neutron), refer to Section 9.9, “Advanced features through API extensions”. No floating IP addresses are created by default in OpenStack Networking.
As an administrator using legacy networking (nova-network), you
can use the following bulk commands to list, create, and delete ranges
of floating IP addresses. These addresses can then be associated with
instances by end users.
14.12.6.1 List addresses for all projects #
To list all floating IP addresses for all projects, run:
$ openstack floating ip list +------------+---------------+---------------+--------+-----------+ | project_id | address | instance_uuid | pool | interface | +------------+---------------+---------------+--------+-----------+ | None | 172.24.4.225 | None | public | eth0 | | None | 172.24.4.226 | None | public | eth0 | | None | 172.24.4.227 | None | public | eth0 | | None | 172.24.4.228 | None | public | eth0 | | None | 172.24.4.229 | None | public | eth0 | | None | 172.24.4.230 | None | public | eth0 | | None | 172.24.4.231 | None | public | eth0 | | None | 172.24.4.232 | None | public | eth0 | | None | 172.24.4.233 | None | public | eth0 | | None | 172.24.4.234 | None | public | eth0 | | None | 172.24.4.235 | None | public | eth0 | | None | 172.24.4.236 | None | public | eth0 | | None | 172.24.4.237 | None | public | eth0 | | None | 172.24.4.238 | None | public | eth0 | | None | 192.168.253.1 | None | test | eth0 | | None | 192.168.253.2 | None | test | eth0 | | None | 192.168.253.3 | None | test | eth0 | | None | 192.168.253.4 | None | test | eth0 | | None | 192.168.253.5 | None | test | eth0 | | None | 192.168.253.6 | None | test | eth0 | +------------+---------------+---------------+--------+-----------+
14.12.6.2 Bulk create floating IP addresses #
To create a range of floating IP addresses, run:
$ nova floating-ip-bulk-create [--pool POOL_NAME] [--interface INTERFACE] RANGE_TO_CREATE
For example:
$ nova floating-ip-bulk-create --pool test 192.168.1.56/29
By default, floating-ip-bulk-create uses the
public pool and eth0 interface values.
You should use a range of free IP addresses that is valid for your network. If you are not sure, at least try to avoid the DHCP address range:
Pick a small range (/29 gives an 8 address range, 6 of which will be usable).
Use
nmapto check a range's availability. For example, 192.168.1.56/29 represents a small range of addresses (192.168.1.56-63, with 57-62 usable), and you could run the commandnmap -sn 192.168.1.56/29to check whether the entire range is currently unused.
14.12.6.3 Bulk delete floating IP addresses #
To delete a range of floating IP addresses, run:
$ openstack floating ip delete RANGE_TO_DELETE
For example:
$ openstack floating ip delete 192.168.1.56/29
14.12.7 Launch and manage stacks using the CLI #
The Orchestration service provides a template-based orchestration engine. Administrators can use the orchestration engine to create and manage OpenStack cloud infrastructure resources. For example, an administrator can define storage, networking, instances, and applications to use as a repeatable running environment.
Templates are used to create stacks, which are collections of resources. For example, a stack might include instances, floating IPs, volumes, security groups, or users. The Orchestration service offers access to all OpenStack core services through a single modular template, with additional orchestration capabilities such as auto-scaling and basic high availability.
For information about:
basic creation and deletion of Orchestration stacks, refer to the OpenStack End User Guide
openstack CLI, see the OpenStack Command-Line Interface Reference
The heat CLI is deprecated in favor of python-openstackclient.
For a Python library, continue using python-heatclient.
As an administrator, you can also carry out stack functions on behalf of your users. For example, to resume, suspend, or delete a stack, run:
$ openstack stack resume STACK $ openstack stack suspend STACK $ openstack stack delete STACK
14.13 Manage quotas #
To prevent system capacities from being exhausted without notification, you can set up quotas. Quotas are operational limits. For example, the number of gigabytes allowed for each project can be controlled so that cloud resources are optimized. Quotas can be enforced at both the project and the project-user level.
Using the command-line interface, you can manage quotas for the OpenStack Compute service, the OpenStack Block Storage service, and the OpenStack Networking service.
The cloud operator typically changes default values because a project requires more than ten volumes or 1 TB on a compute node.
To view all projects, run:
$ openstack project list +----------------------------------+----------+ | ID | Name | +----------------------------------+----------+ | e66d97ac1b704897853412fc8450f7b9 | admin | | bf4a37b885fe46bd86e999e50adad1d3 | services | | 21bd1c7c95234fd28f589b60903606fa | tenant01 | | f599c5cd1cba4125ae3d7caed08e288c | tenant02 | +----------------------------------+----------+
To display all current users for a project, run:
$ openstack user list --project PROJECT_NAME +----------------------------------+--------+ | ID | Name | +----------------------------------+--------+ | ea30aa434ab24a139b0e85125ec8a217 | demo00 | | 4f8113c1d838467cad0c2f337b3dfded | demo01 | +----------------------------------+--------+
Use openstack quota show PROJECT_NAME to list all quotas for a
project.
Use openstack quota set PROJECT_NAME--parameters to set quota
values.
14.13.1 Manage Compute service quotas #
As an administrative user, you can use the nova quota-*
commands, which are provided by the python-novaclient
package, to update the Compute service quotas for a specific project or
project user, as well as update the quota defaults for a new project.
Compute quota descriptions
|
Quota name |
Description |
|---|---|
|
cores |
Number of instance cores (VCPUs) allowed per project. |
|
fixed-ips |
Number of fixed IP addresses allowed per project. This number must be equal to or greater than the number of allowed instances. |
|
floating-ips |
Number of floating IP addresses allowed per project. |
|
injected-file-content-bytes |
Number of content bytes allowed per injected file. |
|
injected-file-path-bytes |
Length of injected file path. |
|
injected-files |
Number of injected files allowed per project. |
|
instances |
Number of instances allowed per project. |
|
key-pairs |
Number of key pairs allowed per user. |
|
metadata-items |
Number of metadata items allowed per instance. |
|
ram |
Megabytes of instance ram allowed per project. |
|
security-groups |
Number of security groups per project. |
|
security-group-rules |
Number of rules per security group. |
|
server-groups |
Number of server groups per project. |
|
server-group-members |
Number of servers per server group. |
14.13.1.1 View and update Compute quotas for a project #
14.13.1.1.1 To view and update default quota values #
List all default quotas for all projects:
$ openstack quota show --default +-----------------------------+-------+ | Quota | Limit | +-----------------------------+-------+ | instances | 10 | | cores | 20 | | ram | 51200 | | floating_ips | 10 | | fixed_ips | -1 | | metadata_items | 128 | | injected_files | 5 | | injected_file_content_bytes | 10240 | | injected_file_path_bytes | 255 | | key_pairs | 100 | | security_groups | 10 | | security_group_rules | 20 | | server_groups | 10 | | server_group_members | 10 | +-----------------------------+-------+
Update a default value for a new project, for example:
$ nova quota-class-update --instances 15 default
14.13.1.1.2 To view quota values for an existing project #
List the currently set quota values for a project:
$ openstack quota show TENANT_NAME +-----------------------------+-------+ | Quota | Limit | +-----------------------------+-------+ | instances | 10 | | cores | 20 | | ram | 51200 | | floating_ips | 10 | | fixed_ips | -1 | | metadata_items | 128 | | injected_files | 5 | | injected_file_content_bytes | 10240 | | injected_file_path_bytes | 255 | | key_pairs | 100 | | security_groups | 10 | | security_group_rules | 20 | | server_groups | 10 | | server_group_members | 10 | +-----------------------------+-------+
14.13.1.1.3 To update quota values for an existing project #
Obtain the project ID.
$ tenant=$(openstack project show -f value -c id TENANT_NAME)
Update a particular quota value.
$ nova quota-update --QUOTA_NAME QUOTA_VALUE TENANT_ID
For example:
$ nova quota-update --floating-ips 20 TENANT_NAME $ openstack quota show TENANT_NAME +-----------------------------+-------+ | Quota | Limit | +-----------------------------+-------+ | instances | 10 | | cores | 20 | | ram | 51200 | | floating_ips | 20 | | fixed_ips | -1 | | metadata_items | 128 | | injected_files | 5 | | injected_file_content_bytes | 10240 | | injected_file_path_bytes | 255 | | key_pairs | 100 | | security_groups | 10 | | security_group_rules | 20 | | server_groups | 10 | | server_group_members | 10 | +-----------------------------+-------+
NoteTo view a list of options for the
nova quota-updatecommand, run:$ nova help quota-update
14.13.1.2 View and update Compute quotas for a project user #
14.13.1.2.1 To view quota values for a project user #
Place the user ID in a usable variable.
$ tenantUser=$(openstack user show -f value -c id USER_NAME)
Place the user's project ID in a usable variable, as follows:
$ tenant=$(openstack project show -f value -c id TENANT_NAME)
List the currently set quota values for a project user.
$ nova quota-show --user $tenantUser --tenant $tenant
For example:
$ nova quota-show --user $tenantUser --tenant $tenant +-----------------------------+-------+ | Quota | Limit | +-----------------------------+-------+ | instances | 10 | | cores | 20 | | ram | 51200 | | floating_ips | 20 | | fixed_ips | -1 | | metadata_items | 128 | | injected_files | 5 | | injected_file_content_bytes | 10240 | | injected_file_path_bytes | 255 | | key_pairs | 100 | | security_groups | 10 | | security_group_rules | 20 | | server_groups | 10 | | server_group_members | 10 | +-----------------------------+-------+
14.13.1.2.2 To update quota values for a project user #
Place the user ID in a usable variable.
$ tenantUser=$(openstack user show -f value -c id USER_NAME)
Place the user's project ID in a usable variable, as follows:
$ tenant=$(openstack project show -f value -c id TENANT_NAME)
Update a particular quota value, as follows:
$ nova quota-update --user $tenantUser --QUOTA_NAME QUOTA_VALUE $tenant
For example:
$ nova quota-update --user $tenantUser --floating-ips 12 $tenant $ nova quota-show --user $tenantUser --tenant $tenant +-----------------------------+-------+ | Quota | Limit | +-----------------------------+-------+ | instances | 10 | | cores | 20 | | ram | 51200 | | floating_ips | 12 | | fixed_ips | -1 | | metadata_items | 128 | | injected_files | 5 | | injected_file_content_bytes | 10240 | | injected_file_path_bytes | 255 | | key_pairs | 100 | | security_groups | 10 | | security_group_rules | 20 | | server_groups | 10 | | server_group_members | 10 | +-----------------------------+-------+
NoteTo view a list of options for the
nova quota-updatecommand, run:$ nova help quota-update
14.13.1.2.3 To display the current quota usage for a project user #
Use nova absolute-limits to get a list of the
current quota values and the current quota usage:
$ nova absolute-limits --tenant TENANT_NAME +--------------------+------+-------+ | Name | Used | Max | +--------------------+------+-------+ | Cores | 0 | 20 | | FloatingIps | 0 | 10 | | ImageMeta | - | 128 | | Instances | 0 | 10 | | Keypairs | - | 100 | | Personality | - | 5 | | Personality Size | - | 10240 | | RAM | 0 | 51200 | | SecurityGroupRules | - | 20 | | SecurityGroups | 0 | 10 | | Server Meta | - | 128 | | ServerGroupMembers | - | 10 | | ServerGroups | 0 | 10 | +--------------------+------+-------+
14.13.2 Manage Block Storage service quotas #
As an administrative user, you can update the OpenStack Block Storage service quotas for a project. You can also update the quota defaults for a new project.
Block Storage quotas
|
Property name |
Defines the number of |
|---|---|
|
gigabytes |
Volume gigabytes allowed for each project. |
|
snapshots |
Volume snapshots allowed for each project. |
|
volumes |
Volumes allowed for each project. |
14.13.2.1 View Block Storage quotas #
Administrative users can view Block Storage service quotas.
Obtain the project ID.
For example:
$ project_id=$(openstack project show -f value -c id PROJECT_NAME)
List the default quotas for a project:
$ cinder quota-defaults PROJECT_ID
For example:
$ cinder quota-defaults $project_id +-----------+-------+ | Property | Value | +-----------+-------+ | gigabytes | 1000 | | snapshots | 10 | | volumes | 10 | +-----------+-------+
View Block Storage service quotas for a project:
$ cinder quota-show PROJECT_ID
For example:
$ cinder quota-show $project_id +-----------+-------+ | Property | Value | +-----------+-------+ | gigabytes | 1000 | | snapshots | 10 | | volumes | 10 | +-----------+-------+
Show the current usage of a per-project quota:
$ cinder quota-usage PROJECT_ID
For example:
$ cinder quota-usage $project_id +-----------+--------+----------+-------+ | Type | In_use | Reserved | Limit | +-----------+--------+----------+-------+ | gigabytes | 0 | 0 | 1000 | | snapshots | 0 | 0 | 10 | | volumes | 0 | 0 | 15 | +-----------+--------+----------+-------+
14.13.2.2 Edit and update Block Storage service quotas #
Administrative users can edit and update Block Storage service quotas.
To update a default value for a new project, update the property in the section of the
/etc/cinder/cinder.conffile. For more information, see the Block Storage service in OpenStack Configuration Reference.To update Block Storage service quotas for an existing project
$ cinder quota-update --QUOTA_NAME QUOTA_VALUE PROJECT_ID
Replace
QUOTA_NAMEwith the quota that is to be updated,QUOTA_VALUEwith the required new value, andPROJECT_IDwith the required project ID.For example:
$ cinder quota-update --volumes 15 $project_id $ cinder quota-show $project_id +-----------+-------+ | Property | Value | +-----------+-------+ | gigabytes | 1000 | | snapshots | 10 | | volumes | 15 | +-----------+-------+
To clear per-project quota limits:
$ cinder quota-delete PROJECT_ID
14.13.3 Manage Networking service quotas #
A quota limits the number of available resources. A default quota might be enforced for all projects. When you try to create more resources than the quota allows, an error occurs:
$ openstack network create test_net
Quota exceeded for resources: ['network']Per-project quota configuration is also supported by the quota extension API. See Section 14.13.3.2, “Configure per-project quotas” for details.
14.13.3.1 Basic quota configuration #
In the Networking default quota mechanism, all projects have the same quota values, such as the number of resources that a project can create.
The quota value is defined in the OpenStack Networking
/etc/neutron/neutron.conf configuration file. This example shows the
default quota values:
[quotas]
# number of networks allowed per tenant, and minus means unlimited
quota_network = 10
# number of subnets allowed per tenant, and minus means unlimited
quota_subnet = 10
# number of ports allowed per tenant, and minus means unlimited
quota_port = 50
# default driver to use for quota checks
quota_driver = neutron.quota.ConfDriverOpenStack Networking also supports quotas for L3 resources:
router and floating IP. Add these lines to the
quotas section in the /etc/neutron/neutron.conf file:
[quotas]
# number of routers allowed per tenant, and minus means unlimited
quota_router = 10
# number of floating IPs allowed per tenant, and minus means unlimited
quota_floatingip = 50OpenStack Networking also supports quotas for security group
resources: number of security groups and the number of rules for
each security group. Add these lines to the
quotas section in the /etc/neutron/neutron.conf file:
[quotas]
# number of security groups per tenant, and minus means unlimited
quota_security_group = 10
# number of security rules allowed per tenant, and minus means unlimited
quota_security_group_rule = 10014.13.3.2 Configure per-project quotas #
OpenStack Networking also supports per-project quota limit by quota extension API.
Use these commands to manage per-project quotas:
- neutron quota-delete
Delete defined quotas for a specified project
- neutron quota-list
Lists defined quotas for all projects
- neutron quota-show
Shows quotas for a specified project
- neutron quota-default-show
Show default quotas for a specified tenant
- neutron quota-update
Updates quotas for a specified project
Only users with the admin role can change a quota value. By default,
the default set of quotas are enforced for all projects, so no
quota-create command exists.
Configure Networking to show per-project quotas
Set the
quota_driveroption in the/etc/neutron/neutron.conffile.quota_driver = neutron.db.quota_db.DbQuotaDriver
When you set this option, the output for Networking commands shows
quotas.List Networking extensions.
To list the Networking extensions, run this command:
$ openstack extension list --network
The command shows the
quotasextension, which provides per-project quota management support.NoteMany of the extensions shown below are supported in the Mitaka release and later.
+------------------------+------------------------+--------------------------+ | Name | Alias | Description | +------------------------+------------------------+--------------------------+ | ... | ... | ... | | Quota management | quotas | Expose functions for | | support | | quotas management per | | | | tenant | | ... | ... | ... | +------------------------+------------------------+--------------------------+
Show information for the quotas extension.
To show information for the
quotasextension, run this command:$ neutron ext-show quotas +-------------+------------------------------------------------------------+ | Field | Value | +-------------+------------------------------------------------------------+ | alias | quotas | | description | Expose functions for quotas management per tenant | | links | | | name | Quota management support | | namespace | http://docs.openstack.org/network/ext/quotas-sets/api/v2.0 | | updated | 2012-07-29T10:00:00-00:00 | +-------------+------------------------------------------------------------+
NoteOnly some plug-ins support per-project quotas. Specifically, Open vSwitch, Linux Bridge, and VMware NSX support them, but new versions of other plug-ins might bring additional functionality. See the documentation for each plug-in.
List projects who have per-project quota support.
The
neutron quota-listcommand lists projects for which the per-project quota is enabled. The command does not list projects with default quota support. You must be an administrative user to run this command:$ neutron quota-list +------------+---------+------+--------+--------+----------------------------------+ | floatingip | network | port | router | subnet | tenant_id | +------------+---------+------+--------+--------+----------------------------------+ | 20 | 5 | 20 | 10 | 5 | 6f88036c45344d9999a1f971e4882723 | | 25 | 10 | 30 | 10 | 10 | bff5c9455ee24231b5bc713c1b96d422 | +------------+---------+------+--------+--------+----------------------------------+
Show per-project quota values.
The
neutron quota-showcommand reports the current set of quota limits for the specified project. Non-administrative users can run this command without the--tenant_idparameter. If per-project quota limits are not enabled for the project, the command shows the default set of quotas.NoteAdditional quotas added in the Mitaka release include
security_group,security_group_rule,subnet, andsubnetpool.$ neutron quota-show --tenant_id 6f88036c45344d9999a1f971e4882723 +---------------------+-------+ | Field | Value | +---------------------+-------+ | floatingip | 50 | | network | 10 | | port | 50 | | rbac_policy | 10 | | router | 10 | | security_group | 10 | | security_group_rule | 100 | | subnet | 10 | | subnetpool | -1 | +---------------------+-------+
The following command shows the command output for a non-administrative user.
$ neutron quota-show +---------------------+-------+ | Field | Value | +---------------------+-------+ | floatingip | 50 | | network | 10 | | port | 50 | | rbac_policy | 10 | | router | 10 | | security_group | 10 | | security_group_rule | 100 | | subnet | 10 | | subnetpool | -1 | +---------------------+-------+
Update quota values for a specified project.
Use the
neutron quota-updatecommand to update a quota for a specified project.$ neutron quota-update --tenant_id 6f88036c45344d9999a1f971e4882723 --network 5 +---------------------+-------+ | Field | Value | +---------------------+-------+ | floatingip | 50 | | network | 5 | | port | 50 | | rbac_policy | 10 | | router | 10 | | security_group | 10 | | security_group_rule | 100 | | subnet | 10 | | subnetpool | -1 | +---------------------+-------+
You can update quotas for multiple resources through one command.
$ neutron quota-update --tenant_id 6f88036c45344d9999a1f971e4882723 --subnet 5 --port 20 +---------------------+-------+ | Field | Value | +---------------------+-------+ | floatingip | 50 | | network | 5 | | port | 20 | | rbac_policy | 10 | | router | 10 | | security_group | 10 | | security_group_rule | 100 | | subnet | 5 | | subnetpool | -1 | +---------------------+-------+
To update the limits for an L3 resource such as, router or floating IP, you must define new values for the quotas after the
--directive.This example updates the limit of the number of floating IPs for the specified project.
$ neutron quota-update --tenant_id 6f88036c45344d9999a1f971e4882723 --floatingip 20 +---------------------+-------+ | Field | Value | +---------------------+-------+ | floatingip | 20 | | network | 5 | | port | 20 | | rbac_policy | 10 | | router | 10 | | security_group | 10 | | security_group_rule | 100 | | subnet | 5 | | subnetpool | -1 | +---------------------+-------+
You can update the limits of multiple resources by including L2 resources and L3 resource through one command:
$ neutron quota-update --tenant_id 6f88036c45344d9999a1f971e4882723 \ --network 3 --subnet 3 --port 3 --floatingip 3 --router 3 +---------------------+-------+ | Field | Value | +---------------------+-------+ | floatingip | 3 | | network | 3 | | port | 3 | | rbac_policy | 10 | | router | 3 | | security_group | 10 | | security_group_rule | 100 | | subnet | 3 | | subnetpool | -1 | +---------------------+-------+
Delete per-project quota values.
To clear per-project quota limits, use the
neutron quota-deletecommand.$ neutron quota-delete --tenant_id 6f88036c45344d9999a1f971e4882723 Deleted quota: 6f88036c45344d9999a1f971e4882723
After you run this command, you can see that quota values for the project are reset to the default values.
$ neutron quota-show --tenant_id 6f88036c45344d9999a1f971e4882723 +---------------------+-------+ | Field | Value | +---------------------+-------+ | floatingip | 50 | | network | 10 | | port | 50 | | rbac_policy | 10 | | router | 10 | | security_group | 10 | | security_group_rule | 100 | | subnet | 10 | | subnetpool | -1 | +---------------------+-------+
14.14 Analyze log files #
Use the swift command-line client for Object Storage to analyze log files.
The swift client is simple to use, scalable, and flexible.
Use the swift client -o or -output option to get
short answers to questions about logs.
You can use the -o or --output option with a single object
download to redirect the command output to a specific file or to STDOUT
(-). The ability to redirect the output to STDOUT enables you to
pipe (|) data without saving it to disk first.
14.14.1 Upload and analyze log files #
This example assumes that
logtestdirectory contains the following log files.2010-11-16-21_access.log 2010-11-16-22_access.log 2010-11-15-21_access.log 2010-11-15-22_access.log
Each file uses the following line format.
Nov 15 21:53:52 lucid64 proxy-server - 127.0.0.1 15/Nov/2010/22/53/52 DELETE /v1/AUTH_cd4f57824deb4248a533f2c28bf156d3/2eefc05599d44df38a7f18b0b42ffedd HTTP/1.0 204 - \ - test%3Atester%2CAUTH_tkcdab3c6296e249d7b7e2454ee57266ff - - - txaba5984c-aac7-460e-b04b-afc43f0c6571 - 0.0432
Change into the
logtestdirectory:$ cd logtest
Upload the log files into the
logtestcontainer:$ swift -A http://swift-auth.com:11000/v1.0 -U test:tester -K testing upload logtest *.log
2010-11-16-21_access.log 2010-11-16-22_access.log 2010-11-15-21_access.log 2010-11-15-22_access.log
Get statistics for the account:
$ swift -A http://swift-auth.com:11000/v1.0 -U test:tester -K testing \ -q stat
Account: AUTH_cd4f57824deb4248a533f2c28bf156d3 Containers: 1 Objects: 4 Bytes: 5888268
Get statistics for the
logtestcontainer:$ swift -A http://swift-auth.com:11000/v1.0 -U test:tester -K testing \ stat logtest
Account: AUTH_cd4f57824deb4248a533f2c28bf156d3 Container: logtest Objects: 4 Bytes: 5864468 Read ACL: Write ACL:
List all objects in the logtest container:
$ swift -A http:///swift-auth.com:11000/v1.0 -U test:tester -K testing \ list logtest
2010-11-15-21_access.log 2010-11-15-22_access.log 2010-11-16-21_access.log 2010-11-16-22_access.log
14.14.2 Download and analyze an object #
This example uses the -o option and a hyphen (-) to get
information about an object.
Use the swift download command to download the object. On this
command, stream the output to awk to break down requests by return
code and the date 2200 on November 16th, 2010.
Using the log line format, find the request type in column 9 and the return code in column 12.
After awk processes the output, it pipes it to sort and uniq
-c to sum up the number of occurrences for each request type and
return code combination.
Download an object:
$ swift -A http://swift-auth.com:11000/v1.0 -U test:tester -K testing \ download -o - logtest 2010-11-16-22_access.log | awk '{ print \ $9""$12}' | sort | uniq -c805 DELETE-204 12 DELETE-404 2 DELETE-409 723 GET-200 142 GET-204 74 GET-206 80 GET-304 34 GET-401 5 GET-403 18 GET-404 166 GET-412 2 GET-416 50 HEAD-200 17 HEAD-204 20 HEAD-401 8 HEAD-404 30 POST-202 25 POST-204 22 POST-400 6 POST-404 842 PUT-201 2 PUT-202 32 PUT-400 4 PUT-403 4 PUT-404 2 PUT-411 6 PUT-412 6 PUT-413 2 PUT-422 8 PUT-499
Discover how many PUT requests are in each log file.
Use a bash for loop with awk and swift with the
-oor--outputoption and a hyphen (-) to discover how many PUT requests are in each log file.Run the
swift listcommand to list objects in the logtest container. Then, for each item in the list, run theswift download -o -command. Pipe the output into grep to filter the PUT requests. Finally, pipe intowc -lto count the lines.$ for f in `swift -A http://swift-auth.com:11000/v1.0 -U test:tester \ -K testing list logtest` ; \ do echo -ne "PUTS - " ; swift -A \ http://swift-auth.com:11000/v1.0 -U test:tester \ -K testing download -o - logtest $f | grep PUT | wc -l ; \ done2010-11-15-21_access.log - PUTS - 402 2010-11-15-22_access.log - PUTS - 1091 2010-11-16-21_access.log - PUTS - 892 2010-11-16-22_access.log - PUTS - 910
List the object names that begin with a specified string.
Run the
swift list -p 2010-11-15command to list objects in the logtest container that begin with the2010-11-15string.For each item in the list, run the
swift download -o -command.Pipe the output to
grepandwc. Use theechocommand to display the object name.$ for f in `swift -A http://swift-auth.com:11000/v1.0 -U test:tester \ -K testing list -p 2010-11-15 logtest` ; \ do echo -ne "$f - PUTS - " ; swift -A \ http://127.0.0.1:11000/v1.0 -U test:tester \ -K testing download -o - logtest $f | grep PUT | wc -l ; \ done2010-11-15-21_access.log - PUTS - 402 2010-11-15-22_access.log - PUTS - 910
14.15 Manage Block Storage scheduling #
As an administrative user, you have some control over which volume back end your volumes reside on. You can specify affinity or anti-affinity between two volumes. Affinity between volumes means that they are stored on the same back end, whereas anti-affinity means that they are stored on different back ends.
For information on how to set up multiple back ends for Cinder, refer to Section 7.2.4, “Configure multiple-storage back ends”.
14.15.1 Example Usages #
Create a new volume on the same back end as Volume_A:
$ openstack volume create --hint same_host=Volume_A-UUID \ --size SIZE VOLUME_NAME
Create a new volume on a different back end than Volume_A:
$ openstack volume create --hint different_host=Volume_A-UUID \ --size SIZE VOLUME_NAME
Create a new volume on the same back end as Volume_A and Volume_B:
$ openstack volume create --hint same_host=Volume_A-UUID \ --hint same_host=Volume_B-UUID --size SIZE VOLUME_NAME
Or:
$ openstack volume create --hint same_host="[Volume_A-UUID, \ Volume_B-UUID]" --size SIZE VOLUME_NAME
Create a new volume on a different back end than both Volume_A and Volume_B:
$ openstack volume create --hint different_host=Volume_A-UUID \ --hint different_host=Volume_B-UUID --size SIZE VOLUME_NAME
Or:
$ openstack volume create --hint different_host="[Volume_A-UUID, \ Volume_B-UUID]" --size SIZE VOLUME_NAME
15 Cross-project features #
Many features are common to all the OpenStack services and are consistent in their configuration and deployment patterns. Unless explicitly noted, you can safely assume that the features in this chapter are supported and configured in a consistent manner.
15.1 Cross-origin resource sharing #
This is a new feature in OpenStack Liberty.
OpenStack supports Cross-Origin Resource Sharing (CORS), a W3C specification defining a contract by which the single-origin policy of a user agent (usually a browser) may be relaxed. It permits the javascript engine to access an API that does not reside on the same domain, protocol, or port.
This feature is most useful to organizations which maintain one or more custom user interfaces for OpenStack, as it permits those interfaces to access the services directly, rather than requiring an intermediate proxy server. It can, however, also be misused by malicious actors; please review the security advisory below for more information.
15.1.1 Enabling CORS with configuration #
In most cases, CORS support is built directly into the service itself. To enable it, simply follow the configuration options exposed in the default configuration file, or add it yourself according to the pattern below.
[cors]
allowed_origin = https://first_ui.example.com
max_age = 3600
allow_methods = GET,POST,PUT,DELETE
allow_headers = Content-Type,Cache-Control,Content-Language,Expires,Last-Modified,Pragma,X-Custom-Header
expose_headers = Content-Type,Cache-Control,Content-Language,Expires,Last-Modified,Pragma,X-Custom-HeaderAdditional origins can be explicitly added. To express this in
your configuration file, first begin with a [cors] group as above,
into which you place your default configuration values. Then, add as many
additional configuration groups as necessary, naming them
[cors.{something}] (each name must be unique). The purpose of the
suffix to cors. is legibility, we recommend using a reasonable
human-readable string:
[cors.ironic_webclient]
# CORS Configuration for a hypothetical ironic webclient, which overrides
# authentication
allowed_origin = https://ironic.example.com:443
allow_credentials = True
[cors.horizon]
# CORS Configuration for horizon, which uses global options.
allowed_origin = https://horizon.example.com:443
[cors.wildcard]
# CORS Configuration for the CORS specified domain wildcard, which only
# permits HTTP GET requests.
allowed_origin = *
allow_methods = GETFor more information about CORS configuration, see cross-origin resource sharing in OpenStack Configuration Reference.
15.1.2 Enabling CORS with PasteDeploy #
CORS can also be configured using PasteDeploy. First of all, ensure that
OpenStack's oslo_middleware package (version 2.4.0 or later) is
available in the Python environment that is running the service. Then,
add the following configuration block to your paste.ini file.
[filter:cors]
paste.filter_factory = oslo_middleware.cors:filter_factory
allowed_origin = https://website.example.com:443
max_age = 3600
allow_methods = GET,POST,PUT,DELETE
allow_headers = Content-Type,Cache-Control,Content-Language,Expires,Last-Modified,Pragma,X-Custom-Header
expose_headers = Content-Type,Cache-Control,Content-Language,Expires,Last-Modified,Pragma,X-Custom-HeaderTo add an additional domain in oslo_middleware v2.4.0, add
another filter. In v3.0.0 and after, you may add multiple domains
in the above allowed_origin field, separated by commas.
15.1.3 Security concerns #
CORS specifies a wildcard character *, which permits access to all user
agents, regardless of domain, protocol, or host. While there are valid use
cases for this approach, it also permits a malicious actor to create a
convincing facsimile of a user interface, and trick users into revealing
authentication credentials. Please carefully evaluate your use case and the
relevant documentation for any risk to your organization.
The CORS specification does not support using this wildcard as
a part of a URI. Setting allowed_origin to * would work, while
*.openstack.org would not.
15.1.4 Troubleshooting #
CORS is very easy to get wrong, as even one incorrect property will violate the prescribed contract. Here are some steps you can take to troubleshoot your configuration.
15.1.4.1 Check the service log #
The CORS middleware used by OpenStack provides verbose debug logging that should reveal most configuration problems. Here are some example log messages, and how to resolve them.
15.1.4.2 Problem #
CORS request from origin 'http://example.com' not permitted.
15.1.4.3 Solution #
A request was received from the origin http://example.com, however this
origin was not found in the permitted list. The cause may be a superfluous
port notation (ports 80 and 443 do not need to be specified). To correct,
ensure that the configuration property for this host is identical to the
host indicated in the log message.
15.1.4.4 Problem #
Request method 'DELETE' not in permitted list: GET,PUT,POST
15.1.4.5 Solution #
A user agent has requested permission to perform a DELETE request, however
the CORS configuration for the domain does not permit this. To correct, add
this method to the allow_methods configuration property.
15.1.4.6 Problem #
Request header 'X-Custom-Header' not in permitted list: X-Other-Header
15.1.4.7 Solution #
A request was received with the header X-Custom-Header, which is not
permitted. Add this header to the allow_headers configuration
property.
15.1.4.8 Open your browser's console log #
Most browsers provide helpful debug output when a CORS request is rejected. Usually this happens when a request was successful, but the return headers on the response do not permit access to a property which the browser is trying to access.
15.1.4.9 Manually construct a CORS request #
By using curl or a similar tool, you can trigger a CORS response with a
properly constructed HTTP request. An example request and response might look
like this.
Request example:
$ curl -I -X OPTIONS https://api.example.com/api -H "Origin: https://ui.example.com"
Response example:
HTTP/1.1 204 No Content Content-Length: 0 Access-Control-Allow-Origin: https://ui.example.com Access-Control-Allow-Methods: GET,POST,PUT,DELETE Access-Control-Expose-Headers: origin,authorization,accept,x-total,x-limit,x-marker,x-client,content-type Access-Control-Allow-Headers: origin,authorization,accept,x-total,x-limit,x-marker,x-client,content-type Access-Control-Max-Age: 3600
If the service does not return any access control headers, check the service
log, such as /var/log/upstart/ironic-api.log for an indication on what
went wrong.
16 Appendix #
16.1 Community support #
The following resources are available to help you run and use OpenStack. The OpenStack community constantly improves and adds to the main features of OpenStack, but if you have any questions, do not hesitate to ask. Use the following resources to get OpenStack support and troubleshoot your installations.
16.1.1 Documentation #
For the available OpenStack documentation, see docs.openstack.org.
To provide feedback on documentation, join and use the
openstack-docs@lists.openstack.org mailing list at OpenStack
Documentation Mailing
List,
join our IRC channel #openstack-doc on the freenode IRC network,
or report a
bug.
The following books explain how to install an OpenStack cloud and its associated components:
The following books explain how to configure and run an OpenStack cloud:
The following books explain how to use the OpenStack Dashboard and command-line clients:
The following documentation provides reference and guidance information for the OpenStack APIs:
The following guide provides how to contribute to OpenStack documentation:
16.1.2 ask.openstack.org #
During the set up or testing of OpenStack, you might have questions about how a specific task is completed or be in a situation where a feature does not work correctly. Use the ask.openstack.org site to ask questions and get answers. When you visit the https://ask.openstack.org site, scan the recently asked questions to see whether your question has already been answered. If not, ask a new question. Be sure to give a clear, concise summary in the title and provide as much detail as possible in the description. Paste in your command output or stack traces, links to screen shots, and any other information which might be useful.
16.1.3 OpenStack mailing lists #
A great way to get answers and insights is to post your question or problematic scenario to the OpenStack mailing list. You can learn from and help others who might have similar issues. To subscribe or view the archives, go to http://lists.openstack.org/cgi-bin/mailman/listinfo/openstack. If you are interested in the other mailing lists for specific projects or development, refer to Mailing Lists.
16.1.4 The OpenStack wiki #
The OpenStack wiki contains a broad range of topics but some of the information can be difficult to find or is a few pages deep. Fortunately, the wiki search feature enables you to search by title or content. If you search for specific information, such as about networking or OpenStack Compute, you can find a large amount of relevant material. More is being added all the time, so be sure to check back often. You can find the search box in the upper-right corner of any OpenStack wiki page.
16.1.5 The Launchpad Bugs area #
The OpenStack community values your set up and testing efforts and wants your feedback. To log a bug, you must sign up for a Launchpad account at https://launchpad.net/+login. You can view existing bugs and report bugs in the Launchpad Bugs area. Use the search feature to determine whether the bug has already been reported or already been fixed. If it still seems like your bug is unreported, fill out a bug report.
Some tips:
Give a clear, concise summary.
Provide as much detail as possible in the description. Paste in your command output or stack traces, links to screen shots, and any other information which might be useful.
Be sure to include the software and package versions that you are using, especially if you are using a development branch, such as,
"Kilo release" vs git commit bc79c3ecc55929bac585d04a03475b72e06a3208.Any deployment-specific information is helpful, such as whether you are using Ubuntu 14.04 or are performing a multi-node installation.
The following Launchpad Bugs areas are available:
16.1.6 The OpenStack IRC channel #
The OpenStack community lives in the #openstack IRC channel on the
Freenode network. You can hang out, ask questions, or get immediate
feedback for urgent and pressing issues. To install an IRC client or use
a browser-based client, go to
https://webchat.freenode.net/. You can
also use Colloquy (Mac OS X, http://colloquy.info/), mIRC (Windows,
http://www.mirc.com/), or XChat (Linux). When you are in the IRC channel
and want to share code or command output, the generally accepted method
is to use a Paste Bin. The OpenStack project has one at
http://paste.openstack.org. Just paste your longer amounts of text or
logs in the web form and you get a URL that you can paste into the
channel. The OpenStack IRC channel is #openstack on
irc.freenode.net. You can find a list of all OpenStack IRC channels
at https://wiki.openstack.org/wiki/IRC.
16.1.7 Documentation feedback #
To provide feedback on documentation, join and use the openstack-docs@lists.openstack.org mailing list at OpenStack Documentation Mailing List, or report a bug.
16.1.8 OpenStack distribution packages #
The following Linux distributions provide community-supported packages for OpenStack:
CentOS, Fedora, and Red Hat Enterprise Linux: https://www.rdoproject.org/
openSUSE and SUSE Linux Enterprise Server: https://en.opensuse.org/Portal:OpenStack
Glossary #
This glossary offers a list of terms and definitions to define a vocabulary for OpenStack-related concepts.
To add to OpenStack glossary, clone the openstack/openstack-manuals
repository and
update the source file doc/common/glossary.rst through the
OpenStack contribution process.
0-9
- 6to4 #
A mechanism that allows IPv6 packets to be transmitted over an IPv4 network, providing a strategy for migrating to IPv6.
A
- absolute limit #
Impassable limits for guest VMs. Settings include total RAM size, maximum number of vCPUs, and maximum disk size.
- access control list (ACL) #
A list of permissions attached to an object. An ACL specifies which users or system processes have access to objects. It also defines which operations can be performed on specified objects. Each entry in a typical ACL specifies a subject and an operation. For instance, the ACL entry
(Alice, delete)for a file gives Alice permission to delete the file.- access key #
Alternative term for an Amazon EC2 access key. See EC2 access key.
- account #
The Object Storage context of an account. Do not confuse with a user account from an authentication service, such as Active Directory, /etc/passwd, OpenLDAP, OpenStack Identity, and so on.
- account auditor #
Checks for missing replicas and incorrect or corrupted objects in a specified Object Storage account by running queries against the back-end SQLite database.
- account database #
A SQLite database that contains Object Storage accounts and related metadata and that the accounts server accesses.
- account reaper #
An Object Storage worker that scans for and deletes account databases and that the account server has marked for deletion.
- account server #
Lists containers in Object Storage and stores container information in the account database.
- account service #
An Object Storage component that provides account services such as list, create, modify, and audit. Do not confuse with OpenStack Identity service, OpenLDAP, or similar user-account services.
- accounting #
The Compute service provides accounting information through the event notification and system usage data facilities.
- Active Directory #
Authentication and identity service by Microsoft, based on LDAP. Supported in OpenStack.
- active/active configuration #
In a high-availability setup with an active/active configuration, several systems share the load together and if one fails, the load is distributed to the remaining systems.
- active/passive configuration #
In a high-availability setup with an active/passive configuration, systems are set up to bring additional resources online to replace those that have failed.
- address pool #
A group of fixed and/or floating IP addresses that are assigned to a project and can be used by or assigned to the VM instances in a project.
- Address Resolution Protocol (ARP) #
The protocol by which layer-3 IP addresses are resolved into layer-2 link local addresses.
- admin API #
A subset of API calls that are accessible to authorized administrators and are generally not accessible to end users or the public Internet. They can exist as a separate service (keystone) or can be a subset of another API (nova).
- admin server #
In the context of the Identity service, the worker process that provides access to the admin API.
- administrator #
The person responsible for installing, configuring, and managing an OpenStack cloud.
- Advanced Message Queuing Protocol (AMQP) #
The open standard messaging protocol used by OpenStack components for intra-service communications, provided by RabbitMQ, Qpid, or ZeroMQ.
- Advanced RISC Machine (ARM) #
Lower power consumption CPU often found in mobile and embedded devices. Supported by OpenStack.
- alert #
The Compute service can send alerts through its notification system, which includes a facility to create custom notification drivers. Alerts can be sent to and displayed on the dashboard.
- allocate #
The process of taking a floating IP address from the address pool so it can be associated with a fixed IP on a guest VM instance.
- Amazon Kernel Image (AKI) #
Both a VM container format and disk format. Supported by Image service.
- Amazon Machine Image (AMI) #
Both a VM container format and disk format. Supported by Image service.
- Amazon Ramdisk Image (ARI) #
Both a VM container format and disk format. Supported by Image service.
- Anvil #
A project that ports the shell script-based project named DevStack to Python.
- aodh #
Part of the OpenStack Telemetry service (telemetry); provides alarming functionality.
- Apache #
The Apache Software Foundation supports the Apache community of open-source software projects. These projects provide software products for the public good.
- Apache License 2.0 #
All OpenStack core projects are provided under the terms of the Apache License 2.0 license.
- Apache Web Server #
The most common web server software currently used on the Internet.
- API endpoint #
The daemon, worker, or service that a client communicates with to access an API. API endpoints can provide any number of services, such as authentication, sales data, performance meters, Compute VM commands, census data, and so on.
- API extension #
Custom modules that extend some OpenStack core APIs.
- API extension plug-in #
Alternative term for a Networking plug-in or Networking API extension.
- API key #
Alternative term for an API token.
- API server #
Any node running a daemon or worker that provides an API endpoint.
- API token #
Passed to API requests and used by OpenStack to verify that the client is authorized to run the requested operation.
- API version #
In OpenStack, the API version for a project is part of the URL. For example,
example.com/nova/v1/foobar.- applet #
A Java program that can be embedded into a web page.
- Application Catalog service (murano) #
The project that provides an application catalog service so that users can compose and deploy composite environments on an application abstraction level while managing the application lifecycle.
- Application Programming Interface (API) #
A collection of specifications used to access a service, application, or program. Includes service calls, required parameters for each call, and the expected return values.
- application server #
A piece of software that makes available another piece of software over a network.
- Application Service Provider (ASP) #
Companies that rent specialized applications that help businesses and organizations provide additional services with lower cost.
- arptables #
Tool used for maintaining Address Resolution Protocol packet filter rules in the Linux kernel firewall modules. Used along with iptables, ebtables, and ip6tables in Compute to provide firewall services for VMs.
- associate #
The process associating a Compute floating IP address with a fixed IP address.
- Asynchronous JavaScript and XML (AJAX) #
A group of interrelated web development techniques used on the client-side to create asynchronous web applications. Used extensively in horizon.
- ATA over Ethernet (AoE) #
A disk storage protocol tunneled within Ethernet.
- attach #
The process of connecting a VIF or vNIC to a L2 network in Networking. In the context of Compute, this process connects a storage volume to an instance.
- attachment (network) #
Association of an interface ID to a logical port. Plugs an interface into a port.
- auditing #
Provided in Compute through the system usage data facility.
- auditor #
A worker process that verifies the integrity of Object Storage objects, containers, and accounts. Auditors is the collective term for the Object Storage account auditor, container auditor, and object auditor.
- Austin #
The code name for the initial release of OpenStack. The first design summit took place in Austin, Texas, US.
- auth node #
Alternative term for an Object Storage authorization node.
- authentication #
The process that confirms that the user, process, or client is really who they say they are through private key, secret token, password, fingerprint, or similar method.
- authentication token #
A string of text provided to the client after authentication. Must be provided by the user or process in subsequent requests to the API endpoint.
- AuthN #
The Identity service component that provides authentication services.
- authorization #
The act of verifying that a user, process, or client is authorized to perform an action.
- authorization node #
An Object Storage node that provides authorization services.
- AuthZ #
The Identity component that provides high-level authorization services.
- Auto ACK #
Configuration setting within RabbitMQ that enables or disables message acknowledgment. Enabled by default.
- auto declare #
A Compute RabbitMQ setting that determines whether a message exchange is automatically created when the program starts.
- availability zone #
An Amazon EC2 concept of an isolated area that is used for fault tolerance. Do not confuse with an OpenStack Compute zone or cell.
- AWS CloudFormation template #
AWS CloudFormation allows Amazon Web Services (AWS) users to create and manage a collection of related resources. The Orchestration service supports a CloudFormation-compatible format (CFN).
B
- back end #
Interactions and processes that are obfuscated from the user, such as Compute volume mount, data transmission to an iSCSI target by a daemon, or Object Storage object integrity checks.
- back-end catalog #
The storage method used by the Identity service catalog service to store and retrieve information about API endpoints that are available to the client. Examples include an SQL database, LDAP database, or KVS back end.
- back-end store #
The persistent data store used to save and retrieve information for a service, such as lists of Object Storage objects, current state of guest VMs, lists of user names, and so on. Also, the method that the Image service uses to get and store VM images. Options include Object Storage, locally mounted file system, RADOS block devices, VMware datastore, and HTTP.
- Backup, Restore, and Disaster Recovery service (freezer) #
The project that provides integrated tooling for backing up, restoring, and recovering file systems, instances, or database backups.
- bandwidth #
The amount of available data used by communication resources, such as the Internet. Represents the amount of data that is used to download things or the amount of data available to download.
- barbican #
Code name of the Key Manager service (barbican).
- bare #
An Image service container format that indicates that no container exists for the VM image.
- Bare Metal service (ironic) #
The OpenStack service that provides a service and associated libraries capable of managing and provisioning physical machines in a security-aware and fault-tolerant manner.
- base image #
An OpenStack-provided image.
- Bell-LaPadula model #
A security model that focuses on data confidentiality and controlled access to classified information. This model divides the entities into subjects and objects. The clearance of a subject is compared to the classification of the object to determine if the subject is authorized for the specific access mode. The clearance or classification scheme is expressed in terms of a lattice.
- Benchmark service (rally) #
OpenStack project that provides a framework for performance analysis and benchmarking of individual OpenStack components as well as full production OpenStack cloud deployments.
- Bexar #
A grouped release of projects related to OpenStack that came out in February of 2011. It included only Compute (nova) and Object Storage (swift). Bexar is the code name for the second release of OpenStack. The design summit took place in San Antonio, Texas, US, which is the county seat for Bexar county.
- binary #
Information that consists solely of ones and zeroes, which is the language of computers.
- bit #
A bit is a single digit number that is in base of 2 (either a zero or one). Bandwidth usage is measured in bits per second.
- bits per second (BPS) #
The universal measurement of how quickly data is transferred from place to place.
- block device #
A device that moves data in the form of blocks. These device nodes interface the devices, such as hard disks, CD-ROM drives, flash drives, and other addressable regions of memory.
- block migration #
A method of VM live migration used by KVM to evacuate instances from one host to another with very little downtime during a user-initiated switchover. Does not require shared storage. Supported by Compute.
- Block Storage API #
An API on a separate endpoint for attaching, detaching, and creating block storage for compute VMs.
- Block Storage service (cinder) #
The OpenStack service that implement services and libraries to provide on-demand, self-service access to Block Storage resources via abstraction and automation on top of other block storage devices.
- BMC (Baseboard Management Controller) #
The intelligence in the IPMI architecture, which is a specialized micro-controller that is embedded on the motherboard of a computer and acts as a server. Manages the interface between system management software and platform hardware.
- bootable disk image #
A type of VM image that exists as a single, bootable file.
- Bootstrap Protocol (BOOTP) #
A network protocol used by a network client to obtain an IP address from a configuration server. Provided in Compute through the dnsmasq daemon when using either the FlatDHCP manager or VLAN manager network manager.
- Border Gateway Protocol (BGP) #
The Border Gateway Protocol is a dynamic routing protocol that connects autonomous systems. Considered the backbone of the Internet, this protocol connects disparate networks to form a larger network.
- browser #
Any client software that enables a computer or device to access the Internet.
- builder file #
Contains configuration information that Object Storage uses to reconfigure a ring or to re-create it from scratch after a serious failure.
- bursting #
The practice of utilizing a secondary environment to elastically build instances on-demand when the primary environment is resource constrained.
- button class #
A group of related button types within horizon. Buttons to start, stop, and suspend VMs are in one class. Buttons to associate and disassociate floating IP addresses are in another class, and so on.
- byte #
Set of bits that make up a single character; there are usually 8 bits to a byte.
C
- cache pruner #
A program that keeps the Image service VM image cache at or below its configured maximum size.
- Cactus #
An OpenStack grouped release of projects that came out in the spring of 2011. It included Compute (nova), Object Storage (swift), and the Image service (glance). Cactus is a city in Texas, US and is the code name for the third release of OpenStack. When OpenStack releases went from three to six months long, the code name of the release changed to match a geography nearest the previous summit.
- CALL #
One of the RPC primitives used by the OpenStack message queue software. Sends a message and waits for a response.
- capability #
Defines resources for a cell, including CPU, storage, and networking. Can apply to the specific services within a cell or a whole cell.
- capacity cache #
A Compute back-end database table that contains the current workload, amount of free RAM, and number of VMs running on each host. Used to determine on which host a VM starts.
- capacity updater #
A notification driver that monitors VM instances and updates the capacity cache as needed.
- CAST #
One of the RPC primitives used by the OpenStack message queue software. Sends a message and does not wait for a response.
- catalog #
A list of API endpoints that are available to a user after authentication with the Identity service.
- catalog service #
An Identity service that lists API endpoints that are available to a user after authentication with the Identity service.
- ceilometer #
Part of the OpenStack Telemetry service (telemetry); gathers and stores metrics from other OpenStack services.
- cell #
Provides logical partitioning of Compute resources in a child and parent relationship. Requests are passed from parent cells to child cells if the parent cannot provide the requested resource.
- cell forwarding #
A Compute option that enables parent cells to pass resource requests to child cells if the parent cannot provide the requested resource.
- cell manager #
The Compute component that contains a list of the current capabilities of each host within the cell and routes requests as appropriate.
- CentOS #
A Linux distribution that is compatible with OpenStack.
- Ceph #
Massively scalable distributed storage system that consists of an object store, block store, and POSIX-compatible distributed file system. Compatible with OpenStack.
- CephFS #
The POSIX-compliant file system provided by Ceph.
In cryptography, an entity that issues digital certificates. The digital certificate certifies the ownership of a public key by the named subject of the certificate. This enables others (relying parties) to rely upon signatures or assertions made by the private key that corresponds to the certified public key. In this model of trust relationships, a CA is a trusted third party for both the subject (owner) of the certificate and the party relying upon the certificate. CAs are characteristic of many public key infrastructure (PKI) schemes. In OpenStack, a simple certificate authority is provided by Compute for cloudpipe VPNs and VM image decryption.
- Challenge-Handshake Authentication Protocol (CHAP) #
An iSCSI authentication method supported by Compute.
- chance scheduler #
A scheduling method used by Compute that randomly chooses an available host from the pool.
- changes since #
A Compute API parameter that downloads changes to the requested item since your last request, instead of downloading a new, fresh set of data and comparing it against the old data.
- Chef #
An operating system configuration management tool supporting OpenStack deployments.
- child cell #
If a requested resource such as CPU time, disk storage, or memory is not available in the parent cell, the request is forwarded to its associated child cells. If the child cell can fulfill the request, it does. Otherwise, it attempts to pass the request to any of its children.
- cinder #
Codename for Block Storage service (cinder).
- CirrOS #
A minimal Linux distribution designed for use as a test image on clouds such as OpenStack.
- Cisco neutron plug-in #
A Networking plug-in for Cisco devices and technologies, including UCS and Nexus.
- cloud architect #
A person who plans, designs, and oversees the creation of clouds.
- Cloud Auditing Data Federation (CADF) #
Cloud Auditing Data Federation (CADF) is a specification for audit event data. CADF is supported by OpenStack Identity.
- cloud computing #
A model that enables access to a shared pool of configurable computing resources, such as networks, servers, storage, applications, and services, that can be rapidly provisioned and released with minimal management effort or service provider interaction.
- cloud controller #
Collection of Compute components that represent the global state of the cloud; talks to services, such as Identity authentication, Object Storage, and node/storage workers through a queue.
- cloud controller node #
A node that runs network, volume, API, scheduler, and image services. Each service may be broken out into separate nodes for scalability or availability.
- Cloud Data Management Interface (CDMI) #
SINA standard that defines a RESTful API for managing objects in the cloud, currently unsupported in OpenStack.
- Cloud Infrastructure Management Interface (CIMI) #
An in-progress specification for cloud management. Currently unsupported in OpenStack.
- cloud-init #
A package commonly installed in VM images that performs initialization of an instance after boot using information that it retrieves from the metadata service, such as the SSH public key and user data.
- cloudadmin #
One of the default roles in the Compute RBAC system. Grants complete system access.
- Cloudbase-Init #
A Windows project providing guest initialization features, similar to cloud-init.
- cloudpipe #
A compute service that creates VPNs on a per-project basis.
- cloudpipe image #
A pre-made VM image that serves as a cloudpipe server. Essentially, OpenVPN running on Linux.
- Clustering service (senlin) #
The project that implements clustering services and libraries for the management of groups of homogeneous objects exposed by other OpenStack services.
- command filter #
Lists allowed commands within the Compute rootwrap facility.
- Common Internet File System (CIFS) #
A file sharing protocol. It is a public or open variation of the original Server Message Block (SMB) protocol developed and used by Microsoft. Like the SMB protocol, CIFS runs at a higher level and uses the TCP/IP protocol.
- Common Libraries (oslo) #
The project that produces a set of python libraries containing code shared by OpenStack projects. The APIs provided by these libraries should be high quality, stable, consistent, documented and generally applicable.
- community project #
A project that is not officially endorsed by the OpenStack Foundation. If the project is successful enough, it might be elevated to an incubated project and then to a core project, or it might be merged with the main code trunk.
- compression #
Reducing the size of files by special encoding, the file can be decompressed again to its original content. OpenStack supports compression at the Linux file system level but does not support compression for things such as Object Storage objects or Image service VM images.
- Compute API (Nova API) #
The nova-api daemon provides access to nova services. Can communicate with other APIs, such as the Amazon EC2 API.
- compute controller #
The Compute component that chooses suitable hosts on which to start VM instances.
- compute host #
Physical host dedicated to running compute nodes.
- compute node #
A node that runs the nova-compute daemon that manages VM instances that provide a wide range of services, such as web applications and analytics.
- Compute service (nova) #
The OpenStack core project that implements services and associated libraries to provide massively-scalable, on-demand, self-service access to compute resources, including bare metal, virtual machines, and containers.
- compute worker #
The Compute component that runs on each compute node and manages the VM instance lifecycle, including run, reboot, terminate, attach/detach volumes, and so on. Provided by the nova-compute daemon.
- concatenated object #
A set of segment objects that Object Storage combines and sends to the client.
- conductor #
In Compute, conductor is the process that proxies database requests from the compute process. Using conductor improves security because compute nodes do not need direct access to the database.
- congress #
Code name for the Governance service (congress).
- consistency window #
The amount of time it takes for a new Object Storage object to become accessible to all clients.
- console log #
Contains the output from a Linux VM console in Compute.
- container #
Organizes and stores objects in Object Storage. Similar to the concept of a Linux directory but cannot be nested. Alternative term for an Image service container format.
- container auditor #
Checks for missing replicas or incorrect objects in specified Object Storage containers through queries to the SQLite back-end database.
- container database #
A SQLite database that stores Object Storage containers and container metadata. The container server accesses this database.
- container format #
A wrapper used by the Image service that contains a VM image and its associated metadata, such as machine state, OS disk size, and so on.
- Container Infrastructure Management service (magnum) #
The project which provides a set of services for provisioning, scaling, and managing container orchestration engines.
- container server #
An Object Storage server that manages containers.
- container service #
The Object Storage component that provides container services, such as create, delete, list, and so on.
- content delivery network (CDN) #
A content delivery network is a specialized network that is used to distribute content to clients, typically located close to the client for increased performance.
- controller node #
Alternative term for a cloud controller node.
- core API #
Depending on context, the core API is either the OpenStack API or the main API of a specific core project, such as Compute, Networking, Image service, and so on.
- core service #
An official OpenStack service defined as core by DefCore Committee. Currently, consists of Block Storage service (cinder), Compute service (nova), Identity service (keystone), Image service (glance), Networking service (neutron), and Object Storage service (swift).
- cost #
Under the Compute distributed scheduler, this is calculated by looking at the capabilities of each host relative to the flavor of the VM instance being requested.
- credentials #
Data that is only known to or accessible by a user and used to verify that the user is who he says he is. Credentials are presented to the server during authentication. Examples include a password, secret key, digital certificate, and fingerprint.
- Cross-Origin Resource Sharing (CORS) #
A mechanism that allows many resources (for example, fonts, JavaScript) on a web page to be requested from another domain outside the domain from which the resource originated. In particular, JavaScript's AJAX calls can use the XMLHttpRequest mechanism.
- Crowbar #
An open source community project by Dell that aims to provide all necessary services to quickly deploy clouds.
- current workload #
An element of the Compute capacity cache that is calculated based on the number of build, snapshot, migrate, and resize operations currently in progress on a given host.
- customer #
Alternative term for project.
- customization module #
A user-created Python module that is loaded by horizon to change the look and feel of the dashboard.
D
- daemon #
A process that runs in the background and waits for requests. May or may not listen on a TCP or UDP port. Do not confuse with a worker.
- Dashboard (horizon) #
OpenStack project which provides an extensible, unified, web-based user interface for all OpenStack services.
- data encryption #
Both Image service and Compute support encrypted virtual machine (VM) images (but not instances). In-transit data encryption is supported in OpenStack using technologies such as HTTPS, SSL, TLS, and SSH. Object Storage does not support object encryption at the application level but may support storage that uses disk encryption.
- Data loss prevention (DLP) software #
Software programs used to protect sensitive information and prevent it from leaking outside a network boundary through the detection and denying of the data transportation.
- Data Processing service (sahara) #
OpenStack project that provides a scalable data-processing stack and associated management interfaces.
- data store #
A database engine supported by the Database service.
- database ID #
A unique ID given to each replica of an Object Storage database.
- database replicator #
An Object Storage component that copies changes in the account, container, and object databases to other nodes.
- Database service (trove) #
An integrated project that provides scalable and reliable Cloud Database-as-a-Service functionality for both relational and non-relational database engines.
- deallocate #
The process of removing the association between a floating IP address and a fixed IP address. Once this association is removed, the floating IP returns to the address pool.
- Debian #
A Linux distribution that is compatible with OpenStack.
- deduplication #
The process of finding duplicate data at the disk block, file, and/or object level to minimize storage use—currently unsupported within OpenStack.
- default panel #
The default panel that is displayed when a user accesses the dashboard.
- default project #
New users are assigned to this project if no project is specified when a user is created.
- default token #
An Identity service token that is not associated with a specific project and is exchanged for a scoped token.
- delayed delete #
An option within Image service so that an image is deleted after a predefined number of seconds instead of immediately.
- delivery mode #
Setting for the Compute RabbitMQ message delivery mode; can be set to either transient or persistent.
- denial of service (DoS) #
Denial of service (DoS) is a short form for denial-of-service attack. This is a malicious attempt to prevent legitimate users from using a service.
- deprecated auth #
An option within Compute that enables administrators to create and manage users through the
nova-managecommand as opposed to using the Identity service.- designate #
Code name for the DNS service (designate).
- Desktop-as-a-Service #
A platform that provides a suite of desktop environments that users access to receive a desktop experience from any location. This may provide general use, development, or even homogeneous testing environments.
- developer #
One of the default roles in the Compute RBAC system and the default role assigned to a new user.
- device ID #
Maps Object Storage partitions to physical storage devices.
- device weight #
Distributes partitions proportionately across Object Storage devices based on the storage capacity of each device.
- DevStack #
Community project that uses shell scripts to quickly build complete OpenStack development environments.
- DHCP agent #
OpenStack Networking agent that provides DHCP services for virtual networks.
- Diablo #
A grouped release of projects related to OpenStack that came out in the fall of 2011, the fourth release of OpenStack. It included Compute (nova 2011.3), Object Storage (swift 1.4.3), and the Image service (glance). Diablo is the code name for the fourth release of OpenStack. The design summit took place in the Bay Area near Santa Clara, California, US and Diablo is a nearby city.
- direct consumer #
An element of the Compute RabbitMQ that comes to life when a RPC call is executed. It connects to a direct exchange through a unique exclusive queue, sends the message, and terminates.
- direct exchange #
A routing table that is created within the Compute RabbitMQ during RPC calls; one is created for each RPC call that is invoked.
- direct publisher #
Element of RabbitMQ that provides a response to an incoming MQ message.
- disassociate #
The process of removing the association between a floating IP address and fixed IP and thus returning the floating IP address to the address pool.
- Discretionary Access Control (DAC) #
Governs the ability of subjects to access objects, while enabling users to make policy decisions and assign security attributes. The traditional UNIX system of users, groups, and read-write-execute permissions is an example of DAC.
- disk encryption #
The ability to encrypt data at the file system, disk partition, or whole-disk level. Supported within Compute VMs.
- disk format #
The underlying format that a disk image for a VM is stored as within the Image service back-end store. For example, AMI, ISO, QCOW2, VMDK, and so on.
- dispersion #
In Object Storage, tools to test and ensure dispersion of objects and containers to ensure fault tolerance.
- distributed virtual router (DVR) #
Mechanism for highly available multi-host routing when using OpenStack Networking (neutron).
- Django #
A web framework used extensively in horizon.
- DNS record #
A record that specifies information about a particular domain and belongs to the domain.
- DNS service (designate) #
OpenStack project that provides scalable, on demand, self service access to authoritative DNS services, in a technology-agnostic manner.
- dnsmasq #
Daemon that provides DNS, DHCP, BOOTP, and TFTP services for virtual networks.
- domain #
An Identity API v3 entity. Represents a collection of projects, groups and users that defines administrative boundaries for managing OpenStack Identity entities. On the Internet, separates a website from other sites. Often, the domain name has two or more parts that are separated by dots. For example, yahoo.com, usa.gov, harvard.edu, or mail.yahoo.com. Also, a domain is an entity or container of all DNS-related information containing one or more records.
- Domain Name System (DNS) #
A system by which Internet domain name-to-address and address-to-name resolutions are determined. DNS helps navigate the Internet by translating the IP address into an address that is easier to remember. For example, translating 111.111.111.1 into www.yahoo.com. All domains and their components, such as mail servers, utilize DNS to resolve to the appropriate locations. DNS servers are usually set up in a master-slave relationship such that failure of the master invokes the slave. DNS servers might also be clustered or replicated such that changes made to one DNS server are automatically propagated to other active servers. In Compute, the support that enables associating DNS entries with floating IP addresses, nodes, or cells so that hostnames are consistent across reboots.
- download #
The transfer of data, usually in the form of files, from one computer to another.
- durable exchange #
The Compute RabbitMQ message exchange that remains active when the server restarts.
- durable queue #
A Compute RabbitMQ message queue that remains active when the server restarts.
- Dynamic Host Configuration Protocol (DHCP) #
A network protocol that configures devices that are connected to a network so that they can communicate on that network by using the Internet Protocol (IP). The protocol is implemented in a client-server model where DHCP clients request configuration data, such as an IP address, a default route, and one or more DNS server addresses from a DHCP server. A method to automatically configure networking for a host at boot time. Provided by both Networking and Compute.
- Dynamic HyperText Markup Language (DHTML) #
Pages that use HTML, JavaScript, and Cascading Style Sheets to enable users to interact with a web page or show simple animation.
E
- east-west traffic #
Network traffic between servers in the same cloud or data center. See also north-south traffic.
- EBS boot volume #
An Amazon EBS storage volume that contains a bootable VM image, currently unsupported in OpenStack.
- ebtables #
Filtering tool for a Linux bridging firewall, enabling filtering of network traffic passing through a Linux bridge. Used in Compute along with arptables, iptables, and ip6tables to ensure isolation of network communications.
- EC2 #
The Amazon commercial compute product, similar to Compute.
- EC2 access key #
Used along with an EC2 secret key to access the Compute EC2 API.
- EC2 API #
OpenStack supports accessing the Amazon EC2 API through Compute.
- EC2 Compatibility API #
A Compute component that enables OpenStack to communicate with Amazon EC2.
- EC2 secret key #
Used along with an EC2 access key when communicating with the Compute EC2 API; used to digitally sign each request.
- Elastic Block Storage (EBS) #
The Amazon commercial block storage product.
- encapsulation #
The practice of placing one packet type within another for the purposes of abstracting or securing data. Examples include GRE, MPLS, or IPsec.
- encryption #
OpenStack supports encryption technologies such as HTTPS, SSH, SSL, TLS, digital certificates, and data encryption.
- endpoint #
See API endpoint.
- endpoint registry #
Alternative term for an Identity service catalog.
- endpoint template #
A list of URL and port number endpoints that indicate where a service, such as Object Storage, Compute, Identity, and so on, can be accessed.
- entity #
Any piece of hardware or software that wants to connect to the network services provided by Networking, the network connectivity service. An entity can make use of Networking by implementing a VIF.
- ephemeral image #
A VM image that does not save changes made to its volumes and reverts them to their original state after the instance is terminated.
- ephemeral volume #
Volume that does not save the changes made to it and reverts to its original state when the current user relinquishes control.
- Essex #
A grouped release of projects related to OpenStack that came out in April 2012, the fifth release of OpenStack. It included Compute (nova 2012.1), Object Storage (swift 1.4.8), Image (glance), Identity (keystone), and Dashboard (horizon). Essex is the code name for the fifth release of OpenStack. The design summit took place in Boston, Massachusetts, US and Essex is a nearby city.
- ESXi #
An OpenStack-supported hypervisor.
- ETag #
MD5 hash of an object within Object Storage, used to ensure data integrity.
- euca2ools #
A collection of command-line tools for administering VMs; most are compatible with OpenStack.
- Eucalyptus Kernel Image (EKI) #
Used along with an ERI to create an EMI.
- Eucalyptus Machine Image (EMI) #
VM image container format supported by Image service.
- Eucalyptus Ramdisk Image (ERI) #
Used along with an EKI to create an EMI.
- evacuate #
The process of migrating one or all virtual machine (VM) instances from one host to another, compatible with both shared storage live migration and block migration.
- exchange #
Alternative term for a RabbitMQ message exchange.
- exchange type #
A routing algorithm in the Compute RabbitMQ.
- exclusive queue #
Connected to by a direct consumer in RabbitMQ—Compute, the message can be consumed only by the current connection.
- extended attributes (xattr) #
File system option that enables storage of additional information beyond owner, group, permissions, modification time, and so on. The underlying Object Storage file system must support extended attributes.
- extension #
Alternative term for an API extension or plug-in. In the context of Identity service, this is a call that is specific to the implementation, such as adding support for OpenID.
- external network #
A network segment typically used for instance Internet access.
- extra specs #
Specifies additional requirements when Compute determines where to start a new instance. Examples include a minimum amount of network bandwidth or a GPU.
F
- FakeLDAP #
An easy method to create a local LDAP directory for testing Identity and Compute. Requires Redis.
- fan-out exchange #
Within RabbitMQ and Compute, it is the messaging interface that is used by the scheduler service to receive capability messages from the compute, volume, and network nodes.
- federated identity #
A method to establish trusts between identity providers and the OpenStack cloud.
- Fedora #
A Linux distribution compatible with OpenStack.
- Fibre Channel #
Storage protocol similar in concept to TCP/IP; encapsulates SCSI commands and data.
- Fibre Channel over Ethernet (FCoE) #
The fibre channel protocol tunneled within Ethernet.
- fill-first scheduler #
The Compute scheduling method that attempts to fill a host with VMs rather than starting new VMs on a variety of hosts.
- filter #
The step in the Compute scheduling process when hosts that cannot run VMs are eliminated and not chosen.
- firewall #
Used to restrict communications between hosts and/or nodes, implemented in Compute using iptables, arptables, ip6tables, and ebtables.
- FireWall-as-a-Service (FWaaS) #
A Networking extension that provides perimeter firewall functionality.
- fixed IP address #
An IP address that is associated with the same instance each time that instance boots, is generally not accessible to end users or the public Internet, and is used for management of the instance.
- Flat Manager #
The Compute component that gives IP addresses to authorized nodes and assumes DHCP, DNS, and routing configuration and services are provided by something else.
- flat mode injection #
A Compute networking method where the OS network configuration information is injected into the VM image before the instance starts.
- flat network #
Virtual network type that uses neither VLANs nor tunnels to segregate project traffic. Each flat network typically requires a separate underlying physical interface defined by bridge mappings. However, a flat network can contain multiple subnets.
- FlatDHCP Manager #
The Compute component that provides dnsmasq (DHCP, DNS, BOOTP, TFTP) and radvd (routing) services.
- flavor #
Alternative term for a VM instance type.
- flavor ID #
UUID for each Compute or Image service VM flavor or instance type.
- floating IP address #
An IP address that a project can associate with a VM so that the instance has the same public IP address each time that it boots. You create a pool of floating IP addresses and assign them to instances as they are launched to maintain a consistent IP address for maintaining DNS assignment.
- Folsom #
A grouped release of projects related to OpenStack that came out in the fall of 2012, the sixth release of OpenStack. It includes Compute (nova), Object Storage (swift), Identity (keystone), Networking (neutron), Image service (glance), and Volumes or Block Storage (cinder). Folsom is the code name for the sixth release of OpenStack. The design summit took place in San Francisco, California, US and Folsom is a nearby city.
- FormPost #
Object Storage middleware that uploads (posts) an image through a form on a web page.
- freezer #
Code name for the Backup, Restore, and Disaster Recovery service (freezer).
- front end #
The point where a user interacts with a service; can be an API endpoint, the dashboard, or a command-line tool.
G
- gateway #
An IP address, typically assigned to a router, that passes network traffic between different networks.
- generic receive offload (GRO) #
Feature of certain network interface drivers that combines many smaller received packets into a large packet before delivery to the kernel IP stack.
- generic routing encapsulation (GRE) #
Protocol that encapsulates a wide variety of network layer protocols inside virtual point-to-point links.
- glance #
Codename for the Image service (glance).
- glance API server #
Alternative name for the Image API.
- glance registry #
Alternative term for the Image service image registry.
- global endpoint template #
The Identity service endpoint template that contains services available to all projects.
- GlusterFS #
A file system designed to aggregate NAS hosts, compatible with OpenStack.
- gnocchi #
Part of the OpenStack Telemetry service (telemetry); provides an indexer and time-series database.
- golden image #
A method of operating system installation where a finalized disk image is created and then used by all nodes without modification.
- Governance service (congress) #
The project that provides Governance-as-a-Service across any collection of cloud services in order to monitor, enforce, and audit policy over dynamic infrastructure.
- Graphic Interchange Format (GIF) #
A type of image file that is commonly used for animated images on web pages.
- Graphics Processing Unit (GPU) #
Choosing a host based on the existence of a GPU is currently unsupported in OpenStack.
- Green Threads #
The cooperative threading model used by Python; reduces race conditions and only context switches when specific library calls are made. Each OpenStack service is its own thread.
- Grizzly #
The code name for the seventh release of OpenStack. The design summit took place in San Diego, California, US and Grizzly is an element of the state flag of California.
- Group #
An Identity v3 API entity. Represents a collection of users that is owned by a specific domain.
- guest OS #
An operating system instance running under the control of a hypervisor.
H
- Hadoop #
Apache Hadoop is an open source software framework that supports data-intensive distributed applications.
- Hadoop Distributed File System (HDFS) #
A distributed, highly fault-tolerant file system designed to run on low-cost commodity hardware.
- handover #
An object state in Object Storage where a new replica of the object is automatically created due to a drive failure.
- HAProxy #
Provides a high availability load balancer and proxy server for TCP and HTTP-based applications that spreads requests across multiple servers.
- hard reboot #
A type of reboot where a physical or virtual power button is pressed as opposed to a graceful, proper shutdown of the operating system.
- Havana #
The code name for the eighth release of OpenStack. The design summit took place in Portland, Oregon, US and Havana is an unincorporated community in Oregon.
- health monitor #
Determines whether back-end members of a VIP pool can process a request. A pool can have several health monitors associated with it. When a pool has several monitors associated with it, all monitors check each member of the pool. All monitors must declare a member to be healthy for it to stay active.
- heat #
Codename for the Orchestration service (heat).
- Heat Orchestration Template (HOT) #
Heat input in the format native to OpenStack.
- high availability (HA) #
A high availability system design approach and associated service implementation ensures that a prearranged level of operational performance will be met during a contractual measurement period. High availability systems seek to minimize system downtime and data loss.
- horizon #
Codename for the Dashboard (horizon).
- horizon plug-in #
A plug-in for the OpenStack Dashboard (horizon).
- host #
A physical computer, not a VM instance (node).
- host aggregate #
A method to further subdivide availability zones into hypervisor pools, a collection of common hosts.
- Host Bus Adapter (HBA) #
Device plugged into a PCI slot, such as a fibre channel or network card.
- hybrid cloud #
A hybrid cloud is a composition of two or more clouds (private, community or public) that remain distinct entities but are bound together, offering the benefits of multiple deployment models. Hybrid cloud can also mean the ability to connect colocation, managed and/or dedicated services with cloud resources.
- hyperlink #
Any kind of text that contains a link to some other site, commonly found in documents where clicking on a word or words opens up a different website.
- Hypertext Transfer Protocol (HTTP) #
An application protocol for distributed, collaborative, hypermedia information systems. It is the foundation of data communication for the World Wide Web. Hypertext is structured text that uses logical links (hyperlinks) between nodes containing text. HTTP is the protocol to exchange or transfer hypertext.
- Hypertext Transfer Protocol Secure (HTTPS) #
An encrypted communications protocol for secure communication over a computer network, with especially wide deployment on the Internet. Technically, it is not a protocol in and of itself; rather, it is the result of simply layering the Hypertext Transfer Protocol (HTTP) on top of the TLS or SSL protocol, thus adding the security capabilities of TLS or SSL to standard HTTP communications. Most OpenStack API endpoints and many inter-component communications support HTTPS communication.
- hypervisor #
Software that arbitrates and controls VM access to the actual underlying hardware.
- hypervisor pool #
A collection of hypervisors grouped together through host aggregates.
I
- Icehouse #
The code name for the ninth release of OpenStack. The design summit took place in Hong Kong and Ice House is a street in that city.
- ID number #
Unique numeric ID associated with each user in Identity, conceptually similar to a Linux or LDAP UID.
- Identity API #
Alternative term for the Identity service API.
- Identity back end #
The source used by Identity service to retrieve user information; an OpenLDAP server, for example.
- identity provider #
A directory service, which allows users to login with a user name and password. It is a typical source of authentication tokens.
- Identity service (keystone) #
The project that facilitates API client authentication, service discovery, distributed multi-tenant authorization, and auditing. It provides a central directory of users mapped to the OpenStack services they can access. It also registers endpoints for OpenStack services and acts as a common authentication system.
- Identity service API #
The API used to access the OpenStack Identity service provided through keystone.
- image #
A collection of files for a specific operating system (OS) that you use to create or rebuild a server. OpenStack provides pre-built images. You can also create custom images, or snapshots, from servers that you have launched. Custom images can be used for data backups or as "gold" images for additional servers.
- Image API #
The Image service API endpoint for management of VM images. Processes client requests for VMs, updates Image service metadata on the registry server, and communicates with the store adapter to upload VM images from the back-end store.
- image cache #
Used by Image service to obtain images on the local host rather than re-downloading them from the image server each time one is requested.
- image ID #
Combination of a URI and UUID used to access Image service VM images through the image API.
- image membership #
A list of projects that can access a given VM image within Image service.
- image owner #
The project who owns an Image service virtual machine image.
- image registry #
A list of VM images that are available through Image service.
- Image service (glance) #
The OpenStack service that provide services and associated libraries to store, browse, share, distribute and manage bootable disk images, other data closely associated with initializing compute resources, and metadata definitions.
- image status #
The current status of a VM image in Image service, not to be confused with the status of a running instance.
- image store #
The back-end store used by Image service to store VM images, options include Object Storage, locally mounted file system, RADOS block devices, VMware datastore, or HTTP.
- image UUID #
UUID used by Image service to uniquely identify each VM image.
- incubated project #
A community project may be elevated to this status and is then promoted to a core project.
- Infrastructure Optimization service (watcher) #
OpenStack project that aims to provide a flexible and scalable resource optimization service for multi-tenant OpenStack-based clouds.
- Infrastructure-as-a-Service (IaaS) #
IaaS is a provisioning model in which an organization outsources physical components of a data center, such as storage, hardware, servers, and networking components. A service provider owns the equipment and is responsible for housing, operating and maintaining it. The client typically pays on a per-use basis. IaaS is a model for providing cloud services.
- ingress filtering #
The process of filtering incoming network traffic. Supported by Compute.
- INI format #
The OpenStack configuration files use an INI format to describe options and their values. It consists of sections and key value pairs.
- injection #
The process of putting a file into a virtual machine image before the instance is started.
- Input/Output Operations Per Second (IOPS) #
IOPS are a common performance measurement used to benchmark computer storage devices like hard disk drives, solid state drives, and storage area networks.
- instance #
A running VM, or a VM in a known state such as suspended, that can be used like a hardware server.
- instance ID #
Alternative term for instance UUID.
- instance state #
The current state of a guest VM image.
- instance tunnels network #
A network segment used for instance traffic tunnels between compute nodes and the network node.
- instance type #
Describes the parameters of the various virtual machine images that are available to users; includes parameters such as CPU, storage, and memory. Alternative term for flavor.
- instance type ID #
Alternative term for a flavor ID.
- instance UUID #
Unique ID assigned to each guest VM instance.
- Intelligent Platform Management Interface (IPMI) #
IPMI is a standardized computer system interface used by system administrators for out-of-band management of computer systems and monitoring of their operation. In layman's terms, it is a way to manage a computer using a direct network connection, whether it is turned on or not; connecting to the hardware rather than an operating system or login shell.
- interface #
A physical or virtual device that provides connectivity to another device or medium.
- interface ID #
Unique ID for a Networking VIF or vNIC in the form of a UUID.
- Internet Control Message Protocol (ICMP) #
A network protocol used by network devices for control messages. For example,
pinguses ICMP to test connectivity.- Internet protocol (IP) #
Principal communications protocol in the internet protocol suite for relaying datagrams across network boundaries.
- Internet Service Provider (ISP) #
Any business that provides Internet access to individuals or businesses.
- Internet Small Computer System Interface (iSCSI) #
Storage protocol that encapsulates SCSI frames for transport over IP networks. Supported by Compute, Object Storage, and Image service.
- IP address #
Number that is unique to every computer system on the Internet. Two versions of the Internet Protocol (IP) are in use for addresses: IPv4 and IPv6.
- IP Address Management (IPAM) #
The process of automating IP address allocation, deallocation, and management. Currently provided by Compute, melange, and Networking.
- ip6tables #
Tool used to set up, maintain, and inspect the tables of IPv6 packet filter rules in the Linux kernel. In OpenStack Compute, ip6tables is used along with arptables, ebtables, and iptables to create firewalls for both nodes and VMs.
- ipset #
Extension to iptables that allows creation of firewall rules that match entire "sets" of IP addresses simultaneously. These sets reside in indexed data structures to increase efficiency, particularly on systems with a large quantity of rules.
- iptables #
Used along with arptables and ebtables, iptables create firewalls in Compute. iptables are the tables provided by the Linux kernel firewall (implemented as different Netfilter modules) and the chains and rules it stores. Different kernel modules and programs are currently used for different protocols: iptables applies to IPv4, ip6tables to IPv6, arptables to ARP, and ebtables to Ethernet frames. Requires root privilege to manipulate.
- ironic #
Codename for the Bare Metal service (ironic).
- iSCSI Qualified Name (IQN) #
IQN is the format most commonly used for iSCSI names, which uniquely identify nodes in an iSCSI network. All IQNs follow the pattern iqn.yyyy-mm.domain:identifier, where 'yyyy-mm' is the year and month in which the domain was registered, 'domain' is the reversed domain name of the issuing organization, and 'identifier' is an optional string which makes each IQN under the same domain unique. For example, 'iqn.2015-10.org.openstack.408ae959bce1'.
- ISO9660 #
One of the VM image disk formats supported by Image service.
- itsec #
A default role in the Compute RBAC system that can quarantine an instance in any project.
J
- Java #
A programming language that is used to create systems that involve more than one computer by way of a network.
- JavaScript #
A scripting language that is used to build web pages.
- JavaScript Object Notation (JSON) #
One of the supported response formats in OpenStack.
- Jenkins #
Tool used to run jobs automatically for OpenStack development.
- jumbo frame #
Feature in modern Ethernet networks that supports frames up to approximately 9000 bytes.
- Juno #
The code name for the tenth release of OpenStack. The design summit took place in Atlanta, Georgia, US and Juno is an unincorporated community in Georgia.
K
- Kerberos #
A network authentication protocol which works on the basis of tickets. Kerberos allows nodes communication over a non-secure network, and allows nodes to prove their identity to one another in a secure manner.
- kernel-based VM (KVM) #
An OpenStack-supported hypervisor. KVM is a full virtualization solution for Linux on x86 hardware containing virtualization extensions (Intel VT or AMD-V), ARM, IBM Power, and IBM zSeries. It consists of a loadable kernel module, that provides the core virtualization infrastructure and a processor specific module.
- Key Manager service (barbican) #
The project that produces a secret storage and generation system capable of providing key management for services wishing to enable encryption features.
- keystone #
Codename of the Identity service (keystone).
- Kickstart #
A tool to automate system configuration and installation on Red Hat, Fedora, and CentOS-based Linux distributions.
- Kilo #
The code name for the eleventh release of OpenStack. The design summit took place in Paris, France. Due to delays in the name selection, the release was known only as K. Because
kis the unit symbol for kilo and the reference artifact is stored near Paris in the Pavillon de Breteuil in Sèvres, the community chose Kilo as the release name.
L
- large object #
An object within Object Storage that is larger than 5 GB.
- Launchpad #
The collaboration site for OpenStack.
- Layer-2 (L2) agent #
OpenStack Networking agent that provides layer-2 connectivity for virtual networks.
- Layer-2 network #
Term used in the OSI network architecture for the data link layer. The data link layer is responsible for media access control, flow control and detecting and possibly correcting errors that may occur in the physical layer.
- Layer-3 (L3) agent #
OpenStack Networking agent that provides layer-3 (routing) services for virtual networks.
- Layer-3 network #
Term used in the OSI network architecture for the network layer. The network layer is responsible for packet forwarding including routing from one node to another.
- Liberty #
The code name for the twelfth release of OpenStack. The design summit took place in Vancouver, Canada and Liberty is the name of a village in the Canadian province of Saskatchewan.
- libvirt #
Virtualization API library used by OpenStack to interact with many of its supported hypervisors.
- Lightweight Directory Access Protocol (LDAP) #
An application protocol for accessing and maintaining distributed directory information services over an IP network.
- Linux bridge #
Software that enables multiple VMs to share a single physical NIC within Compute.
- Linux Bridge neutron plug-in #
Enables a Linux bridge to understand a Networking port, interface attachment, and other abstractions.
- Linux containers (LXC) #
An OpenStack-supported hypervisor.
- live migration #
The ability within Compute to move running virtual machine instances from one host to another with only a small service interruption during switchover.
- load balancer #
A load balancer is a logical device that belongs to a cloud account. It is used to distribute workloads between multiple back-end systems or services, based on the criteria defined as part of its configuration.
- load balancing #
The process of spreading client requests between two or more nodes to improve performance and availability.
- Load-Balancer-as-a-Service (LBaaS) #
Enables Networking to distribute incoming requests evenly between designated instances.
- Load-balancing service (octavia) #
The project that aims to rovide scalable, on demand, self service access to load-balancer services, in technology-agnostic manner.
- Logical Volume Manager (LVM) #
Provides a method of allocating space on mass-storage devices that is more flexible than conventional partitioning schemes.
M
- magnum #
Code name for the Container Infrastructure Management service (magnum).
- management API #
Alternative term for an admin API.
- management network #
A network segment used for administration, not accessible to the public Internet.
- manager #
Logical groupings of related code, such as the Block Storage volume manager or network manager.
- manifest #
Used to track segments of a large object within Object Storage.
- manifest object #
A special Object Storage object that contains the manifest for a large object.
- manila #
Codename for OpenStack Shared File Systems service (manila).
- manila-share #
Responsible for managing Shared File System Service devices, specifically the back-end devices.
- maximum transmission unit (MTU) #
Maximum frame or packet size for a particular network medium. Typically 1500 bytes for Ethernet networks.
- mechanism driver #
A driver for the Modular Layer 2 (ML2) neutron plug-in that provides layer-2 connectivity for virtual instances. A single OpenStack installation can use multiple mechanism drivers.
- melange #
Project name for OpenStack Network Information Service. To be merged with Networking.
- membership #
The association between an Image service VM image and a project. Enables images to be shared with specified projects.
- membership list #
A list of projects that can access a given VM image within Image service.
- memcached #
A distributed memory object caching system that is used by Object Storage for caching.
- memory overcommit #
The ability to start new VM instances based on the actual memory usage of a host, as opposed to basing the decision on the amount of RAM each running instance thinks it has available. Also known as RAM overcommit.
- message broker #
The software package used to provide AMQP messaging capabilities within Compute. Default package is RabbitMQ.
- message bus #
The main virtual communication line used by all AMQP messages for inter-cloud communications within Compute.
- message queue #
Passes requests from clients to the appropriate workers and returns the output to the client after the job completes.
- Message service (zaqar) #
The project that provides a messaging service that affords a variety of distributed application patterns in an efficient, scalable and highly available manner, and to create and maintain associated Python libraries and documentation.
- Meta-Data Server (MDS) #
Stores CephFS metadata.
- Metadata agent #
OpenStack Networking agent that provides metadata services for instances.
- migration #
The process of moving a VM instance from one host to another.
- mistral #
Code name for Workflow service (mistral).
- Mitaka #
The code name for the thirteenth release of OpenStack. The design summit took place in Tokyo, Japan. Mitaka is a city in Tokyo.
- Modular Layer 2 (ML2) neutron plug-in #
Can concurrently use multiple layer-2 networking technologies, such as 802.1Q and VXLAN, in Networking.
- monasca #
Codename for OpenStack Monitoring (monasca).
- Monitor (LBaaS) #
LBaaS feature that provides availability monitoring using the
pingcommand, TCP, and HTTP/HTTPS GET.- Monitor (Mon) #
A Ceph component that communicates with external clients, checks data state and consistency, and performs quorum functions.
- Monitoring (monasca) #
The OpenStack service that provides a multi-tenant, highly scalable, performant, fault-tolerant monitoring-as-a-service solution for metrics, complex event processing and logging. To build an extensible platform for advanced monitoring services that can be used by both operators and tenants to gain operational insight and visibility, ensuring availability and stability.
- multi-factor authentication #
Authentication method that uses two or more credentials, such as a password and a private key. Currently not supported in Identity.
- multi-host #
High-availability mode for legacy (nova) networking. Each compute node handles NAT and DHCP and acts as a gateway for all of the VMs on it. A networking failure on one compute node doesn't affect VMs on other compute nodes.
- multinic #
Facility in Compute that allows each virtual machine instance to have more than one VIF connected to it.
- murano #
Codename for the Application Catalog service (murano).
N
- Nebula #
Released as open source by NASA in 2010 and is the basis for Compute.
- netadmin #
One of the default roles in the Compute RBAC system. Enables the user to allocate publicly accessible IP addresses to instances and change firewall rules.
- NetApp volume driver #
Enables Compute to communicate with NetApp storage devices through the NetApp OnCommand Provisioning Manager.
- network #
A virtual network that provides connectivity between entities. For example, a collection of virtual ports that share network connectivity. In Networking terminology, a network is always a layer-2 network.
- Network Address Translation (NAT) #
Process of modifying IP address information while in transit. Supported by Compute and Networking.
- network controller #
A Compute daemon that orchestrates the network configuration of nodes, including IP addresses, VLANs, and bridging. Also manages routing for both public and private networks.
- Network File System (NFS) #
A method for making file systems available over the network. Supported by OpenStack.
- network ID #
Unique ID assigned to each network segment within Networking. Same as network UUID.
- network manager #
The Compute component that manages various network components, such as firewall rules, IP address allocation, and so on.
- network namespace #
Linux kernel feature that provides independent virtual networking instances on a single host with separate routing tables and interfaces. Similar to virtual routing and forwarding (VRF) services on physical network equipment.
- network node #
Any compute node that runs the network worker daemon.
- network segment #
Represents a virtual, isolated OSI layer-2 subnet in Networking.
- Network Service Header (NSH) #
Provides a mechanism for metadata exchange along the instantiated service path.
- Network Time Protocol (NTP) #
Method of keeping a clock for a host or node correct via communication with a trusted, accurate time source.
- network UUID #
Unique ID for a Networking network segment.
- network worker #
The
nova-networkworker daemon; provides services such as giving an IP address to a booting nova instance.- Networking API (Neutron API) #
API used to access OpenStack Networking. Provides an extensible architecture to enable custom plug-in creation.
- Networking service (neutron) #
The OpenStack project which implements services and associated libraries to provide on-demand, scalable, and technology-agnostic network abstraction.
- neutron #
Codename for OpenStack Networking service (neutron).
- neutron API #
An alternative name for Networking API (Neutron API).
- neutron manager #
Enables Compute and Networking integration, which enables Networking to perform network management for guest VMs.
- neutron plug-in #
Interface within Networking that enables organizations to create custom plug-ins for advanced features, such as QoS, ACLs, or IDS.
- Newton #
The code name for the fourteenth release of OpenStack. The design summit took place in Austin, Texas, US. The release is named after "Newton House" which is located at 1013 E. Ninth St., Austin, TX. which is listed on the National Register of Historic Places.
- Nexenta volume driver #
Provides support for NexentaStor devices in Compute.
- NFV Orchestration Service (tacker) #
OpenStack service that aims to implement Network Function Virtualization (NFV) Orchestration services and libraries for end-to-end life-cycle management of Network Services and Virtual Network Functions (VNFs).
- Nginx #
An HTTP and reverse proxy server, a mail proxy server, and a generic TCP/UDP proxy server.
- No ACK #
Disables server-side message acknowledgment in the Compute RabbitMQ. Increases performance but decreases reliability.
- node #
A VM instance that runs on a host.
- non-durable exchange #
Message exchange that is cleared when the service restarts. Its data is not written to persistent storage.
- non-durable queue #
Message queue that is cleared when the service restarts. Its data is not written to persistent storage.
- non-persistent volume #
Alternative term for an ephemeral volume.
- north-south traffic #
Network traffic between a user or client (north) and a server (south), or traffic into the cloud (south) and out of the cloud (north). See also east-west traffic.
- nova #
Codename for OpenStack Compute service (nova).
- Nova API #
Alternative term for the Compute API (Nova API).
- nova-network #
A Compute component that manages IP address allocation, firewalls, and other network-related tasks. This is the legacy networking option and an alternative to Networking.
O
- object #
A BLOB of data held by Object Storage; can be in any format.
- object auditor #
Opens all objects for an object server and verifies the MD5 hash, size, and metadata for each object.
- object expiration #
A configurable option within Object Storage to automatically delete objects after a specified amount of time has passed or a certain date is reached.
- object hash #
Unique ID for an Object Storage object.
- object path hash #
Used by Object Storage to determine the location of an object in the ring. Maps objects to partitions.
- object replicator #
An Object Storage component that copies an object to remote partitions for fault tolerance.
- object server #
An Object Storage component that is responsible for managing objects.
- Object Storage API #
API used to access OpenStack Object Storage service (swift).
- Object Storage Device (OSD) #
The Ceph storage daemon.
- Object Storage service (swift) #
The OpenStack core project that provides eventually consistent and redundant storage and retrieval of fixed digital content.
- object versioning #
Allows a user to set a flag on an Object Storage service (swift) container so that all objects within the container are versioned.
- Ocata #
The code name for the fifteenth release of OpenStack. The design summit will take place in Barcelona, Spain. Ocata is a beach north of Barcelona.
- Octavia #
Code name for the Load-balancing service (octavia).
- Oldie #
Term for an Object Storage service (swift) process that runs for a long time. Can indicate a hung process.
- Open Cloud Computing Interface (OCCI) #
A standardized interface for managing compute, data, and network resources, currently unsupported in OpenStack.
- Open Virtualization Format (OVF) #
Standard for packaging VM images. Supported in OpenStack.
- Open vSwitch #
Open vSwitch is a production quality, multilayer virtual switch licensed under the open source Apache 2.0 license. It is designed to enable massive network automation through programmatic extension, while still supporting standard management interfaces and protocols (for example NetFlow, sFlow, SPAN, RSPAN, CLI, LACP, 802.1ag).
- Open vSwitch (OVS) agent #
Provides an interface to the underlying Open vSwitch service for the Networking plug-in.
- Open vSwitch neutron plug-in #
Provides support for Open vSwitch in Networking.
- OpenLDAP #
An open source LDAP server. Supported by both Compute and Identity.
- OpenStack #
OpenStack is a cloud operating system that controls large pools of compute, storage, and networking resources throughout a data center, all managed through a dashboard that gives administrators control while empowering their users to provision resources through a web interface. OpenStack is an open source project licensed under the Apache License 2.0.
- OpenStack code name #
Each OpenStack release has a code name. Code names ascend in alphabetical order: Austin, Bexar, Cactus, Diablo, Essex, Folsom, Grizzly, Havana, Icehouse, Juno, Kilo, Liberty, Mitaka, Newton, Ocata, Pike, and Queens. Code names are cities or counties near where the corresponding OpenStack design summit took place. An exception, called the Waldon exception, is granted to elements of the state flag that sound especially cool. Code names are chosen by popular vote.
- openSUSE #
A Linux distribution that is compatible with OpenStack.
- operator #
The person responsible for planning and maintaining an OpenStack installation.
- optional service #
An official OpenStack service defined as optional by DefCore Committee. Currently, consists of Dashboard (horizon), Telemetry service (Telemetry), Orchestration service (heat), Database service (trove), Bare Metal service (ironic), and so on.
- Orchestration service (heat) #
The OpenStack service which orchestrates composite cloud applications using a declarative template format through an OpenStack-native REST API.
- orphan #
In the context of Object Storage, this is a process that is not terminated after an upgrade, restart, or reload of the service.
- Oslo #
Codename for the Common Libraries (oslo).
P
- panko #
Part of the OpenStack Telemetry service (telemetry); provides event storage.
- parent cell #
If a requested resource, such as CPU time, disk storage, or memory, is not available in the parent cell, the request is forwarded to associated child cells.
- partition #
A unit of storage within Object Storage used to store objects. It exists on top of devices and is replicated for fault tolerance.
- partition index #
Contains the locations of all Object Storage partitions within the ring.
- partition shift value #
Used by Object Storage to determine which partition data should reside on.
- path MTU discovery (PMTUD) #
Mechanism in IP networks to detect end-to-end MTU and adjust packet size accordingly.
- pause #
A VM state where no changes occur (no changes in memory, network communications stop, etc); the VM is frozen but not shut down.
- PCI passthrough #
Gives guest VMs exclusive access to a PCI device. Currently supported in OpenStack Havana and later releases.
- persistent message #
A message that is stored both in memory and on disk. The message is not lost after a failure or restart.
- persistent volume #
Changes to these types of disk volumes are saved.
- personality file #
A file used to customize a Compute instance. It can be used to inject SSH keys or a specific network configuration.
- Pike #
The code name for the sixteenth release of OpenStack. The design summit will take place in Boston, Massachusetts, US. The release is named after the Massachusetts Turnpike, abbreviated commonly as the Mass Pike, which is the eastermost stretch of Interstate 90.
- Platform-as-a-Service (PaaS) #
Provides to the consumer the ability to deploy applications through a programming language or tools supported by the cloud platform provider. An example of Platform-as-a-Service is an Eclipse/Java programming platform provided with no downloads required.
- plug-in #
Software component providing the actual implementation for Networking APIs, or for Compute APIs, depending on the context.
- policy service #
Component of Identity that provides a rule-management interface and a rule-based authorization engine.
- policy-based routing (PBR) #
Provides a mechanism to implement packet forwarding and routing according to the policies defined by the network administrator.
- pool #
A logical set of devices, such as web servers, that you group together to receive and process traffic. The load balancing function chooses which member of the pool handles the new requests or connections received on the VIP address. Each VIP has one pool.
- pool member #
An application that runs on the back-end server in a load-balancing system.
- port #
A virtual network port within Networking; VIFs / vNICs are connected to a port.
- port UUID #
Unique ID for a Networking port.
- preseed #
A tool to automate system configuration and installation on Debian-based Linux distributions.
- private image #
An Image service VM image that is only available to specified projects.
- private IP address #
An IP address used for management and administration, not available to the public Internet.
- private network #
The Network Controller provides virtual networks to enable compute servers to interact with each other and with the public network. All machines must have a public and private network interface. A private network interface can be a flat or VLAN network interface. A flat network interface is controlled by the flat_interface with flat managers. A VLAN network interface is controlled by the
vlan_interfaceoption with VLAN managers.- project #
Projects represent the base unit of “ownership” in OpenStack, in that all resources in OpenStack should be owned by a specific project. In OpenStack Identity, a project must be owned by a specific domain.
- project ID #
Unique ID assigned to each project by the Identity service.
- project VPN #
Alternative term for a cloudpipe.
- promiscuous mode #
Causes the network interface to pass all traffic it receives to the host rather than passing only the frames addressed to it.
- protected property #
Generally, extra properties on an Image service image to which only cloud administrators have access. Limits which user roles can perform CRUD operations on that property. The cloud administrator can configure any image property as protected.
- provider #
An administrator who has access to all hosts and instances.
- proxy node #
A node that provides the Object Storage proxy service.
- proxy server #
Users of Object Storage interact with the service through the proxy server, which in turn looks up the location of the requested data within the ring and returns the results to the user.
- public API #
An API endpoint used for both service-to-service communication and end-user interactions.
- public image #
An Image service VM image that is available to all projects.
- public IP address #
An IP address that is accessible to end-users.
- public key authentication #
Authentication method that uses keys rather than passwords.
- public network #
The Network Controller provides virtual networks to enable compute servers to interact with each other and with the public network. All machines must have a public and private network interface. The public network interface is controlled by the
public_interfaceoption.- Puppet #
An operating system configuration-management tool supported by OpenStack.
- Python #
Programming language used extensively in OpenStack.
Q
- QEMU Copy On Write 2 (QCOW2) #
One of the VM image disk formats supported by Image service.
- Qpid #
Message queue software supported by OpenStack; an alternative to RabbitMQ.
- Quality of Service (QoS) #
The ability to guarantee certain network or storage requirements to satisfy a Service Level Agreement (SLA) between an application provider and end users. Typically includes performance requirements like networking bandwidth, latency, jitter correction, and reliability as well as storage performance in Input/Output Operations Per Second (IOPS), throttling agreements, and performance expectations at peak load.
- quarantine #
If Object Storage finds objects, containers, or accounts that are corrupt, they are placed in this state, are not replicated, cannot be read by clients, and a correct copy is re-replicated.
- Queens #
The code name for the seventeenth release of OpenStack. The design summit will take place in Sydney, Australia. The release is named after the Queens Pound river in the South Coast region of New South Wales.
- Quick EMUlator (QEMU) #
QEMU is a generic and open source machine emulator and virtualizer. One of the hypervisors supported by OpenStack, generally used for development purposes.
- quota #
In Compute and Block Storage, the ability to set resource limits on a per-project basis.
R
- RabbitMQ #
The default message queue software used by OpenStack.
- Rackspace Cloud Files #
Released as open source by Rackspace in 2010; the basis for Object Storage.
- RADOS Block Device (RBD) #
Ceph component that enables a Linux block device to be striped over multiple distributed data stores.
- radvd #
The router advertisement daemon, used by the Compute VLAN manager and FlatDHCP manager to provide routing services for VM instances.
- rally #
Codename for the Benchmark service (rally).
- RAM filter #
The Compute setting that enables or disables RAM overcommitment.
- RAM overcommit #
The ability to start new VM instances based on the actual memory usage of a host, as opposed to basing the decision on the amount of RAM each running instance thinks it has available. Also known as memory overcommit.
- rate limit #
Configurable option within Object Storage to limit database writes on a per-account and/or per-container basis.
- raw #
One of the VM image disk formats supported by Image service; an unstructured disk image.
- rebalance #
The process of distributing Object Storage partitions across all drives in the ring; used during initial ring creation and after ring reconfiguration.
- reboot #
Either a soft or hard reboot of a server. With a soft reboot, the operating system is signaled to restart, which enables a graceful shutdown of all processes. A hard reboot is the equivalent of power cycling the server. The virtualization platform should ensure that the reboot action has completed successfully, even in cases in which the underlying domain/VM is paused or halted/stopped.
- rebuild #
Removes all data on the server and replaces it with the specified image. Server ID and IP addresses remain the same.
- Recon #
An Object Storage component that collects meters.
- record #
Belongs to a particular domain and is used to specify information about the domain. There are several types of DNS records. Each record type contains particular information used to describe the purpose of that record. Examples include mail exchange (MX) records, which specify the mail server for a particular domain; and name server (NS) records, which specify the authoritative name servers for a domain.
- record ID #
A number within a database that is incremented each time a change is made. Used by Object Storage when replicating.
- Red Hat Enterprise Linux (RHEL) #
A Linux distribution that is compatible with OpenStack.
- reference architecture #
A recommended architecture for an OpenStack cloud.
- region #
A discrete OpenStack environment with dedicated API endpoints that typically shares only the Identity (keystone) with other regions.
- registry #
Alternative term for the Image service registry.
- registry server #
An Image service that provides VM image metadata information to clients.
- Reliable, Autonomic Distributed Object Store #
(RADOS)
A collection of components that provides object storage within Ceph. Similar to OpenStack Object Storage.
- Remote Procedure Call (RPC) #
The method used by the Compute RabbitMQ for intra-service communications.
- replica #
Provides data redundancy and fault tolerance by creating copies of Object Storage objects, accounts, and containers so that they are not lost when the underlying storage fails.
- replica count #
The number of replicas of the data in an Object Storage ring.
- replication #
The process of copying data to a separate physical device for fault tolerance and performance.
- replicator #
The Object Storage back-end process that creates and manages object replicas.
- request ID #
Unique ID assigned to each request sent to Compute.
- rescue image #
A special type of VM image that is booted when an instance is placed into rescue mode. Allows an administrator to mount the file systems for an instance to correct the problem.
- resize #
Converts an existing server to a different flavor, which scales the server up or down. The original server is saved to enable rollback if a problem occurs. All resizes must be tested and explicitly confirmed, at which time the original server is removed.
- RESTful #
A kind of web service API that uses REST, or Representational State Transfer. REST is the style of architecture for hypermedia systems that is used for the World Wide Web.
- ring #
An entity that maps Object Storage data to partitions. A separate ring exists for each service, such as account, object, and container.
- ring builder #
Builds and manages rings within Object Storage, assigns partitions to devices, and pushes the configuration to other storage nodes.
- role #
A personality that a user assumes to perform a specific set of operations. A role includes a set of rights and privileges. A user assuming that role inherits those rights and privileges.
- Role Based Access Control (RBAC) #
Provides a predefined list of actions that the user can perform, such as start or stop VMs, reset passwords, and so on. Supported in both Identity and Compute and can be configured using the dashboard.
- role ID #
Alphanumeric ID assigned to each Identity service role.
- Root Cause Analysis (RCA) service (Vitrage) #
OpenStack project that aims to organize, analyze and visualize OpenStack alarms and events, yield insights regarding the root cause of problems and deduce their existence before they are directly detected.
- rootwrap #
A feature of Compute that allows the unprivileged "nova" user to run a specified list of commands as the Linux root user.
- round-robin scheduler #
Type of Compute scheduler that evenly distributes instances among available hosts.
- router #
A physical or virtual network device that passes network traffic between different networks.
- routing key #
The Compute direct exchanges, fanout exchanges, and topic exchanges use this key to determine how to process a message; processing varies depending on exchange type.
- RPC driver #
Modular system that allows the underlying message queue software of Compute to be changed. For example, from RabbitMQ to ZeroMQ or Qpid.
- rsync #
Used by Object Storage to push object replicas.
- RXTX cap #
Absolute limit on the amount of network traffic a Compute VM instance can send and receive.
- RXTX quota #
Soft limit on the amount of network traffic a Compute VM instance can send and receive.
S
- sahara #
Codename for the Data Processing service (sahara).
- SAML assertion #
Contains information about a user as provided by the identity provider. It is an indication that a user has been authenticated.
- scheduler manager #
A Compute component that determines where VM instances should start. Uses modular design to support a variety of scheduler types.
- scoped token #
An Identity service API access token that is associated with a specific project.
- scrubber #
Checks for and deletes unused VMs; the component of Image service that implements delayed delete.
- secret key #
String of text known only by the user; used along with an access key to make requests to the Compute API.
- secure boot #
Process whereby the system firmware validates the authenticity of the code involved in the boot process.
- secure shell (SSH) #
Open source tool used to access remote hosts through an encrypted communications channel, SSH key injection is supported by Compute.
- security group #
A set of network traffic filtering rules that are applied to a Compute instance.
- segmented object #
An Object Storage large object that has been broken up into pieces. The re-assembled object is called a concatenated object.
- self-service #
For IaaS, ability for a regular (non-privileged) account to manage a virtual infrastructure component such as networks without involving an administrator.
- SELinux #
Linux kernel security module that provides the mechanism for supporting access control policies.
- senlin #
Code name for the Clustering service (senlin).
- server #
Computer that provides explicit services to the client software running on that system, often managing a variety of computer operations. A server is a VM instance in the Compute system. Flavor and image are requisite elements when creating a server.
- server image #
Alternative term for a VM image.
- server UUID #
Unique ID assigned to each guest VM instance.
- service #
An OpenStack service, such as Compute, Object Storage, or Image service. Provides one or more endpoints through which users can access resources and perform operations.
- service catalog #
Alternative term for the Identity service catalog.
- Service Function Chain (SFC) #
For a given service, SFC is the abstracted view of the required service functions and the order in which they are to be applied.
- service ID #
Unique ID assigned to each service that is available in the Identity service catalog.
- Service Level Agreement (SLA) #
Contractual obligations that ensure the availability of a service.
- service project #
Special project that contains all services that are listed in the catalog.
- service provider #
A system that provides services to other system entities. In case of federated identity, OpenStack Identity is the service provider.
- service registration #
An Identity service feature that enables services, such as Compute, to automatically register with the catalog.
- service token #
An administrator-defined token used by Compute to communicate securely with the Identity service.
- session back end #
The method of storage used by horizon to track client sessions, such as local memory, cookies, a database, or memcached.
- session persistence #
A feature of the load-balancing service. It attempts to force subsequent connections to a service to be redirected to the same node as long as it is online.
- session storage #
A horizon component that stores and tracks client session information. Implemented through the Django sessions framework.
- share #
A remote, mountable file system in the context of the Shared File Systems service (manila). You can mount a share to, and access a share from, several hosts by several users at a time.
- share network #
An entity in the context of the Shared File Systems service (manila) that encapsulates interaction with the Networking service. If the driver you selected runs in the mode requiring such kind of interaction, you need to specify the share network to create a share.
- Shared File Systems API #
A Shared File Systems service that provides a stable RESTful API. The service authenticates and routes requests throughout the Shared File Systems service. There is python-manilaclient to interact with the API.
The service that provides a set of services for management of shared file systems in a multi-tenant cloud environment, similar to how OpenStack provides block-based storage management through the OpenStack Block Storage service (cinder) project. With the Shared File Systems service, you can create a remote file system and mount the file system on your instances. You can also read and write data from your instances to and from your file system.
- shared IP address #
An IP address that can be assigned to a VM instance within the shared IP group. Public IP addresses can be shared across multiple servers for use in various high-availability scenarios. When an IP address is shared to another server, the cloud network restrictions are modified to enable each server to listen to and respond on that IP address. You can optionally specify that the target server network configuration be modified. Shared IP addresses can be used with many standard heartbeat facilities, such as keepalive, that monitor for failure and manage IP failover.
- shared IP group #
A collection of servers that can share IPs with other members of the group. Any server in a group can share one or more public IPs with any other server in the group. With the exception of the first server in a shared IP group, servers must be launched into shared IP groups. A server may be a member of only one shared IP group.
- shared storage #
Block storage that is simultaneously accessible by multiple clients, for example, NFS.
- Sheepdog #
Distributed block storage system for QEMU, supported by OpenStack.
- Simple Cloud Identity Management (SCIM) #
Specification for managing identity in the cloud, currently unsupported by OpenStack.
- Simple Protocol for Independent Computing Environments (SPICE) #
SPICE provides remote desktop access to guest virtual machines. It is an alternative to VNC. SPICE is supported by OpenStack.
- Single-root I/O Virtualization (SR-IOV) #
A specification that, when implemented by a physical PCIe device, enables it to appear as multiple separate PCIe devices. This enables multiple virtualized guests to share direct access to the physical device, offering improved performance over an equivalent virtual device. Currently supported in OpenStack Havana and later releases.
- SmokeStack #
Runs automated tests against the core OpenStack API; written in Rails.
- snapshot #
A point-in-time copy of an OpenStack storage volume or image. Use storage volume snapshots to back up volumes. Use image snapshots to back up data, or as "gold" images for additional servers.
- soft reboot #
A controlled reboot where a VM instance is properly restarted through operating system commands.
- Software Development Lifecycle Automation service (solum) #
OpenStack project that aims to make cloud services easier to consume and integrate with application development process by automating the source-to-image process, and simplifying app-centric deployment.
- Software-defined networking (SDN) #
Provides an approach for network administrators to manage computer network services through abstraction of lower-level functionality.
- SolidFire Volume Driver #
The Block Storage driver for the SolidFire iSCSI storage appliance.
- solum #
Code name for the Software Development Lifecycle Automation service (solum).
- spread-first scheduler #
The Compute VM scheduling algorithm that attempts to start a new VM on the host with the least amount of load.
- SQLAlchemy #
An open source SQL toolkit for Python, used in OpenStack.
- SQLite #
A lightweight SQL database, used as the default persistent storage method in many OpenStack services.
- stack #
A set of OpenStack resources created and managed by the Orchestration service according to a given template (either an AWS CloudFormation template or a Heat Orchestration Template (HOT)).
- StackTach #
Community project that captures Compute AMQP communications; useful for debugging.
- static IP address #
Alternative term for a fixed IP address.
- StaticWeb #
WSGI middleware component of Object Storage that serves container data as a static web page.
- storage back end #
The method that a service uses for persistent storage, such as iSCSI, NFS, or local disk.
- storage manager #
A XenAPI component that provides a pluggable interface to support a wide variety of persistent storage back ends.
- storage manager back end #
A persistent storage method supported by XenAPI, such as iSCSI or NFS.
- storage node #
An Object Storage node that provides container services, account services, and object services; controls the account databases, container databases, and object storage.
- storage services #
Collective name for the Object Storage object services, container services, and account services.
- strategy #
Specifies the authentication source used by Image service or Identity. In the Database service, it refers to the extensions implemented for a data store.
- subdomain #
A domain within a parent domain. Subdomains cannot be registered. Subdomains enable you to delegate domains. Subdomains can themselves have subdomains, so third-level, fourth-level, fifth-level, and deeper levels of nesting are possible.
- subnet #
Logical subdivision of an IP network.
- SUSE Linux Enterprise Server (SLES) #
A Linux distribution that is compatible with OpenStack.
- suspend #
Alternative term for a paused VM instance.
- swap #
Disk-based virtual memory used by operating systems to provide more memory than is actually available on the system.
- swauth #
An authentication and authorization service for Object Storage, implemented through WSGI middleware; uses Object Storage itself as the persistent backing store.
- swift #
Codename for OpenStack Object Storage service (swift).
- swift All in One (SAIO) #
Creates a full Object Storage development environment within a single VM.
- swift middleware #
Collective term for Object Storage components that provide additional functionality.
- swift proxy server #
Acts as the gatekeeper to Object Storage and is responsible for authenticating the user.
- swift storage node #
A node that runs Object Storage account, container, and object services.
- sync point #
Point in time since the last container and accounts database sync among nodes within Object Storage.
- sysadmin #
One of the default roles in the Compute RBAC system. Enables a user to add other users to a project, interact with VM images that are associated with the project, and start and stop VM instances.
- system usage #
A Compute component that, along with the notification system, collects meters and usage information. This information can be used for billing.
T
- tacker #
Code name for the NFV Orchestration Service (tacker)
- Telemetry service (telemetry) #
The OpenStack project which collects measurements of the utilization of the physical and virtual resources comprising deployed clouds, persists this data for subsequent retrieval and analysis, and triggers actions when defined criteria are met.
- TempAuth #
An authentication facility within Object Storage that enables Object Storage itself to perform authentication and authorization. Frequently used in testing and development.
- Tempest #
Automated software test suite designed to run against the trunk of the OpenStack core project.
- TempURL #
An Object Storage middleware component that enables creation of URLs for temporary object access.
- tenant #
A group of users; used to isolate access to Compute resources. An alternative term for a project.
- Tenant API #
An API that is accessible to projects.
- tenant endpoint #
An Identity service API endpoint that is associated with one or more projects.
- tenant ID #
An alternative term for project ID.
- token #
An alpha-numeric string of text used to access OpenStack APIs and resources.
- token services #
An Identity service component that manages and validates tokens after a user or project has been authenticated.
- tombstone #
Used to mark Object Storage objects that have been deleted; ensures that the object is not updated on another node after it has been deleted.
- topic publisher #
A process that is created when a RPC call is executed; used to push the message to the topic exchange.
- Torpedo #
Community project used to run automated tests against the OpenStack API.
- transaction ID #
Unique ID assigned to each Object Storage request; used for debugging and tracing.
- transient #
Alternative term for non-durable.
- transient exchange #
Alternative term for a non-durable exchange.
- transient message #
A message that is stored in memory and is lost after the server is restarted.
- transient queue #
Alternative term for a non-durable queue.
- TripleO #
OpenStack-on-OpenStack program. The code name for the OpenStack Deployment program.
- trove #
Codename for OpenStack Database service (trove).
- trusted platform module (TPM) #
Specialized microprocessor for incorporating cryptographic keys into devices for authenticating and securing a hardware platform.
U
- Ubuntu #
A Debian-based Linux distribution.
- unscoped token #
Alternative term for an Identity service default token.
- updater #
Collective term for a group of Object Storage components that processes queued and failed updates for containers and objects.
- user #
In OpenStack Identity, entities represent individual API consumers and are owned by a specific domain. In OpenStack Compute, a user can be associated with roles, projects, or both.
- user data #
A blob of data that the user can specify when they launch an instance. The instance can access this data through the metadata service or config drive. Commonly used to pass a shell script that the instance runs on boot.
- User Mode Linux (UML) #
An OpenStack-supported hypervisor.
V
- VIF UUID #
Unique ID assigned to each Networking VIF.
- Virtual Central Processing Unit (vCPU) #
Subdivides physical CPUs. Instances can then use those divisions.
- Virtual Disk Image (VDI) #
One of the VM image disk formats supported by Image service.
- Virtual Extensible LAN (VXLAN) #
A network virtualization technology that attempts to reduce the scalability problems associated with large cloud computing deployments. It uses a VLAN-like encapsulation technique to encapsulate Ethernet frames within UDP packets.
- Virtual Hard Disk (VHD) #
One of the VM image disk formats supported by Image service.
- virtual IP address (VIP) #
An Internet Protocol (IP) address configured on the load balancer for use by clients connecting to a service that is load balanced. Incoming connections are distributed to back-end nodes based on the configuration of the load balancer.
- virtual machine (VM) #
An operating system instance that runs on top of a hypervisor. Multiple VMs can run at the same time on the same physical host.
- virtual network #
An L2 network segment within Networking.
- Virtual Network Computing (VNC) #
Open source GUI and CLI tools used for remote console access to VMs. Supported by Compute.
- Virtual Network InterFace (VIF) #
An interface that is plugged into a port in a Networking network. Typically a virtual network interface belonging to a VM.
- virtual networking #
A generic term for virtualization of network functions such as switching, routing, load balancing, and security using a combination of VMs and overlays on physical network infrastructure.
- virtual port #
Attachment point where a virtual interface connects to a virtual network.
- virtual private network (VPN) #
Provided by Compute in the form of cloudpipes, specialized instances that are used to create VPNs on a per-project basis.
- virtual server #
Alternative term for a VM or guest.
- virtual switch (vSwitch) #
Software that runs on a host or node and provides the features and functions of a hardware-based network switch.
- virtual VLAN #
Alternative term for a virtual network.
- VirtualBox #
An OpenStack-supported hypervisor.
- Vitrage #
Code name for the Root Cause Analysis (RCA) service (Vitrage).
- VLAN manager #
A Compute component that provides dnsmasq and radvd and sets up forwarding to and from cloudpipe instances.
- VLAN network #
The Network Controller provides virtual networks to enable compute servers to interact with each other and with the public network. All machines must have a public and private network interface. A VLAN network is a private network interface, which is controlled by the
vlan_interfaceoption with VLAN managers.- VM disk (VMDK) #
One of the VM image disk formats supported by Image service.
- VM image #
Alternative term for an image.
- VM Remote Control (VMRC) #
Method to access VM instance consoles using a web browser. Supported by Compute.
- VMware API #
Supports interaction with VMware products in Compute.
- VMware NSX Neutron plug-in #
Provides support for VMware NSX in Neutron.
- VNC proxy #
A Compute component that provides users access to the consoles of their VM instances through VNC or VMRC.
- volume #
Disk-based data storage generally represented as an iSCSI target with a file system that supports extended attributes; can be persistent or ephemeral.
- Volume API #
Alternative name for the Block Storage API.
- volume controller #
A Block Storage component that oversees and coordinates storage volume actions.
- volume driver #
Alternative term for a volume plug-in.
- volume ID #
Unique ID applied to each storage volume under the Block Storage control.
- volume manager #
A Block Storage component that creates, attaches, and detaches persistent storage volumes.
- volume node #
A Block Storage node that runs the cinder-volume daemon.
- volume plug-in #
Provides support for new and specialized types of back-end storage for the Block Storage volume manager.
- volume worker #
A cinder component that interacts with back-end storage to manage the creation and deletion of volumes and the creation of compute volumes, provided by the cinder-volume daemon.
- vSphere #
An OpenStack-supported hypervisor.
W
- Watcher #
Code name for the Infrastructure Optimization service (watcher).
- weight #
Used by Object Storage devices to determine which storage devices are suitable for the job. Devices are weighted by size.
- weighted cost #
The sum of each cost used when deciding where to start a new VM instance in Compute.
- weighting #
A Compute process that determines the suitability of the VM instances for a job for a particular host. For example, not enough RAM on the host, too many CPUs on the host, and so on.
- worker #
A daemon that listens to a queue and carries out tasks in response to messages. For example, the cinder-volume worker manages volume creation and deletion on storage arrays.
- Workflow service (mistral) #
The OpenStack service that provides a simple YAML-based language to write workflows (tasks and transition rules) and a service that allows to upload them, modify, run them at scale and in a highly available manner, manage and monitor workflow execution state and state of individual tasks.
X
- Xen #
Xen is a hypervisor using a microkernel design, providing services that allow multiple computer operating systems to execute on the same computer hardware concurrently.
- Xen API #
The Xen administrative API, which is supported by Compute.
- Xen Cloud Platform (XCP) #
An OpenStack-supported hypervisor.
- Xen Storage Manager Volume Driver #
A Block Storage volume plug-in that enables communication with the Xen Storage Manager API.
- XenServer #
An OpenStack-supported hypervisor.
- XFS #
High-performance 64-bit file system created by Silicon Graphics. Excels in parallel I/O operations and data consistency.
Z
- zaqar #
Codename for the Message service (zaqar).
- ZeroMQ #
Message queue software supported by OpenStack. An alternative to RabbitMQ. Also spelled 0MQ.
- Zuul #
Tool used in OpenStack development to ensure correctly ordered testing of changes in parallel.



























