Planning an Installation with Cloud Lifecycle Manager #
- I Planning
- 1 Registering SLES
- 2 Hardware and Software Support Matrix
- 3 Recommended Hardware Minimums for the Example Configurations
- 3.1 Recommended Hardware Minimums for an Entry-scale KVM
- 3.2 Recommended Hardware Minimums for an Entry-scale ESX KVM Model
- 3.3 Recommended Hardware Minimums for an Entry-scale ESX, KVM with Dedicated Cluster for Metering, Monitoring, and Logging
- 3.4 Recommended Hardware Minimums for an Ironic Flat Network Model
- 3.5 Recommended Hardware Minimums for an Entry-scale Swift Model
- 4 High Availability
- 4.1 High Availability Concepts Overview
- 4.2 Highly Available Cloud Infrastructure
- 4.3 High Availability of Controllers
- 4.4 High Availability Routing - Centralized
- 4.5 High Availability Routing - Distributed
- 4.6 Availability Zones
- 4.7 Compute with KVM
- 4.8 Nova Availability Zones
- 4.9 Compute with ESX Hypervisor
- 4.10 Cinder Availability Zones
- 4.11 Object Storage with Swift
- 4.12 Highly Available Cloud Applications and Workloads
- 4.13 What is not Highly Available?
- 4.14 More Information
- II Cloud Lifecycle Manager Overview
- 5 Input Model
- 6 Configuration Objects
- 7 Other Topics
- 8 Configuration Processor Information Files
- 8.1 address_info.yml
- 8.2 firewall_info.yml
- 8.3 route_info.yml
- 8.4 server_info.yml
- 8.5 service_info.yml
- 8.6 control_plane_topology.yml
- 8.7 network_topology.yml
- 8.8 region_topology.yml
- 8.9 service_topology.yml
- 8.10 private_data_metadata_ccp.yml
- 8.11 password_change.yml
- 8.12 explain.txt
- 8.13 CloudDiagram.txt
- 8.14 HTML Representation
- 9 Example Configurations
- 10 Modifying Example Configurations for Compute Nodes
- 11 Modifying Example Configurations for Object Storage using Swift
- 11.1 Object Storage using Swift Overview
- 11.2 Allocating Proxy, Account, and Container (PAC) Servers for Object Storage
- 11.3 Allocating Object Servers
- 11.4 Creating Roles for Swift Nodes
- 11.5 Allocating Disk Drives for Object Storage
- 11.6 Swift Requirements for Device Group Drives
- 11.7 Creating a Swift Proxy, Account, and Container (PAC) Cluster
- 11.8 Creating Object Server Resource Nodes
- 11.9 Understanding Swift Network and Service Requirements
- 11.10 Understanding Swift Ring Specifications
- 11.11 Designing Storage Policies
- 11.12 Designing Swift Zones
- 11.13 Customizing Swift Service Configuration Files
- 12 Alternative Configurations
Copyright © 2006– 2022 SUSE LLC and contributors. All rights reserved.
Except where otherwise noted, this document is licensed under Creative Commons Attribution 3.0 License :
For SUSE trademarks, see http://www.suse.com/company/legal/. All other third-party trademarks are the property of their respective owners. Trademark symbols (®, ™ etc.) denote trademarks of SUSE and its affiliates. Asterisks (*) denote third-party trademarks.
All information found in this book has been compiled with utmost attention to detail. However, this does not guarantee complete accuracy. Neither SUSE LLC, its affiliates, the authors nor the translators shall be held liable for possible errors or the consequences thereof.
Part I Planning #
- 1 Registering SLES
To get technical support and product updates, you need to register and activate your SUSE product with the SUSE Customer Center. It is recommended to register during the installation, since this will enable you to install the system with the latest updates and patches available. However, if you are …
- 2 Hardware and Software Support Matrix
This document lists the details about the supported hardware and software for SUSE OpenStack Cloud 8
- 3 Recommended Hardware Minimums for the Example Configurations
These recommended minimums are based on example configurations included with the installation models (see Chapter 9, Example Configurations). They are suitable only for demo environments. For production systems you will want to consider your capacity and performance requirements when making decision…
- 4 High Availability
This chapter covers High Availability concepts overview and cloud infrastructure.
1 Registering SLES #
To get technical support and product updates, you need to register and activate your SUSE product with the SUSE Customer Center. It is recommended to register during the installation, since this will enable you to install the system with the latest updates and patches available. However, if you are offline or want to skip the registration step, you can register at any time later from the installed system.
In case your organization does not provide a local registration server, registering SLES requires a SUSE account. In case you do not have a SUSE account yet, go to the SUSE Customer Center home page (https://scc.suse.com/) to create one.
1.1 Registering SLES during the Installation #
To register your system, provide the E-mail address associated with the SUSE account you or your organization uses to manage subscriptions. In case you do not have a SUSE account yet, go to the SUSE Customer Center home page (https://scc.suse.com/) to create one.
Enter the Registration Code you received with your copy of SUSE Linux Enterprise Server. Proceed with to start the registration process.
By default the system is registered with the SUSE Customer Center. However, if your
organization provides local registration servers you can either choose one
form the list of auto-detected servers or provide the URL at
Register System via local SMT Server. Proceed with
.
During the registration, the online update repositories will be added to your installation setup. When finished, you can choose whether to install the latest available package versions from the update repositories. This ensures that SUSE Linux Enterprise Server is installed with the latest security updates available. If you choose No, all packages will be installed from the installation media. Proceed with Next.
If the system was successfully registered during installation, YaST will disable repositories from local installation media such as CD/DVD or flash disks when the installation has been completed. This prevents problems if the installation source is no longer available and ensures that you always get the latest updates from the online repositories.
1.2 Registering SLES from the Installed System #
1.2.1 Registering from the Installed System #
If you have skipped the registration during the installation or want to
re-register your system, you can register the system at any time using the
YaST module or the command line
tool SUSEConnect.
Registering with YaST
To register the system start › › . Provide the E-mail address associated with the SUSE account you or your organization uses to manage subscriptions. In case you do not have a SUSE account yet, go to the SUSE Customer Center homepage (https://scc.suse.com/) to create one.
Enter the Registration Code you received with your copy of SUSE Linux Enterprise Server. Proceed with to start the registration process.
By default the system is registered with the SUSE Customer Center. However, if your organization provides local registration servers you can either choose one form the list of auto-detected servers or provide the URl at . Proceed with .
Registering with SUSEConnect
To register from the command line, use the command
tux > sudo SUSEConnect -r REGISTRATION_CODE -e EMAIL_ADDRESSReplace REGISTRATION_CODE with the Registration Code you received with your copy of SUSE Linux Enterprise Server. Replace EMAIL_ADDRESS with the E-mail address associated with the SUSE account you or your organization uses to manage subscriptions. To register with a local registration server, also provide the URL to the server:
tux > sudo SUSEConnect -r REGISTRATION_CODE -e EMAIL_ADDRESS \
--url "https://suse_register.example.com/"1.3 Registering SLES during Automated Deployment #
If you deploy your instances automatically using AutoYaST, you can register the system during the installation by providing the respective information in the AutoYaST control file. Refer to https://documentation.suse.com/sles/12-SP5/single-html/SLES-autoyast/#CreateProfile-Register for details.
2 Hardware and Software Support Matrix #
This document lists the details about the supported hardware and software for SUSE OpenStack Cloud 8
2.1 OpenStack Version Information #
SUSE OpenStack Cloud 8 services have been updated to the OpenStack Pike release.
2.2 Supported Hardware Configurations #
SUSE OpenStack Cloud 8 supports hardware that is certified for SLES through the YES certification program. You will find a database of certified hardware at https://www.suse.com/yessearch/.
2.3 Support for Core and Non-Core OpenStack Features #
| OpenStack Service | Packages | Supported | OpenStack Service | Packages | Supported | |
| Aodh | No | No | Barbican | Yes | Yes | |
| Ceilometer | Yes | Yes | Cinder | Yes | Yes | |
| Designate | Yes | Yes | Freezer | Yes | Yes | |
| Glance | Yes | Yes | Heat | Yes | Yes | |
| Horizon | Yes | Yes | Ironic | Yes | Yes | |
| Keystone | Yes | Yes | Magnum | Yes | Yes | |
| Manila | Yes | Yes | Monasca | Yes | Yes | |
| Monasca-Ceilometer | Yes | Yes | Neutron | Yes | Yes | |
| Neutron(LBaaSv2) | Yes | Yes | Neutron(VPNaaS) | Yes | Yes | |
| Neutron(FWaaS) | Yes | Yes | Nova | Yes | Yes | |
| Octavia | Yes | Yes | Swift | Yes | Yes |
Nova
Supported | Not Supported |
|---|---|
SLES KVM Hypervisor | Xen hypervisor |
VMware ESX Hypervisor | Hyper-V |
Non-x86 Architectures |
Neutron
Supported | Not Supported |
|---|---|
|
Tenant networks
|
Distributed Virtual Router (DVR) with any of the following:
|
VMware ESX Hypervisor | QoS |
Glance Supported Features
Swift and Ceph backends
Cinder
Supported | Not Supported |
|---|---|
Encrypted & private volumes | VSA |
Incremental backup, backup attached volume, encrypted volume backup, backup snapshots |
Swift
Supported | Not Supported |
|---|---|
Erasure coding | Geographically distributed clusters |
Dispersion report | |
Swift zones |
Keystone
Supported | Not Supported |
|---|---|
Domains | Web SSO |
Fernet tokens | Multi-Factor authentication |
| LDAP integration | Federation Keystone to Keystone |
Hierarchical multi-tenancy |
Barbican Supported Features
Encryption for the following:
Cinder
Hardware security model
Encrypted data volumes
LBaaS
Symmetric keys
Storage keys
CADF format auditing events
Ceilometer
Supported | Not Supported |
|---|---|
Keystone v3 support | Gnocchi |
Glance v2 API | IPMI and SNMP |
Ceilometer Event APIs | |
Ceilometer Compute Agent |
Heat Features Not Supported
Multi-region stack
Ironic
Supported | Not Supported |
|---|---|
|
Drivers
| UEFI secure |
Booting methods | |
Power | |
Compute | |
Networking | |
Images |
Freezer
Supported | Not Supported |
|---|---|
Backup of Control Plane data | Backup of tenant VMs, volumes, files, directories and databases |
Backup Lifecycle Manager | |
Backup of audit logs | |
Backup of centralized logging files |
2.4 Cloud Scaling #
In SUSE OpenStack Cloud 8 a total of 200 total compute nodes in a single region (Region0) across any of the following hypervisors is supported:
VMware ESX
SLES/KVM
You can distribute the compute nodes in any number of deployments as long as the total is no more than 200. Example: 100 ESX + 100 KVM or 50 ESX + 150 KVM.
SUSE OpenStack Cloud 8 supports a total of 8000 virtual machines across a total of 200 compute nodes.
2.5 Supported Software #
Supported ESXi versions
SUSE OpenStack Cloud 8 currently supports the following ESXi versions:
ESXi version 6.0
ESXi version 6.0 (Update 1b)
ESXi version 6.5
The following are the requirements for your vCenter server:
Software: vCenter (It is recommended to run the same server version as the ESXi hosts.)
License Requirements: vSphere Enterprise Plus license
2.6 Notes About Performance #
We have the following recommendations to ensure good performance of your cloud environment:
On the control plane nodes, you will want good I/O performance. Your array controllers must have cache controllers and we advise against the use of RAID-5.
On compute nodes, the I/O performance will influence the virtual machine start-up performance. We also recommend the use of cache controllers in your storage arrays.
If you are using dedicated object storage (Swift) nodes, in particular the account, container, and object servers, we recommend that your storage arrays have cache controllers.
For best performance on, set the servers power management setting in the iLO to OS Control Mode. This power mode setting is only available on servers that include the HP Power Regulator.
2.7 KVM Guest OS Support #
For a list of the supported VM guests, see https://documentation.suse.com/sles/12-SP5/single-html/SLES-virtualization/#virt-support-guests
2.8 ESX Guest OS Support #
For ESX, refer to the VMware Compatibility Guide. The information for SUSE OpenStack Cloud is below the search form.
2.9 Ironic Guest OS Support #
A Verified Guest OS has been tested by SUSE and appears to function properly as a bare metal instance on SUSE OpenStack Cloud 8.
A Certified Guest OS has been officially tested by the operating system vendor, or by SUSE under the vendor's authorized program, and will be supported by the operating system vendor as a bare metal instance on SUSE OpenStack Cloud 8.
| Ironic Guest Operating System | Verified | Certified |
|---|---|---|
| SUSE Linux Enterprise Server 12 SP3 | Yes | Yes |
3 Recommended Hardware Minimums for the Example Configurations #
3.1 Recommended Hardware Minimums for an Entry-scale KVM #
These recommended minimums are based on example configurations included with the installation models (see Chapter 9, Example Configurations). They are suitable only for demo environments. For production systems you will want to consider your capacity and performance requirements when making decisions about your hardware.
The disk requirements detailed below can be met with logical drives, logical volumes, or external storage such as a 3PAR array.
| Node Type | Role Name | Required Number | Server Hardware - Minimum Requirements and Recommendations | |||
|---|---|---|---|---|---|---|
| Disk | Memory | Network | CPU | |||
| Dedicated Cloud Lifecycle Manager (optional) | Lifecycle-manager | 1 | 300 GB | 8 GB | 1 x 10 Gbit/s with PXE Support | 8 CPU (64-bit) cores total (Intel x86_64) |
| Control Plane | Controller | 3 |
| 128 GB | 2 x 10 Gbit/s with one PXE enabled port | 8 CPU (64-bit) cores total (Intel x86_64) |
| Compute | Compute | 1-3 | 2 x 600 GB (minimum) | 32 GB (memory must be sized based on the virtual machine instances hosted on the Compute node) | 2 x 10 Gbit/s with one PXE enabled port | 8 CPU (64-bit) cores total (Intel x86_64) with hardware virtualization support. The CPU cores must be sized based on the VM instances hosted by the Compute node. |
For more details about the supported network requirements, see Chapter 9, Example Configurations.
3.2 Recommended Hardware Minimums for an Entry-scale ESX KVM Model #
These recommended minimums are based on example configurations included with the installation models (see Chapter 9, Example Configurations). They are suitable only for demo environments. For production systems you will want to consider your capacity and performance requirements when making decisions about your hardware.
SUSE OpenStack Cloud currently supports the following ESXi versions:
ESXi version 6.0
ESXi version 6.0 (Update 1b)
ESXi version 6.5
The following are the requirements for your vCenter server:
Software: vCenter (It is recommended to run the same server version as the ESXi hosts.)
License Requirements: vSphere Enterprise Plus license
| Node Type | Role Name | Required Number | Server Hardware - Minimum Requirements and Recommendations | |||
|---|---|---|---|---|---|---|
| Disk | Memory | Network | CPU | |||
| Dedicated Cloud Lifecycle Manager (optional) | Lifecycle-manager | 1 | 300 GB | 8 GB | 1 x 10 Gbit/s with PXE Support | 8 CPU (64-bit) cores total (Intel x86_64) |
| Control Plane | Controller | 3 |
| 128 GB | 2 x 10 Gbit/s with one PXE enabled port | 8 CPU (64-bit) cores total (Intel x86_64) |
| Compute (ESXi hypervisor) | 2 | 2 x 1 TB (minimum, shared across all nodes) | 128 GB (minimum) | 2 x 10 Gbit/s +1 NIC (for DC access) | 16 CPU (64-bit) cores total (Intel x86_64) | |
| Compute (KVM hypervisor) | kvm-compute | 1-3 | 2 x 600 GB (minimum) | 32 GB (memory must be sized based on the virtual machine instances hosted on the Compute node) | 2 x 10 Gbit/s with one PXE enabled port | 8 CPU (64-bit) cores total (Intel x86_64) with hardware virtualization support. The CPU cores must be sized based on the VM instances hosted by the Compute node. |
3.3 Recommended Hardware Minimums for an Entry-scale ESX, KVM with Dedicated Cluster for Metering, Monitoring, and Logging #
These recommended minimums are based on example configurations included with the installation models (see Chapter 9, Example Configurations). They are suitable only for demo environments. For production systems you will want to consider your capacity and performance requirements when making decisions about your hardware.
SUSE OpenStack Cloud currently supports the following ESXi versions:
ESXi version 6.0
ESXi version 6.0 (Update 1b)
ESXi version 6.5
The following are the requirements for your vCenter server:
Software: vCenter (It is recommended to run the same server version as the ESXi hosts.)
License Requirements: vSphere Enterprise Plus license
| Node Type | Role Name | Required Number | Server Hardware - Minimum Requirements and Recommendations | |||
|---|---|---|---|---|---|---|
| Disk | Memory | Network | CPU | |||
| Dedicated Cloud Lifecycle Manager (optional) | Lifecycle-manager | 1 | 300 GB | 8 GB | 1 x 10 Gbit/s with PXE Support | 8 CPU (64-bit) cores total (Intel x86_64) |
| Control Plane | Core-API Controller | 2 |
| 128 GB | 2 x 10 Gbit/s with PXE Support | 24 CPU (64-bit) cores total (Intel x86_64) |
| DBMQ Cluster | 3 |
| 96 GB | 2 x 10 Gbit/s with PXE Support | 24 CPU (64-bit) cores total (Intel x86_64) | |
| Metering Mon/Log Cluster | 3 |
| 128 GB | 2 x 10 Gbit/s with one PXE enabled port | 24 CPU (64-bit) cores total (Intel x86_64) | |
| Compute (ESXi hypervisor) | 2 (minimum) | 2 X 1 TB (minimum, shared across all nodes) | 64 GB (memory must be sized based on the virtual machine instances hosted on the Compute node) | 2 x 10 Gbit/s +1 NIC (for Data Center access) | 16 CPU (64-bit) cores total (Intel x86_64) | |
| Compute (KVM hypervisor) | kvm-compute | 1-3 | 2 X 600 GB (minimum) | 32 GB (memory must be sized based on the virtual machine instances hosted on the Compute node) | 2 x 10 Gbit/s with one PXE enabled port | 8 CPU (64-bit) cores total (Intel x86_64) with hardware virtualization support. The CPU cores must be sized based on the VM instances hosted by the Compute node. |
3.4 Recommended Hardware Minimums for an Ironic Flat Network Model #
When using the agent_ilo driver, you should ensure that
the most recent iLO controller firmware is installed. A recommended minimum
for the iLO4 controller is version 2.30.
The recommended minimum hardware requirements are based on the Chapter 9, Example Configurations included with the base installation and are suitable only for demo environments. For production systems you will want to consider your capacity and performance requirements when making decisions about your hardware.
| Node Type | Role Name | Required Number | Server Hardware - Minimum Requirements and Recommendations | |||
|---|---|---|---|---|---|---|
| Disk | Memory | Network | CPU | |||
| Dedicated Cloud Lifecycle Manager (optional) | Lifecycle-manager | 1 | 300 GB | 8 GB | 1 x 10 Gbit/s with PXE Support | 8 CPU (64-bit) cores total (Intel x86_64) |
| Control Plane | Controller | 3 |
| 128 GB | 2 x 10 Gbit/s with one PXE enabled port | 8 CPU (64-bit) cores total (Intel x86_64) |
| Compute | Compute | 1 | 1 x 600 GB (minimum) | 16 GB | 2 x 10 Gbit/s with one PXE enabled port | 16 CPU (64-bit) cores total (Intel x86_64) |
For more details about the supported network requirements, see Chapter 9, Example Configurations.
3.5 Recommended Hardware Minimums for an Entry-scale Swift Model #
These recommended minimums are based on the included Chapter 9, Example Configurations included with the base installation and are suitable only for demo environments. For production systems you will want to consider your capacity and performance requirements when making decisions about your hardware.
The entry-scale-swift example runs the Swift proxy,
account and container services on the three controller servers. However, it
is possible to extend the model to include the Swift proxy, account and
container services on dedicated servers (typically referred to as the Swift
proxy servers). If you are using this model, we have included the recommended
Swift proxy servers specs in the table below.
| Node Type | Role Name | Required Number | Server Hardware - Minimum Requirements and Recommendations | |||
|---|---|---|---|---|---|---|
| Disk | Memory | Network | CPU | |||
| Dedicated Cloud Lifecycle Manager (optional) | Lifecycle-manager | 1 | 300 GB | 8 GB | 1 x 10 Gbit/s with PXE Support | 8 CPU (64-bit) cores total (Intel x86_64) |
| Control Plane | Controller | 3 |
| 128 GB | 2 x 10 Gbit/s with one PXE enabled port | 8 CPU (64-bit) cores total (Intel x86_64) |
| Swift Object | swobj | 3 |
If using x3 replication only:
If using Erasure Codes only or a mix of x3 replication and Erasure Codes:
| 32 GB (see considerations at bottom of page for more details) | 2 x 10 Gbit/s with one PXE enabled port | 8 CPU (64-bit) cores total (Intel x86_64) |
| Swift Proxy, Account, and Container | swpac | 3 | 2 x 600 GB (minimum, see considerations at bottom of page for more details) | 64 GB (see considerations at bottom of page for more details) | 2 x 10 Gbit/s with one PXE enabled port | 8 CPU (64-bit) cores total (Intel x86_64) |
The disk speeds (RPM) chosen should be consistent within the same ring or storage policy. It is best to not use disks with mixed disk speeds within the same Swift ring.
Considerations for your Swift object and proxy, account, container servers RAM and disk capacity needs
Swift can have a diverse number of hardware configurations. For example, a Swift object server may have just a few disks (minimum of 6 for erasure codes) or up to 70 and beyond. The memory requirement needs to be increased as more disks are added. The general rule of thumb for memory needed is 0.5 GB per TB of storage. For example, a system with 24 hard drives at 8TB each, giving a total capacity of 192TB, should use 96GB of RAM. However, this does not work well for a system with a small number of small hard drives or a very large number of very large drives. So, if after calculating the memory given this guideline, if the answer is less than 32GB then go with 32GB of memory minimum and if the answer is over 256GB then use 256GB maximum, no need to use more memory than that.
When considering the capacity needs for the Swift proxy, account, and container (PAC) servers, you should calculate 2% of the total raw storage size of your object servers to specify the storage required for the PAC servers. So, for example, if you were using the example we provided earlier and you had an object server setup of 24 hard drives with 8TB each for a total of 192TB and you had a total of 6 object servers, that would give a raw total of 1152TB. So you would take 2% of that, which is 23TB, and ensure that much storage capacity was available on your Swift proxy, account, and container (PAC) server cluster. If you had a cluster of three Swift PAC servers, that would be ~8TB each.
Another general rule of thumb is that if you are expecting to have more than a million objects in a container then you should consider using SSDs on the Swift PAC servers rather than HDDs.
4 High Availability #
This chapter covers High Availability concepts overview and cloud infrastructure.
4.1 High Availability Concepts Overview #
A highly available (HA) cloud ensures that a minimum level of cloud resources are always available on request, which results in uninterrupted operations for users.
In order to achieve this high availability of infrastructure and workloads, we define the scope of HA to be limited to protecting these only against single points of failure (SPOF). Single points of failure include:
Hardware SPOFs: Hardware failures can take the form of server failures, memory going bad, power failures, hypervisors crashing, hard disks dying, NIC cards breaking, switch ports failing, network cables loosening, and so forth.
Software SPOFs: Server processes can crash due to software defects, out-of-memory conditions, operating system kernel panic, and so forth.
By design, SUSE OpenStack Cloud strives to create a system architecture resilient to SPOFs, and does not attempt to automatically protect the system against multiple cascading levels of failures; such cascading failures will result in an unpredictable state. The cloud operator is encouraged to recover and restore any failed component as soon as the first level of failure occurs.
4.2 Highly Available Cloud Infrastructure #
The highly available cloud infrastructure consists of the following:
High Availability of Controllers
Availability Zones
Compute with KVM
Nova Availability Zones
Compute with ESX
Object Storage with Swift
4.3 High Availability of Controllers #
The SUSE OpenStack Cloud installer deploys highly available configurations of OpenStack cloud services, resilient against single points of failure.
The high availability of the controller components comes in two main forms.
Many services are stateless and multiple instances are run across the control plane in active-active mode. The API services (nova-api, cinder-api, etc.) are accessed through the HA proxy load balancer whereas the internal services (nova-scheduler, cinder-scheduler, etc.), are accessed through the message broker. These services use the database cluster to persist any data.
NoteThe HA proxy load balancer is also run in active-active mode and keepalived (used for Virtual IP (VIP) Management) is run in active-active mode, with only one keepalived instance holding the VIP at any one point in time.
The high availability of the message queue service and the database service is achieved by running these in a clustered mode across the three nodes of the control plane: RabbitMQ cluster with Mirrored Queues and MariaDB Galera cluster.
The above diagram illustrates the HA architecture with the focus on VIP management and load balancing. It only shows a subset of active-active API instances and does not show examples of other services such as nova-scheduler, cinder-scheduler, etc.
In the above diagram, requests from an OpenStack client to the API services are sent to VIP and port combination; for example, 192.0.2.26:8774 for a Nova request. The load balancer listens for requests on that VIP and port. When it receives a request, it selects one of the controller nodes configured for handling Nova requests, in this particular case, and then forwards the request to the IP of the selected controller node on the same port.
The nova-api service, which is listening for requests on the IP of its host machine, then receives the request and deals with it accordingly. The database service is also accessed through the load balancer. RabbitMQ, on the other hand, is not currently accessed through VIP/HA proxy as the clients are configured with the set of nodes in the RabbitMQ cluster and failover between cluster nodes is automatically handled by the clients.
4.4 High Availability Routing - Centralized #
Incorporating High Availability into a system involves implementing redundancies in the component that is being made highly available. In Centralized Virtual Router (CVR), that element is the Layer 3 agent (L3 agent). By making L3 agent highly available, upon failure all HA routers are migrated from the primary L3 agent to a secondary L3 agent. The implementation efficiency of an HA subsystem is measured by the number of packets that are lost when the secondary L3 agent is made the master.
In SUSE OpenStack Cloud, the primary and secondary L3 agents run continuously, and failover involves a rapid switchover of mastership to the secondary agent (IEFT RFC 5798). The failover essentially involves a switchover from an already running master to an already running slave. This substantially reduces the latency of the HA. The mechanism used by the master and the slave to implement a failover is implemented using Linux’s pacemaker HA resource manager. This CRM (Cluster resource manager) uses VRRP (Virtual Router Redundancy Protocol) to implement the HA mechanism. VRRP is a industry standard protocol and defined in RFC 5798.
L3 HA uses of VRRP comes with several benefits.
The primary benefit is that the failover mechanism does not involve interprocess communication overhead. Such overhead would be in the order of 10s of seconds. By not using an RPC mechanism to invoke the secondary agent to assume the primary agents role enables VRRP to achieve failover within 1-2 seconds.
In VRRP, the primary and secondary routers are all active. As the routers are running, it is a matter of making the router aware of its primary/master status. This switchover takes less than 2 seconds instead of 60+ seconds it would have taken to start a backup router and failover.
The failover depends upon a heartbeat link between the primary and secondary. That link in SUSE OpenStack Cloud uses keepalived package of the pacemaker resource manager. The heartbeats are sent at a 2 second intervals between the primary and secondary. As per the VRRP protocol, if the secondary does not hear from the master after 3 intervals, it assumes the function of the primary.
Further, all the routable IP addresses, that is the VIPs (virtual IPs) are assigned to the primary agent.
4.5 High Availability Routing - Distributed #
The OpenStack Distributed Virtual Router (DVR) function delivers HA through its distributed architecture. The one centralized function remaining is source network address translation (SNAT), where high availability is provided by DVR SNAT HA.
DVR SNAT HA is enabled on a per router basis and requires that two or more L3 agents capable of providing SNAT services be running on the system. If a minimum number of L3 agents is configured to 1 or lower, the neutron server will fail to start and a log message will be created. The L3 Agents must be running on a control-plane node, L3 agents running on a compute node do not provide SNAT services.
4.6 Availability Zones #
While planning your OpenStack deployment, you should decide on how to zone various types of nodes - such as compute, block storage, and object storage. For example, you may decide to place all servers in the same rack in the same zone. For larger deployments, you may plan more elaborate redundancy schemes for redundant power, network ISP connection, and even physical firewalling between zones (this aspect is outside the scope of this document).
SUSE OpenStack Cloud offers APIs, CLIs and Horizon UIs for the administrator to define and user to consume, availability zones for Nova, Cinder and Swift services. This section outlines the process to deploy specific types of nodes to specific physical servers, and makes a statement of available support for these types of availability zones in the current release.
By default, SUSE OpenStack Cloud is deployed in a single availability zone upon installation. Multiple availability zones can be configured by an administrator post-install, if required. Refer to OpenStack Docs:Scaling your environment
4.7 Compute with KVM #
You can deploy your KVM nova-compute nodes either during initial installation or by adding compute nodes post initial installation.
While adding compute nodes post initial installation, you can specify the target physical servers for deploying the compute nodes.
Learn more about adding compute nodes in Book “Operations Guide”, Chapter 13 “System Maintenance”, Section 13.1 “Planned System Maintenance”, Section 13.1.3 “Planned Compute Maintenance”, Section 13.1.3.4 “Adding Compute Node”.
4.8 Nova Availability Zones #
Nova host aggregates and Nova availability zones can be used to segregate Nova compute nodes across different failure zones.
4.9 Compute with ESX Hypervisor #
Compute nodes deployed on ESX Hypervisor can be made highly available using the HA feature of VMware ESX Clusters. For more information on VMware HA, please refer to your VMware ESX documentation.
4.10 Cinder Availability Zones #
Cinder availability zones are not supported for general consumption in the current release.
4.11 Object Storage with Swift #
High availability in Swift is achieved at two levels.
Control Plane
The Swift API is served by multiple Swift proxy nodes. Client requests are directed to all Swift proxy nodes by the HA Proxy load balancer in round-robin fashion. The HA Proxy load balancer regularly checks the node is responding, so that if it fails, traffic is directed to the remaining nodes. The Swift service will continue to operate and respond to client requests as long as at least one Swift proxy server is running.
If a Swift proxy node fails in the middle of a transaction, the transaction fails. However it is standard practice for Swift clients to retry operations. This is transparent to applications that use the python-swiftclient library.
The entry-scale example cloud models contain three Swift proxy nodes. However, it is possible to add additional clusters with additional Swift proxy nodes to handle a larger workload or to provide additional resiliency.
Data
Multiple replicas of all data is stored. This happens for account, container and object data. The example cloud models recommend a replica count of three. However, you may change this to a higher value if needed.
When Swift stores different replicas of the same item on disk, it ensures that as far as possible, each replica is stored in a different zone, server or drive. This means that if a single server of disk drives fails, there should be two copies of the item on other servers or disk drives.
If a disk drive is failed, Swift will continue to store three replicas. The replicas that would normally be stored on the failed drive are “handed off” to another drive on the system. When the failed drive is replaced, the data on that drive is reconstructed by the replication process. The replication process re-creates the “missing” replicas by copying them to the drive using one of the other remaining replicas. While this is happening, Swift can continue to store and retrieve data.
4.12 Highly Available Cloud Applications and Workloads #
Projects writing applications to be deployed in the cloud must be aware of the cloud architecture and potential points of failure and architect their applications accordingly for high availability.
Some guidelines for consideration:
Assume intermittent failures and plan for retries
OpenStack Service APIs: invocations can fail - you should carefully evaluate the response of each invocation, and retry in case of failures.
Compute: VMs can die - monitor and restart them
Network: Network calls can fail - retry should be successful
Storage: Storage connection can hiccup - retry should be successful
Build redundancy into your application tiers
Replicate VMs containing stateless services such as Web application tier or Web service API tier and put them behind load balancers (you must implement your own HA Proxy type load balancer in your application VMs until SUSE OpenStack Cloud delivers the LBaaS service).
Boot the replicated VMs into different Nova availability zones.
If your VM stores state information on its local disk (Ephemeral Storage), and you cannot afford to lose it, then boot the VM off a Cinder volume.
Take periodic snapshots of the VM which will back it up to Swift through Glance.
Your data on ephemeral may get corrupted (but not your backup data in Swift and not your data on Cinder volumes).
Take regular snapshots of Cinder volumes and also back up Cinder volumes or your data exports into Swift.
Instead of rolling your own highly available stateful services, use readily available SUSE OpenStack Cloud platform services such as Designate, the DNS service.
4.13 What is not Highly Available? #
- Cloud Lifecycle Manager
The Cloud Lifecycle Manager in SUSE OpenStack Cloud is not highly available. The Cloud Lifecycle Manager state/data are all maintained in a filesystem and are backed up by the Freezer service. In case of Cloud Lifecycle Manager failure, the state/data can be recovered from the backup.
- Control Plane
High availability (HA) is supported for the Network Services LBaaS and FWaaS. HA is not supported for VPNaaS.
- Nova-consoleauth
Nova-consoleauth is a singleton service, it can only run on a single node at a time. While nova-consoleauth is not high availability, some work has been done to provide the ability to switch nova-consoleauth to another controller node in case of a failure.
- Cinder Volume and Backup Services
Cinder Volume and Backup Services are not high availability and started on one controller node at a time. More information on Cinder Volume and Backup Services can be found in Book “Operations Guide”, Chapter 7 “Managing Block Storage”, Section 7.1 “Managing Block Storage using Cinder”, Section 7.1.3 “Managing Cinder Volume and Backup Services”.
- Keystone Cron Jobs
The Keystone cron job is a singleton service, which can only run on a single node at a time. A manual setup process for this job will be required in case of a node failure. More information on enabling the cron job for Keystone on the other nodes can be found in Book “Operations Guide”, Chapter 4 “Managing Identity”, Section 4.12 “Identity Service Notes and Limitations”, Section 4.12.4 “System cron jobs need setup”.
4.14 More Information #
Part II Cloud Lifecycle Manager Overview #
This section contains information on the Input Model and the Example Configurations.
- 5 Input Model
This document describes how SUSE OpenStack Cloud input models can be used to define and configure the cloud.
- 6 Configuration Objects
The top-level cloud configuration file,
cloudConfig.yml, defines some global values for SUSE OpenStack Cloud, as described in the table below.- 7 Other Topics
Names are generated by the configuration processor for all allocated IP addresses. A server connected to multiple networks will have multiple names associated with it. One of these may be assigned as the hostname for a server via the network-group configuration (see Section 6.12, “NIC Mappings”). Na…
- 8 Configuration Processor Information Files
In addition to producing all of the data needed to deploy and configure the cloud, the configuration processor also creates a number of information files that provide details of the resulting configuration.
- 9 Example Configurations
The SUSE OpenStack Cloud 8 system ships with a collection of pre-qualified example configurations. These are designed to help you to get up and running quickly with a minimum number of configuration changes.
- 10 Modifying Example Configurations for Compute Nodes
This section contains detailed information about the Compute Node parts of the input model. For example input models, see Chapter 9, Example Configurations. For general descriptions of the input model, see Section 6.14, “Networks”.
- 11 Modifying Example Configurations for Object Storage using Swift
This section contains detailed descriptions about the Swift-specific parts of the input model. For example input models, see Chapter 9, Example Configurations. For general descriptions of the input model, see Section 6.14, “Networks”. In addition, the Swift ring specifications are available in the ~…
- 12 Alternative Configurations
In SUSE OpenStack Cloud 8 there are alternative configurations that we recommend for specific purposes.
5 Input Model #
5.1 Introduction to the Input Model #
This document describes how SUSE OpenStack Cloud input models can be used to define and configure the cloud.
SUSE OpenStack Cloud ships with a set of example input models that can be used as starting points for defining a custom cloud. An input model allows you, the cloud administrator, to describe the cloud configuration in terms of:
Which OpenStack services run on which server nodes
How individual servers are configured in terms of disk and network adapters
The overall network configuration of the cloud
Network traffic separation
CIDR and VLAN assignments
The input model is consumed by the configuration processor which parses and validates the input model and outputs the effective configuration that will be deployed to each server that makes up your cloud.
The document is structured as follows:
- This explains the ideas behind the declarative model approach used in SUSE OpenStack Cloud 8 and the core concepts used in describing that model
- This section provides a description of each of the configuration entities in the input model
- In this section we provide samples and definitions of some of the more important configuration entities
5.2 Concepts #
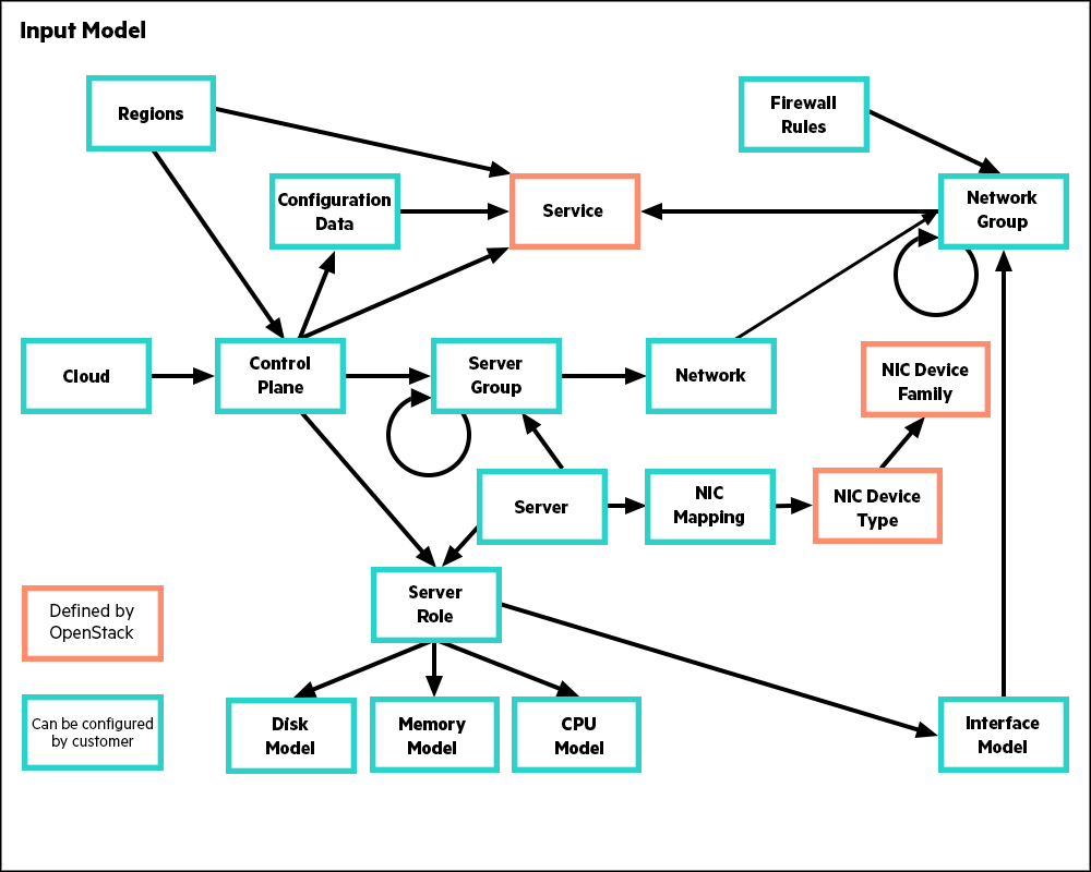
An SUSE OpenStack Cloud 8 cloud is defined by a declarative model that is described in a series of configuration objects. These configuration objects are represented in YAML files which together constitute the various example configurations provided as templates with this release. These examples can be used nearly unchanged, with the exception of necessary changes to IP addresses and other site and hardware-specific identifiers. Alternatively, the examples may be customized to meet site requirements.
The following diagram shows the set of configuration objects and their relationships. All objects have a name that you may set to be something meaningful for your context. In the examples these names are provided in capital letters as a convention. These names have no significance to SUSE OpenStack Cloud, rather it is the relationships between them that define the configuration.
The configuration processor reads and validates the input model described in the YAML files discussed above, combines it with the service definitions provided by SUSE OpenStack Cloud and any persisted state information about the current deployment to produce a set of Ansible variables that can be used to deploy the cloud. It also produces a set of information files that provide details about the configuration.
The relationship between the file systems on the SUSE OpenStack Cloud deployment server and the configuration processor is shown in the following diagram. Below the line are the directories that you, the cloud administrator, edit to declare the cloud configuration. Above the line are the directories that are internal to the Cloud Lifecycle Manager such as Ansible playbooks and variables.
The input model is read from the
~/openstack/my_cloud/definition directory. Although the
supplied examples use separate files for each type of object in the model,
the names and layout of the files have no significance to the configuration
processor, it simply reads all of the .yml files in this directory. Cloud
administrators are therefore free to use whatever structure is best for their
context. For example, you may decide to maintain separate files or
sub-directories for each physical rack of servers.
As mentioned, the examples use the conventional upper casing for object names, but these strings are used only to define the relationship between objects. They have no specific significance to the configuration processor.
5.2.1 Cloud #
The Cloud definition includes a few top-level configuration values such as the name of the cloud, the host prefix, details of external services (NTP, DNS, SMTP) and the firewall settings.
The location of the cloud configuration file also tells the configuration processor where to look for the files that define all of the other objects in the input model.
5.2.2 Control Planes #
A control-plane runs one or more distributed across and .
A control-plane uses servers with a particular .
A provides the operating environment for a set of ; normally consisting of a set of shared services (MariaDB, RabbitMQ, HA Proxy, Apache, etc.), OpenStack control services (API, schedulers, etc.) and the they are managing (compute, storage, etc.).
A simple cloud may have a single which runs all of the . A more complex cloud may have multiple to allow for more than one instance of some services. Services that need to consume (use) another service (such as Neutron consuming MariaDB, Nova consuming Neutron) always use the service within the same . In addition a control-plane can describe which services can be consumed from other control-planes. It is one of the functions of the configuration processor to resolve these relationships and make sure that each consumer/service is provided with the configuration details to connect to the appropriate provider/service.
Each is structured as and . The are typically used to host the OpenStack services that manage the cloud such as API servers, database servers, Neutron agents, and Swift proxies, while the are used to host the scale-out OpenStack services such as Nova-Compute or Swift-Object services. This is a representation convenience rather than a strict rule, for example it is possible to run the Swift-Object service in the management cluster in a smaller-scale cloud that is not designed for scale-out object serving.
A cluster can contain one or more and you can have one or more depending on the capacity and scalability needs of the cloud that you are building. Spreading services across multiple provides greater scalability, but it requires a greater number of physical servers. A common pattern for a large cloud is to run high data volume services such as monitoring and logging in a separate cluster. A cloud with a high object storage requirement will typically also run the Swift service in its own cluster.
Clusters in this context are a mechanism for grouping service components in physical servers, but all instances of a component in a work collectively. For example, if HA Proxy is configured to run on multiple clusters within the same then all of those instances will work as a single instance of the ha-proxy service.
Both and define the type (via a list of ) and number of servers (min and max or count) they require.
The can also define a list of failure-zones () from which to allocate servers.
5.2.2.1 Control Planes and Regions #
A region in OpenStack terms is a collection of URLs that together provide a
consistent set of services (Nova, Neutron, Swift, etc). Regions are
represented in the Keystone identity service catalog. In SUSE OpenStack Cloud,
multiple regions are not supported. Only Region0 is valid.
In a simple single control-plane cloud, there is no need for a separate region definition and the control-plane itself can define the region name.
5.2.3 Services #
A runs one or more .
A service is the collection of that provide a particular feature; for example, Nova provides the compute service and consists of the following service-components: nova-api, nova-scheduler, nova-conductor, nova-novncproxy, and nova-compute. Some services, like the authentication/identity service Keystone, only consist of a single service-component.
To define your cloud, all you need to know about a service are the names of the . The details of the services themselves and how they interact with each other is captured in service definition files provided by SUSE OpenStack Cloud.
When specifying your SUSE OpenStack Cloud cloud you have to decide where components will run and how they connect to the networks. For example, should they all run in one sharing common services or be distributed across multiple to provide separate instances of some services? The SUSE OpenStack Cloud supplied examples provide solutions for some typical configurations.
Where services run is defined in the . How they connect to networks is defined in the .
5.2.4 Server Roles #
and use with a particular set of s.
You are going to be running the services on physical , and you are going to need a way to specify which type of servers you want to use where. This is defined via the . Each describes how to configure the physical aspects of a server to fulfill the needs of a particular role. You will generally use a different role whenever the servers are physically different (have different disks or network interfaces) or if you want to use some specific servers in a particular role (for example to choose which of a set of identical servers are to be used in the control plane).
Each has a relationship to four other entities:
The specifies how to configure and use a server's local storage and it specifies disk sizing information for virtual machine servers. The disk model is described in the next section.
The describes how a server's network interfaces are to be configured and used. This is covered in more details in the networking section.
An optional specifies how to configure and use huge pages. The memory-model specifies memory sizing information for virtual machine servers.
An optional specifies how the CPUs will be used by Nova and by DPDK. The cpu-model specifies CPU sizing information for virtual machine servers.
5.2.5 Disk Model #
Each physical disk device is associated with a or a .
are consumed by .
are divided into .
are mounted as file systems or consumed by services.
Disk-models define how local storage is to be configured and presented to . Disk-models are identified by a name, which you will specify. The SUSE OpenStack Cloud examples provide some typical configurations. As this is an area that varies with respect to the services that are hosted on a server and the number of disks available, it is impossible to cover all possible permutations you may need to express via modifications to the examples.
Within a , disk devices are assigned to either a or a .
A is a set of one or more disks that are to be consumed directly by a service. For example, a set of disks to be used by Swift. The device-group identifies the list of disk devices, the service, and a few service-specific attributes that tell the service about the intended use (for example, in the case of Swift this is the ring names). When a device is assigned to a device-group, the associated service is responsible for the management of the disks. This management includes the creation and mounting of file systems. (Swift can provide additional data integrity when it has full control over the file systems and mount points.)
A is used to present disk devices in a LVM volume group. It also contains details of the logical volumes to be created including the file system type and mount point. Logical volume sizes are expressed as a percentage of the total capacity of the volume group. A can also be consumed by a service in the same way as a . This allows services to manage their own devices on configurations that have limited numbers of disk drives.
Disk models also provide disk sizing information for virtual machine servers.
5.2.6 Memory Model #
Memory models define how the memory of a server should be configured to meet the needs of a particular role. It allows a number of HugePages to be defined at both the server and numa-node level.
Memory models also provide memory sizing information for virtual machine servers.
Memory models are optional - it is valid to have a server role without a memory model.
5.2.7 CPU Model #
CPU models define how CPUs of a server will be used. The model allows CPUs to be assigned for use by components such as Nova (for VMs) and Open vSwitch (for DPDK). It also allows those CPUs to be isolated from the general kernel SMP balancing and scheduling algorithms.
CPU models also provide CPU sizing information for virtual machine servers.
CPU models are optional - it is valid to have a server role without a cpu model.
5.2.8 Servers #
have a which determines how they will be used in the cloud.
(in the input model) enumerate the resources available for your cloud. In addition, in this definition file you can either provide SUSE OpenStack Cloud with all of the details it needs to PXE boot and install an operating system onto the server, or, if you prefer to use your own operating system installation tooling you can simply provide the details needed to be able to SSH into the servers and start the deployment.
The address specified for the server will be the one used by SUSE OpenStack Cloud for lifecycle management and must be part of a network which is in the input model. If you are using SUSE OpenStack Cloud to install the operating system this network must be an untagged VLAN. The first server must be installed manually from the SUSE OpenStack Cloud ISO and this server must be included in the input model as well.
In addition to the network details used to install or connect to the server, each server defines what its is and to which it belongs.
5.2.9 Server Groups #
A is associated with a .
A can use as failure zones for server allocation.
A may be associated with a list of .
A can contain other .
The practice of locating physical servers in a number of racks or enclosures in a data center is common. Such racks generally provide a degree of physical isolation that allows for separate power and/or network connectivity.
In the SUSE OpenStack Cloud model we support this configuration by allowing you to define a hierarchy of . Each is associated with one , normally at the bottom of the hierarchy.
are an optional part of the input model - if you do not define any, then all and will be allocated as if they are part of the same .
5.2.9.1 Server Groups and Failure Zones #
A defines a list of as the failure zones from which it wants to use servers. All servers in a listed as a failure zone in the and any they contain are considered part of that failure zone for allocation purposes. The following example shows how three levels of can be used to model a failure zone consisting of multiple racks, each of which in turn contains a number of .
When allocating , the configuration processor will traverse down the hierarchy of listed as failure zones until it can find an available server with the required . If the allocation policy is defined to be strict, it will allocate equally across each of the failure zones. A or can also independently specify the failure zones it wants to use if needed.
5.2.9.2 Server Groups and Networks #
Each L3 in a cloud must be associated with all or some of the , typically following a physical pattern (such as having separate networks for each rack or set of racks). This is also represented in the SUSE OpenStack Cloud model via , each group lists zero or more networks to which associated with at or below this point in the hierarchy are connected.
When the configuration processor needs to resolve the specific a should be configured to use, it traverses up the hierarchy of , starting with the group the server is directly associated with, until it finds a server-group that lists a network in the required network group.
The level in the hierarchy at which a is associated will depend on the span of connectivity it must provide. In the above example there might be networks in some which are per rack (that is Rack 1 and Rack 2 list different networks from the same ) and in a different that span failure zones (the network used to provide floating IP addresses to virtual machines for example).
5.2.10 Networking #
In addition to the mapping of to specific and we must also be able to define how the connect to one or more .
In a simple cloud there may be a single L3 network but more typically there are functional and physical layers of network separation that need to be expressed.
Functional network separation provides different networks for different types of traffic; for example, it is common practice in even small clouds to separate the External APIs that users will use to access the cloud and the external IP addresses that users will use to access their virtual machines. In more complex clouds it is common to also separate out virtual networking between virtual machines, block storage traffic, and volume traffic onto their own sets of networks. In the input model, this level of separation is represented by .
Physical separation is required when there are separate L3 network segments providing the same type of traffic; for example, where each rack uses a different subnet. This level of separation is represented in the input model by the within each .
5.2.10.1 Network Groups #
Service endpoints attach to in a specific .
can define routes to other .
encapsulate the configuration for via
A defines the traffic separation model and all of the properties that are common to the set of L3 networks that carry each type of traffic. They define where services are attached to the network model and the routing within that model.
In terms of connectivity, all that has to be captured in the definition are the same service-component names that are used when defining . SUSE OpenStack Cloud also allows a default attachment to be used to specify "all service-components" that are not explicitly connected to another . So, for example, to isolate Swift traffic, the swift-account, swift-container, and swift-object service components are attached to an "Object" and all other services are connected to "MANAGEMENT" via the default relationship.
The name of the "MANAGEMENT" cannot be changed. It must be upper case. Every SUSE OpenStack Cloud requires this network group in order to be valid.
The details of how each service connects, such as what port it uses, if it should be behind a load balancer, if and how it should be registered in Keystone, and so forth, are defined in the service definition files provided by SUSE OpenStack Cloud.
In any configuration with multiple networks, controlling the routing is a major consideration. In SUSE OpenStack Cloud, routing is controlled at the level. First, all are configured to provide the route to any other in the same . In addition, a may be configured to provide the route any other in the same ; for example, if the internal APIs are in a dedicated (a common configuration in a complex network because a network group with load balancers cannot be segmented) then other may need to include a route to the internal API so that services can access the internal API endpoints. Routes may also be required to define how to access an external storage network or to define a general default route.
As part of the SUSE OpenStack Cloud deployment, networks are configured to act as the default route for all traffic that was received via that network (so that response packets always return via the network the request came from).
Note that SUSE OpenStack Cloud will configure the routing rules on the servers it deploys and will validate that the routes between services exist in the model, but ensuring that gateways can provide the required routes is the responsibility of your network configuration. The configuration processor provides information about the routes it is expecting to be configured.
For a detailed description of how the configuration processor validates routes, refer to Section 7.6, “Network Route Validation”.
5.2.10.1.1 Load Balancers #
provide a specific type of routing and are defined as a relationship between the virtual IP address (VIP) on a network in one and a set of service endpoints (which may be on in the same or a different ).
As each is defined providing a virtual IP on a , it follows that those s can each only have one associated to them.
The definition includes a list of and endpoint roles it will provide a virtual IP for. This model allows service-specific to be defined on different . A "default" value is used to express "all service-components" which require a virtual IP address and are not explicitly configured in another configuration. The details of how the should be configured for each service, such as which ports to use, how to check for service liveness, etc., are provided in the SUSE OpenStack Cloud supplied service definition files.
Where there are multiple instances of a service (for example, in a cloud with multiple control-planes), each control-plane needs its own set of virtual IP address and different values for some properties such as the external name and security certificate. To accommodate this in SUSE OpenStack Cloud 8, load-balancers are defined as part of the control-plane, with the network groups defining just which load-balancers are attached to them.
Load balancers are always implemented by an ha-proxy service in the same control-plane as the services.
5.2.10.1.2 Separation of Public, Admin, and Internal Endpoints #
The list of endpoint roles for a make it possible to configure separate for public and internal access to services, and the configuration processor uses this information to both ensure the correct registrations in Keystone and to make sure the internal traffic is routed to the correct endpoint. SUSE OpenStack Cloud services are configured to only connect to other services via internal virtual IP addresses and endpoints, allowing the name and security certificate of public endpoints to be controlled by the customer and set to values that may not be resolvable/accessible from the servers making up the cloud.
Note that each defined in the input model will be allocated a separate virtual IP address even when the load-balancers are part of the same . Because of the need to be able to separate both public and internal access, SUSE OpenStack Cloud will not allow a single to provide both public and internal access. in this context are logical entities (sets of rules to transfer traffic from a virtual IP address to one or more endpoints).
The following diagram shows a possible configuration in which the hostname associated with the public URL has been configured to resolve to a firewall controlling external access to the cloud. Within the cloud, SUSE OpenStack Cloud services are configured to use the internal URL to access a separate virtual IP address.
5.2.10.1.3 Network Tags #
Network tags are defined by some SUSE OpenStack Cloud and are used to convey information between the network model and the service, allowing the dependent aspects of the service to be automatically configured.
Network tags also convey requirements a service may have for aspects of the server network configuration, for example, that a bridge is required on the corresponding network device on a server where that service-component is installed.
See Section 6.13.2, “Network Tags” for more information on specific tags and their usage.
5.2.10.2 Networks #
A is part of a .
are fairly simple definitions. Each defines the details of its VLAN, optional address details (CIDR, start and end address, gateway address), and which it is a member of.
5.2.10.3 Interface Model #
A identifies an that describes how its network interfaces are to be configured and used.
Network groups are mapped onto specific network interfaces via an , which describes the network devices that need to be created (bonds, ovs-bridges, etc.) and their properties.
An acts like a template; it can define how some or all of the are to be mapped for a particular combination of physical NICs. However, it is the on each server that determine which are required and hence which interfaces and will be configured. This means that can be shared between different . For example, an API role and a database role may share an interface model even though they may have different disk models and they will require a different subset of the .
Within an , physical ports are identified by a device name, which in turn is resolved to a physical port on a server basis via a . To allow different physical servers to share an , the is defined as a property of each .
The interface-model can also used to describe how network
devices are to be configured for use with DPDK, SR-IOV, and PCI Passthrough.
5.2.10.4 NIC Mapping #
When a has more than a single physical network
port, a is required to unambiguously identify
each port. Standard Linux mapping of ports to interface names at the time of
initial discovery (for example, eth0,
eth1, eth2, ...) is not uniformly
consistent
from server to server, so a mapping of PCI bus address to interface name is
instead.
NIC mappings are also used to specify the device type for interfaces that are to be used for SR-IOV or PCI Passthrough. Each SUSE OpenStack Cloud release includes the data for the supported device types.
5.2.10.5 Firewall Configuration #
The configuration processor uses the details it has about which networks and ports use to create a set of firewall rules for each server. The model allows additional user-defined rules on a per basis.
5.2.11 Configuration Data #
Configuration Data is used to provide settings which have to be applied in a specific context, or where the data needs to be verified against or merged with other values in the input model.
For example, when defining a Neutron provider network to be used by Octavia, the network needs to be included in the routing configuration generated by the Configuration Processor.
6 Configuration Objects #
6.1 Cloud Configuration #
The top-level cloud configuration file, cloudConfig.yml,
defines some global values for SUSE OpenStack Cloud, as described in the table below.
The snippet below shows the start of the control plane definition file.
---
product:
version: 2
cloud:
name: entry-scale-kvm
hostname-data:
host-prefix: ardana
member-prefix: -m
ntp-servers:
- "ntp-server1"
# dns resolving configuration for your site
dns-settings:
nameservers:
- name-server1
firewall-settings:
enable: true
# log dropped packets
logging: true
audit-settings:
audit-dir: /var/audit
default: disabled
enabled-services:
- keystone| Key | Value Description |
|---|---|
| name | An administrator-defined name for the cloud |
| hostname-data (optional) |
Provides control over some parts of the generated names (see ) Consists of two values:
|
| ntp-servers (optional) |
A list of external NTP servers your cloud has access to. If specified by name then the names need to be resolvable via the external DNS nameservers you specify in the next section. All servers running the "ntp-server" component will be configured to use these external NTP servers. |
| dns-settings (optional) |
DNS configuration data that will be applied to all servers. See example configuration for a full list of values. |
| smtp-settings (optional) |
SMTP client configuration data that will be applied to all servers. See example configurations for a full list of values. |
| firewall-settings (optional) |
Used to enable/disable the firewall feature and to enable/disable logging of dropped packets. The default is to have the firewall enabled. |
| audit-settings (optional) |
Used to enable/disable the production of audit data from services. The default is to have audit disabled for all services. |
6.2 Control Plane #
The snippet below shows the start of the control plane definition file.
---
product:
version: 2
control-planes:
- name: control-plane-1
control-plane-prefix: cp1
region-name: region0
failure-zones:
- AZ1
- AZ2
- AZ3
configuration-data:
- NEUTRON-CONFIG-CP1
- OCTAVIA-CONFIG-CP1
common-service-components:
- logging-producer
- monasca-agent
- freezer-agent
- stunnel
- lifecycle-manager-target
clusters:
- name: cluster1
cluster-prefix: c1
server-role: CONTROLLER-ROLE
member-count: 3
allocation-policy: strict
service-components:
- lifecycle-manager
- ntp-server
- swift-ring-builder
- mysql
- ip-cluster
...
resources:
- name: compute
resource-prefix: comp
server-role: COMPUTE-ROLE
allocation-policy: any
min-count: 0
service-components:
- ntp-client
- nova-compute
- nova-compute-kvm
- neutron-l3-agent
...| Key | Value Description |
|---|---|
| name |
This name identifies the control plane. This value is used to persist server allocations Section 7.3, “Persisted Data” and cannot be changed once servers have been allocated. |
| control-plane-prefix (optional) |
The control-plane-prefix is used as part of the hostname (see Section 7.2, “Name Generation”). If not specified, the control plane name is used. |
| region-name |
This name identifies the Keystone region within which services in the
control plane will be registered. In SUSE OpenStack Cloud, multiple regions are
not supported. Only
For clouds consisting of multiple control planes, this attribute should
be omitted and the regions object should be used to set the region
name ( |
| uses (optional) |
Identifies the services this control will consume from other control planes (see Section 6.2.3, “Multiple Control Planes”). |
| load-balancers (optional) |
A list of load balancer definitions for this control plane (see Section 6.2.4, “Load Balancer Definitions in Control Planes”). For a multi control-plane cloud load balancers must be defined in each control-plane. For a single control-plane cloud they may be defined either in the control plane or as part of a network group. |
| common-service-components (optional) |
This lists a set of service components that run on all servers in the control plane (clusters and resource pools). |
| failure-zones (optional) |
A list of names that servers for this control plane will be allocated from. If no failure-zones are specified, only servers not associated with a will be used. (See Section 5.2.9.1, “Server Groups and Failure Zones” for a description of server-groups as failure zones.) |
| configuration-data (optional) |
A list of configuration data settings to be used for services in this control plane (see Section 5.2.11, “Configuration Data”). |
| clusters |
A list of clusters for this control plane (see Section 6.2.1, “ Clusters”). |
| resources |
A list of resource groups for this control plane (see Section 6.2.2, “Resources”). |
6.2.1 Clusters #
| Key | Value Description |
|---|---|
| name |
Cluster and resource names must be unique within a control plane. This value is used to persist server allocations (see Section 7.3, “Persisted Data”) and cannot be changed once servers have been allocated. |
| cluster-prefix (optional) |
The cluster prefix is used in the hostname (see Section 7.2, “Name Generation”). If not supplied then the cluster name is used. |
| server-role |
This can either be a string (for a single role) or a list of roles. Only servers matching one of the specified will be allocated to this cluster. (see Section 5.2.4, “Server Roles” for a description of server roles) |
| service-components |
The list of to be deployed on the servers allocated for the cluster. (The common-service-components for the control plane are also deployed.) |
|
member-count min-count max-count (all optional) |
Defines the number of servers to add to the cluster. The number of servers that can be supported in a cluster depends on the services it is running. For example MariaDB and RabbitMQ can only be deployed on clusters on 1 (non-HA) or 3 (HA) servers. Other services may support different sizes of cluster. If min-count is specified, then at least that number of servers will be allocated to the cluster. If min-count is not specified it defaults to a value of 1. If max-count is specified, then the cluster will be limited to that number of servers. If max-count is not specified then all servers matching the required role and failure-zones will be allocated to the cluster. Specifying member-count is equivalent to specifying min-count and max-count with the same value. |
| failure-zones (optional) |
A list of that servers will be allocated from. If specified, it overrides the list of values specified for the control-plane. If not specified, the control-plane value is used. (see Section 5.2.9.1, “Server Groups and Failure Zones” for a description of server groups as failure zones). |
| allocation-policy (optional) |
Defines how failure zones will be used when allocating servers. strict: Server allocations will be distributed across all specified failure zones. (if max-count is not a whole number, an exact multiple of the number of zones, then some zones may provide one more server than other zones) any: Server allocations will be made from any combination of failure zones. The default allocation-policy for a cluster is strict. |
| configuration-data (optional) |
A list of configuration-data settings that will be applied to the services in this cluster. The values for each service will be combined with any values defined as part of the configuration-data list for the control-plane. If a value is specified by settings in both lists, the value defined here takes precedence. |
6.2.2 Resources #
| Key | Value Description |
|---|---|
| name |
The name of this group of resources. Cluster names and resource-node names must be unique within a control plane. Additionally, clusters and resources cannot share names within a control-plane. This value is used to persist server allocations (see Section 7.3, “Persisted Data”) and cannot be changed once servers have been allocated. |
| resource-prefix | The resource-prefix is used in the name generation. (see Section 7.2, “Name Generation”) |
| server-role | This can either be a string (for a single role) or a list of roles. Only servers matching one of the specified will be allocated to this resource group. (see Section 5.2.4, “Server Roles” for a description of server roles). |
| service-components | The list of to be deployed on the servers in this resource group. (The common-service-components for the control plane are also deployed.) |
|
member-count min-count max-count (all optional) |
Defines the number of servers to add to the cluster. The number of servers that can be supported in a cluster depends on the services it is running. For example MariaDB and RabbitMQ can only be deployed on clusters on 1 (non-HA) or 3 (HA) servers. Other services may support different sizes of cluster. If min-count is specified, then at least that number of servers will be allocated to the cluster. If min-count is not specified it defaults to a value of 1. If max-count is specified, then the cluster will be limited to that number of servers. If max-count is not specified then all servers matching the required role and failure-zones will be allocated to the cluster. Specifying member-count is equivalent to specifying min-count and max-count with the same value. |
| failure-zones (optional) | A list of that servers will be allocated from. If specified, it overrides the list of values specified for the control-plane. If not specified, the control-plane value is used. (see Section 5.2.9.1, “Server Groups and Failure Zones” for a description of server groups as failure zones). |
| allocation-policy (optional) |
Defines how failure zones will be used when allocating servers. strict: Server allocations will be distributed across all specified failure zones. (if max-count is not a whole number, an exact multiple of the number of zones, then some zones may provide one more server than other zones) any: Server allocations will be made from any combination of failure zones. The default allocation-policy for resources is any. |
| configuration-data (optional) | A list of configuration-data settings that will be applied to the services in this cluster. The values for each service will be combined with any values defined as part of the configuration-data list for the control-plane. If a value is specified by settings in both lists, the value defined here takes precedence. |
6.2.3 Multiple Control Planes #
The dependencies between service components (for example, Nova needs
MariaDB and Keystone API) is defined as part of the service definitions
provide by SUSE OpenStack Cloud, the control-planes define how those dependencies will
be met. For clouds consisting of multiple control-planes, the relationship
between services in different control planes is defined by a
uses attribute in its control-plane object. Services
will always use other services in the same control-plane before looking to
see if the required service can be provided from another control-plane.
For example, a service component in control-plane
cp-2 (for example, nova-api) might use service
components from control-plane cp-shared (for example,
keystone-api).
control-planes:
- name: cp-2
uses:
- from: cp-shared
service-components:
- any| Key | Value Description |
|---|---|
| from | The name of the control-plane providing services which may be consumed by this control-plane. |
| service-components |
A list of service components from the specified control-plane which may
be consumed by services in this control-plane. The reserved keyword
any indicates that any service component from the
specified control-plane may be consumed by services in this
control-plane.
|
6.2.4 Load Balancer Definitions in Control Planes #
Starting in SUSE OpenStack Cloud 8, a load-balancer may be defined within a
control-plane object, and referenced by name from a network-groups object.
The following example shows load balancer extlb defined in
control-plane cp1 and referenced from the EXTERNAL-API
network group. See section Load balancers for a complete description of load
balance attributes.
network-groups:
- name: EXTERNAL-API
load-balancers:
- extlb
control-planes:
- name: cp1
load-balancers:
- provider: ip-cluster
name: extlb
external-name:
tls-components:
- default
roles:
- public
cert-file: cp1-extlb-cert6.3 Load Balancers #
Load balancers may be defined as part of a network-group object, or as part of a control-plane object. When a load-balancer is defined in a control-plane, it must be referenced by name only from the associated network-group object.
For clouds consisting of multiple control planes, load balancers must be defined as part of a control-plane object. This allows different load balancer configurations for each control plane.
In either case, a load-balancer definition has the following attributes:
load-balancers:
- provider: ip-cluster
name: extlb
external-name:
tls-components:
- default
roles:
- public
cert-file: cp1-extlb-cert| Key | Value Description |
|---|---|
| name | An administrator defined name for the load balancer. This name is used to make the association from a network-group. |
| provider |
The service component that implements the load balancer. Currently only
ip-cluster (ha-proxy) is supported. Future releases
will provide support for external load balancers.
|
| roles |
The list of endpoint roles that this load balancer provides (see
below).
Valid roles are
public, internal, and
admin. To ensure separation of concerns, the role
public cannot be combined with any other role. See
Load Balancers for an example of how the role provides endpoint
separation.
|
| components (optional) | The list of service-components for which the load balancer provides a non-encrypted virtual IP address for. |
| tls-components (optional) | The list of service-components for which the load balancer provides TLS-terminated virtual IP addresses for. |
| external-name (optional) | The name to be registered in Keystone for the publicURL. If not specified, the virtual IP address will be registered. Note that this value cannot be changed after the initial deployment. |
| cert-file (optional) |
The name of the certificate file to be used for tls endpoints. If not
specified, a file name will be constructed using the format
CP-NAME-LB-NAME-cert,
where CP-NAME is the
control-plane name and
LB-NAME is the
load-balancer name.
|
6.4 Regions #
The regions configuration object is used to define how a set of services from
one or more control-planes are mapped into Openstack regions (entries within
the Keystone catalog). In SUSE OpenStack Cloud, multiple regions are not
supported. Only Region0 is valid.
Within each region a given service is provided by one control plane, but the set of services in the region may be provided by multiple control planes.
| Key | Value Description |
|---|---|
| name | The name of the region in the Keystone service catalog. |
| includes | A list of services to include in this region, broken down by the control planes providing the services. |
| Key | Value Description |
|---|---|
| control-plane | A control-plane name. |
| services |
A list of service names. This list specifies the services from this
control-plane to be included in this region. The reserved keyword
all may be used when all services from the
control-plane are to be included.
|
6.5 Servers #
The configuration object is used to list the available servers for deploying the cloud.
Optionally, it can be used as an input file to the operating system installation process, in which case some additional fields (identified below) will be necessary.
---
product:
version: 2
baremetal:
subnet: 192.168.10.0
netmask: 255.255.255.0
servers:
- id: controller1
ip-addr: 192.168.10.3
role: CONTROLLER-ROLE
server-group: RACK1
nic-mapping: HP-DL360-4PORT
mac-addr: b2:72:8d:ac:7c:6f
ilo-ip: 192.168.9.3
ilo-password: password
ilo-user: admin
- id: controller2
ip-addr: 192.168.10.4
role: CONTROLLER-ROLE
server-group: RACK2
nic-mapping: HP-DL360-4PORT
mac-addr: 8a:8e:64:55:43:76
ilo-ip: 192.168.9.4
ilo-password: password
ilo-user: admin| Key | Value Description |
|---|---|
| id | An administrator-defined identifier for the server. IDs must be unique and are used to track server allocations. (see Section 7.3, “Persisted Data”). |
| ip-addr |
The IP address is used by the configuration processor to install and configure the service components on this server. This IP address must be within the range of a defined in this model. When the servers file is being used for operating system installation, this IP address will be assigned to the node by the installation process, and the associated must be an untagged VLAN. |
| hostname (optional) | The value to use for the hostname of the server. If specified this will be used to set the hostname value of the server which will in turn be reflected in systems such as Nova, Monasca, etc. If not specified the hostname will be derived based on where the server is used and the network defined to provide hostnames. |
| role | Identifies the of the server. |
| nic-mapping | Name of the entry to apply to this server. (See Section 6.12, “NIC Mappings”.) |
| server-group (optional) | Identifies the entry that this server belongs to. (see Section 5.2.9, “Server Groups”) |
| boot-from-san (optional) | Must be set to true is the server needs to be configured to boot from SAN storage. Default is False |
| fcoe-interfaces (optional) | A list of network devices that will be used for accessing FCoE storage. This is only needed for devices that present as native FCoE, not devices such as Emulex which present as a FC device. |
| ansible-options (optional) |
A string of additional variables to be set when defining the server as
a host in Ansible. For example, ansible_ssh_port=5986
|
| mac-addr (optional) | Needed when the servers file is being used for operating system installation. This identifies the MAC address on the server that will be used to network install the operating system. |
| kopt-extras (optional) |
Provides additional command line arguments to be passed to the booting
network kernel. For example, vga=769 sets the video
mode for the install to low resolution which can be useful for remote
console users.
|
| ilo-ip (optional) | Needed when the servers file is being used for operating system installation. This provides the IP address of the power management (for example, IPMI, iLO) subsystem. |
| ilo-user (optional) | Needed when the servers file is being used for operating system installation. This provides the user name of the power management (for example, IPMI, iLO) subsystem. |
| ilo-password (optional) | Needed when the servers file is being used for operating system installation. This provides the user password of the power management (for example, IPMI, iLO) subsystem. |
| ilo-extras (optional) | Needed when the servers file is being used for operating system installation. Additional options to pass to ipmitool. For example, this may be required if the servers require additional IPMI addressing parameters. |
| moonshot (optional) |
Provides the node identifier for HPE Moonshot servers, for example,
c4n1 where c4 is the cartridge and n1 is node.
|
| hypervisor-id (optional) | This attribute serves two purposes: it indicates that this server is a virtual machine (VM), and it specifies the server id of the Cloud Lifecycle Manager hypervisor that will host the VM. |
| ardana-hypervisor (optional) |
When set to True, this attribute identifies a server as a Cloud Lifecycle Manager
hypervisor. A Cloud Lifecycle Manager hypervisor is a server that may be used to host
other servers that are themselves virtual machines. Default value is
False.
|
6.6 Server Groups #
The server-groups configuration object provides a mechanism for organizing servers and networks into a hierarchy that can be used for allocation and network resolution.
---
product:
version: 2
- name: CLOUD
server-groups:
- AZ1
- AZ2
- AZ3
networks:
- EXTERNAL-API-NET
- EXTERNAL-VM-NET
- GUEST-NET
- MANAGEMENT-NET
#
# Create a group for each failure zone
#
- name: AZ1
server-groups:
- RACK1
- name: AZ2
server-groups:
- RACK2
- name: AZ3
server-groups:
- RACK3
#
# Create a group for each rack
#
- name: RACK1
- name: RACK2
- name: RACK3| Key | Value Description |
|---|---|
| name | An administrator-defined name for the server group. The name is used to link server-groups together and to identify server-groups to be used as failure zones in a . (see Section 6.2, “Control Plane”) |
| server-groups (optional) | A list of server-group names that are nested below this group in the hierarchy. Each server group can only be listed in one other server group (that is in a strict tree topology). |
| networks (optional) | A list of network names (see Section 5.2.10.2, “Networks”). See Section 5.2.9.2, “Server Groups and Networks” for a description of how networks are matched to servers via server groups. |
6.7 Server Roles #
The server-roles configuration object is a list of the various server roles that you can use in your cloud. Each server role is linked to other configuration objects:
Disk model (Section 6.8, “ Disk Models”)
Interface model (Section 6.11, “Interface Models”)
Memory model (Section 6.9, “Memory Models”)
CPU model (Section 6.10, “ CPU Models”)
Server roles are referenced in the servers (see Section 6.7, “Server Roles”) configuration object above.
---
product:
version: 2
server-roles:
- name: CONTROLLER-ROLE
interface-model: CONTROLLER-INTERFACES
disk-model: CONTROLLER-DISKS
- name: COMPUTE-ROLE
interface-model: COMPUTE-INTERFACES
disk-model: COMPUTE-DISKS
memory-model: COMPUTE-MEMORY
cpu-model: COMPUTE-CPU| Key | Value Description |
|---|---|
| name | An administrator-defined name for the role. |
| interface-model |
The name of the to be used for this server-role. Different server-roles can use the same interface-model. |
| disk-model |
The name of the to use for this server-role. Different server-roles can use the same disk-model. |
| memory-model (optional) |
The name of the to use for this server-role. Different server-roles can use the same memory-model. |
| cpu-model (optional) |
The name of the to use for this server-role. Different server-roles can use the same cpu-model. |
6.8 Disk Models #
The disk-models configuration object is used to specify how the directly attached disks on the server should be configured. It can also identify which service or service component consumes the disk, for example, Swift object server, and provide service-specific information associated with the disk. It is also used to specify disk sizing information for virtual machine servers.
Disks can be used as raw devices or as logical volumes and the disk model provides a configuration item for each.
If the operating system has been installed by the SUSE OpenStack Cloud installation
process then the root disk will already have been set up as a volume-group
with a single logical-volume. This logical-volume will have been created on a
partition identified, symbolically, in the configuration files as
/dev/sda_root. This is due to the fact that different
BIOS systems (UEFI, Legacy) will result in different partition numbers on the
root disk.
---
product:
version: 2
disk-models:
- name: SES-DISKS
volume-groups:
- ...
device-groups:
- ...
vm-size:
...| Key | Value Description |
|---|---|
| name | The name of the disk-model that is referenced from one or more server-roles. |
| volume-groups | A list of volume-groups to be configured (see below). There must be at least one volume-group describing the root file system. |
| device-groups (optional) | A list of device-groups (see below) |
6.8.1 Volume Groups #
The configuration object is used to define volume groups and their constituent logical volumes.
Note that volume-groups are not exact analogs of device-groups. A volume-group specifies a set of physical volumes used to make up a volume-group that is then subdivided into multiple logical volumes.
The SUSE OpenStack Cloud operating system installation automatically creates a volume-group name "ardana-vg" on the first drive in the system. It creates a "root" logical volume there. The volume-group can be expanded by adding more physical-volumes (see examples). In addition, it is possible to create more logical-volumes on this volume-group to provide dedicated capacity for different services or file system mounts.
volume-groups:
- name: ardana-vg
physical-volumes:
- /dev/sda_root
logical-volumes:
- name: root
size: 35%
fstype: ext4
mount: /
- name: log
size: 50%
mount: /var/log
fstype: ext4
mkfs-opts: -O large_file
- ...
- name: vg-comp
physical-volumes:
- /dev/sdb
logical-volumes:
- name: compute
size: 95%
mount: /var/lib/nova
fstype: ext4
mkfs-opts: -O large_file| Key | Value Descriptions |
|---|---|
| name | The name that will be assigned to the volume-group |
| physical-volumes |
A list of physical disks that make up the volume group. As installed by the SUSE OpenStack Cloud operating system install process, the volume group "ardana-vg" will use a large partition (sda_root) on the first disk. This can be expanded by adding additional disk(s). |
| logical-volumes | A list of logical volume devices to create from the above named volume group. |
| name | The name to assign to the logical volume. |
| size | The size, expressed as a percentage of the entire volume group capacity, to assign to the logical volume. |
| fstype (optional) | The file system type to create on the logical volume. If none specified, the volume is not formatted. |
| mkfs-opts (optional) |
Options, for example, -O large_file to pass to the
mkfs command.
|
| mode (optional) |
The mode changes the root file system mode bits,
which can be either a symbolic representation or an octal number
representing the bit pattern for the new mode bits.
|
| mount (optional) | Mount point for the file system. |
| consumer attributes (optional, consumer dependent) |
These will vary according to the service consuming the device group. The examples section provides sample content for the different services. |
Multipath storage should be listed as the corresponding
/dev/mapper/mpathX
6.8.2 Device Groups #
The device-groups configuration object provides the mechanism to make the whole of a physical disk available to a service.
| Key | Value Descriptions |
|---|---|
| name | An administrator-defined name for the device group. |
| devices |
A list of named devices to be assigned to this group. There must be at least one device in the group.
Multipath storage should be listed as the corresponding
|
| consumer |
Identifies the name of one of the storage services (for example, one of the following: Swift, Cinder, etc.) that will consume the disks in this device group. |
| consumer attributes |
These will vary according to the service consuming the device group. The examples section provides sample content for the different services. |
6.9 Memory Models #
The memory-models configuration object describes details of the optional configuration of Huge Pages. It also describes the amount of memory to be allocated for virtual machine servers.
The memory-model allows the number of pages of a particular size to be configured at the server level or at the numa-node level.
The following example would configure:
five 2 MB pages in each of numa nodes 0 and 1
three 1 GB pages (distributed across all numa nodes)
six 2 MB pages (distributed across all numa nodes)
memory-models:
- name: COMPUTE-MEMORY-NUMA
default-huge-page-size: 2M
huge-pages:
- size: 2M
count: 5
numa-node: 0
- size: 2M
count: 5
numa-node: 1
- size: 1G
count: 3
- size: 2M
count: 6
- name: VIRTUAL-CONTROLLER-MEMORY
vm-size:
ram: 6G| Key | Value Description |
|---|---|
| name | The name of the memory-model that is referenced from one or more server-roles. |
| default-huge-page-size (optional) |
The default page size that will be used is specified when allocating huge pages. If not specified, the default is set by the operating system. |
| huge-pages | A list of huge page definitions (see below). |
6.9.1 Huge Pages #
| Key | Value Description |
|---|---|
| size |
The page size in kilobytes, megabytes, or gigabytes specified as nX where:
|
| count | The number of pages of this size to create (must be greater than zero). |
| numa-node (optional) |
If specified the pages will be created in the memory associated with this numa node. If not specified the pages are distributed across numa nodes by the operating system. |
6.10 CPU Models #
The cpu-models configuration object describes how CPUs are
assigned for use by service components such as Nova (for VMs) and Open
vSwitch (for DPDK), and whether or not those CPUs are isolated from the
general kernel SMP balancing and scheduling algorithms.
It also describes the number of vCPUs for virtual machine servers.
---
product:
version: 2
cpu-models:
- name: COMPUTE-CPU
assignments:
- components:
- nova-compute-kvm
cpu:
- processor-ids: 0-1,3,5-7
role: vm
- components:
- openvswitch
cpu:
- processor-ids: 4,12
isolate: False
role: eal
- processor-ids: 2,10
role: pmd
- name: VIRTUAL-CONTROLLER-CPU
vm-size:
vcpus: 4cpu-models
| Key | Value Description |
|---|---|
| name | An administrator-defined name for the cpu model. |
| assignments | A list of CPU assignments . |
6.10.1 CPU Assignments #
assignments
| Key | Value Description |
|---|---|
| components | A list of components to which the CPUs will be assigned. |
| cpu | A list of CPU usage objects (see Section 6.10.2, “CPU Usage” below). |
6.10.2 CPU Usage #
cpu
| Key | Value Description |
|---|---|
| processor-ids | A list of CPU IDs as seen by the operating system. |
| isolate (optional) |
A Boolean value which indicates if the CPUs are to be isolated from the general kernel SMP balancing and scheduling algorithms. The specified processor IDs will be configured in the Linux kernel isolcpus parameter. The default value is True. |
| role | A role within the component for which the CPUs will be used. |
6.10.3 Components and Roles in the CPU Model #
| Component | Role | Description |
|---|---|---|
| nova-compute-kvm | vm |
The specified processor IDs will be configured in the Nova vcpu_pin_set option. |
| openvswitch | eal |
The specified processor IDs will be configured in the Open vSwitch DPDK EAL -c (coremask) option. Refer to the DPDK documentation for details. |
| pmd |
The specified processor IDs will be configured in the Open vSwitch pmd-cpu-mask option. Refer to the Open vSwitch documentation and the ovs-vswitchd.conf.db man page for details. |
6.11 Interface Models #
The interface-models configuration object describes how network interfaces are bonded and the mapping of network groups onto interfaces. Interface devices are identified by name and mapped to a particular physical port by the (see Section 5.2.10.4, “NIC Mapping”).
---
product:
version: 2
interface-models:
- name: INTERFACE_SET_CONTROLLER
network-interfaces:
- name: BONDED_INTERFACE
device:
name: bond0
bond-data:
provider: linux
devices:
- name: hed3
- name: hed4
options:
mode: active-backup
miimon: 200
primary: hed3
network-groups:
- EXTERNAL_API
- EXTERNAL_VM
- GUEST
- name: UNBONDED_INTERFACE
device:
name: hed0
network-groups:
- MGMT
fcoe-interfaces:
- name: FCOE_DEVICES
devices:
- eth7
- eth8
- name: INTERFACE_SET_DPDK
network-interfaces:
- name: BONDED_DPDK_INTERFACE
device:
name: bond0
bond-data:
provider: openvswitch
devices:
- name: dpdk0
- name: dpdk1
options:
mode: active-backup
network-groups:
- GUEST
- name: UNBONDED_DPDK_INTERFACE
device:
name: dpdk2
network-groups:
- PHYSNET2
dpdk-devices:
- devices:
- name: dpdk0
- name: dpdk1
- name: dpdk2
driver: igb_uio
components:
- openvswitch
eal-options:
- name: socket-mem
value: 1024,0
- name: n
value: 2
component-options:
- name: n-dpdk-rxqs
value: 64| Key | Value Description |
|---|---|
| name | An administrator-defined name for the interface model. |
| network-interfaces | A list of network interface definitions. |
| fcoe-interfaces (optional): Section 6.11.2, “fcoe-interfaces” |
A list of network interfaces that will be used for Fibre Channel over Ethernet (FCoE). This is only needed for devices that present as a native FCoE device, not cards such as Emulex which present FCoE as a FC device. |
| dpdk-devices (optional) | A list of DPDK device definitions. |
The devices must be “raw” device names, not names controlled via a nic-mapping.
6.11.1 network-interfaces #
The network-interfaces configuration object has the following attributes:
| Key | Value Description |
|---|---|
| name | An administrator-defined name for the interface |
| device |
A dictionary containing the network device name (as seen on the associated server) and associated properties (see Section 6.11.1.1, “network-interfaces device” for details). |
| network-groups (optional if forced-network-groups is defined) | A list of one or more (see Section 6.13, “Network Groups”) containing (see Section 6.14, “Networks”) that can be accessed via this interface. Networks in these groups will only be configured if there is at least one on the server which matches the list of component-endpoints defined in the . |
| forced-network-groups (optional if network-groups is defined) | A list of one or more (see Section 6.13, “Network Groups”) containing (see Section 6.14, “Networks”) that can be accessed via this interface. Networks in these groups are always configured on the server. |
| passthrough-network-groups (optional) |
A list of one or more network-groups (see
Section 6.13, “Network Groups”) containing networks (see
Section 6.14, “Networks”) that can be accessed by servers
running as virtual machines on an Cloud Lifecycle Manager hypervisor server. Networks in
these groups are not configured on the Cloud Lifecycle Manager hypervisor server unless
they also are specified in the network-groups or
forced-network-groups attributes.
|
6.11.1.1 network-interfaces device #
network-interfaces device
The network-interfaces device configuration object has the following attributes:
| Key | Value Description |
|---|---|
| name |
When configuring a bond, this is used as the bond device name - the names of the devices to be bonded are specified in the bond-data section. If the interface is not bonded, this must be the name of the device specified by the nic-mapping (see NIC Mapping). |
| vf-count (optional) |
Indicates that the interface is to be used for SR-IOV. The value is the number of virtual functions to be created. The associated device specified by the nic-mapping must have a valid nice-device-type. vf-count cannot be specified on bonded interfaces
Interfaces used for SR-IOV must be associated with a network with
|
| sriov-only (optional) |
Only valid when vf-count is specified. If set to true then the interface is to be used for virtual functions only and the physical function will not be used. The default value is False. |
| pci-pt (optional) |
If set to true then the interface is used for PCI passthrough. The default value is False. |
6.11.2 fcoe-interfaces #
The fcoe-interfaces configuration object has the following attributes:
| Key | Value Description |
|---|---|
| name | An administrator-defined name for the group of FCOE interfaces |
| devices |
A list of network devices that will be configured for FCOE Entries in this must be the name of a device specified by the nic-mapping (see Section 6.12, “NIC Mappings”). |
6.11.3 dpdk-devices #
The dpdk-devices configuration object has the following attributes:
| Key | Value Descriptions |
|---|---|
| devices |
A list of network devices to be configured for DPDK. See Section 6.11.3.1, “ dpdk-devices devices”. |
| eal-options |
A list of key-value pairs that may be used to set DPDK Environmental Abstraction Layer (EAL) options. Refer to the DPDK documentation for details.
Note that the cpu-model should be used to specify the processor IDs to
be used by EAL for this component. The EAL coremask
( |
| component-options |
A list of key-value pairs that may be used to set component-specific configuration options. |
6.11.3.1 dpdk-devices devices #
The devices configuration object within dpdk-devices has the following attributes:
| Key | Value Descriptions |
|---|---|
| name | The name of a network device to be used with DPDK. The device names must be the logical-name specified by the nic-mapping (see Section 6.12, “NIC Mappings”). |
| driver (optional) |
Defines the userspace I/O driver to be used for network devices where the native device driver does not provide userspace I/O capabilities.
The default value is |
6.11.3.2 DPDK component-options for the openvswitch component #
The following options are supported for use with the openvswitch component:
| Name | Value Descriptions |
|---|---|
| n-dpdk-rxqs |
Number of rx queues for each DPDK interface. Refer to the Open vSwitch
documentation and the |
Note that the cpu-model should be used to define the CPU affinity of the Open vSwitch
PMD (Poll Mode Driver) threads. The Open vSwitch
pmd-cpu-mask option will be set automatically based on the
information in the cpu-model. See Section 6.10, “
CPU Models”.
6.12 NIC Mappings #
The configuration object is used to ensure
that the network device name used by the operating system always maps to the
same physical device. A is associated to a
in the server definition file. Devices should be named hedN to
avoid name clashes with any other devices configured during the operating
system install as well as any interfaces that are not being managed by
SUSE OpenStack Cloud, ensuring that all devices on a baremetal machine are specified in
the file. An excerpt from nic_mappings.yml illustrates:
---
product:
version: 2
nic-mappings:
- name: HP-DL360-4PORT
physical-ports:
- logical-name: hed1
type: simple-port
bus-address: "0000:07:00.0"
- logical-name: hed2
type: simple-port
bus-address: "0000:08:00.0"
nic-device-type: '8086:10fb'
- logical-name: hed3
type: multi-port
bus-address: "0000:09:00.0"
port-attributes:
port-num: 0
- logical-name: hed4
type: multi-port
bus-address: "0000:09:00.0"
port-attributes:
port-num: 1Each entry in the list has the following attributes:
| Key | Value Description |
|---|---|
| name | An administrator-defined name for the mapping. This name may be used in a server definition (see Section 6.5, “Servers”) to apply the mapping to that server. |
| physical-ports | A list containing device name to address mapping information. |
Each entry in the list has the following attributes:
| Key | Value Description |
|---|---|
| logical-name | The network device name that will be associated with the device at the specified bus-address. The logical-name specified here can be used as a device name in network interface model definitions. (See Section 6.11, “Interface Models”.) |
| type |
The type of port. SUSE OpenStack Cloud 8 supports "simple-port" and "multi-port". Use "simple-port" if your device has a unique bus-address. Use "multi-port" if your hardware requires a "port-num" attribute to identify a single port on a multi-port device. An examples of such a device is:
|
| bus-address |
PCI bus address of the port. Enclose the bus address in quotation marks
so yaml does not misinterpret the embedded colon
(:) characters. See
Book “Installing with Cloud Lifecycle Manager”, Chapter 2 “Pre-Installation Checklist” for details on how to determine
this value. |
port-attributes (required if type is
multi-port)
| Provides a list of attributes for the physical port. The current implementation supports only one attribute, "port-num". Multi-port devices share a bus-address. Use the "port-num" attribute to identify which physical port on the multi-port device to map. See Book “Installing with Cloud Lifecycle Manager”, Chapter 2 “Pre-Installation Checklist” for details on how to determine this value. |
| nic-device-type (optional) |
Specifies the PCI vendor ID and device ID of the port in the format of
VENDOR_ID:DEVICE_ID, for example,
8086:10fb.
|
6.13 Network Groups #
Network-groups define the overall network topology, including where service-components connect, what load balancers are to be deployed, which connections use TLS, and network routing. They also provide the data needed to map Neutron's network configuration to the physical networking.
The name of the "MANAGEMENT" cannot be changed. It must be upper case. Every SUSE OpenStack Cloud requires this network group in order to be valid.
---
product:
version: 2
network-groups:
- name: EXTERNAL-API
hostname-suffix: extapi
load-balancers:
- provider: ip-cluster
name: extlb
external-name:
tls-components:
- default
roles:
- public
cert-file: my-public-entry-scale-kvm-cert
- name: EXTERNAL-VM
tags:
- neutron.l3_agent.external_network_bridge
- name: GUEST
hostname-suffix: guest
tags:
- neutron.networks.vxlan
- name: MANAGEMENT
hostname-suffix: mgmt
hostname: true
component-endpoints:
- default
routes:
- default
load-balancers:
- provider: ip-cluster
name: lb
components:
- default
roles:
- internal
- admin
tags:
- neutron.networks.vlan:
provider-physical-network: physnet1| Key | Value Description |
|---|---|
| name | An administrator-defined name for the network group. The name is used to make references from other parts of the input model. |
| component-endpoints (optional) | The list of that will bind to or need direct access to networks in this network-group. |
| hostname (optional) |
If set to true, the name of the address associated with a network in this group will be used to set the hostname of the server. |
| hostname-suffix (optional) | If supplied, this string will be used in the name generation (see Section 7.2, “Name Generation”). If not specified, the name of the network-group will be used. |
| load-balancers (optional) |
A list of load balancers to be configured on networks in this network-group. Because load balances need a virtual IP address, any network group that contains a load balancer can only have one network associated with it.
For clouds consisting of a single control plane, a load balancer may be
fully defined within a
Starting in SUSE OpenStack Cloud 8, a load balancer may be defined within a
|
| routes (optional) |
A list of that networks in this group
provide access to via their gateway. This can include the value
A network group with no services attached to it can be used to define routes to external networks. The name of a Neutron provide network defined via configuration-data (see Section 6.16.2.1, “neutron-provider-networks”) can also be included in this list. |
| tags (optional) |
A list of network tags. Tags provide the linkage between the physical network configuration and the Neutron network configuration.
Starting in SUSE OpenStack Cloud 8, network tags may be defined as part of a
Neutron |
| mtu (optional) |
Specifies the MTU value required for networks in this network group If not specified a default value of 1500 is used. See Section 6.13.3, “MTU (Maximum Transmission Unit)” on how MTU settings are applied to interfaces when there are multiple tagged networks on the same interface. |
hostnamemust be set to
true for one, and only one, of your network groups.
A load balancer definition has the following attributes:
| Key | Value Description |
|---|---|
| name | An administrator-defined name for the load balancer. |
| provider |
The service component that implements the load balancer. Currently only
ip-cluster (ha-proxy) is supported. Future releases
will provide support for external load balancers.
|
| roles | The list of endpoint roles that this load balancer provides (see below). Valid roles are "public", "internal", and "admin'. To ensure separation of concerns, the role "public" cannot be combined with any other role. See Section 5.2.10.1.1, “Load Balancers” for an example of how the role provides endpoint separation. |
| components (optional) | The list of for which the load balancer provides a non-encrypted virtual IP address for. |
| tls-components (optional) | The list of for which the load balancer provides TLS-terminated virtual IP addresses for. In SUSE OpenStack Cloud, TLS is supported both for internal and public endpoints. |
| external-name (optional) | The name to be registered in Keystone for the publicURL. If not specified, the virtual IP address will be registered. Note that this value cannot be changed after the initial deployment. |
| cert-file (optional) | The name of the certificate file to be used for TLS endpoints. |
6.13.1 Load Balancer Definitions in Network Groups #
In a cloud consisting of a single control-plane, a
load-balancer may be fully defined within a
network-groups object as shown in the examples above. See
section Section 6.3, “Load Balancers” for a complete description
of load balancer attributes.
Starting in SUSE OpenStack Cloud 8, a load-balancer may be
defined within a control-plane object in which case the
network-group provides just a list of load balancer names as shown below. See
section Section 6.3, “Load Balancers” definitions in control
planes.
network-groups:
- name: EXTERNAL-API
hostname-suffix: extapi
load-balancers:
- lb-cp1
- lb-cp2The same load balancer name can be used in multiple control-planes to make the above list simpler.
6.13.2 Network Tags #
SUSE OpenStack Cloud supports a small number of network tags which may be used to convey information between the input model and the service components (currently only Neutron uses network tags). A network tag consists minimally of a tag name; but some network tags have additional attributes.
| Tag | Value Description |
|---|---|
| neutron.networks.vxlan | This tag causes Neutron to be configured to use VxLAN as the underlay for tenant networks. The associated network group will carry the VxLAN traffic. |
| tenant-vxlan-id-range (optional) | Used to specify the VxLAN identifier range in the format “MIN-ID:MAX-ID”. The default range is “1001:65535”. Enclose the range in quotation marks. Multiple ranges can be specified as a comma-separated list. |
Example using the default ID range:
tags:
- neutron.networks.vxlanExample using a user-defined ID range:
tags:
- neutron.networks.vxlan:
tenant-vxlan-id-range: “1:20000”Example using multiple user-defined ID range:
tags:
- neutron.networks.vxlan:
tenant-vxlan-id-range: “1:2000,3000:4000,5000:6000”| Tag | Value Description |
|---|---|
| neutron.networks.vlan |
This tag causes Neutron to be configured for provider VLAN networks, and optionally to use VLAN as the underlay for tenant networks. The associated network group will carry the VLAN traffic. This tag can be specified on multiple network groups. However, this tag does not cause any Neutron networks to be created, that must be done in Neutron after the cloud is deployed. |
| provider-physical-network | The provider network name. This is the name to be used in the Neutron API for the provider:physical_network parameter of network objects. |
| tenant-vlan-id-range (optional) | This attribute causes Neutron to use VLAN for tenant networks; omit this attribute if you are using provider VLANs only. It specifies the VLAN ID range for tenant networks, in the format “MIN-ID:MAX-ID”. Enclose the range in quotation marks. Multiple ranges can be specified as a comma-separated list. |
Example using a provider vlan only (may be used with tenant VxLAN):
tags:
- neutron.networks.vlan:
provider-physical-network: physnet1Example using a tenant and provider VLAN:
tags:
- neutron.networks.vlan:
provider-physical-network: physnet1
tenant-vlan-id-range: “30:50,100:200”| Tag | Value Description |
|---|---|
| neutron.networks.flat |
This tag causes Neutron to be configured for provider flat networks. The associated network group will carry the traffic. This tag can be specified on multiple network groups. However, this tag does not cause any Neutron networks to be created, that must be done in Neutron after the cloud is deployed. |
| provider-physical-network | The provider network name. This is the name to be used in the Neutron API for the provider:physical_network parameter of network objects. When specified on multiple network groups, the name must be unique for each network group. |
Example using a provider flat network:
tags:
- neutron.networks.flat:
provider-physical-network: flatnet1| Tag | Value Description |
|---|---|
| neutron.l3_agent.external_network_bridge |
This tag causes the Neutron L3 Agent to be configured to use the associated network group as the Neutron external network for floating IP addresses. A CIDR should not be defined for the associated physical network, as that will cause addresses from that network to be configured in the hypervisor. When this tag is used, provider networks cannot be used as external networks. However, this tag does not cause a Neutron external networks to be created, that must be done in Neutron after the cloud is deployed. |
Example using neutron.l3_agent.external_network_bridge:
tags:
- neutron.l3_agent.external_network_bridge6.13.3 MTU (Maximum Transmission Unit) #
A network group may optionally specify an MTU for its networks to use. Because a network-interface in the interface-model may have a mix of one untagged-vlan network group and one or more tagged-vlan network groups, there are some special requirements when specifying an MTU on a network group.
If the network group consists of untagged-vlan network(s) then its specified MTU must be greater than or equal to the MTU of any tagged-vlan network groups which are co-located on the same network-interface.
For example consider a network group with untagged VLANs, NET-GROUP-1, which is going to share (via a Network Interface definition) a device (eth0) with two network groups with tagged VLANs: NET-GROUP-2 (ID=201, MTU=1550) and NET-GROUP-3 (ID=301, MTU=9000).
The device (eth0) must have an MTU which is large enough to accommodate the VLAN in NET-GROUP-3. Since NET-GROUP-1 has untagged VLANS it will also be using this device and so it must also have an MTU of 9000, which results in the following configuration.
+eth0 (9000) <------ this MTU comes from NET-GROUP-1
| |
| |----+ vlan201@eth0 (1550)
\------+ vlan301@eth0 (9000)Where an interface is used only by network groups with tagged VLANs the MTU of the device or bond will be set to the highest MTU value in those groups.
For example if bond0 is configured to be used by three network groups: NET-GROUP-1 (ID=101, MTU=3000), NET-GROUP-2 (ID=201, MTU=1550) and NET-GROUP-3 (ID=301, MTU=9000).
Then the resulting configuration would be:
+bond0 (9000) <------ because of NET-GROUP-3
| | |
| | |--+vlan101@bond0 (3000)
| |----+vlan201@bond0 (1550)
|------+vlan301@bond0 (9000)6.14 Networks #
A network definition represents a physical L3 network used by the cloud infrastructure. Note that these are different from the network definitions that are created/configured in Neutron, although some of the networks may be used by Neutron.
---
product:
version: 2
networks:
- name: NET_EXTERNAL_VM
vlanid: 102
tagged-vlan: true
network-group: EXTERNAL_VM
- name: NET_GUEST
vlanid: 103
tagged-vlan: true
cidr: 10.1.1.0/24
gateway-ip: 10.1.1.1
network-group: GUEST
- name: NET_MGMT
vlanid: 100
tagged-vlan: false
cidr: 10.2.1.0/24
addresses:
- 10.2.1.10-10.2.1.20
- 10.2.1.24
- 10.2.1.30-10.2.1.36
gateway-ip: 10.2.1.1
network-group: MGMT| Key | Value Description |
|---|---|
| name | The name of this network. The network name may be used in a server-group definition (see Section 6.6, “Server Groups”) to specify a particular network from within a network-group to be associated with a set of servers. |
| network-group | The name of the associated network group. |
| vlanid (optional) | The IEEE 802.1Q VLAN Identifier, a value in the range 1 through 4094. A vlanid must be specified when tagged-vlan is true. |
| tagged-vlan (optional) |
May be set to true or false. If
true, packets for this network carry the
vlanid in the packet header; such packets are
referred to as VLAN-tagged frames in IEEE 1Q.
|
| cidr (optional) | The IP subnet associated with this network. |
| addresses (optional) |
A list of IP addresses or IP address ranges (specified as
The |
| start-address (optional) (deprecated) |
An IP address within the CIDR which will be used as the start of the range of IP addresses from which server addresses may be allocated. The default value is the first host address within the CIDR (for example, the .1 address). |
| end-address (optional) (deprecated) |
An IP address within the CIDR which will be used as
the end of the range of IP addresses from which server addresses may be
allocated. The default value is the last host address within the
CIDR (for example, the .254 address of a /24). This
parameter is deprecated in favor of the new |
| gateway-ip (optional) | The IP address of the gateway for this network. Gateway addresses must be specified if the associated provides routes. |
6.15 Firewall Rules #
The configuration processor will automatically generate "allow" firewall rules for each server based on the services deployed and block all other ports. The firewall rules in the input model allow the customer to define additional rules for each network group.
Administrator-defined rules are applied after all rules generated by the Configuration Processor.
---
product:
version: 2
firewall-rules:
- name: PING
network-groups:
- MANAGEMENT
- GUEST
- EXTERNAL-API
rules:
# open ICMP echo request (ping)
- type: allow
remote-ip-prefix: 0.0.0.0/0
# icmp type
port-range-min: 8
# icmp code
port-range-max: 0
protocol: icmp| Key | Value Description |
|---|---|
| name | An administrator-defined name for the group of rules. |
| network-groups |
A list of names that the rules apply to. A value of "all" matches all network-groups. |
| rules |
A list of rules. Rules are applied in the order in which they appear in the list, apart from the control provided by the "final" option (see above). The order between sets of rules is indeterminate. |
6.15.1 Rule #
Each rule in the list takes the following parameters (which match the parameters of a Neutron security group rule):
| Key | Value Description |
|---|---|
| type | Must allow
|
| remote-ip-prefix | Range of remote addresses in CIDR format that this rule applies to. |
|
port-range-min port-range-max |
Defines the range of ports covered by the rule. Note that if the
protocol is icmp then port-range-min is the ICMP
type and port-range-max is the ICMP code.
|
| protocol |
Must be one of tcp, udp, or
icmp. |
6.16 Configuration Data #
Configuration data allows values to be passed into the model to be used in the context of a specific control plane or cluster. The content and format of the data is service specific.
---
product:
version: 2
configuration-data:
- name: NEUTRON-CONFIG-CP1
services:
- neutron
data:
neutron_provider_networks:
- name: OCTAVIA-MGMT-NET
provider:
- network_type: vlan
physical_network: physnet1
segmentation_id: 106
cidr: 172.30.1.0/24
no_gateway: True
enable_dhcp: True
allocation_pools:
- start: 172.30.1.10
end: 172.30.1.250
host_routes:
# route to MANAGEMENT-NET-1
- destination: 192.168.245.0/24
nexthop: 172.30.1.1
neutron_external_networks:
- name: ext-net
cidr: 172.31.0.0/24
gateway: 172.31.0.1
provider:
- network_type: vlan
physical_network: physnet1
segmentation_id: 107
allocation_pools:
- start: 172.31.0.2
end: 172.31.0.254
network-tags:
- network-group: MANAGEMENT
tags:
- neutron.networks.vxlan
- neutron.networks.vlan:
provider-physical-network: physnet1
- network-group: EXTERNAL-VM
tags:
- neutron.l3_agent.external_network_bridge| Key | Value Description |
|---|---|
| name | An administrator-defined name for the set of configuration data. |
| services |
A list of services that the data applies to. Note that these are
service names (for example,
|
| data | A service specific data structure (see below). |
| network-tags (optional, Neutron-only) |
A list of network tags. Tags provide the linkage between the physical network configuration and the Neutron network configuration.
Starting in SUSE OpenStack Cloud 8, network tags may be defined as part of a
Neutron |
6.16.1 Neutron network-tags #
| Key | Value Description |
|---|---|
| network-group | The name of the network-group with which the tags are associated. |
| tags | A list of network tags. Tags provide the linkage between the physical network configuration and the Neutron network configuration. See section Network Tags. |
6.16.2 Neutron Configuration Data #
| Key | Value Description |
|---|---|
| neutron-provider-networks | A list of provider networks that will be created in Neutron. |
| neutron-external-networks | A list of external networks that will be created in Neutron. These networks will have the “router:external” attribute set to True. |
6.16.2.1 neutron-provider-networks #
| Key | Value Description |
|---|---|
| name |
The name for this network in Neutron. This name must be distinct from the names of any Network Groups in the model to enable it to be included in the “routes” value of a network group. |
| provider |
Details of network to be created
These values are passed as |
| cidr |
The CIDR to use for the network. This is passed to the Neutron
|
| shared (optional) |
A Boolean value that specifies if the network can be shared.
This value is passed to the Neutron |
| allocation_pools (optional) |
A list of start and end address pairs that limit the set of IP addresses that can be allocated for this network.
These values are passed to the Neutron |
| host_routes (optional) |
A list of routes to be defined for the network. Each route consists of a
These values are passed to the Neutron |
| gateway_ip (optional) |
A gateway address for the network.
This value is passed to the Neutron |
| no_gateway (optional) |
A Boolean value indicating that the gateway should not be distributed on this network.
This is translated into the |
| enable_dhcp (optional) |
A Boolean value indicating that DHCP should be enabled. The default if not specified is to not enable DHCP.
This value is passed to the Neutron |
6.16.2.2 neutron-external-networks #
| Key | Value Description |
|---|---|
| name |
The name for this network in Neutron. This name must be distinct from the names of any Network Groups in the model to enable it to be included in the “routes” value of a network group. |
| provider (optional) |
The provider attributes are specified when using Neutron provider
networks as external networks. Provider attributes should not be
specified when the external network is configured with the
Standard provider network attributes may be specified:
These values are passed as |
| cidr |
The CIDR to use for the network. This is passed to the Neutron
|
| allocation_pools (optional) |
A list of start and end address pairs that limit the set of IP addresses that can be allocated for this network.
These values are passed to the Neutron |
| gateway (optional) |
A gateway address for the network.
This value is passed to the Neutron |
6.16.3 Octavia Configuration Data #
---
product:
version: 2
configuration-data:
- name: OCTAVIA-CONFIG-CP1
services:
- octavia
data:
amp_network_name: OCTAVIA-MGMT-NET| Key | Value Description |
|---|---|
| amp_network_name | The name of the Neutron provider network that Octavia will use for management access to load balancers. |
6.16.4 Ironic Configuration Data #
---
product:
version: 2
configuration-data:
- name: IRONIC-CONFIG-CP1
services:
- ironic
data:
cleaning_network: guest-network
enable_node_cleaning: true
enable_oneview: false
oneview_manager_url:
oneview_username:
oneview_encrypted_password:
oneview_allow_insecure_connections:
tls_cacert_file:
enable_agent_drivers: trueRefer to the documentation on configuring Ironic for details of the above attributes.
6.16.5 Swift Configuration Data #
---
product:
version: 2
configuration-data:
- name: SWIFT-CONFIG-CP1
services:
- swift
data:
control_plane_rings:
swift-zones:
- id: 1
server-groups:
- AZ1
- id: 2
server-groups:
- AZ2
- id: 3
server-groups:
- AZ3
rings:
- name: account
display-name: Account Ring
min-part-hours: 16
partition-power: 12
replication-policy:
replica-count: 3
- name: container
display-name: Container Ring
min-part-hours: 16
partition-power: 12
replication-policy:
replica-count: 3
- name: object-0
display-name: General
default: yes
min-part-hours: 16
partition-power: 12
replication-policy:
replica-count: 3Refer to the documentation on Section 11.10, “Understanding Swift Ring Specifications” for details of the above attributes.
6.17 Pass Through #
Through pass_through definitions, certain configuration values can be assigned and used.
product:
version: 2
pass-through:
global:
esx_cloud: true
servers:
data:
vmware:
cert_check: false
vcenter_cluster: Cluster1
vcenter_id: BC9DED4E-1639-481D-B190-2B54A2BF5674
vcenter_ip: 10.1.200.41
vcenter_port: 443
vcenter_username: administrator@vsphere.local
id: 7d8c415b541ca9ecf9608b35b32261e6c0bf275a| Key | Value Description |
|---|---|
| global | These values will be used at the cloud level. |
| servers | These values will be assigned to a specific server(s) using the server-id. |
7 Other Topics #
7.1 Services and Service Components #
| Type | Service | Service Components |
|---|---|---|
| Compute | ||
| Virtual Machine Provisioning | nova |
nova-api nova-compute nova-compute-hyperv nova-compute-ironic nova-compute-kvm nova-conductor nova-console-auth nova-esx-compute-proxy nova-metadata nova-novncproxy nova-scheduler nova-scheduler-ironic nova-placement-api |
| Bare Metal Provisioning | ironic |
ironic-api ironic-conductor |
| Networking | ||
| Networking | neutron |
infoblox-ipam-agent neutron-dhcp-agent neutron-l2gateway-agent neutron-l3-agent neutron-lbaas-agent neutron-lbaasv2-agent neutron-metadata-agent neutron-ml2-plugin neutron-openvswitch-agent neutron-ovsvapp-agent neutron-server neutron-sriov-nic-agent neutron-vpn-agent |
| Network Load Balancer | octavia |
octavia-api octavia-health-manager |
| Domain Name Service (DNS) | designate |
designate-api designate-central designate-mdns designate-mdns-external designate-pool-manager designate-zone-manager |
| Storage | ||
| Block Storage | cinder |
cinder-api cinder-backup cinder-scheduler cinder-volume |
| Object Storage | swift |
swift-account swift-common swift-container swift-object swift-proxy swift-ring-builder swift-rsync |
| Image | ||
| Image Management | glance |
glance-api glance-registry |
| Security | ||
| Key Management | barbican |
barbican-api barbican-worker |
| Identity and Authentication | keystone |
keystone-api |
| Orchestration | ||
| Orchestration | heat |
heat-api heat-api-cfn heat-api-cloudwatch heat-engine |
| Operations | ||
| Telemetry | ceilometer |
ceilometer-agent-notification ceilometer-api ceilometer-common ceilometer-polling |
| Backup and Recovery | freezer |
freezer-agent freezer-api |
| Cloud Lifecycle Manager | ardana |
ardana-ux-services lifecycle-manager lifecycle-manager-target |
| Dashboard | horizon |
horizon |
| Centralized Logging | logging |
logging-api logging-producer logging-rotate logging-server |
| Monitoring | monasca |
monasca-agent monasca-api monasca-dashboard monasca-liveness-check monasca-notifier monasca-persister monasca-threshold monasca-transform |
| Operations Console | operations |
ops-console-web |
| Openstack Functional Test Suite | tempest |
tempest |
| Foundation | ||
| OpenStack Clients | clients |
barbican-client ceilometer-client cinder-client designate-client glance-client heat-client ironic-client keystone-client monasca-client neutron-client nova-client openstack-client swift-client |
| Supporting Services | foundation |
apache2 bind bind-ext influxdb ip-cluster kafka memcached mysql ntp-client ntp-server openvswitch powerdns powerdns-ext rabbitmq spark storm cassandra zookeeper |
7.2 Name Generation #
Names are generated by the configuration processor for all allocated IP addresses. A server connected to multiple networks will have multiple names associated with it. One of these may be assigned as the hostname for a server via the network-group configuration (see Section 6.12, “NIC Mappings”). Names are generated from data taken from various parts of the input model as described in the following sections.
Clusters#
Names generated for servers in a cluster have the following form:
CLOUD-CONTROL-PLANE-CLUSTERMEMBER-PREFIXMEMBER_ID-NETWORK
Example: ardana-cp1-core-m1-mgmt
| Name | Description |
|---|---|
| CLOUD | Comes from the hostname-data section of the object (see Section 6.1, “Cloud Configuration”) |
| CONTROL-PLANE | is the prefix or name (see Section 6.2, “Control Plane”) |
| CLUSTER | is the name (see Section 6.2.1, “ Clusters”) |
| member-prefix | comes from the hostname-data section of the object (see Section 6.1, “Cloud Configuration”) |
| member_id | is the ordinal within the cluster, generated by the configuration processor as servers are allocated to the cluster |
| network | comes from the of the network group to which the network belongs (see Section 6.12, “NIC Mappings”). |
Resource Nodes#
Names generated for servers in a resource group have the following form:
CLOUD-CONTROL-PLANE-RESOURCE-PREFIXMEMBER_ID-NETWORK
Example: ardana-cp1-comp0001-mgmt
| Name | Description |
|---|---|
| CLOUD | comes from the hostname-data section of the object (see Section 6.1, “Cloud Configuration”). |
| CONTROL-PLANE | is the prefix or name (see Section 6.2, “Control Plane”). |
| RESOURCE-PREFIX | is the value name (see Section 6.2.2, “Resources”). |
| MEMBER_ID | is the ordinal within the cluster, generated by the configuration processor as servers are allocated to the cluster, padded with leading zeroes to four digits. |
| NETWORK | comes from the of the network group to which the network belongs to (see Section 6.12, “NIC Mappings”) |
7.3 Persisted Data #
The configuration processor makes allocation decisions on servers and IP addresses which it needs to remember between successive runs so that if new servers are added to the input model they do not disrupt the previously deployed allocations.
To allow users to make multiple iterations of the input model before deployment SUSE OpenStack Cloud will only persist data when the administrator confirms that they are about to deploy the results via the "ready-deployment" operation. To understand this better, consider the following example:
Imagine you have completed your SUSE OpenStack Cloud deployment with servers A, B, and C and you want to add two new compute nodes by adding servers D and E to the input model.
When you add these to the input model and re-run the configuration processor it will read the persisted data for A, B, and C and allocate D and E as new servers. The configuration processor now has allocation data for A, B, C, D, and E -- which it keeps in a staging area (actually a special branch in Git) until we get confirmation that the configuration processor has done what you intended and you are ready to deploy the revised configuration.
If you notice that the role of E is wrong and it became a Swift node instead of a Nova node you need to be able to change the input model and re-run the configuration processor. This is fine because the allocations of D and E have not been confirmed, and so the configuration processor will re-read the data about A, B, C and re-allocate D and E now to the correct clusters, updating the persisted data in the staging area.
You can loop though this as many times as needed. Each time, the
configuration processor is processing the deltas to what is deployed, not the
results of the previous run. When you are ready to use the results of the
configuration processor, you run ready-deployment.yml
which commits the data in the staging area into the persisted data. The next
run of the configuration processor will then start from the persisted data
for A, B, C, D, and E.
7.3.1 Persisted Server Allocations #
Server allocations are persisted by the administrator-defined server ID (see Section 6.5, “Servers”), and include the control plane, cluster/resource name, and ordinal within the cluster or resource group.
To guard against data loss, the configuration processor persists server allocations even when the server ID no longer exists in the input model -- for example, if a server was removed accidentally and the configuration processor allocated a new server to the same ordinal, then it would be very difficult to recover from that situation.
The following example illustrates the behavior:
A cloud is deployed with four servers with IDs of A, B, C, and D that can
all be used in a resource group with min-size=0 and
max-size=3. At the end of this deployment they persisted
state is as follows:
| ID | Control Plane | Resource Group | Ordinal | State | Deployed As |
|---|---|---|---|---|---|
| A | ccp | compute | 1 | Allocated | mycloud-ccp-comp0001 |
| B | ccp | compute | 2 | Allocated | mycloud-ccp-comp0002 |
| C | ccp | compute | 3 | Allocated | mycloud-ccp-comp0003 |
| D | Available |
(In this example server D has not been allocated because the group is at its max size, and there are no other groups that required this server)
If server B is removed from the input model and the configuration processor is re-run, the state is changed to:
| ID | Control Plane | Resource Group | Ordinal | State | Deployed As |
|---|---|---|---|---|---|
| A | ccp | compute | 1 | Allocated | mycloud-ccp-comp0001 |
| B | ccp | compute | 2 | Deleted | |
| C | ccp | compute | 3 | Allocated | mycloud-ccp-comp0003 |
| D | ccp | compute | 4 | Allocated | mycloud-ccp-comp0004 |
The details associated with server B are still retained, but the configuration processor will not generate any deployment data for this server. Server D has been added to the group to meet the minimum size requirement but has been given a different ordinal and hence will get different names and IP addresses than were given to server B.
If server B is added back into the input model the resulting state will be:
| ID | Control Plane | Resource Group | Ordinal | State | Deployed As |
|---|---|---|---|---|---|
| A | ccp | compute | 1 | Allocated | mycloud-ccp-comp0001 |
| B | ccp | compute | 2 | Deleted | |
| C | ccp | compute | 3 | Allocated | mycloud-ccp-comp0003 |
| D | ccp | compute | 4 | Allocated | mycloud-ccp-comp0004 |
The configuration processor will issue a warning that server B cannot be returned to the compute group because it would exceed the max-size constraint. However, because the configuration processor knows that server B is associated with this group it will not allocate it to any other group that could use it, since that might lead to data loss on that server.
If the max-size value of the group was increased, then server B would be
allocated back to the group, with its previous name and addresses
(mycloud-cp1-compute0002).
Note that the configuration processor relies on the server ID to identify a physical server. If the ID value of a server is changed the configuration processor will treat it as a new server. Conversely, if a different physical server is added with the same ID as a deleted server the configuration processor will assume that it is the original server being returned to the model.
You can force the removal of persisted data for servers that are no longer
in the input model by running the configuration processor with the
remove_deleted_servers option, like below:
ardana >cd ~/openstack/ardana/ansibleardana >ansible-playbook -i hosts/localhost config-processor-run.yml \ -e remove_deleted_servers="y"
7.3.2 Persisted Address Allocations #
The configuration processor persists IP address allocations by the generated name (see Section 7.2, “Name Generation” for how names are generated). As with servers. once an address has been allocated that address will remain allocated until the configuration processor is explicitly told that it is no longer required. The configuration processor will generate warnings for addresses that are persisted but no longer used.
You can remove persisted address allocations that are no longer used in the
input model by running the configuration processor with the
free_unused_addresses option, like below:
ardana >cd ~/openstack/ardana/ansibleardana >ansible-playbook -i hosts/localhost config-processor-run.yml \ -e free_unused_addresses="y"
7.4 Server Allocation #
The configuration processor allocates servers to a cluster or resource group in the following sequence:
Any that are persisted with a state of "allocated" are first returned to the or . Such servers are always allocated even if this contradicts the cluster size, failure-zones, or list of server roles since it is assumed that these servers are actively deployed.
If the or is still below its minimum size, then any that are persisted with a state of "deleted", but where the server is now listed in the input model (that is, the server was removed but is now back), are added to the group providing they meet the and criteria. If they do not meet the criteria then a warning is given and the remains in a deleted state (that is, it is still not allocated to any other cluster or group). These are not part of the current deployment, and so you must resolve any conflicts before they can be redeployed.
If the or is still below its minimum size, the configuration processor will allocate additional that meet the and criteria. If the allocation policy is set to "strict" then the failure zones of servers already in the cluster or resource group are not considered until an equal number of servers has been allocated from each zone.
7.5 Server Network Selection #
Once the configuration processor has allocated a to a or it uses the information in the associated to determine which need to be configured. It does this by:
Looking at the that are to run on the server (from the definition)
Looking to see which each of those components is attached to (from the definition)
Looking to see if there are any related to a running on this server, and if so, adding those to the list (also from the definition)
Looking to see if there are any that the says should be forced onto the server
It then searches the hierarchy (as described in Section 5.2.9.2, “Server Groups and Networks”) to find a in each of the it needs to attach to
If there is no available to a server, either because the does not include the required , or there is no from that group in the appropriate part of the hierarchy, then the configuration processor will generate an error.
The configuration processor will also generate an error if the address does not match any of the networks it will be connected to.
7.6 Network Route Validation #
Once the configuration processor has allocated all of the required and matched them to the appropriate , it validates that all have the required network routes to other .
It does this by using the data in the services section of the input model which provides details of which need to connect to each other. This data is not configurable by the administrator; however, it is provided as part of the SUSE OpenStack Cloud release.
For each , the configuration processor looks at the list of it runs and determines the network addresses of every other it needs to connect to (depending on the service, this might be a virtual IP address on a load balancer or a set of addresses for the service).
If the target address is on a that this is connected to, then there is no routing required. If the target address is on a different , then the Configuration Processor looks at each the server is connected to and looks at the routes defined in the corresponding . If the provides a route to the of the target address, then that route is considered valid.
within the same
are always considered as routed to each other;
from different must have an explicit entry
in the routes stanza of the
definition. Routes to a named
are always considered before a "default"
route.
A warning is given for any routes which are using the "default" route since it is possible that the user did not intend to route this traffic. Such warning can be removed by adding the appropriate to the list of routes.
The configuration processor provides details of all routes between networks
that it is expecting to be configured in the
info/route_info.yml file.
To illustrate how network routing is defined in the input model, consider the following example:
A compute server is configured to run nova-compute which requires access to the Neutron API servers and a block storage service. The Neutron API servers have a virtual IP address provided by a load balancer in the INTERNAL-API network-group and the storage service is connected to the ISCSI network-group. Nova-compute itself is part of the set of components attached by default to the MANAGEMENT network-group. The intention is to have virtual machines on the compute server connect to the block storage via the ISCSI network.
The physical network is shown below:
The corresponding entries in the are:
- name: INTERNAL-API
hostname-suffix: intapi
load-balancers:
- provider: ip-cluster
name: lb
components:
- default
roles:
- internal
- admin
- name: MANAGEMENT
hostname-suffix: mgmt
hostname: true
component-endpoints:
- default
routes:
- INTERNAL-API
- default
- name: ISCSI
hostname-suffix: iscsi
component-endpoints:
- storage serviceAnd the for the compute server looks like this:
- name: INTERFACE_SET_COMPUTE
network-interfaces:
- name: BOND0
device:
name: bond0
bond-data:
options:
mode: active-backup
miimon: 200
primary: hed5
provider: linux
devices:
- name: hed4
- name: hed5
network-groups:
- MANAGEMENT
- ISCSIWhen validating the route from nova-compute to the Neutron API, the configuration processor will detect that the target address is on a network in the INTERNAL-API network group, and that the MANAGEMENT network (which is connected to the compute server) provides a route to this network, and thus considers this route valid.
When validating the route from nova-compute to a storage service, the configuration processor will detect that the target address is on a network in the ISCSInetwork group. However, because there is no service component on the compute server connected to the ISCSI network (according to the network-group definition) the ISCSI network will not have been configured on the compute server (see Section 7.5, “Server Network Selection”. The configuration processor will detect that the MANAGEMENT network-group provides a "default" route and thus considers the route as valid (it is, of course, valid to route ISCSI traffic). However, because this is using the default route, a warning will be issued:
# route-generator-2.0 WRN: Default routing used between networks
The following networks are using a 'default' route rule. To remove this warning
either add an explicit route in the source network group or force the network to
attach in the interface model used by the servers.
MANAGEMENT-NET-RACK1 to ISCSI-NET
ardana-ccp-comp0001
MANAGEMENT-NET-RACK 2 to ISCSI-NET
ardana-ccp-comp0002
MANAGEMENT-NET-RACK 3 to SCSI-NET
ardana-ccp-comp0003To remove this warning, you can either add ISCSI to the list of routes in the MANAGEMENT network group (routed ISCSI traffic is still a valid configuration) or force the compute server to attach to the ISCSI network-group by adding it as a forced-network-group in the interface-model, like this:
- name: INTERFACE_SET_COMPUTE
network-interfaces:
- name: BOND0
device:
name: bond0
bond-data:
options:
mode: active-backup
miimon: 200
primary: hed5
provider: linux
devices:
- name: hed4
- name: hed5
network-groups:
- MANAGEMENT
forced-network-groups:
- ISCSIWith the attachment to the ISCSI network group forced, the configuration processor will attach the compute server to a network in that group and validate the route as either being direct or between networks in the same network-group.
The generated route_info.yml file will include entries
such as the following, showing the routes that are still expected to be
configured between networks in the MANAGEMENT network group and the
INTERNAL-API network group.
MANAGEMENT-NET-RACK1:
INTERNAL-API-NET:
default: false
used_by:
nova-compute:
neutron-server:
- ardana-ccp-comp0001
MANAGEMENT-NET-RACK2:
INTERNAL-API-NET:
default: false
used_by:
nova-compute:
neutron-server:
- ardana-ccp-comp00037.7 Configuring Neutron Provider VLANs #
Neutron provider VLANs are networks that map directly to an 802.1Q VLAN in the cloud provider’s physical network infrastructure. There are four aspects to a provider VLAN configuration:
Network infrastructure configuration (for example, the top-of-rack switch)
Server networking configuration (for compute nodes and Neutron network nodes)
Neutron configuration file settings
Creation of the corresponding network objects in Neutron
The physical network infrastructure must be configured to convey the provider VLAN traffic as tagged VLANs to the cloud compute nodes and Neutron network nodes. Configuration of the physical network infrastructure is outside the scope of the SUSE OpenStack Cloud 8 software.
SUSE OpenStack Cloud 8 automates the server networking configuration and the Neutron
configuration based on information in the cloud definition. To configure the
system for provider VLANs, specify the
neutron.networks.vlan tag with a
provider-physical-network attribute on one or more
as described in
Section 6.13.2, “Network Tags”. For example (some
attributes omitted for brevity):
network-groups:
- name: NET_GROUP_A
tags:
- neutron.networks.vlan:
provider-physical-network: physnet1
- name: NET_GROUP_B
tags:
- neutron.networks.vlan:
provider-physical-network: physnet2A is associated with a server network interface via an as described in Section 6.11, “Interface Models”. For example (some attributes omitted for brevity):
interface-models:
- name: INTERFACE_SET_X
network-interfaces:
- device:
name: bond0
network-groups:
- NET_GROUP_A
- device:
name: hed3
network-groups:
- NET_GROUP_B
A used for provider VLANs may contain only a
single SUSE OpenStack Cloud , because that VLAN must span all
compute nodes and any Neutron network nodes/controllers (that is, it is a single
L2 segment). The SUSE OpenStack Cloud must be defined with
tagged-vlan: false, otherwise a Linux VLAN network
interface will be created. For example:
networks:
- name: NET_A
tagged-vlan: false
network-group: NET_GROUP_A
- name: NET_B
tagged-vlan: false
network-group: NET_GROUP_BWhen the cloud is deployed, SUSE OpenStack Cloud 8 will create the appropriate bridges on the servers, and set the appropriate attributes in the Neutron configuration files (for example, bridge_mappings).
After the cloud has been deployed, create Neutron network objects for each provider VLAN using the Neutron CLI:
tux > sudo neutron net-create --provider:network_type vlan \
--provider:physical_network PHYSNET1 --provider:segmentation_id 101 MYNET101tux > sudo neutron net-create --provider:network_type vlan \
--provider:physical_network PHYSNET2 --provider:segmentation_id 234 MYNET2347.8 Standalone Cloud Lifecycle Manager #
All the example configurations use a “deployer-in-the-cloud”
scenario where the first controller is also the deployer/Cloud Lifecycle Manager. If you want
to use a standalone Cloud Lifecycle Manager, you need to add the relevant details in
control_plane.yml, servers.yml and
related configuration files. Detailed instructions are available at Section 12.1, “Using a Dedicated Cloud Lifecycle Manager Node”.
8 Configuration Processor Information Files #
In addition to producing all of the data needed to deploy and configure the cloud, the configuration processor also creates a number of information files that provide details of the resulting configuration.
These files can be found in ~/openstack/my_cloud/info
after the first configuration processor run. This directory is also rebuilt
each time the Configuration Processor is run.
Most of the files are in YAML format, allowing them to be used in further automation tasks if required.
| File | Provides details of |
|---|---|
address_info.yml
| IP address assignments on each network. See Section 8.1, “address_info.yml” |
firewall_info.yml
| All ports that are open on each network by the firewall configuration. Can be used if you want to configure an additional firewall in front of the API network, for example. See Section 8.2, “firewall_info.yml” |
route_info.yml
| Routes that need to be configured between networks. See Section 8.3, “route_info.yml” |
server_info.yml
| How servers have been allocated, including their network configuration. Allows details of a server to be found from its ID. See Section 8.4, “server_info.yml” |
service_info.yml
| Details of where components of each service are deployed. See Section 8.5, “service_info.yml” |
control_plane_topology.yml
| Details the structure of the cloud from the perspective of each control-plane. See Section 8.6, “control_plane_topology.yml” |
network_topology.yml
| Details the structure of the cloud from the perspective of each control-plane. See Section 8.7, “network_topology.yml” |
region_topology.yml
| Details the structure of the cloud from the perspective of each region. See Section 8.8, “region_topology.yml” |
service_topology.yml
| Details the structure of the cloud from the perspective of each service. See Section 8.9, “service_topology.yml” |
private_data_metadata_ccp.yml
| Details the secrets that are generated by the configuration processor – the names of the secrets, along with the service(s) that use each secret and a list of the clusters on which the service that consumes the secret is deployed. See Section 8.10, “private_data_metadata_ccp.yml” |
password_change.yml
|
Details the secrets that have been changed by the configuration
processor – information for each secret is the same as for
private_data_metadata_ccp.yml. See
Section 8.11, “password_change.yml”
|
explain.txt
| An explanation of the decisions the configuration processor has made when allocating servers and networks. See Section 8.12, “explain.txt” |
CloudDiagram.txt
| A pictorial representation of the cloud. See Section 8.13, “CloudDiagram.txt” |
The examples are taken from the entry-scale-kvm
example configuration.
8.1 address_info.yml #
This file provides details of all the IP addresses allocated by the Configuration Processor:
NETWORK GROUPS
LIST OF NETWORKS
IP ADDRESS
LIST OF ALIASESExample:
EXTERNAL-API:
EXTERNAL-API-NET:
10.0.1.2:
- ardana-cp1-c1-m1-extapi
10.0.1.3:
- ardana-cp1-c1-m2-extapi
10.0.1.4:
- ardana-cp1-c1-m3-extapi
10.0.1.5:
- ardana-cp1-vip-public-SWF-PRX-extapi
- ardana-cp1-vip-public-FRE-API-extapi
- ardana-cp1-vip-public-GLA-API-extapi
- ardana-cp1-vip-public-HEA-ACW-extapi
- ardana-cp1-vip-public-HEA-ACF-extapi
- ardana-cp1-vip-public-NEU-SVR-extapi
- ardana-cp1-vip-public-KEY-API-extapi
- ardana-cp1-vip-public-MON-API-extapi
- ardana-cp1-vip-public-HEA-API-extapi
- ardana-cp1-vip-public-NOV-API-extapi
- ardana-cp1-vip-public-CND-API-extapi
- ardana-cp1-vip-public-CEI-API-extapi
- ardana-cp1-vip-public-SHP-API-extapi
- ardana-cp1-vip-public-OPS-WEB-extapi
- ardana-cp1-vip-public-HZN-WEB-extapi
- ardana-cp1-vip-public-NOV-VNC-extapi
EXTERNAL-VM:
EXTERNAL-VM-NET: {}
GUEST:
GUEST-NET:
10.1.1.2:
- ardana-cp1-c1-m1-guest
10.1.1.3:
- ardana-cp1-c1-m2-guest
10.1.1.4:
- ardana-cp1-c1-m3-guest
10.1.1.5:
- ardana-cp1-comp0001-guest
MANAGEMENT:
...8.2 firewall_info.yml #
This file provides details of all the network ports that will be opened on the deployed cloud. Data is ordered by network. If you want to configure an external firewall in front of the External API network, then you would need to open the ports listed in that section.
NETWORK NAME
List of:
PORT
PROTOCOL
LIST OF IP ADDRESSES
LIST OF COMPONENTSExample:
EXTERNAL-API:
- addresses:
- 10.0.1.5
components:
- horizon
port: '443'
protocol: tcp
- addresses:
- 10.0.1.5
components:
- keystone-api
port: '5000'
protocol: tcpPort 443 (tcp) is open on network EXTERNAL-API for address 10.0.1.5 because it is used by Horizon
Port 5000 (tcp) is open on network EXTERNAL-API for address 10.0.1.5 because it is used by Keystone API
8.3 route_info.yml #
This file provides details of routes between networks that need to be configured. Available routes are defined in the input model as part of the data; this file shows which routes will actually be used. SUSE OpenStack Cloud will reconfigure routing rules on the servers, you must configure the corresponding routes within your physical network. Routes must be configured to be symmetrical -- only the direction in which a connection is initiated is captured in this file.
Note that simple models may not require any routes, with all servers being
attached to common L3 networks. The following example is taken from the
tech-preview/mid-scale-kvm example.
SOURCE-NETWORK-NAME
TARGET-NETWORK-NAME
default: TRUE IF THIS IS THIS THE RESULT OF A "DEFAULT" ROUTE RULE
used_by:
SOURCE-SERVICE
TARGET-SERVICE
LIST OF HOSTS USING THIS ROUTEExample:
MANAGEMENT-NET-RACK1:
INTERNAL-API-NET:
default: false
used_by:
ceilometer-client:
ceilometer-api:
- ardana-cp1-mtrmon-m1
keystone-api:
- ardana-cp1-mtrmon-m1
MANAGEMENT-NET-RACK2:
default: false
used_by:
cinder-backup:
rabbitmq:
- ardana-cp1-core-m1A route is required from network MANAGEMENT-NET-RACK1 to network INTERNAL-API-NET so that ceilometer-client can connect to ceilometer-api from server ardana-cp1-mtrmon-m1 and to keystone-api from the same server.
A route is required from network MANAGEMENT-NET-RACK1 to network MANAGEMENT-NET-RACK2 so that cinder-backup can connect to rabbitmq from server ardana-cp1-core-m1
8.4 server_info.yml #
This file provides details of how servers have been allocated by the
Configuration Processor. This provides the easiest way to find where a
specific physical server (identified by server-id) is
being used.
SERVER-ID
failure-zone: FAILURE ZONE THAT THE SERVER WAS ALLOCATED FROM
hostname: HOSTNAME OF THE SERVER
net_data: NETWORK CONFIGURATION
state: "allocated" | "available" Example:
controller1:
failure-zone: AZ1
hostname: ardana-cp1-c1-m1-mgmt
net_data:
BOND0:
EXTERNAL-API-NET:
addr: 10.0.1.2
tagged-vlan: true
vlan-id: 101
EXTERNAL-VM-NET:
addr: null
tagged-vlan: true
vlan-id: 102
GUEST-NET:
addr: 10.1.1.2
tagged-vlan: true
vlan-id: 103
MANAGEMENT-NET:
addr: 192.168.10.3
tagged-vlan: false
vlan-id: 100
state: allocated8.5 service_info.yml #
This file provides details of how services are distributed across the cloud.
CONTROL-PLANE
SERVICE
SERVICE COMPONENT
LIST OF HOSTSExample:
control-plane-1:
neutron:
neutron-client:
- ardana-cp1-c1-m1-mgmt
- ardana-cp1-c1-m2-mgmt
- ardana-cp1-c1-m3-mgmt
neutron-dhcp-agent:
- ardana-cp1-c1-m1-mgmt
- ardana-cp1-c1-m2-mgmt
- ardana-cp1-c1-m3-mgmt
neutron-l3-agent:
- ardana-cp1-comp0001-mgmt
neutron-lbaasv2-agent:
- ardana-cp1-comp0001-mgmt
...8.6 control_plane_topology.yml #
This file provides details of the topology of the cloud from the perspective of each control plane:
control_planes:
CONTROL-PLANE-NAME
load-balancers:
LOAD-BALANCER-NAME:
address: IP ADDRESS OF VIP
cert-file: NAME OF CERT FILE
external-name: NAME TO USED FOR ENDPOINTS
network: NAME OF THE NETWORK THIS LB IS CONNECTED TO
network_group: NAME OF THE NETWORK GROUP THIS LB IS CONNECT TO
provider: SERVICE COMPONENT PROVIDING THE LB
roles: LIST OF ROLES OF THIS LB
services:
SERVICE-NAME:
COMPONENT-NAME:
aliases:
ROLE: NAME IN /etc/hosts
host-tls: BOOLEAN, TRUE IF CONNECTION FROM LB USES TLS
hosts: LIST OF HOSTS FOR THIS SERVICE
port: PORT USED FOR THIS COMPONENT
vip-tls: BOOLEAN, TRUE IF THE VIP TERMINATES TLS
clusters:
CLUSTER-NAME
failure-zones:
FAILURE-ZONE-NAME:
LIST OF HOSTS
services:
SERVICE NAME:
components:
LIST OF SERVICE COMPONENTS
regions:
LIST OF REGION NAMES
resources:
RESOURCE-NAME:
AS FOR CLUSTERS ABOVEExample:
control_planes:
control-plane-1:
clusters:
cluster1:
failure_zones:
AZ1:
- ardana-cp1-c1-m1-mgmt
AZ2:
- ardana-cp1-c1-m2-mgmt
AZ3:
- ardana-cp1-c1-m3-mgmt
services:
barbican:
components:
- barbican-api
- barbican-worker
regions:
- region1
…
load-balancers:
extlb:
address: 10.0.1.5
cert-file: my-public-entry-scale-kvm-cert
external-name: ''
network: EXTERNAL-API-NET
network-group: EXTERNAL-API
provider: ip-cluster
roles:
- public
services:
barbican:
barbican-api:
aliases:
public: ardana-cp1-vip-public-KEYMGR-API-extapi
host-tls: true
hosts:
- ardana-cp1-c1-m1-mgmt
- ardana-cp1-c1-m2-mgmt
- ardana-cp1-c1-m3-mgmt
port: '9311'
vip-tls: true8.7 network_topology.yml #
This file provides details of the topology of the cloud from the perspective of each network_group:
network-groups:
NETWORK-GROUP-NAME:
NETWORK-NAME:
control-planes:
CONTROL-PLANE-NAME:
clusters:
CLUSTER-NAME:
servers:
ARDANA-SERVER-NAME: ip address
vips:
IP ADDRESS: load balancer name
resources:
RESOURCE-GROUP-NAME:
servers:
ARDANA-SERVER-NAME: ip addressExample:
network_groups:
EXTERNAL-API:
EXTERNAL-API-NET:
control_planes:
control-plane-1:
clusters:
cluster1:
servers:
ardana-cp1-c1-m1: 10.0.1.2
ardana-cp1-c1-m2: 10.0.1.3
ardana-cp1-c1-m3: 10.0.1.4
vips:
10.0.1.5: extlb
EXTERNAL-VM:
EXTERNAL-VM-NET:
control_planes:
control-plane-1:
clusters:
cluster1:
servers:
ardana-cp1-c1-m1: null
ardana-cp1-c1-m2: null
ardana-cp1-c1-m3: null
resources:
compute:
servers:
ardana-cp1-comp0001: null8.8 region_topology.yml #
This file provides details of the topology of the cloud from the perspective
of each region. In SUSE OpenStack Cloud, multiple regions are not supported. Only
Region0 is valid.
regions:
REGION-NAME:
control-planes:
CONTROL-PLANE-NAME:
services:
SERVICE-NAME:
LIST OF SERVICE COMPONENTSExample:
regions:
region0:
control-planes:
control-plane-1:
services:
barbican:
- barbican-api
- barbican-worker
ceilometer:
- ceilometer-common
- ceilometer-agent-notification
- ceilometer-api
- ceilometer-polling
cinder:
- cinder-api
- cinder-volume
- cinder-scheduler
- cinder-backup8.9 service_topology.yml #
This file provides details of the topology of the cloud from the perspective of each service:
services:
SERVICE-NAME:
components:
COMPONENT-NAME:
control-planes:
CONTROL-PLANE-NAME:
clusters:
CLUSTER-NAME:
LIST OF SERVERS
resources:
RESOURCE-GROUP-NAME:
LIST OF SERVERS
regions:
LIST OF REGIONSExample:
services:
freezer:
components:
freezer-agent:
control_planes:
control-plane-1:
clusters:
cluster1:
- ardana-cp1-c1-m1-mgmt
- ardana-cp1-c1-m2-mgmt
- ardana-cp1-c1-m3-mgmt
regions:
- region1
resources:
compute:
- ardana-cp1-comp0001-mgmt
regions:
- region18.10 private_data_metadata_ccp.yml #
This file provide details of the secrets that are generated by the configuration processor. The details include:
The names of each secret
Metadata about each secret. This is a list where each element contains details about each
componentservice that uses the secret.The
componentservice that uses the secret, and if applicable the service that this component "consumes" when using the secretThe list of clusters on which the
componentservice is deployedThe control plane
cpon which the services are deployed
A version number (the model version number)
SECRET
METADATA
LIST OF METADATA
CLUSTERS
LIST OF CLUSTERS
COMPONENT
CONSUMES
CONTROL-PLANE
VERSIONFor example:
barbican_admin_password:
metadata:
- clusters:
- cluster1
component: barbican-api
cp: ccp
version: '2.0'
keystone_swift_password:
metadata:
- clusters:
- cluster1
component: swift-proxy
consumes: keystone-api
cp: ccp
version: '2.0'
metadata_proxy_shared_secret:
metadata:
- clusters:
- cluster1
component: nova-metadata
cp: ccp
- clusters:
- cluster1
- compute
component: neutron-metadata-agent
cp: ccp
version: '2.0'
…8.11 password_change.yml #
This file provides details equivalent to those in private_data_metadata_ccp.yml for passwords which have been changed from their original values, using the procedure outlined in the SUSE OpenStack Cloud documentation
8.12 explain.txt #
This file provides details of the server allocation and network configuration decisions the configuration processor has made. The sequence of information recorded is:
Any service components that are automatically added
Allocation of servers to clusters and resource groups
Resolution of the network configuration for each server
Resolution of the network configuration of each load balancer
Example:
Add required services to control plane control-plane-1
======================================================
control-plane-1: Added nova-metadata required by nova-api
control-plane-1: Added swift-common required by swift-proxy
control-plane-1: Added swift-rsync required by swift-account
Allocate Servers for control plane control-plane-1
==================================================
cluster: cluster1
-----------------
Persisted allocation for server 'controller1' (AZ1)
Persisted allocation for server 'controller2' (AZ2)
Searching for server with role ['CONTROLLER-ROLE'] in zones: set(['AZ3'])
Allocated server 'controller3' (AZ3)
resource: compute
-----------------
Persisted allocation for server 'compute1' (AZ1)
Searching for server with role ['COMPUTE-ROLE'] in zones: set(['AZ1', 'AZ2', 'AZ3'])
Resolve Networks for Servers
============================
server: ardana-cp1-c1-m1
------------------------
add EXTERNAL-API for component ip-cluster
add MANAGEMENT for component ip-cluster
add MANAGEMENT for lifecycle-manager (default)
add MANAGEMENT for ntp-server (default)
...
add MANAGEMENT for swift-rsync (default)
add GUEST for tag neutron.networks.vxlan (neutron-openvswitch-agent)
add EXTERNAL-VM for tag neutron.l3_agent.external_network_bridge (neutron-vpn-agent)
Using persisted address 10.0.1.2 for server ardana-cp1-c1-m1 on network EXTERNAL-API-NET
Using address 192.168.10.3 for server ardana-cp1-c1-m1 on network MANAGEMENT-NET
Using persisted address 10.1.1.2 for server ardana-cp1-c1-m1 on network GUEST-NET
…
Define load balancers
=====================
Load balancer: extlb
--------------------
Using persisted address 10.0.1.5 for vip extlb ardana-cp1-vip-extlb-extapi on network EXTERNAL-API-NET
Add nova-api for roles ['public'] due to 'default'
Add glance-api for roles ['public'] due to 'default'
...
Map load balancers to providers
===============================
Network EXTERNAL-API-NET
------------------------
10.0.1.5: ip-cluster nova-api roles: ['public'] vip-port: 8774 host-port: 8774
10.0.1.5: ip-cluster glance-api roles: ['public'] vip-port: 9292 host-port: 9292
10.0.1.5: ip-cluster keystone-api roles: ['public'] vip-port: 5000 host-port: 5000
10.0.1.5: ip-cluster swift-proxy roles: ['public'] vip-port: 8080 host-port: 8080
10.0.1.5: ip-cluster monasca-api roles: ['public'] vip-port: 8070 host-port: 8070
10.0.1.5: ip-cluster heat-api-cfn roles: ['public'] vip-port: 8000 host-port: 8000
10.0.1.5: ip-cluster ops-console-web roles: ['public'] vip-port: 9095 host-port: 9095
10.0.1.5: ip-cluster heat-api roles: ['public'] vip-port: 8004 host-port: 8004
10.0.1.5: ip-cluster nova-novncproxy roles: ['public'] vip-port: 6080 host-port: 6080
10.0.1.5: ip-cluster neutron-server roles: ['public'] vip-port: 9696 host-port: 9696
10.0.1.5: ip-cluster heat-api-cloudwatch roles: ['public'] vip-port: 8003 host-port: 8003
10.0.1.5: ip-cluster ceilometer-api roles: ['public'] vip-port: 8777 host-port: 8777
10.0.1.5: ip-cluster freezer-api roles: ['public'] vip-port: 9090 host-port: 9090
10.0.1.5: ip-cluster horizon roles: ['public'] vip-port: 443 host-port: 80
10.0.1.5: ip-cluster cinder-api roles: ['public'] vip-port: 8776 host-port: 87768.13 CloudDiagram.txt #
This file provides a pictorial representation of the cloud. Although this file is still produced, it is superseded by the HTML output described in the following section.
8.14 HTML Representation #
An HTML representation of the cloud can be found in
~/openstack/my_cloud/html after the first Configuration
Processor run. This directory is also rebuilt each time the Configuration
Processor is run. These files combine the data in the input model with
allocation decisions made by the Configuration processor to allow the
configured cloud to be viewed from a number of different perspectives.
Most of the entries on the HTML pages provide either links to other parts of the HTML output or additional details via hover text.
9 Example Configurations #
The SUSE OpenStack Cloud 8 system ships with a collection of pre-qualified example configurations. These are designed to help you to get up and running quickly with a minimum number of configuration changes.
The SUSE OpenStack Cloud input model allows a wide variety of configuration parameters that can, at first glance, appear daunting. The example configurations are designed to simplify this process by providing pre-built and pre-qualified examples that need only a minimum number of modifications to get started.
9.1 SUSE OpenStack Cloud Example Configurations #
This section briefly describes the various example configurations and their capabilities. It also describes in detail, for the entry-scale-kvm example, how you can adapt the input model to work in your environment.
The following pre-qualified examples are shipped with SUSE OpenStack Cloud 8:
| Name | Location |
|---|---|
| Section 9.3.1, “Entry-Scale Cloud” |
~/openstack/examples/entry-scale-kvm
|
| Section 9.3.2, “Entry Scale Cloud with Metering and Monitoring Services” |
~/openstack/examples/entry-scale-kvm-mml
|
| Section 9.4.1, “Single-Region Entry-Scale Cloud with a Mix of KVM and ESX Hypervisors” | ~/openstack/examples/entry-scale-esx-kvm
|
| Section 9.4.2, “Single-Region Entry-Scale Cloud with Metering and Monitoring Services, and a Mix of KVM and ESX Hypervisors” |
~/openstack/examples/entry-scale-esx-kvm-mml
|
| Section 9.5.1, “Entry-scale Swift Model” |
~/openstack/examples/entry-scale-swift
|
| Section 9.6.1, “Entry-Scale Cloud with Ironic Flat Network” |
~/openstack/examples/entry-scale-ironic-flat-network
|
| Section 9.6.2, “Entry-Scale Cloud with Ironic Multi-Tenancy” |
~/openstack/examples/entry-scale-ironic-multi-tenancy
|
| Section 9.3.3, “Single-Region Mid-Size Model” |
~/openstack/examples/mid-scale-kvm
|
The entry-scale systems are designed to provide an entry-level solution that can be scaled from a small number of nodes to a moderately high node count (approximately 100 compute nodes, for example).
In the mid-scale model, the cloud control plane is subdivided into a number of dedicated service clusters to provide more processing power for individual control plane elements. This enables a greater number of resources to be supported (compute nodes, Swift object servers). This model also shows how a segmented network can be expressed in the SUSE OpenStack Cloud model.
9.2 Alternative Configurations #
In SUSE OpenStack Cloud 8 there are alternative configurations that we recommend for specific purposes and this section we will outline them.
The Ironic multi-tenancy feature uses Neutron to manage the tenant networks. The interaction between Neutron and the physical switch is facilitated by Neutron's Modular Layer 2 (ML2) plugin. The Neutron ML2 plugin supports drivers to interact with various networks, as each vendor may have their own extensions. Those drivers are referred to as Neutron ML2 mechanism drivers, or simply mechanism drivers.
The Ironic multi-tenancy feature has been validated using OpenStack
genericswitch mechanism driver. However, if the given physical switch
requires a different mechanism driver, you must update the input model
accordingly. To update the input model with a custom ML2 mechanism driver,
specify the relevant information in the
multi_tenancy_switch_config: section of the
data/ironic/ironic_config.yml file.
9.3 KVM Examples #
9.3.1 Entry-Scale Cloud #
This example deploys an entry-scale cloud.
- Control Plane
Cluster1 3 nodes of type
CONTROLLER-ROLErun the core OpenStack services, such as Keystone, Nova API, Glance API, Neutron API, Horizon, and Heat API.- Cloud Lifecycle Manager
The Cloud Lifecycle Manager runs on one of the control-plane nodes of type
CONTROLLER-ROLE. The IP address of the node that will run the Cloud Lifecycle Manager needs to be included in thedata/servers.ymlfile.- Resource Nodes
Compute One node of type
COMPUTE-ROLEruns Nova Compute and associated services.Object Storage Minimal Swift resources are provided by the control plane.
Additional resource nodes can be added to the configuration.
- Networking
This example requires the following networks:
IPMI network connected to the lifecycle-manager and the IPMI ports of all servers.
Nodes require a pair of bonded NICs which are used by the following networks:
External API The network for making requests to the cloud.
External VM This network provides access to VMs via floating IP addresses.
Cloud Management This network is used for all internal traffic between the cloud services. It is also used to install and configure the nodes. The network needs to be on an untagged VLAN.
Guest The network that carries traffic between VMs on private networks within the cloud.
The
EXTERNAL APInetwork must be reachable from theEXTERNAL VMnetwork for VMs to be able to make API calls to the cloud.An example set of networks is defined in
data/networks.yml. The file needs to be modified to reflect your environment.The example uses the devices
hed3andhed4as a bonded network interface for all services. The name given to a network interface by the system is configured in the filedata/net_interfaces.yml. That file needs to be edited to match your system.- Local Storage
All servers should present a single OS disk, protected by a RAID controller. This disk needs to be at least 512 GB in capacity. In addition the example configures one additional disk depending on the role of the server:
Controllers
/dev/sdband/dev/sdcare configured to be used by Swift.Compute Servers
/dev/sdbis configured as an additional Volume Group to be used for VM storage
Additional disks can be configured for any of these roles by editing the corresponding
data/disks_*.ymlfile
9.3.2 Entry Scale Cloud with Metering and Monitoring Services #
This example deploys an entry-scale cloud that provides metering and monitoring services and runs the database and messaging services in their own cluster.
- Control Plane
Cluster1 2 nodes of type
CONTROLLER-ROLErun the core OpenStack services, such as Keystone, Nova API, Glance API, Neutron API, Horizon, and Heat API.Cluster2 3 nodes of type
MTRMON-ROLE, run the OpenStack services for metering and monitoring (for example, Ceilometer, Monasca and Logging).Cluster3 3 nodes of type
DBMQ-ROLEthat run clustered database and RabbitMQ services to support the cloud infrastructure. 3 nodes are required for high availability.
- Cloud Lifecycle Manager
The Cloud Lifecycle Manager runs on one of the control-plane nodes of type
CONTROLLER-ROLE. The IP address of the node that will run the Cloud Lifecycle Manager needs to be included in thedata/servers.ymlfile.- Resource Nodes
Compute 1 node of type
COMPUTE-ROLEruns Nova Compute and associated services.Object Storage Minimal Swift resources are provided by the control plane.
Additional resource nodes can be added to the configuration.
- Networking
This example requires the following networks:
IPMI network connected to the lifecycle-manager and the IPMI ports of all servers.
Nodes require a pair of bonded NICs which are used by the following networks:
External API The network for making requests to the cloud.
External VM The network that provides access to VMs via floating IP addresses.
Cloud Management This is the network that is used for all internal traffic between the cloud services. It is also used to install and configure the nodes. The network needs to be on an untagged VLAN.
Guest The network that carries traffic between VMs on private networks within the cloud.
The
EXTERNAL APInetwork must be reachable from theEXTERNAL VMnetwork for VMs to be able to make API calls to the cloud.An example set of networks is defined in
data/networks.yml. The file needs to be modified to reflect your environment.The example uses the devices
hed3andhed4as a bonded network interface for all services. The name given to a network interface by the system is configured in the filedata/net_interfaces.yml. That file needs to be edited to match your system.- Local Storage
All servers should present a single OS disk, protected by a RAID controller. This disk needs to be at least 512 GB of capacity. In addition, the example configures one additional disk depending on the role of the server:
Core Controllers
/dev/sdband/dev/sdcis configured to be used by Swift.DBMQ Controllers
/dev/sdbis configured as an additional Volume Group to be used by the database and RabbitMQ.Compute Servers
/dev/sdbis configured as an additional Volume Group to be used for VM storage.
Additional disks can be configured for any of these roles by editing the corresponding
data/disks_*.ymlfile.
9.3.3 Single-Region Mid-Size Model #
The mid-size model is intended as a template for a moderate sized cloud. The Control plane is made up of multiple server clusters to provide sufficient computational, network and IOPS capacity for a mid-size production style cloud.
- Control Plane
Core Cluster runs core OpenStack Services, such as Keystone, Nova API, Glance API, Neutron API, Horizon, and Heat API. Default configuration is two nodes of role type
CORE-ROLE.Metering and Monitoring Cluster runs the OpenStack Services for metering and monitoring (for example, Ceilometer, Monasca and logging). Default configuration is three nodes of role type
MTRMON-ROLE.Database and Message Queue Cluster runs clustered MariaDB and RabbitMQ services to support the Ardana cloud infrastructure. Default configuration is three nodes of role type
DBMQ-ROLE. Three nodes are required for high availability.Swift PAC Cluster runs the Swift Proxy, Account and Container services. Default configuration is three nodes of role type
SWPAC-ROLE.Neutron Agent Cluster Runs Neutron VPN (L3), DHCP, Metadata and OpenVswitch agents. Default configuration is two nodes of role type
NEUTRON-ROLE.
- Cloud Lifecycle Manager
The Cloud Lifecycle Manager runs on one of the control-plane nodes of type
CONTROLLER-ROLE. The IP address of the node that will run the Cloud Lifecycle Manager needs to be included in thedata/servers.ymlfile.- Resource Nodes
Compute runs Nova Compute and associated services. Runs on nodes of role type
COMPUTE-ROLE. This model lists 3 nodes. 1 node is the minimum requirement.Object Storage 3 nodes of type
SOWBJ-ROLErun the Swift Object service. The minimum node count should match your Swift replica count.
The minimum node count required to run this model unmodified is 19 nodes. This can be reduced by consolidating services on the control plane clusters.
- Networking
This example requires the following networks:
IPMI network connected to the lifecycle-manager and the IPMI ports of all servers.
Nodes require a pair of bonded NICs which are used by the following networks:
External API The network for making requests to the cloud.
Internal API This network is used within the cloud for API access between services.
External VM This network provides access to VMs via floating IP addresses.
Cloud Management This network is used for all internal traffic between the cloud services. It is also used to install and configure the nodes. The network needs to be on an untagged VLAN.
Guest The network that carries traffic between VMs on private networks within the cloud.
SWIFT This network is used for internal Swift communications between the Swift nodes.
The
EXTERNAL APInetwork must be reachable from theEXTERNAL VMnetwork for VMs to be able to make API calls to the cloud.An example set of networks is defined in
data/networks.yml. The file needs to be modified to reflect your environment.The example uses the devices
hed3andhed4as a bonded network interface for all services. The name given to a network interface by the system is configured in the filedata/net_interfaces.yml. That file needs to be edited to match your system.
9.3.3.1 Adapting the Mid-Size Model to Fit Your Environment #
The minimum set of changes you need to make to adapt the model for your environment are:
Update
servers.ymlto list the details of your baremetal servers.Update the
networks.ymlfile to replace network CIDRs and VLANs with site specific values.Update the
nic_mappings.ymlfile to ensure that network devices are mapped to the correct physical port(s).Review the disk models (
disks_*.yml) and confirm that the associated servers have the number of disks required by the disk model. The device names in the disk models might need to be adjusted to match the probe order of your servers. The default number of disks for the Swift nodes (3 disks) is set low on purpose to facilitate deployment on generic hardware. For production scale Swift the servers should have more disks. For example, 6 on SWPAC nodes and 12 on SWOBJ nodes. If you allocate more Swift disks then you should review the ring power in the Swift ring configuration. This is documented in the Swift section. Disk models are provided as follows:DISK SET CONTROLLER: Minimum 1 disk
DISK SET DBMQ: Minimum 3 disks
DISK SET COMPUTE: Minimum 2 disks
DISK SET SWPAC: Minimum 3 disks
DISK SET SWOBJ: Minimum 3 disks
Update the
netinterfaces.ymlfile to match the server NICs used in your configuration. This file has a separate interface model definition for each of the following:INTERFACE SET CONTROLLER
INTERFACE SET DBMQ
INTERFACE SET SWPAC
INTERFACE SET SWOBJ
INTERFACE SET COMPUTE
9.4 ESX Examples #
9.4.1 Single-Region Entry-Scale Cloud with a Mix of KVM and ESX Hypervisors #
This example deploys a cloud which mixes KVM and ESX hypervisors.
- Control Plane
Cluster1 3 nodes of type
CONTROLLER-ROLErun the core OpenStack services, such as Keystone, Nova API, Glance API, Neutron API, Horizon, and Heat API.- Cloud Lifecycle Manager
The Cloud Lifecycle Manager runs on one of the control-plane nodes of type
CONTROLLER-ROLE. The IP address of the node that will run the Cloud Lifecycle Manager needs to be included in thedata/servers.ymlfile.- Resource Nodes
Compute:
KVM runs Nova Computes and associated services. It runs on nodes of role type
COMPUTE-ROLE.ESX provides ESX Compute services. OS and software on this node is installed by user.
- ESX Resource Requirements
User needs to supply vSphere server
User needs to deploy the ovsvapp network resources using the vSphere GUI (Book “Installing with Cloud Lifecycle Manager”, Chapter 15 “Installing ESX Computes and OVSvAPP”, Section 15.8 “Configuring the Required Distributed vSwitches and Port Groups”, Section 15.8.2 “Creating ESXi MGMT DVS and Required Portgroup”) by running the
neutron-create-ovsvapp-resources.ymlplaybook (Book “Installing with Cloud Lifecycle Manager”, Chapter 15 “Installing ESX Computes and OVSvAPP”, Section 15.8 “Configuring the Required Distributed vSwitches and Port Groups”, Section 15.8.3 “Configuring OVSvApp Network Resources Using Ansible-Playbook”) or via Python-Networking-vSphere (Book “Installing with Cloud Lifecycle Manager”, Chapter 15 “Installing ESX Computes and OVSvAPP”, Section 15.8 “Configuring the Required Distributed vSwitches and Port Groups”, Section 15.8.4 “Configuring OVSVAPP Using Python-Networking-vSphere”)The following DVS and DVPGs need to be created and configured for each cluster in each ESX hypervisor that will host an OvsVapp appliance. The settings for each DVS and DVPG are specific to your system and network policies. A JSON file example is provided in the documentation, but it needs to be edited to match your requirements.
DVS Port Groups assigned to DVS MGMT MGMT-PG, ESX-CONF-PG, GUEST-PG TRUNK TRUNK-PG User needs to deploy ovsvapp appliance (
OVSVAPP-ROLE) and nova-proxy appliance (ESX-COMPUTE-ROLE)User needs to add required information related to compute proxy and OVSvApp Nodes
- Networking
This example requires the following networks:
IPMInetwork connected to the lifecycle-manager and the IPMI ports of all nodes, except the ESX hypervisors.
Nodes require a pair of bonded NICs which are used by the following networks:
External API The network for making requests to the cloud.
External VM The network that provides access to VMs via floating IP addresses.
Cloud Management The network used for all internal traffic between the cloud services. It is also used to install and configure the nodes. The network needs to be on an untagged VLAN.
Guest This network carries traffic between VMs on private networks within the cloud.
SES This is the network that control-plane and compute-node clients use to talk to the external SUSE Enterprise Storage.
TRUNK is the network that is used to apply security group rules on tenant traffic. It is managed by the cloud admin and is restricted to the vCenter environment.
ESX-CONF-NET network is used only to configure the ESX compute nodes in the cloud. This network should be different from the network used with PXE to stand up the cloud control-plane.
This example's set of networks is defined in
data/networks.yml. The file needs to be modified to reflect your environment.The example uses the devices
hed3andhed4as a bonded network interface for all services. The name given to a network interface by the system is configured in the filedata/net_interfaces.yml. That file needs to be edited to match your system.- Local Storage
All servers should present a single OS disk, protected by a RAID controller. This disk needs to be at least 512 GB in capacity. In addition, the example configures additional disk depending on the node's role:
Controllers
/dev/sdband/dev/sdcare configured to be used by SwiftCompute Servers
/dev/sdbis configured as an additional Volume Group to be used for VM storage
Additional disks can be configured for any of these roles by editing the corresponding
data/disks_*.ymlfile.
9.4.2 Single-Region Entry-Scale Cloud with Metering and Monitoring Services, and a Mix of KVM and ESX Hypervisors #
This example deploys a cloud which mixes KVM and ESX hypervisors, provides metering and monitoring services, and runs the database and messaging services in their own cluster.
- Control Plane
Cluster1 2 nodes of type
CONTROLLER-ROLErun the core OpenStack services, such as Keystone, Nova API, Glance API, Neutron API, Horizon, and Heat API.Cluster2 3 nodes of type
MTRMON-ROLE, run the OpenStack services for metering and monitoring (for example, Ceilometer, Monasca and Logging).Cluster3 3 nodes of type
DBMQ-ROLE, run clustered database and RabbitMQ services to support the cloud infrastructure. 3 nodes are required for high availability.
- Cloud Lifecycle Manager
The Cloud Lifecycle Manager runs on one of the control-plane nodes of type
CONTROLLER-ROLE. The IP address of the node that will run the Cloud Lifecycle Manager needs to be included in thedata/servers.ymlfile.- Resource Nodes
Compute:
KVM runs Nova Computes and associated services. It runs on nodes of role type
COMPUTE-ROLE.ESX provides ESX Compute services. OS and software on this node is installed by user.
- ESX Resource Requirements
User needs to supply vSphere server
User needs to deploy the ovsvapp network resources using the vSphere GUI or by running the
neutron-create-ovsvapp-resources.ymlplaybookThe following DVS and DVPGs need to be created and configured for each cluster in each ESX hypervisor that will host an OvsVapp appliance. The settings for each DVS and DVPG are specific to your system and network policies. A JSON file example is provided in the documentation, but it needs to be edited to match your requirements.
ESX-CONF (DVS and DVPG) connected to ovsvapp eth0 and compute-proxy eth0
MANAGEMENT (DVS and DVPG) connected to ovsvapp eth1, eth2, eth3 and compute-proxy eth1
User needs to deploy ovsvapp appliance (
OVSVAPP-ROLE) and nova-proxy appliance (ESX-COMPUTE-ROLE)User needs to add required information related to compute proxy and OVSvApp Nodes
- Networking
This example requires the following networks:
IPMInetwork connected to the lifecycle-manager and the IPMI ports of all nodes, except the ESX hypervisors.
Nodes require a pair of bonded NICs which are used by the following networks:
External API The network for making requests to the cloud.
External VM The network that provides access to VMs (via floating IP addresses).
Cloud Management This network is used for all internal traffic between the cloud services. It is also used to install and configure the nodes. The network needs to be on an untagged VLAN.
Guest This is the network that will carry traffic between VMs on private networks within the cloud.
TRUNK is the network that will be used to apply security group rules on tenant traffic. It is managed by the cloud admin and is restricted to the vCenter environment.
ESX-CONF-NET network is used only to configure the ESX compute nodes in the cloud. This network should be different from the network used with PXE to stand up the cloud control-plane.
This example's set of networks is defined in
data/networks.yml. The file needs to be modified to reflect your environment.The example uses the devices
hed3andhed4as a bonded network interface for all services. The name given to a network interface by the system is configured in the filedata/net_interfaces.yml. That file needs to be edited to match your system.- Local Storage
All servers should present a single OS disk, protected by a RAID controller. This disk needs to be at least 512 GB in capacity. In addition, the example configures additional disk depending on the node's role:
Controllers
/dev/sdband/dev/sdcare configured to be used by Swift.Compute Servers
/dev/sdbis configured as an additional Volume Group to be used for VM storage
Additional disks can be configured for any of these roles by editing the corresponding
data/disks_*.ymlfile
9.5 Swift Examples #
9.5.1 Entry-scale Swift Model #
This example shows how SUSE OpenStack Cloud can be configured to provide a Swift-only configuration, consisting of three controllers and one or more Swift object servers.
The example requires the following networks:
External API - The network for making requests to the cloud.
Swift - The network for all data traffic between the Swift services.
Management - This network that is used for all internal traffic between the cloud services, including node provisioning. This network must be on an untagged VLAN.
All of these networks are configured to be presented via a pair of bonded NICs. The example also enables provider VLANs to be configured in Neutron on this interface.
In the diagram "External Routing" refers to whatever routing you want to provide to allow users to access the External API. "Internal Routing" refers to whatever routing you want to provide to allow administrators to access the Management network.
If you are using SUSE OpenStack Cloud to install the operating system, then an IPMI network connected to the IPMI ports of all servers and routable from the Cloud Lifecycle Manager is also required for BIOS and power management of the node during the operating system installation process.
In the example the controllers use one disk for the operating system and two disks for Swift proxy and account storage. The Swift object servers use one disk for the operating system and four disks for Swift storage. These values can be modified to suit your environment.
These recommended minimums are based on the included with the base installation and are suitable only for demo environments. For production systems you will want to consider your capacity and performance requirements when making decisions about your hardware.
The entry-scale-swift example runs the Swift proxy,
account and container services on the three controller servers. However, it
is possible to extend the model to include the Swift proxy, account and
container services on dedicated servers (typically referred to as the Swift
proxy servers). If you are using this model, we have included the recommended
Swift proxy servers specs in the table below.
| Node Type | Role Name | Required Number | Server Hardware - Minimum Requirements and Recommendations | |||
|---|---|---|---|---|---|---|
| Disk | Memory | Network | CPU | |||
| Dedicated Cloud Lifecycle Manager (optional) | Lifecycle-manager | 1 | 300 GB | 8 GB | 1 x 10 Gbit/s with PXE Support | 8 CPU (64-bit) cores total (Intel x86_64) |
| Control Plane | Controller | 3 |
| 64 GB | 2 x 10 Gbit/s with one PXE enabled port | 8 CPU (64-bit) cores total (Intel x86_64) |
| Swift Object | swobj | 3 |
If using x3 replication only:
If using Erasure Codes only or a mix of x3 replication and Erasure Codes:
| 32 GB (see considerations at bottom of page for more details) | 2 x 10 Gbit/s with one PXE enabled port | 8 CPU (64-bit) cores total (Intel x86_64) |
| Swift Proxy, Account, and Container | swpac | 3 | 2 x 600 GB (minimum, see considerations at bottom of page for more details) | 64 GB (see considerations at bottom of page for more details) | 2 x 10 Gbit/s with one PXE enabled port | 8 CPU (64-bit) cores total (Intel x86_64) |
The disk speeds (RPM) chosen should be consistent within the same ring or storage policy. It is best to not use disks with mixed disk speeds within the same Swift ring.
Considerations for your Swift object and proxy, account, container servers RAM and disk capacity needs
Swift can have a diverse number of hardware configurations. For example, a Swift object server may have just a few disks (minimum of 6 for erasure codes) or up to 70 and beyond. The memory requirement needs to be increased as more disks are added. The general rule of thumb for memory needed is 0.5 GB per TB of storage. For example, a system with 24 hard drives at 8TB each, giving a total capacity of 192TB, should use 96GB of RAM. However, this does not work well for a system with a small number of small hard drives or a very large number of very large drives. So, if after calculating the memory given this guideline, if the answer is less than 32GB then go with 32GB of memory minimum and if the answer is over 256GB then use 256GB maximum, no need to use more memory than that.
When considering the capacity needs for the Swift proxy, account, and container (PAC) servers, you should calculate 2% of the total raw storage size of your object servers to specify the storage required for the PAC servers. So, for example, if you were using the example we provided earlier and you had an object server setup of 24 hard drives with 8TB each for a total of 192TB and you had a total of 6 object servers, that would give a raw total of 1152TB. So you would take 2% of that, which is 23TB, and ensure that much storage capacity was available on your Swift proxy, account, and container (PAC) server cluster. If you had a cluster of three Swift PAC servers, that would be ~8TB each.
Another general rule of thumb is that if you are expecting to have more than a million objects in a container then you should consider using SSDs on the Swift PAC servers rather than HDDs.
9.6 Ironic Examples #
9.6.1 Entry-Scale Cloud with Ironic Flat Network #
This example deploys an entry scale cloud that uses the Ironic service to provision physical machines through the Compute services API.
- Control Plane
Cluster1 3 nodes of type
CONTROLLER-ROLErun the core OpenStack services, such as Keystone, Nova API, Glance API, Neutron API, Horizon, and Heat API.- Cloud Lifecycle Manager
The Cloud Lifecycle Manager runs on one of the control-plane nodes of type
CONTROLLER-ROLE. The IP address of the node that will run the Cloud Lifecycle Manager needs to be included in thedata/servers.ymlfile.- Resource Nodes
Ironic Compute One node of type
IRONIC-COMPUTE-ROLEruns nova-compute, nova-compute-ironic, and other supporting services.Object Storage Minimal Swift resources are provided by the control plane.
- Networking
This example requires the following networks:
IPMI network connected to the lifecycle-manager and the IPMI ports of all servers.
Nodes require a pair of bonded NICs which are used by the following networks:
External API This is the network that users will use to make requests to the cloud.
Cloud Management This is the network that will be used for all internal traffic between the cloud services. This network is also used to install and configure the nodes. The network needs to be on an untagged VLAN.
Guest This is the flat network that will carry traffic between bare metal instances within the cloud. It is also used to PXE boot said bare metal instances and install the operating system selected by tenants.
The
EXTERNAL APInetwork must be reachable from theGUESTnetwork for the bare metal instances to make API calls to the cloud.An example set of networks is defined in
data/networks.yml. The file needs to be modified to reflect your environment.The example uses the devices
hed3andhed4as a bonded network interface for all services. The name given to a network interface by the system is configured in the filedata/net_interfaces.yml. That file needs to be modified to match your system.- Local Storage
All servers should present a single OS disk, protected by a RAID controller. This disk needs to be at least 512 GB in capacity. In addition the example configures one additional disk depending on the role of the server:
Controllers
/dev/sdband/dev/sdcconfigured to be used by Swift.
Additional discs can be configured for any of these roles by editing the corresponding
data/disks_*.ymlfile.
9.6.2 Entry-Scale Cloud with Ironic Multi-Tenancy #
This example deploys an entry scale cloud that uses the Ironic service to provision physical machines through the Compute services API and supports multi tenancy.
- Control Plane
Cluster1 3 nodes of type
CONTROLLER-ROLErun the core OpenStack services, such as Keystone, Nova API, Glance API, Neutron API, Horizon, and Heat API.- Cloud Lifecycle Manager
The Cloud Lifecycle Manager runs on one of the control-plane nodes of type
CONTROLLER-ROLE. The IP address of the node that will run the Cloud Lifecycle Manager needs to be included in thedata/servers.ymlfile.- Resource Nodes
Ironic Compute One node of type
IRONIC-COMPUTE-ROLEruns nova-compute, nova-compute-ironic, and other supporting services.Object Storage Minimal Swift Resources are provided by the control plane.
- Networking
This example requires the following networks:
IPMI network connected to the deployer and the IPMI ports of all nodes.
External API network is used to make requests to the cloud.
Cloud Management This is the network that will be used for all internal traffic between the cloud services. This network is also used to install and configure the controller nodes. The network needs to be on an untagged VLAN.
Provisioning is the network used to PXE boot the Ironic nodes and install the operating system selected by tenants. This network needs to be tagged on the switch for control plane/Ironic compute nodes. For Ironic bare metal nodes, VLAN configuration on the switch will be set by Neutron driver.
Tenant VLANs The range of VLAN IDs should be reserved for use by Ironic and set in the cloud configuration. It is configured as untagged on control plane nodes, therefore it cannot be combined with management network on the same network interface.
The following access should be allowed by routing/firewall:
Access from Management network to IPMI. Used during cloud installation and during Ironic bare metal node provisioning.
Access from Management network to switch management network. Used by neutron driver.
The
EXTERNAL APInetwork must be reachable from the tenant networks if you want bare metal nodes to be able to make API calls to the cloud.
An example set of networks is defined in
data/networks.yml. The file needs to be modified to reflect your environment.The example uses
hed3for Management and External API traffic, andhed4for provisioning and tenant network traffic. If you need to modify these assignments for your environment, they are defined indata/net_interfaces.yml.- Local Storage
All servers should present a single OS disk, protected by a RAID controller. This disk needs to be at least 512 GB in capacity. In addition the example configures one additional disk depending on the role of the server:
Controllers
/dev/sdband/dev/sdcconfigured to be used by Swift.
Additional disks can be configured for any of these roles by editing the corresponding
data/disks_*.ymlfile.
10 Modifying Example Configurations for Compute Nodes #
This section contains detailed information about the Compute Node parts of the input model. For example input models, see Chapter 9, Example Configurations. For general descriptions of the input model, see Section 6.14, “Networks”.
Usually, the example models provide most of the data that is required to create a valid input model. However, before you start to deploy, you may want to customize an input model using the following information about Compute Nodes.
10.1 SLES Compute Nodes #
net_interfaces.yml- name: SLES-COMPUTE-INTERFACES network-interfaces: - name: BOND0 device: name: bond0 bond-data: options: mode: active-backup miimon: 200 primary: hed1 provider: linux devices: - name: hed1 - name: hed2 network-groups: - EXTERNAL-VM - GUEST - MANAGEMENTservers.yml- id: compute1 ip-addr: 10.13.111.15 role: SLES-COMPUTE-ROLE server-group: RACK1 nic-mapping: DL360p_G8_2Port mac-addr: ec:b1:d7:77:d0:b0 ilo-ip: 10.12.13.14 ilo-password: ********* ilo-user: Administrator distro-id: sles12sp3-x86_64server_roles.yml- name: SLES-COMPUTE-ROLE interface-model: SLES-COMPUTE-INTERFACES disk-model: SLES-COMPUTE-DISKS
disk_compute.yml- name: SLES-COMPUTE-DISKS volume-groups: - name: ardana-vg physical-volumes: - /dev/sda_root logical-volumes: # The policy is not to consume 100% of the space of each volume group. # 5% should be left free for snapshots and to allow for some flexibility. - name: root size: 35% fstype: ext4 mount: / - name: log size: 50% mount: /var/log fstype: ext4 mkfs-opts: -O large_file - name: crash size: 10% mount: /var/crash fstype: ext4 mkfs-opts: -O large_file - name: vg-comp # this VG is dedicated to Nova Compute to keep VM IOPS off the OS disk physical-volumes: - /dev/sdb logical-volumes: - name: compute size: 95% mount: /var/lib/nova fstype: ext4 mkfs-opts: -O large_filecontrol_plane.ymlcontrol-planes: - name: control-plane-1 control-plane-prefix: cp1 region-name: region0 .... resources: - name: sles-compute resource-prefix: sles-comp server-role: SLES-COMPUTE-ROLE allocation-policy: any min-count: 1 service-components: - ntp-client - nova-compute - nova-compute-kvm - neutron-l3-agent - neutron-metadata-agent - neutron-openvswitch-agent - neutron-lbaasv2-agent
11 Modifying Example Configurations for Object Storage using Swift #
This section contains detailed descriptions about the Swift-specific parts of
the input model. For example input models, see
Chapter 9, Example Configurations. For general descriptions of the
input model, see Section 6.14, “Networks”. In addition, the Swift
ring specifications are available in the
~/openstack/my_cloud/definition/data/swift/rings.yml
file.
Usually, the example models provide most of the data that is required to create a valid input model. However, before you start to deploy, you must do the following:
Check the disk model used by your nodes and that all disk drives are correctly named and used as described in Section 11.6, “Swift Requirements for Device Group Drives”.
Select an appropriate partition power for your rings. For more information, see Section 11.10, “Understanding Swift Ring Specifications”.
For further information, read these related pages:
11.1 Object Storage using Swift Overview #
11.1.1 What is the Object Storage (Swift) Service? #
The SUSE OpenStack Cloud Object Storage using Swift service leverages Swift which uses software-defined storage (SDS) layered on top of industry-standard servers using native storage devices. Swift presents an object paradigm, using an underlying set of disk drives. The disk drives are managed by a data structure called a "ring" and you can store, retrieve, and delete objects in containers using RESTful APIs.
SUSE OpenStack Cloud Object Storage using Swift provides a highly-available, resilient, and scalable storage pool for unstructured data. It has a highly-durable architecture, with no single point of failure. In addition, SUSE OpenStack Cloud includes the concept of cloud models, where the user can modify the cloud input model to provide the configuration required for their environment.
11.1.2 Object Storage (Swift) Services #
A Swift system consists of a number of services:
Swift-proxy provides the API for all requests to the Swift system.
Account and container services provide storage management of the accounts and containers.
Object services provide storage management for object storage.
These services can be co-located in a number of ways. The following general pattern exists in the example cloud models distributed in SUSE OpenStack Cloud:
The swift-proxy, account, container, and object services run on the same (PACO) node type in the control plane. This is used for smaller clouds or where Swift is a minor element in a larger cloud. This is the model seen in most of the entry-scale models.
The swift-proxy, account, and container services run on one (PAC) node type in a cluster in a control plane and the object services run on another (OBJ) node type in a resource pool. This deployment model, known as the Entry-Scale Swift model, is used in larger clouds or where a larger Swift system is in use or planned. See Section 9.5.1, “Entry-scale Swift Model” for more details.
The Swift storage service can be scaled both vertically (nodes with larger or more disks) and horizontally (more Swift storage nodes) to handle an increased number of simultaneous user connections and provide larger storage space.
Swift is configured through a number of YAML files in the SUSE OpenStack Cloud implementation of the OpenStack Object Storage (Swift) service. For more details on the configuration of the YAML files, see Chapter 11, Modifying Example Configurations for Object Storage using Swift.
11.2 Allocating Proxy, Account, and Container (PAC) Servers for Object Storage #
A Swift proxy, account, and container (PAC) server is a node that runs the swift-proxy, swift-account and swift-container services. It is used to respond to API requests and to store account and container data. The PAC node does not store object data.
This section describes the procedure to allocate PAC servers during the initial deployment of the system.
11.2.1 To Allocate Swift PAC servers #
Perform the following steps to allocate PAC servers:
Verify if the example input model already contains a suitable server role. The server roles are usually described in the
data/server_roles.ymlfile. If the server role is not described, you must add a suitable server role and allocate drives to store object data. For instructions, see Section 11.4, “Creating Roles for Swift Nodes” and Section 11.5, “Allocating Disk Drives for Object Storage”.Verify if the example input model has assigned a cluster to Swift proxy, account, container servers. It is usually mentioned in the
data/control_plane.ymlfile. If the cluster is not assigned, then add a suitable cluster. For instructions, see Section 11.7, “Creating a Swift Proxy, Account, and Container (PAC) Cluster”.Identify the physical servers and their IP address and other detailed information.
You add these details to the servers list (usually in the
data/servers.ymlfile).As with all servers, you must also verify and/or modify the server-groups information (usually in
data/server_groups.yml)
The only part of this process that is unique to Swift is the allocation of disk drives for use by the account and container rings. For instructions, see Section 11.5, “Allocating Disk Drives for Object Storage”.
11.3 Allocating Object Servers #
A Swift object server is a node that runs the swift-object service (only) and is used to store object data. It does not run the swift-proxy, swift-account, or swift-container services.
This section describes the procedure to allocate a Swift object server during the initial deployment of the system.
11.3.1 To Allocate a Swift Object Server #
Perform the following steps to allocate one or more Swift object servers:
Verify if the example input model already contains a suitable server role. The server roles are usually described in the
data/server_roles.ymlfile. If the server role is not described, you must add a suitable server role. For instructions, see Section 11.4, “Creating Roles for Swift Nodes”. While adding a server role for the Swift object server, you will also allocate drives to store object data. For instructions, see Section 11.5, “Allocating Disk Drives for Object Storage”.Verify if the example input model has a resource node assigned to Swift object servers. The resource nodes are usually assigned in the
data/control_plane.ymlfile. If it is not assigned, you must add a suitable resource node. For instructions, see Section 11.8, “Creating Object Server Resource Nodes”.Identify the physical servers and their IP address and other detailed information. Add the details for the servers in either of the following YAML files and verify the server-groups information:
Add details in the servers list (usually in the
data/servers.ymlfile).As with all servers, you must also verify and/or modify the server-groups information (usually in the
data/server_groups.ymlfile).
The only part of this process that is unique to Swift is the allocation of disk drives for use by the object ring. For instructions, see Section 11.5, “Allocating Disk Drives for Object Storage”.
11.4 Creating Roles for Swift Nodes #
To create roles for Swift nodes, you must edit the
data/server_roles.yml file and add an entry to the
server-roles list using the following syntax:
server-roles: - name: PICK-A-NAME interface-model: SPECIFY-A-NAME disk-model: SPECIFY-A-NAME
The fields for server roles are defined as follows:
name
| Specifies a name assigned for the role. In the following example, SWOBJ-ROLE is the role name. |
interface-model
| You can either select an existing interface model or create one specifically for Swift object servers. In the following example SWOBJ-INTERFACES is used. For more information, see Section 11.9, “Understanding Swift Network and Service Requirements”. |
disk-model
| You can either select an existing model or create one specifically for Swift object servers. In the following example SWOBJ-DISKS is used. For more information, see Section 11.5, “Allocating Disk Drives for Object Storage”. |
server-roles: - name: SWOBJ-ROLE interface-model: SWOBJ-INTERFACES disk-model: SWOBJ-DISKS
11.5 Allocating Disk Drives for Object Storage #
The disk model describes the configuration of disk drives and their usage. The examples include several disk models. You must always review the disk devices before making any changes to the existing the disk model.
11.5.1 Making Changes to a Swift Disk Model #
There are several reasons for changing the disk model:
If you have additional drives available, you can add them to the devices list.
If the disk devices listed in the example disk model have different names on your servers. This may be due to different hardware drives. Edit the disk model and change the device names to the correct names.
If you prefer a different disk drive than the one listed in the model. For example, if
/dev/sdband/dev/sdcare slow hard drives and you have SDD drives available in/dev/sddand/dev/sde. In this case, delete/dev/sdband/dev/sdcand replace them with/dev/sddand/dev/sde.NoteDisk drives must not contain labels or file systems from a prior usage. For more information, see Section 11.6, “Swift Requirements for Device Group Drives”.
TipThe terms add and delete in the document means editing the respective YAML files to add or delete the configurations/values.
Swift Consumer Syntax#
The consumer field determines the usage of a disk drive or logical volume by Swift. The syntax of the consumer field is as follows:
consumer:
name: swift
attrs:
rings:
- name: RING-NAME
- name: RING-NAME
- etc...The fields for consumer are defined as follows:
name
|
Specifies the service that uses the device group. A
name field containing
swift indicates that the drives or
logical volumes are used by Swift.
|
attrs
|
Lists the rings that the devices are allocated to. It must contain a
rings item.
|
rings
|
Contains a list of ring names. In the rings list,
the name field is optional.
|
The following are the different configurations (patterns) of the proxy, account, container, and object services:
Proxy, account, container, and object (PACO) run on same node type.
Proxy, account, and container run on a node type (PAC) and the object services run on a dedicated object server (OBJ).
The proxy service does not have any rings associated with it.
consumer:
name: swift
attrs:
rings:
- name: account
- name: container
- name: object-0consumer:
name: swift
attrs:
rings:
- name: account
- name: containerThe following example shows two Storage Policies (object-0 and object-1). For more information, see Section 11.11, “Designing Storage Policies”.
consumer:
name: swift
attrs:
rings:
- name: object-0
- name: object-1Swift Device Groups#
You may have several device groups if you have several different uses for different sets of drives.
The following example shows a configuration where one drive is used for account and container rings and the other drives are used by the object-0 ring:
device-groups:
- name: swiftpac
devices:
- name: /dev/sdb
consumer:
name: swift
attrs:
- name: account
- name: container
- name: swiftobj
devices:
- name: /dev/sdc
- name: /dev/sde
- name: /dev/sdf
consumer:
name: swift
attrs:
rings:
- name: object-0Swift Logical Volumes#
Be careful while using logical volumes to store Swift data. The data remains intact during an upgrade, but will be lost if the server is reimaged. If you use logical volumes you must ensure that you only reimage one server at a time. This is to allow the data from the other replicas to be replicated back to the logical volume once the reimage is complete.
Swift can use a logical volume. To do this, ensure you meet the requirements listed in the table below:
| Do not specify these attributes. |
| Specify both of these attributes. |
|
This attribute must have a name field set to
swift.
|
When setting up Swift as a logical volume, the configuration processor will give a warning. This warning is normal and does not affect the configuration.
Following is an example of Swift logical volumes:
...
- name: swift
size: 50%
consumer:
name: swift
attrs:
rings:
- name: object-0
- name: object-111.6 Swift Requirements for Device Group Drives #
To install and deploy, Swift requires that the disk drives listed in the devices list of the device-groups item in a disk model meet the following criteria (if not, the deployment will fail):
The disk device must exist on the server. For example, if you add
/dev/sdXto a server with only three devices, then the deploy process will fail.The disk device must be unpartitioned or have a single partition that uses the whole drive.
The partition must not be labeled.
The XFS file system must not contain a file system label.
If the disk drive is already labeled as described above, the
swiftlm-drive-provisionprocess will assume that the drive has valuable data and will not use or modify the drive.
11.7 Creating a Swift Proxy, Account, and Container (PAC) Cluster #
If you already have a cluster with the server-role
SWPAC-ROLE there is no need to proceed through these
steps.
11.7.1 Steps to Create a Swift Proxy, Account, and Container (PAC) Cluster #
To create a cluster for Swift proxy, account, and container (PAC) servers, you must identify the control plane and node type/role:
In the
~/openstack/my_cloud/definition/data/control_plane.ymlfile, identify the control plane that the PAC servers are associated with.Next, identify the node type/role used by the Swift PAC servers. In the following example,
server-roleis set to SWPAC-ROLE.Add an entry to the
clustersitem in thecontrol-planesection.Example:
control-planes: - name: control-plane-1 control-plane-prefix: cp1 . . . clusters: . . . - name: swpac1 cluster-prefix: c2 server-role: SWPAC-ROLE member-count: 3 allocation-policy: strict service-components: - ntp-client - swift-ring-builder - swift-proxy - swift-account - swift-container - swift-clientImportantDo not change the name of the cluster
swpacas it may conflict with an existing cluster. Use a name such asswpac1,swpac2, orswpac3.If you have more than three servers available that have the
SWPAC-ROLEassigned to them, you must changemember-countto match the number of servers.For example, if you have four servers with a role of
SWPAC-ROLE, then themember-countshould be 4.
11.7.2 Service Components #
A Swift PAC server requires the following service components:
ntp-client
swift-proxy
swift-account
swift-container
swift-ring-builder
swift-client
11.8 Creating Object Server Resource Nodes #
To create a resource node for Swift object servers, you must identify the control plane and node type/role:
In the
data/control_plane.ymlfile, identify the control plane that the object servers are associated with.Next, identify the node type/role used by the Swift object servers. In the following example,
server-roleis set to SWOBJ-ROLE:Add an entry to the
resourcesitem in the control-plane:control-planes: - name: control-plane-1 control-plane-prefix: cp1 region-name: region1 . . . resources: . . . - name: swobj resource-prefix: swobj server-role: SWOBJ-ROLE allocation-policy: strict min-count: 0 service-components: - ntp-client - swift-object
Service Components
A Swift object server requires the following service components:
ntp-clientswift-objectswift-clientis optional; installs thepython-swiftclientpackage on the server.
Resource nodes do not have a member count attribute. So the number of servers
allocated with the SWOBJ-ROLE is the number
of servers in the data/servers.yml file with a server role
of SWOBJ-ROLE.
11.9 Understanding Swift Network and Service Requirements #
This topic describes Swift’s requirements for which service components must exist in the input model and how these relate to the network model. This information is useful if you are creating a cluster or resource node, or when defining the networks used by Swift. The network model allows many options and configurations. For smooth Swift operation, the following must be true:
The following services must have a direct connection to the same network:
swift-proxyswift-accountswift-containerswift-objectswift-ring-builder
The
swift-proxyservice must have a direct connection to the same network as thecluster-ipservice.The memcached service must be configured on a cluster of the control plane. In small deployments, it is convenient to run it on the same cluster as the horizon service. For larger deployments, with many nodes running the
swift-proxyservice, it is better to co-locate theswift-proxyandmemcachedservices. Theswift-proxyandswift-containerservices must have a direct connection to the same network as thememcachedservice.The
swift-proxyandswift-ring-builderservice must be co-located in the same cluster of the control plane.The
ntp-clientservice must be present on all Swift nodes.
11.10 Understanding Swift Ring Specifications #
In Swift, the ring is responsible for mapping data on particular disks. There
is a separate ring for account databases, container databases, and each
object storage policy, but each ring works similarly. The
swift-ring-builder utility is used to build and manage
rings. This utility uses a builder file to contain ring information and
additional data required to build future rings. In SUSE OpenStack Cloud 8, you will
use the cloud model to specify how the rings are configured and used. This
model is used to automatically invoke the
swift-ring-builder utility as part of the deploy process.
(Normally, you will not run the swift-ring-builder utility
directly.)
The rings are specified in the input model using the
configuration-data key. The
configuration-data in the
control-planes definition is given a name that you will
then use in the swift_config.yml file. If you have several
control planes hosting Swift services, the ring specifications can use a
shared configuration-data object, however it is considered
best practice to give each Swift instance its own
configuration-data object.
11.10.1 Ring Specifications in the Input Model #
In most models, the ring-specification is mentioned in the
~/openstack/my_cloud/definition/data/swift/swift_config.yml
file. For example:
configuration-data:
- name: SWIFT-CONFIG-CP1
services:
- swift
data:
control_plane_rings:
swift-zones:
- id: 1
server-groups:
- AZ1
- id: 2
server-groups:
- AZ2
- id: 3
server-groups:
- AZ3
rings:
- name: account
display-name: Account Ring
min-part-hours: 16
partition-power: 12
replication-policy:
replica-count: 3
- name: container
display-name: Container Ring
min-part-hours: 16
partition-power: 12
replication-policy:
replica-count: 3
- name: object-0
display-name: General
default: yes
min-part-hours: 16
partition-power: 12
replication-policy:
replica-count: 3
The above sample file shows that the rings are specified using the
configuration-data object
SWIFT-CONFIG-CP1 and has three
rings as follows:
Account ring: You must always specify a ring called account. The account ring is used by Swift to store metadata about the projects in your system. In Swift, a Keystone project maps to a Swift account. The
display-nameis informational and not used.Container ring:You must always specify a ring called container. The
display-nameis informational and not used.Object ring: This ring is also known as a storage policy. You must always specify a ring called object-0. It is possible to have multiple object rings, which is known as storage policies. The
display-nameis the name of the storage policy and can be used by users of the Swift system when they create containers. It allows them to specify the storage policy that the container uses. In the example, the storage policy is called General. There are also two aliases for the storage policy name:GeneralPolicyandAnotherAliasForGeneral. In this example, you can useGeneral,GeneralPolicy, orAnotherAliasForGeneralto refer to this storage policy. The aliases item is optional. Thedisplay-nameis required.Min-part-hours, partition-power, replication-policy and replica-count are described in the following section.
11.10.2 Replication Ring Parameters #
The ring parameters for traditional replication rings are defined as follows:
| Parameter | Description |
|---|---|
replica-count
|
Defines the number of copies of object created.
Use this to control the degree of resiliency or availability. The
|
min-part-hours
|
Changes the value used to decide when a given partition can be moved.
This is the number of hours that the
In the example above, the
A value of
In prior releases, this parameter was called
|
partition-power
| The optimal value for this parameter is related to the number of disk drives that
you allocate to Swift storage. As a best practice, you should use the same drives for
both the account and container rings. In this case, the
partition-power value should be the same. For more information,
see Section 11.10.4, “Selecting a Partition Power”. |
replication-policy
| Specifies that a ring uses replicated storage. The duplicate copies of the object are created and stored on different disk drives. All replicas are identical. If one is lost or corrupted, the system automatically copies one of the remaining replicas to restore the missing replica. |
default
| The default value in the above sample file of ring-specification is set to yes, which means that the storage policy is enabled to store objects. For more information, see Section 11.11, “Designing Storage Policies”. |
11.10.3 Erasure Coded Rings #
In the cloud model, a ring-specification is mentioned in
the ~/openstack/my_cloud/definition/data/swift/rings.yml
file. A typical erasure coded ring in this file looks like this:
- name: object-1
display-name: EC_ring
default: no
min-part-hours: 16
partition-power: 12
erasure-coding-policy:
ec-type: jerasure_rs_vand
ec-num-data-fragments: 10
ec-num-parity-fragments: 4
ec-object-segment-size: 1048576The additional parameters are defined as follows:
| Parameter | Description |
|---|---|
| ec-type |
This is the particular erasure policy scheme that is being used. The supported ec_types in SUSE OpenStack Cloud 8 are:
|
| erasure-coding-policy | This line indicates that the object ring will be of type "erasure coding" |
| ec-num-data-fragments | This indicated the number of data fragments for an object in the ring. |
| ec-num-parity-fragments | This indicated the number of parity fragments for an object in the ring. |
| ec-object-segment-size | The amount of data that will be buffered up before feeding a segment into the encoder/decoder. The default value is 1048576. |
When using an erasure coded ring, the number of devices in the ring must be greater than or equal to the total number of fragments of an object. For example, if you define an erasure coded ring with 10 data fragments and 4 parity fragments, there must be at least 14 (10+4) devices added to the ring.
When using erasure codes, for a PUT object to be successful it must store
ec_ndata + 1 fragment to achieve quorum. Where the number
of data fragments (ec_ndata) is 10 then at least 11
fragments must be saved for the object PUT to be successful. The 11
fragments must be saved to different drives. To tolerate a single object
server going down, say in a system with 3 object servers, each object server
must have at least 6 drives assigned to the erasure coded storage policy. So
with a single object server down, 12 drives are available between the
remaining object servers. This allows an object PUT to save 12 fragments,
one more than the minimum to achieve quorum.
Unlike replication rings, none of the erasure coded parameters may be edited after the initial creation. Otherwise there is potential for permanent loss of access to the data.
On the face of it, you would expect that an erasure coded configuration that uses a data to parity ratio of 10:4, that the data consumed storing the object is 1.4 times the size of the object just like the x3 replication takes x3 times the size of the data when storing the object. However, for erasure coding, this 10:4 ratio is not correct. The efficiency (that is how much storage is needed to store the object) is very poor for small objects and improves as the object size grows. However, the improvement is not linear. If all of your files are less than 32K in size, erasure coding will take more space to store than the x3 replication.
11.10.4 Selecting a Partition Power #
When storing an object, the object storage system hashes the name. This hash results in a hit on a partition (so a number of different object names result in the same partition number). Generally, the partition is mapped to available disk drives. With a replica count of 3, each partition is mapped to three different disk drives. The hashing algorithm used hashes over a fixed number of partitions. The partition-power attribute determines the number of partitions you have.
Partition power is used to distribute the data uniformly across drives in a Swift nodes. It also defines the storage cluster capacity. You must set the partition power value based on the total amount of storage you expect your entire ring to use.
You should select a partition power for a given ring that is appropriate to the number of disk drives you allocate to the ring for the following reasons:
If you use a high partition power and have a few disk drives, each disk drive will have thousands of partitions. With too many partitions, audit and other processes in the Object Storage system cannot walk the partitions in a reasonable time and updates will not occur in a timely manner.
If you use a low partition power and have many disk drives, you will have tens (or maybe only one) partition on a drive. The Object Storage system does not use size when hashing to a partition - it hashes the name.
With many partitions on a drive, a large partition is cancelled out by a smaller partition so the overall drive usage is similar. However, with very small numbers of partitions, the uneven distribution of sizes can be reflected in uneven disk drive usage (so one drive becomes full while a neighboring drive is empty).
An ideal number of partitions per drive is 100. If you know the number of drives, select a partition power that will give you approximately 100 partitions per drive. Usually, you install a system with a specific number of drives and add drives as needed. However, you cannot change the value of the partition power. Hence you must select a value that is a compromise between current and planned capacity.
If you are installing a small capacity system and you need to grow to a very large capacity but you cannot fit within any of the ranges in the table, please seek help from Sales Engineering to plan your system.
There are additional factors that can help mitigate the fixed nature of the partition power:
Account and container storage represents a small fraction (typically 1 percent) of your object storage needs. Hence, you can select a smaller partition power (relative to object ring partition power) for the account and container rings.
For object storage, you can add additional storage policies (that is, another object ring). When you have reached capacity in an existing storage policy, you can add a new storage policy with a higher partition power (because you now have more disk drives in your system). This means that you can install your system using a small partition power appropriate to a small number of initial disk drives. Later, when you have many disk drives, the new storage policy can have a higher value appropriate to the larger number of drives.
However, when you continue to add storage capacity, existing containers will continue to use their original storage policy. Hence, the additional objects must be added to new containers to take advantage of the new storage policy.
Use the following table to select an appropriate partition power for each ring. The partition power of a ring cannot be changed, so it is important to select an appropriate value. This table is based on a replica count of 3. If your replica count is different, or you are unable to find your system in the table, then see Section 11.10.4, “Selecting a Partition Power” for information of selecting a partition power.
The table assumes that when you first deploy Swift, you have a small number of drives (the minimum column in the table), and later you add drives.
Use the total number of drives. For example, if you have three servers, each with two drives, the total number of drives is six.
The lookup should be done separately for each of the account, container and object rings. Since account and containers represent approximately 1 to 2 percent of object storage, you will probably use fewer drives for the account and container rings (that is, you will have fewer proxy, account, and container (PAC) servers) so that your object rings may have a higher partition power.
The largest anticipated number of drives imposes a limit in the minimum drives you can have. (For more information, see Section 11.10.4, “Selecting a Partition Power”.) This means that, if you anticipate significant growth, your initial system can be small, but under a certain limit. For example, if you determine that the maximum number of drives the system will grow to is 40,000, then use a partition power of 17 as listed in the table below. In addition, a minimum of 36 drives is required to build the smallest system with this partition power.
The table assumes that disk drives are the same size. The actual size of a drive is not significant.
11.11 Designing Storage Policies #
Storage policies enable you to differentiate the way objects are stored.
Reasons to use storage policies include the following:
Different types or classes of disk drive
You can use different drives to store various type of data. For example, you can use 7.5K RPM high-capacity drives for one type of data and fast SSD drives for another type of data.
Different redundancy or availability needs
You can define the redundancy and availability based on your requirement. You can use a replica count of 3 for "normal" data and a replica count of 4 for "critical" data.
Growing of cluster capacity
If the storage cluster capacity grows beyond the recommended partition power as described in Section 11.10, “Understanding Swift Ring Specifications”.
Erasure-coded storage and replicated storage
If you use erasure-coded storage for some objects and replicated storage for other objects.
Storage policies are implemented on a per-container basis. If you want a non-default storage policy to be used for a new container, you can explicitly specify the storage policy to use when you create the container. You can change which storage policy is the default. However, this does not affect existing containers. Once the storage policy of a container is set, the policy for that container cannot be changed.
The disk drives used by storage policies can overlap or be distinct. If the storage policies overlap (that is, have disks in common between two storage policies), it is recommended to use the same set of disk drives for both policies. But in the case where there is a partial overlap in disk drives, because one storage policy receives many objects, the drives that are common to both policies must store more objects than drives that are only allocated to one storage policy. This can be appropriate for a situation where the overlapped disk drives are larger than the non-overlapped drives.
11.11.1 Specifying Storage Policies #
There are two places where storage policies are specified in the input model:
The attribute of the storage policy is specified in ring-specification in the
data/swift/rings.ymlfile.When associating disk drives with specific rings in a disk model. This specifies which drives and nodes use the storage policy. In other word words, where data associated with a storage policy is stored.
A storage policy is specified similar to other rings. However, the following features are unique to storage policies:
Storage policies are applicable to object rings only. The account or container rings cannot have storage policies.
There is a format for the ring name: object-index, where index is a number in the range 0 to 9 (in this release). For example: object-0.
The object-0 ring must always be specified.
Once a storage policy is deployed, it should never be deleted. You can remove all disk drives for the storage policy, however the ring specification itself cannot be deleted.
You can use the
display-nameattribute when creating a container to indicate which storage policy you want to use for that container.One of the storage policies can be the default policy. If you do not specify the storage policy then the object created in new container uses the default storage policy.
If you change the default, only containers created later will have that changed default policy.
The following example shows three storage policies in use. Note that the third storage policy example is an erasure coded ring.
rings:
. . .
- name: object-0
display-name: General
default: no
min-part-hours: 16
partition-power: 12
replication-policy:
replica-count: 3
- name: object-1
display-name: Data
default: yes
min-part-hours: 16
partition-power: 20
replication-policy:
replica-count: 3
- name: object-2
display-name: Archive
default: no
min-part-hours: 16
partition-power: 20
erasure-coded-policy:
ec-type: jerasure_rs_vand
ec-num-data-fragments: 10
ec-num-parity-fragments: 4
ec-object-segment-size: 104857611.12 Designing Swift Zones #
The concept of Swift zones allows you to control the placement of replicas on different groups of servers. When constructing rings and allocating replicas to specific disk drives, Swift will, where possible, allocate replicas using the following hierarchy so that the greatest amount of resiliency is achieved by avoiding single points of failure:
Swift will place each replica on a different disk drive within the same server.
Swift will place each replica on a different server.
Swift will place each replica in a different Swift zone.
If you have three servers and a replica count of three, it is easy for Swift to place each replica on a different server. If you only have two servers though, Swift will place two replicas on one server (different drives on the server) and one copy on the other server.
With only three servers there is no need to use the Swift zone concept. However, if you have more servers than your replica count, the Swift zone concept can be used to control the degree of resiliency. The following table shows how data is placed and explains what happens under various failure scenarios. In all cases, a replica count of three is assumed and that there are a total of six servers.
| Number of Swift Zones | Replica Placement | Failure Scenarios | Details |
|---|---|---|---|
| One (all servers in the same zone) | Replicas are placed on different servers. For any given object, you have no control over which servers the replicas are placed on. | One server fails | You are guaranteed that there are two other replicas. |
| Two servers fail | You are guaranteed that there is one remaining replica. | ||
| Three servers fail | 1/3 of the objects cannot be accessed. 2/3 of the objects have three replicas. | ||
| Two (three servers in each Swift zone) | Half the objects have two replicas in Swift zone 1 with one replica in Swift zone The other objects are reversed, with one replica in Swift zone 1 and two replicas in Swift zone 2. | One Swift zone fails | You are guaranteed to have at least one replica. Half the objects have two remaining replicas and the other half have a single replica. |
| Three (two servers in each Swift zone) | Each zone contains a replica. For any given object, there is a replica in each Swift zone. | One Swift zone fails | You are guaranteed to have two replicas of every object. |
| Two Swift zones fail | You are guaranteed to have one replica of every object. |
The following sections show examples of how to specify the Swift zones in your input model.
11.12.1 Using Server Groups to Specify Swift Zones #
Swift zones are specified in the ring specifications using the server group concept. To define a Swift zone, you specify:
An id - this is the Swift zone number
A list of associated server groups
Server groups are defined in your input model. The example input models typically define a number of server groups. You can use these pre-defined server groups or create your own.
For example, the following three models use the example server groups
CLOUD, AZ1, AZ2 and
AZ3. Each of these examples achieves the same effect –
creating a single Swift zone.
ring-specifications:
- region: region1
swift-zones:
- id: 1
server-groups:
- CLOUD
rings:
…ring-specifications:
- region: region1
swift-zones:
- id: 1
server-groups:
- AZ1
- AZ2
- AZ3
rings:
…server-groups:
- name: ZONE_ONE
server-groups:
- AZ1
- AZ2
- AZ3
ring-specifications:
- region: region1
swift-zones:
- id: 1
server-groups:
- ZONE_ONE
rings:
…
Alternatively, if you omit the swift-zones specification,
a single Swift zone is used by default for all servers.
In the following example, three Swift zones are specified and mapped to the same availability zones that Nova uses (assuming you are using one of the example input models):
ring-specifications:
- region: region1
swift-zones:
- id: 1
server-groups:
- AZ1
- id: 2
server-groups:
- AZ2
- id: 3
server-groups:
- AZ3In this example, it shows a datacenter with four availability zones which are mapped to two Swift zones. This type of setup may be used if you had two buildings where each building has a duplicated network infrastructure:
ring-specifications:
- region: region1
swift-zones:
- id: 1
server-groups:
- AZ1
- AZ2
- id: 2
server-groups:
- AZ3
- AZ411.12.2 Specifying Swift Zones at Ring Level #
Usually, you would use the same Swift zone layout for all rings in your system. However, it is possible to specify a different layout for a given ring. The following example shows that the account, container and object-0 rings have two zones, but the object-1 ring has a single zone.
ring-specifications:
- region: region1
swift-zones:
- id: 1
server-groups:
- AZ1
- id: 2
server-groups:
- AZ2
rings
- name: account
…
- name: container
…
- name: object-0
…
- name: object-1
swift-zones:
- id: 1
server-groups:
- CLOUD
…11.13 Customizing Swift Service Configuration Files #
SUSE OpenStack Cloud 8 enables you to modify various Swift service configuration
files. The following Swift service configuration files are located on the
Cloud Lifecycle Manager in the ~/openstack/my_cloud/config/swift/ directory:
account-server.conf.j2container-reconciler.conf.j2container-server.conf.j2container-sync-realms.conf.j2object-expirer.conf.j2object-server.conf.j2proxy-server.conf.j2rsyncd.conf.j2swift.conf.j2swift-recon.j2
There are many configuration options that can be set or changed, including container rate limit and logging level:
11.13.1 Configuring Swift Container Rate Limit #
The Swift container rate limit allows you to limit the number of
PUT and DELETE requests of an object
based on the number of objects in a container. For example, suppose the
container_ratelimit_x = r . It means that for containers
of size x, limit requests per second to
r.
To enable container rate limiting:
Log in to the Cloud Lifecycle Manager.
Edit the
DEFAULTsection of~/openstack/my_cloud/config/swift/proxy-server.conf.j2:container_ratelimit_0 = 100 container_ratelimit_1000000 = 100 container_ratelimit_5000000 = 50
This will set the
PUTandDELETEobject rate limit to 100 requests per second for containers with up to 1,000,000 objects. Also, thePUTandDELETErate for containers with between 1,000,000 and 5,000,000 objects will vary linearly from between 100 and 50 requests per second as the container object count increases.Commit your changes to git:
ardana >cd ~/openstack/ardana/ansibleardana >git commit -m "COMMIT_MESSAGE" \ ~/openstack/my_cloud/config/swift/proxy-server.conf.j2Run the configuration processor:
ardana >cd ~/openstack/ardana/ansibleardana >ansible-playbook -i hosts/localhost config-processor-run.ymlCreate a deployment directory:
ardana >cd ~/openstack/ardana/ansibleardana >ansible-playbook -i hosts/localhost ready-deployment.ymlRun the
swift-reconfigure.ymlplaybook to reconfigure the Swift servers:ardana >cd ~/scratch/ansible/next/ardana/ansibleardana >ansible-playbook -i hosts/verb_hosts swift-reconfigure.yml
11.13.2 Configuring Swift Account Server Logging Level #
By default the Swift logging level is set to INFO. As a
best practice, do not set the log level to DEBUG for a long period of time.
Use it for troubleshooting issues and then change it back to INFO.
Perform the following steps to set the logging level of the
account-server to DEBUG:
Log in to the Cloud Lifecycle Manager.
Edit the
DEFAULTsection of~/openstack/my_cloud/config/swift/account-server.conf.j2:[DEFAULT] . . log_level = DEBUG
Commit your changes to git:
ardana >cd ~/openstack/ardana/ansibleardana >git commit -m "COMMIT_MESSAGE" \ ~/openstack/my_cloud/config/swift/account-server.conf.j2Run the configuration processor:
ardana >cd ~/openstack/ardana/ansibleardana >ansible-playbook -i hosts/localhost config-processor-run.ymlCreate a deployment directory:
ardana >cd ~/openstack/ardana/ansibleardana >ansible-playbook -i hosts/localhost ready-deployment.ymlRun the
swift-reconfigure.ymlplaybook to reconfigure the Swift servers:ardana >cd ~/scratch/ansible/next/ardana/ansibleardana >ansible-playbook -i hosts/verb_hosts swift-reconfigure.yml
11.13.3 For More Information #
For more information, see:
Book “Operations Guide”, Chapter 12 “Managing Monitoring, Logging, and Usage Reporting”, Section 12.2 “Centralized Logging Service”, Section 12.2.5 “Configuring Centralized Logging”
Book “Operations Guide”, Chapter 12 “Managing Monitoring, Logging, and Usage Reporting”, Section 12.2 “Centralized Logging Service”
12 Alternative Configurations #
In SUSE OpenStack Cloud 8 there are alternative configurations that we recommend for specific purposes.
12.1 Using a Dedicated Cloud Lifecycle Manager Node #
All of the example configurations included host the Cloud Lifecycle Manager on the first Control Node. It is also possible to deploy this service on a dedicated node. One use case for wanting to run the dedicated Cloud Lifecycle Manager is to be able to test the deployment of different configurations without having to re-install the first server. Some administrators prefer the additional security of keeping all of the configuration data on a separate server from those that users of the cloud connect to (although all of the data can be encrypted and SSH keys can be password protected).
Here is a graphical representation of this setup:
12.1.1 Specifying a dedicated Cloud Lifecycle Manager in your input model #
To specify a dedicated Cloud Lifecycle Manager in your input model, make the following edits to your configuration files.
The indentation of each of the input files is important and will cause errors if not done correctly. Use the existing content in each of these files as a reference when adding additional content for your Cloud Lifecycle Manager.
Update
control_plane.ymlto add the Cloud Lifecycle Manager.Update
server_roles.ymlto add the Cloud Lifecycle Manager role.Update
net_interfaces.ymlto add the interface definition for the Cloud Lifecycle Manager.Create a
disks_lifecycle_manager.ymlfile to define the disk layout for the Cloud Lifecycle Manager.Update
servers.ymlto add the dedicated Cloud Lifecycle Manager node.
Control_plane.yml: The snippet below shows the addition
of a single node cluster into the control plane to host the Cloud Lifecycle Manager service.
Note that, in addition to adding the new cluster, you also have to remove
the Cloud Lifecycle Manager component from the cluster1 in the examples:
clusters:
- name: cluster0
cluster-prefix: c0
server-role: LIFECYCLE-MANAGER-ROLE
member-count: 1
allocation-policy: strict
service-components:
- lifecycle-manager
- ntp-client
- name: cluster1
cluster-prefix: c1
server-role: CONTROLLER-ROLE
member-count: 3
allocation-policy: strict
service-components:
- lifecycle-manager
- ntp-server
- tempest
This specifies a single node of role
LIFECYCLE-MANAGER-ROLE hosting the Cloud Lifecycle Manager.
Server_roles.yml: The snippet below shows the insertion
of the new server roles definition:
server-roles:
- name: LIFECYCLE-MANAGER-ROLE
interface-model: LIFECYCLE-MANAGER-INTERFACES
disk-model: LIFECYCLE-MANAGER-DISKS
- name: CONTROLLER-ROLEThis defines a new server role which references a new interface-model and disk-model to be used when configuring the server.
net-interfaces.yml: The snippet below shows the
insertion of the network-interface info:
- name: LIFECYCLE-MANAGER-INTERFACES
network-interfaces:
- name: BOND0
device:
name: bond0
bond-data:
options:
mode: active-backup
miimon: 200
primary: hed3
provider: linux
devices:
- name: hed3
- name: hed4
network-groups:
- MANAGEMENTThis assumes that the server uses the same physical networking layout as the other servers in the example.
disks_lifecycle_manager.yml: In the examples,
disk-models are provided as separate files (this is just a convention, not a
limitation) so the following should be added as a new file named
disks_lifecycle_manager.yml:
---
product:
version: 2
disk-models:
- name: LIFECYCLE-MANAGER-DISKS
# Disk model to be used for Cloud Lifecycle Managers nodes
# /dev/sda_root is used as a volume group for /, /var/log and /var/crash
# sda_root is a templated value to align with whatever partition is really used
# This value is checked in os config and replaced by the partition actually used
# on sda e.g. sda1 or sda5
volume-groups:
- name: ardana-vg
physical-volumes:
- /dev/sda_root
logical-volumes:
# The policy is not to consume 100% of the space of each volume group.
# 5% should be left free for snapshots and to allow for some flexibility.
- name: root
size: 80%
fstype: ext4
mount: /
- name: crash
size: 15%
mount: /var/crash
fstype: ext4
mkfs-opts: -O large_file
consumer:
name: os
Servers.yml: The snippet below shows the insertion of an
additional server used for hosting the Cloud Lifecycle Manager. Provide the address
information here for the server you are running on, that is, the node where
you have installed the SUSE OpenStack Cloud ISO.
servers:
# NOTE: Addresses of servers need to be changed to match your environment.
#
# Add additional servers as required
#Lifecycle-manager
- id: lifecycle-manager
ip-addr: YOUR IP ADDRESS HERE
role: LIFECYCLE-MANAGER-ROLE
server-group: RACK1
nic-mapping: HP-SL230-4PORT
mac-addr: 8c:dc:d4:b5:c9:e0
# ipmi information is not needed
# Controllers
- id: controller1
ip-addr: 192.168.10.3
role: CONTROLLER-ROLEWith a stand-alone deployer, the OpenStack CLI and other clients will not be installed automatically. You need to install OpenStack clients to get the desired OpenStack capabilities. For more information and installation instructions, consult Book “Installing with Cloud Lifecycle Manager”, Chapter 28 “Installing OpenStack Clients”.
12.2 Configuring SUSE OpenStack Cloud without DVR #
By default in the KVM model, the Neutron service utilizes distributed routing (DVR). This is the recommended setup because it allows for high availability. However, if you would like to disable this feature, here are the steps to achieve this.
On your Cloud Lifecycle Manager, make the following changes:
In the
~/openstack/my_cloud/config/neutron/neutron.conf.j2file, change the line below from:router_distributed = {{ router_distributed }}to:
router_distributed = False
In the
~/openstack/my_cloud/config/neutron/ml2_conf.ini.j2file, change the line below from:enable_distributed_routing = True
to:
enable_distributed_routing = False
In the
~/openstack/my_cloud/config/neutron/l3_agent.ini.j2file, change the line below from:agent_mode = {{ neutron_l3_agent_mode }}to:
agent_mode = legacy
In the
~/openstack/my_cloud/definition/data/control_plane.ymlfile, remove the following values from the Compute resourceservice-componentslist:- neutron-l3-agent - neutron-metadata-agent
WarningIf you fail to remove the above values from the Compute resource service-components list from file
~/openstack/my_cloud/definition/data/control_plane.yml, you will end up with routers (non_DVR routers) being deployed in the compute host, even though the lifecycle manager is configured for non_distributed routers.Commit your changes to your local git repository:
ardana >cd ~/openstack/ardana/ansibleardana >git add -Aardana >git commit -m "My config or other commit message"Run the configuration processor:
ardana >cd ~/openstack/ardana/ansibleardana >ansible-playbook -i hosts/localhost config-processor-run.ymlRun the ready deployment playbook:
ardana >cd ~/openstack/ardana/ansibleardana >ansible-playbook -i hosts/localhost ready-deployment.ymlContinue installation. More information on cloud deployments are available in the Book “Installing with Cloud Lifecycle Manager”, Chapter 7 “Overview”
12.3 Configuring SUSE OpenStack Cloud with Provider VLANs and Physical Routers Only #
Another option for configuring Neutron is to use provider VLANs and physical routers only, here are the steps to achieve this.
On your Cloud Lifecycle Manager, make the following changes:
In the
~/openstack/my_cloud/config/neutron/neutron.conf.j2file, change the line below from:router_distributed = {{ router_distributed }}to:
router_distributed = False
In the
~/openstack/my_cloud/config/neutron/ml2_conf.ini.j2file, change the line below from:enable_distributed_routing = True
to:
enable_distributed_routing = False
In the
~/openstack/my_cloud/config/neutron/dhcp_agent.ini.j2file, change the line below from:enable_isolated_metadata = {{ neutron_enable_isolated_metadata }}to:
enable_isolated_metadata = True
In the
~/openstack/my_cloud/definition/data/control_plane.ymlfile, remove the following values from the Compute resourceservice-componentslist:- neutron-l3-agent - neutron-metadata-agent
12.4 Considerations When Installing Two Systems on One Subnet #
If you wish to install two separate SUSE OpenStack Cloud 8 systems using a single subnet, you will need to consider the following notes.
The ip_cluster service includes the
keepalived daemon which maintains virtual IPs (VIPs) on
cluster nodes. In order to maintain VIPs, it communicates between cluster
nodes over the VRRP protocol.
A VRRP virtual routerid identifies a particular VRRP cluster and must be
unique for a subnet. If you have two VRRP clusters with the same virtual
routerid, causing a clash of VRRP traffic, the VIPs are unlikely to be up or
pingable and you are likely to get the following signature in your
/etc/keepalived/keepalived.log:
Dec 16 15:43:43 ardana-cp1-c1-m1-mgmt Keepalived_vrrp[2218]: ip address associated with VRID not present in received packet : 10.2.1.11 Dec 16 15:43:43 ardana-cp1-c1-m1-mgmt Keepalived_vrrp[2218]: one or more VIP associated with VRID mismatch actual MASTER advert Dec 16 15:43:43 ardana-cp1-c1-m1-mgmt Keepalived_vrrp[2218]: bogus VRRP packet received on br-bond0 !!! Dec 16 15:43:43 ardana-cp1-c1-m1-mgmt Keepalived_vrrp[2218]: VRRP_Instance(VI_2) ignoring received advertisment...
To resolve this issue, our recommendation is to install your separate SUSE OpenStack Cloud 8 systems with VRRP traffic on different subnets.
If this is not possible, you may also assign a unique routerid to your
separate SUSE OpenStack Cloud 8 system by changing the
keepalived_vrrp_offset service configurable. The routerid
is currently derived using the keepalived_vrrp_index which
comes from a configuration processor variable and the
keepalived_vrrp_offset.
For example,
Log in to your Cloud Lifecycle Manager.
Edit your
~/openstack/my_cloud/config/keepalived/defaults.ymlfile and change the value of the following line:keepalived_vrrp_offset: 0
Change the off value to a number that uniquely identifies a separate vrrp cluster. For example:
keepalived_vrrp_offset: 0for the 1st vrrp cluster on this subnet.keepalived_vrrp_offset: 1for the 2nd vrrp cluster on this subnet.keepalived_vrrp_offset: 2for the 3rd vrrp cluster on this subnet.ImportantYou should be aware that the files in the
~/openstack/my_cloud/config/directory are symlinks to the~/openstack/ardana/ansible/directory. For example:ardana >ls -al ~/openstack/my_cloud/config/keepalived/defaults.yml lrwxrwxrwx 1 stack stack 55 May 24 20:38 /var/lib/ardana/openstack/my_cloud/config/keepalived/defaults.yml -> ../../../ardana/ansible/roles/keepalived/defaults/main.ymlIf you are using a tool like
sedto make edits to files in this directory, you might break the symbolic link and create a new copy of the file. To maintain the link, you will need to forcesedto follow the link:ardana >sed -i --follow-symlinks \ 's$keepalived_vrrp_offset: 0$keepalived_vrrp_offset: 2$' \ ~/openstack/my_cloud/config/keepalived/defaults.ymlAlternatively, directly edit the target of the link
~/openstack/ardana/ansible/roles/keepalived/defaults/main.yml.Commit your configuration to the Git repository (see Book “Installing with Cloud Lifecycle Manager”, Chapter 10 “Using Git for Configuration Management”), as follows:
ardana >cd ~/openstack/ardana/ansibleardana >git add -Aardana >git commit -m "changing Admin password"Run the configuration processor with this command:
ardana >cd ~/openstack/ardana/ansibleardana >ansible-playbook -i hosts/localhost config-processor-run.ymlUse the playbook below to create a deployment directory:
ardana >cd ~/openstack/ardana/ansibleardana >ansible-playbook -i hosts/localhost ready-deployment.ymlIf you are making this change after your initial install, run the following reconfigure playbook to make this change in your environment:
ardana >cd ~/scratch/ansible/next/ardana/ansible/ardana >ansible-playbook -i hosts/verb_hosts FND-CLU-reconfigure.yml














